A Hybrid Optimization Strategy of Random Forest and Differential, Evolution Algorithm for Wideband Antennas

Gengtao Huang and Chen Ding

School of Information Engineering, Guangdong University of Technology, Guangzhou 510006, China, 2112303184@mail2.gdut.edu.cn, cdinghk@outlook.com

Submitted On: April 07, 2025; Accepted On: February 01, 2026

Abstract

This paper presents a hybrid optimization strategy for wideband antenna design that leverages the strengths of both Random Forest (RF) and Differential Evolution (DE) algorithms. The strategy employs DE for iteratively updating antenna parameters and RF for feature selection in the process of antenna performance optimization. Initially, DE is applied to update antenna parameters for a predetermined number of iterations, generating a dataset of antenna performance metrics. This dataset is then used to train an RF model, which identifies the importance of each design variable. Feature selection, guided by the RF-derived importance, is applied to reduce the dimensionality of the search space. DE subsequently continues the optimization process within this reduced parameter space. Validation of this hybrid approach is performed through the design of a wideband slot antenna and compared against standalone DE, Genetic Algorithm (GA), Particle Swarm Optimization (PSO), and Simulated Annealing (SA). Results demonstrate that the proposed strategy significantly accelerates convergence, achieving the target reflection coefficient and gain with substantially fewer iterations than the other methods (reductions of 75.56%, 45%, 42.11%, and 50% compared to DE, GA, SA, and PSO, respectively). Furthermore, the hybrid strategy consistently finds superior solutions exhibiting lower loss values compared to the benchmark algorithms. The method offers a computationally efficient, interpretable, and effective approach to antenna optimization.

Keywords: Antenna, Differential Evolution (DE) algorithm, feature selection, Random Forest (RF) algorithm..

1 INTRODUCTION

Antenna performance critically impacts wireless communication systems’ efficiency and reliability [1]. Traditional design methods rely on High Frequency Structure Simulator (HFSS) or Computer Simulation Technology (CST) simulations and empirical adjustments, requiring iterative parameter tuning and hundreds of electromagnetic simulations for optimization a time-intensive process [2]. With emerging technologies like antenna arrays [3, 4] and broadband circularly polarized antennas [5, 6] increasing design complexity, conventional approaches face limitations. This underscores the urgent need for automated optimization methods to enhance design efficiency and address modern performance demands.

Meta-heuristic algorithms, inspired by natural phenomena and physical processes, have gained prominence in AI-driven optimization. These methods fall into four categories: evolutionary (e.g., DE [7], Genetic Algorithm (GA) [8]), swarm-based (e.g., Particle Swarm Optimization (PSO) [9]), human-inspired (e.g., Teaching-Learning-Based Optimization, TLBO [10]), and physics- or chemistry-based (e.g., Simulated Annealing (SA) [11]). While they enhance antenna design accuracy and efficiency, their reliance on thousands of simulation iterations to approach global optima still results in prolonged optimization cycles, limiting time-sensitive applications.

Advances in computing power have driven machine learning (ML) integration in antenna optimization, with approaches like Artificial Neural Network (ANN)-based multi-fidelity modeling [12], Random Forest (RF)-augmented models [13], Support Vector Machine (SVM)-Gaussian hybrids [14] serving as surrogate models and Convolutional Neural Networks (CNN)-aided Reinforcement Learning (RL) [15]. While these surrogates accelerate electromagnetic simulation predictions, they face challenges: limited generalization across environmental conditions and dependence on time-intensive electromagnetic simulation datasets for training [2].

This paper presents a hybrid optimization method for wideband antenna design using RF and Differential Evolution (DE) algorithms. DE generates a dataset by iteratively updating antenna parameters for RF model training. The RF model assesses each design variable’s importance for feature selection to reduce search space dimensionality, after which DE optimizes within this reduced space. Validation via wideband slot antenna design shows this hybrid method significantly reduces iterations compared to standalone DE, GA, PSO, and SA, and consistently finds better solutions with lower loss. It offers a computationally efficient, interpretable, and effective antenna optimization solution.

The remainder of this paper is organized as follows. Section 2 introduces DE and RF fundamentals. Section 3 details the hybrid strategy. Section 4 presents a case study, followed by conclusions in section 5.

2 FUNDAMENTAL ALGORITHM

2.1 Random Forest

RF is an ensemble learning method utilizing decision trees with Bagging integration and randomized training [16]. Each tree is trained on distinct data subsets, reducing errors through complementary predictions. Key advantages include high accuracy, robustness, overfitting resistance, and feature importance analysis for high-dimensional data. As shown in Fig. 1, RF aggregates results from multiple trees: classification uses majority voting, while regression employs averaging, ensuring reliable predictions across diverse tasks.

images

Figure 1 Workflow of Random Forest.

2.2 Differential Evolution algorithm

The DE algorithm is a population-based optimization method inspired by natural evolution, employing mutation, crossover, and selection operations to iteratively refine solutions [17]. As shown in Fig. 2, DE initializes a population and iteratively updates it through differential mutation, crossover, and competitive selection until convergence. Its strengths lie in differential vector-driven global exploration, gradient-free optimization for non-differentiable functions, and robustness in escaping local optima within high-dimensional spaces. These attributes, combined with inherent parallelism, make DE particularly effective for complex electromagnetic design problems requiring broad search capabilities and adaptability.

images

Figure 2 Workflow of Differential Evolution algorithm.

3 HYBRID OPTIMIZATION STRATEGY

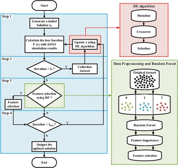
The workflow of the hybrid optimization strategy is illustrated in Fig. 3, and the corresponding pseudo-code is presented in Table 1. The specific steps of the algorithm are as follows.

images

Figure 3 Workflow of hybrid optimization strategy.

Table 1 Pseudo-code of the proposed hybrid optimization strategy

Algorithm: Hybrid Optimization strategy for Antenna Design
1 begin
2 initialize x=x0,xspace,Imax,I1 and dataset D
3 for i=1 to Imax do
4 if i<I1 then
5 simulate x in HFSS, calculate loss F(x)
6 store (x,S11(x)) in D
7 update x using DE algorithm
8 else
9 if feature selection is enabled then
10 preprocess D (classify into 0,1,2)
11 train RF model, perform feature selection
12 update xspace with feature selection
13 end
14 update x using DE algorithm
15 simulate x in HFSS, calculate loss F(x)
16 end
17 end
18 output optimal solution
19 end

Step 1: Initialization is performed. The initial target x0, representing the initial values of the antenna optimization variables, is input into HFSS for simulation. The loss function F(x0) is calculated to obtain the loss value, after which the process proceeds to Step 2.

Step 2: If the iteration count has not reached I1, store the HFSS simulation data and use the DE algorithm to update the antenna variables through mutation, crossover, and selection, then simulate in HFSS to calculate F(x) and return to Step 2. The process of updating the antenna variables, as shown in the red block diagram in Fig. 1. If the iteration count reaches I1, then proceed to Step 3.

Step 3: If feature selection using RF is enabled, the dataset from Step 2 is preprocessed and classified into 0 (bad), 1 (medium), and 2 (good). This classified data is used to train the RF, obtaining feature importance for selection. The process of data preprocessing and RF is shown in the green block diagram in Fig. 1. If not enabled, this step is skipped. (It should be noted that when the dimensions of the antenna are high, Step 3 can be activated multiple times during the algorithm execution process for multiple rounds of feature selection.)

Step 4: If the maximum preset iteration count Imax has not been reached, use the DE algorithm to update the antenna optimization variables, calculate the loss function F(x), and return to Step 2. If Imax is reached, output the optimal solution and the process is terminated.

4 CASE STUDY

This section analyzes antenna optimization simulations using hybrid optimization strategies and four benchwork algorithms. The experiment has a preset maximum of 100 iterations (Imax=100) and 20 data collection iterations (I1=20). Each generation’s population size is 10, and a loss value of 60 is acceptable. The hybrid optimization strategy runs three times, with Step 3 performed once per execution due to the antenna’s low number of optimization variables.

4.1 Structure of the wideband slot antenna

The structure, variables, and boundaries of the wideband slot antenna are shown in Fig. 4. The antenna is used to verify the effectiveness of the hybrid optimization strategy [18]. The antenna uses an FR4 substrate with a relative permittivity of 4.4, a loss tangent of 0.02, and a thickness of 1.6 mm. The design involves a square slot on one side of the substrate and a small branch within the slot. To highlight the hybrid strategy’s benefits, minor antenna modifications are introduced, expanding the search space by one dimension.

images

Figure 4 Wideband slot antenna: (a) perspective and (b) side view.

4.2 Settings before optimization

Table 2 presents the optimization variables for the antenna, detailing each parameter’s search space. The algorithm operates within an 8-dimensional search space. Additionally, two optimization objectives have been established for the antenna. The first objective concerns the antenna reflection coefficient, which must be below 10.0 dB between 1.5 GHz and 4.2 GHz, with a particular emphasis on maintaining an average below 15 dB throughout the entire operating band. The second objective pertains to the antenna gain, requiring an average exceeding 3.8 dB within the operational frequency range.

Table 2 Optimization variable of wideband slot antenna (unit: mm)

Variable Boundary
G [75.0,85.0]
L [44.0,64.0]
L1 [10.0,30.0]
L2 [14.0,45.0]
W1 [0.5,1.5]
W2 [0.5,1.5]
P1 [4.0,10.0]
P2 [16.0,22.0]

This optimization involves two inherently coupled performance metrics: S11 and Gain. To ensure balanced consideration of both objectives without excessively prioritizing one at the expense of the other, a product-form loss function is employed. To address these requirements, this paper introduces a loss function F(x), as defined in equation (1):

F(x)=ωf1(x)×f2(x), (1)

where x=[G,L,L1,L2,W1,W2,P1,P2] is the value of the optimization variable, ω is the weight coefficient, f1(x) is the function of the optimization objective 1, f2(x) is the function of the optimization objective 2. The details of f1(x) and f2(x) are shown in equations (2) and (9) respectively:

f1(x) ={avg(S11(x)|S11<10dB,f[1.5, 4.2]),(I)avg(S11(x)|S11<10dB,f[1.5, 4.2]),(II)min(S11(x)|S11>10dB),(III) (7)
f2(x) =avg(Gain(x)|f1(x)) (9)

where condition (I) requires that under the optimization variable x, the value of S11 in the frequency range [1.5, 4.2] GHz from EM simulation must be less than 10 dB. Here, f1(x) is defined as the average value of S11 below 10 dB, with a weight coefficient ω set to 1. Condition (II) specifies that under the optimization variable x, the value of S11 outside the frequency range [1.5, 4.2] GHz from EM simulation must be less than 10 dB. In this case, f1(x) is also the average value of S11 below 10 dB, but the weight coefficient ω is set to 0.5. Condition (III) encompasses all other conditions not covered by Conditions (I) and (II). For this condition, f1(x) is defined as the minimum value of S11, and the weight coefficient ω is set to 0.1. Equation (9) states that for any condition, f2(x) is the average gain within the frequency range used by f1(x) under that same condition. This setting of weight coefficients aims to enhance the loss value for better solutions and worsen it for poorer solutions, thereby improving search efficiency and subsequently boosting the optimization efficiency of the antenna.

4.3 Feature selection result of slot antenna

Table 3 presents the feature importance, algorithm training accuracy, and feature selection results for the triple hybrid optimization strategy. As indicated by these results, the feature selection for the wideband slot antenna under the three times hybrid optimization strategies are P2, P1, and {P1,W1} for DERF1, DERF2, and DERF3, respectively. These selected features are subsequently removed from the antenna parameters to achieve dimensionality reduction. Through this process, the search space of the antenna is effectively reduced, thereby enhancing the optimization efficiency and speed.

Table 3 Feature importance of hybrid optimization strategy

Feature DERF1 DERF2 DERF3
G 0.1067 0.0881 0.1117
L 0.1095 0.0990 0.0998
L1 0.1012 0.0940 0.1105
L2 0.3134 0.2915 0.2943
W1 0.1446 0.0928 0.0788
W2 0.0823 0.1296 0.1312
P1 0.0808 0.0745 0.0724
P2 0.0615 0.1305 0.1016
Accuracy 0.9167 0.8667 0.8867
Feature selection P2 P1 P1,W1

images

Figure 5 Loss value with the number of iterations.

images

Figure 6 Simulation (a) S11 and (b) Gain.

Table 4 Performance comparison of each algorithm

Algorithm F(x) F(x)<60 S11<10dB Avg (S11) Avg (Gain)
DERF1 77.241 22 1.5–4.7 GHz 19.157 4.032
DERF2 76.695 22 1.5–4.2 GHz 18.463 4.154
DERF3 76.278 22 1.5–4.2 GHz 17.463 4.368
DE[3] 63.417 90 1.4–4.2 GHz 15.874 3.995
GA[4] 66.872 40 1.4–4.2 GHz 16.141 4.143
SA[5] 65.004 38 1.4–4.5 GHz 15.555 4.179
PSO [7] 60.528 44 1.5–4.3 GHz 15.750 3.843

4.4 Results of algorithm comparison

Figure 5 illustrates the comparative iterative loss values for the hybrid optimization strategy and meta-heuristic algorithms. Additionally, Fig. 6 presents the S11 and gain graphs for each algorithm. The above simulation results are summarized and analyzed in Table 4. The hybrid strategy converges consistently in three runs, needing 22 iterations to reach the target loss of 60 (with the first 20 for data collection). In comparison, DE, GA, SA, and PSO require 90, 40, 38, and 44 iterations, respectively. The hybrid strategy’s loss value exceeds 75, while others reach about 65. Thus, the hybrid optimization strategy reduces iterations for acceptable solutions and finds better solutions in antenna optimization.

5 CONCLUSION

This paper introduced a hybrid optimization strategy for wideband antenna design, integrating Random Forest (RF) for feature selection with Differential Evolution (DE) for parameter optimization. The DE algorithm generates a dataset of antenna performance metrics, which is then used by RF to rank the importance of each design variable. This ranking enables a dimensionality reduction of the search space through feature selection, significantly accelerating the subsequent DE-driven optimization. The efficacy of this approach was demonstrated through the design of a wideband slot antenna. Comparative studies against standalone DE, GA, PSO, and SA algorithms revealed that the hybrid strategy achieves substantially faster convergence, requiring significantly fewer iterations to reach a target performance level. Moreover, the proposed method consistently discovered higher-quality solutions, as evidenced by lower loss values. The results clearly validate the proposed hybrid DE-RF strategy as a computationally efficient and effective approach for wideband antenna optimization, offering both improved convergence speed and superior solution quality. The interpretability provided by the RF feature importance analysis is an additional advantage, offering insights into the design process.

ACKNOWLEDGMENT

This work is supported by National Natural Science Foundation of China under Grant 62401159, and Guangdong Basic and Applied Basic Research Foundation under grants 2023A1515011334.

References

[1] S. Koziel and A. Pietrenko-Dabrowska, “Efficient simulation-based global antenna optimization using characteristic point method and nature-inspired metaheuristics,” IEEE Trans. Antennas Propag., vol. 72, no. 4, pp. 3706–3717, Apr. 2024.

[2] Z. Wei, Z. Zhou, P. Wang, J. Ren, Y. Yin, G. F. Pedersen, and M. Shen, “Automated antenna design via domain knowledge-informed reinforcement learning and imitation learning,” IEEE Trans. Antennas Propag., vol. 71, no. 7, pp. 5549–5557, July 2023.

[3] C. Zhao, W. Jiang, W. Hu, and Y. Gao, “In-band RCS reduction method for the Vivaldi array antennas based on the manipulation of the antenna mode scattering field,” IEEE Trans. Antennas Propag., vol. 72, no. 5, pp. 4687–4692, May 2024.

[4] Y. Gou, Y. Chen, and S. Yang, “Radar cross section reduction of wideband Vivaldi antenna arrays with array-level scattering cancellation,” IEEE Trans. Antennas Propag., vol. 70, no. 8, pp. 6740–6750, Aug. 2022.

[5] Y. Cheng and Y. Dong, “Wideband circularly polarized split patch antenna loaded with suspended rods,” IEEE Antennas Wirel. Propag. Lett., vol. 20, no. 2, pp. 229–233, Feb. 2021.

[6] Z. Qi, Y. Zhu, and X. Li, “Compact wideband circularly polarized patch antenna array using self-sequential rotation technology,” IEEE Antennas Wirel. Propag. Lett., vol. 21, no. 4, pp. 700–704, Apr. 2022.

[7] Y. Ding, Y.-C. Jiao, L. Zhang, and B. Li, “Solving port selection problem in multiple beam antenna satellite communication system by using Differential Evolution algorithm,” IEEE Trans. Antennas Propag., vol. 62, no. 10, pp. 5357–5361, Oct. 2014.

[8] A. J. Kerkhoff and H. Ling, “Design of a band-notched planar monopole antenna using Genetic Algorithm optimization,” IEEE Trans. Antennas Propag., vol. 55, no. 3, pp. 604–610, Mar. 2007.

[9] A. A. Minasian and T. S. Bird, “Particle swarm optimization of microstrip antennas for wireless communication systems,” IEEE Trans. Antennas Propag., vol. 61, no. 12, pp. 6214–6217, Dec. 2013.

[10] F. Zadehparizi and S. Jam, “Increasing reliability of frequency-reconfigurable antennas,” IEEE Antennas Wirel. Propag. Lett., vol. 17, no. 5, pp. 920–923, May 2018.

[11] S. J. Freethy, V. F. Shevchenko, and R. G. L. Vann, “Optimization of wide field interferometric arrays via simulated annealing of a beam efficiency function,” IEEE Trans. Antennas Propag., vol. 60, no. 11, pp. 5442–5446, Nov. 2012.

[12] J. Tan, Y. Shao, J. Zhang, and J. Zhang, “Efficient antenna modeling and optimization using multifidelity stacked neural network,” IEEE Trans. Antennas Propag., vol. 72, no. 5, pp. 4658–4663, May 2024.

[13] J. Zhang, J. Xu, Q. Chen, and H. Li, “Machine-learning-assisted antenna optimization with data augmentation,” IEEE Antennas Wirel. Propag. Lett., vol. 22, no. 8, pp. 1932–1936, Aug. 2023.

[14] J. Gao, Y. Tian, and X. Chen, “Antenna optimization based on co-training algorithm of Gaussian process and support vector machine,” IEEE Access, vol. 8, pp. 211380–211390, 2020.

[15] J. Dou, “Convolutional neural networks aided reinforcement learning for accelerated optimization of antenna topology,” Applied Computational Electromagnetics Society (ACES) Journal, vol. 40, no. 01, pp. 35–41, Jan. 2025.

[16] L. Breiman, “Random Forests,” MACH LEARN, vol. 45, no. 1, pp. 5–32, 2001.

[17] R. Storn and K. Price, “Differential Evolution: A simple and efficient heuristic for global optimization over continuous spaces,” J. Glob. Optim., vol. 11, no. 4, pp. 341–359, 1997.

[18] Y. Sung, “A printed wide-slot antenna with a modified L-shaped microstrip line for wideband applications,” IEEE Trans. Antennas Propag., vol. 59, no. 10, pp. 3918–3922, Oct. 2011.

Biographies

images

Gengtao Huang was born in Shantou, Guangdong, China, in 2000. He received the B.S. degree in communication engineering from Dongguan University of Technology, Dongguan, in 2023. He is currently pursuing the M.S. degree at Guangdong University of Technology, Guangzhou. His research interests include microwave radar antennas, circularly polarized antennas, and antenna optimization simulation by machine learning.

images

Chen Ding (S’16–M’20) was born in Weifang, Shandong, China. He received the B.S. degree in Mathematics from the Chinese University of Hong Kong in 2012. He joined the industry as an electronic and software engineer from 2012 to 2014. He received the M.S. degree in Electronic and Information Engineering from City University of Hong Kong in 2015. From 2015 to 2016, he worked as a research assistant with the State Key Laboratory of Millimeter-Waves, City University of Hong Kong. He received the Ph.D. degree in electrical engineering from City University of Hong Kong in 2020.

He joined Guangdong University of Technology as an Associate Professor in 2020. His current research interests include low-profile antennas, millimeter-wave antennas, circularly-polarized antennas, and antenna measurement methods. He was the first prize winner of best student paper award in 2019 IEEE International Symposium on Antennas and Propagation (AP-S 2019) which was held in Atlanta, USA. He was the winner for the Best Student Paper Prize in 2019 Asia-Pacific Microwave Conference (APMC 2019) held in Singapore. He was also the first-prize winner for the Best Student Paper Award in the 9th Asia-Pacific Conference on Antennas and Propagation (APCAP 2020).

ACES JOURNAL, Vol. 41, No. 01, 32–37
DOI: 10.13052/2026.ACES.J.410104
© 2026 River Publishers