Substation Decision-making Platform Based on Artificial Intelligence

Jianhua Qin, Xueqiong Zhu, Zhen Wang, Jingtan Ma, Shan Gao and Chengbo Hu*

Electric Power Research Institute of State Grid Jiangsu Electric Power Co., Ltd, Nanjing, 210000, China

E-mail: huchengbo01@163.com

*Corresponding Author

Received 25 February 2021; Accepted 28 February 2021; Publication 12 April 2021

Abstract

In view of the actual needs faced by the substation maintenance, this paper proposes a kind of substation decision-making platform based on artificial intelligence. The platform formalizes and integrates the basic data, electrical data and the operational data of the equipment, qualitatively triggers the maintenance task abide by the result of the logistic regression model, provides further results of data processing through quantitative analysis, and provides knowledge navigation to the operation guidance of the corresponding equipment. The platform matches the electrical data with the inference engine stored in the knowledge base. If the data match the condition of the inference successfully, the inference is triggered and the action is executed. The result is provided to the relevant staff as a suggestion to assist the final decision. After the task is completed, the cause, effect and solution of the equipment failure are backfilled and expanded into the equipment base as a new instance.

Keywords: Decision-making platform, logistic regression model, inference engine.

1 Introduction

In recent years, the research contents of equipment state maintenance mainly include equipment fault mode, applicability of maintenance management mode, definition of equipment characteristic quantity and state quantity, collection method and storage method of state quantity, assessment and diagnosis method of state maintenance, and management process of state maintenance evaluation. As the future development direction of deep integration of industrialization and informatization, intelligent power plant is focused on fault warning and other related equipment [1].

With the rapid growth of electrical energy demand, the capacity of the power grid continues to expand, and the scale of power equipment increases exponentially all of which place higher requirements on substation maintenance. Now the information related to the maintenance is scattered and the level of the structure is low which means it is not easy to query and trace back to meet the needs of professionals in making maintenance plan as support. As a result, the low efficiency of maintenance can no longer adapt to the operation and maintenance management requirements and assessment standards of the State Grid. In order to alleviate the problem that the dispatching cannot be completed on time due to lack of guidance, this paper proposes a decision-making platform for substation maintenance based on artificial intelligence. The platform integrates the information of different dimensions of the equipment, establishes a complete database for maintenance, and realizes the construction of the knowledge map of the substation maintenance and supports for the formulating the plans of the maintenance.

2 Database for Maintenance

The database for maintenance is essentially a kind of source of data, which means it is the same as the acquisition knowledge and experience of human expert. In the platform, the methods of acquisition are divided into two types: manual entry and extraction of relevant data from examples. Among the process of equipment maintenance, it is mainly obtained by consulting the historical and real-time data of relevant equipment, including their literature records, operation records, electrical data, etc. [2].

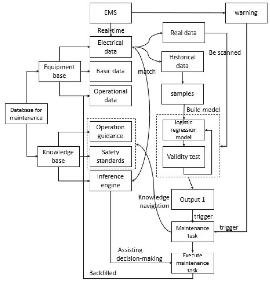
The database for maintenance is the most basic module in the platform and it can be divided into two parts: the knowledge base and the equipment base. Furthermore, the knowledge base mainly stores three kinds of data: (1) data of equipment operation guideline provided by GB or standards of the manufacturers which can be stored on the platform without scattered drawings; (2) Safety knowledge of substation maintenance, including discharge, power inspection, temporary ground wire, warning sign, safety distance, etc. [3]; (3) inference engine for assisting decision-making.

The equipment base stores the data of the equipment itself, including basic data, electrical data, and operational data. Basic data includes type, model, manufacturer, production date, voltage level of the equipment, etc.; electrical data includes three-phase voltage, three-phase current, frequency, power flowing through equipment, temperature, humidity, trip log, protection actions, self-checking alarm signal of the equipment, etc. [4]; operational data is record of the history of operation and maintenance of the equipment. The structure of the database for maintenance is shown in Figure 1.

images

Figure 1 Database for maintenance.

Each data of the equipment is a feature which is an element. A group of elements constitute a feature set, and the quantized feature set is a kind of sample that can be computed. In the industrial field, equipment also has characteristic values that represent its inherent properties (running state, performance indexes, etc.). The change of the characteristic values of the equipment indicates that the equipment is in different states and accompanied by different performance indexes. When the equipment is in an abnormal state, the characteristic value of the equipment will inevitably change. Even if the measured value, such as temperature difference, pressure difference and flow rate, does not give an alarm (which often happens in low-load operation), the equipment still needs maintenance. When the eigenvalue is unchanged in normal state, there is no need to take measures to maintain it. In this way, the requirements of state maintenance can be met through the analysis of the eigenvalue of the equipment [5].

The platform takes equipment as a unit, taking the real-time electrical data from the EMS that communicates with the platform in real time. Basic data, operational data and equipment operation guidance are stored into the platform via interface in advance.

3 Logistic Regression of Data

3.1 Dada Formalization

The results of the combinations of the various data in the maintenance database directly determine whether to initiate maintenance task. The programmatic and automated data processing will inevitably require the formalization of the data. Formal data is the foundation of the construction of the model, and the capability of the formal description of the model determines the speed of business flow processing [6].

The process of data formalization includes data cleaning and data normalization. Data cleaning mainly includes the following two types: (1) the missing electrical data in the database which is mostly due to the error of sampling function of the EMS. In the case of missing data, the platform does not perform subsequent processing; (2) The electrical data or basic data of the equipment is obviously abnormal, which may be caused by communication interruption or human input error. These meaningless data cannot be used as samples to be analyzed which will interfere with the process of establishing the model of logistic regression.

By the way, data normalization firstly requires the data involved in the calculation to be converted into the same voltage level and the same unit of measurement, and then comes the logistic regression. So far, we have completed a series of engineering processing of the original data, and refined it into features lossy for use as input for algorithms and models. In practice, the purpose of feature engineering is to remove impurities and redundancy from the original data and to design more efficient features to characterize the relationship between the problem to be solved and the prediction model [7].

3.2 Logistic Regression Model

Logistic regression model belongs to probabilistic nonlinear regression, which is often used in nonlinear statistical analysis and is suitable for binary and multi-class regression problems [8].

In the platform, the dependent variable y of the logistic regression model has only two values of 0 and 1: 0 represents that the equipment is not at risk and 1 represents that the equipment is at risk needed to be checked. Y is the result of the combined action of several independent variables x1x2x3x4 which respectively represents voltage, current, frequency, and temperature. If the probability of y taking 1 is p, then the probability of y taking 0 is 1-p. The ratio of the probabilities of the two is p/(1-p). Use the natural logarithm of the ratio ln (p/(1-p)) and independent variables to list the regression Equation (1).

ln(p1-p)=ω0+ω1x1++ωnxn+ε (1)

From this, the probability of the dependent variable y takes 1 is Equation (2):

p=11+e-(ω0+ω1x1++ωnxn) (2)

So, the probability of the dependent variable y takes 0 is Equation (3):

1-p=11+e(ω0+ω1x1++ωnxn) (3)

In which ε is an error caused by random factors, and ω0ω1ωn are coefficients to be estimated. Since the range of the value of ln(p1-p) is (-,+), the independent variable can take any value. As shown in the Figure 2:

images

Figure 2 Logistic regression model.

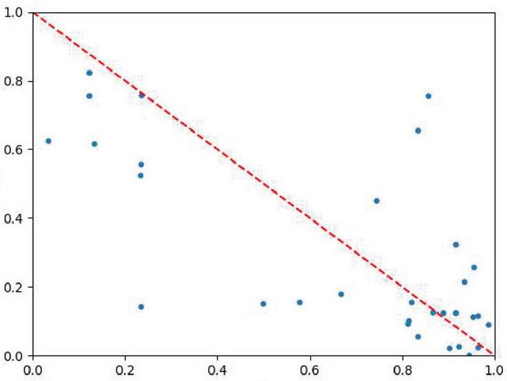
The regression coefficient is estimated by samples stored in the database. The larger the sample is, the more accuracy the estimation will be. Here we can randomly select 80% of the data as training samples, and the remaining 20% of the data as test samples to improve the reliability of the model. When the result of coefficient estimation makes the distribution of the relationship between p and 1-p as Figure 3, we believe that this set of coefficients is available. Thus, the regression Equation (1) is established. As we get larger and larger samples, we get more accurate coefficients.

images

Figure 3 The relationship between p and 1-p.

After the model is built, when the system scans the equipment, it automatically reads the independent variables of the device and then outputs the result 0 or 1. The Table 1 shows the test results of 10 test sample sets under the regression model: y=1 means that the equipment is at risk and needs maintenance. The last three groups of data in the table are artificially designed data. From the results, it can be seen that the detection ability of the logistic regression model is satisfactory.

Table 1 Sample data test results

Voltage (V) Current (A) Frequency (Hz) Temperature (%c) y
224.35 35.66 49.8 53.1 0
228.99 60.82 49.8 77.1 0
219.34 150.15 49.8 61.8 0
228.67 135.03 49.8 70.5 0
223.92 35.29 49.9 65.1 0
229.83 17.81 50.1 67.9 0
228.53 102.83 49.8 85.0 0
226.6 104.23 49.9 6.36 1
135.23 118.63 50 63.1 1
233.49 0.23 50.1 100.2 1

It should be noted that if an alarm appears in the platform, it is necessary to immediately trigger maintenance task on the equipment. As a tool, logistic regression model providing suggestions of the maintenance is a parallel effective way as warning system which help to accurately locate the equipment that needs to be repaired.

When the logistic regression model qualitatively outputs 1, the platform will call up the electrical data of the latest monitoring cycle of the equipment and provide further results of data processing through quantitative analysis. Usually, the average and median are used to measure the central tendency; the range and standard deviation are used to measure the degree of variation; then the data of the equipment at the same level or the upper and lower levels are compared in horizontal and vertical dimensions to make the conclusive reference to the related staff, to the greatest extent assist them to carry out maintenance operations [9].

3.3 Test of Validity of the Model

The logistic regression model needs to be trained and pass the validity test before it can be used. Confusion matrix is a commonly used expression in the field of pattern recognition which depicts the relationship between the true attributes of sample and the type of recognition results, and is a common method for evaluating the performance of classifiers [10]. The two-class confusion matrix is shown in Figure 4:

images

Figure 4 Two-class confusion matrix.

According to the confusion matrix, there are two values for the actual result and the predicted result. T1, T2, T3, and T4 are expressed the numbers as the actual result is 0, the prediction being also 0; the actual result is 1, the prediction being 0; the actual result is 0, the prediction being 1; the actual result is 1, the predictions being 1. Accuracy is the number of samples whose prediction is correct divided by the total number of samples. The accuracy of the prediction of the model is Equation (4), generally speaking, the closer to 1 the better.

A=T1+T4T1+F2+F3+T4 (4)

In this paper, when the value of A is greater than 0.9, the model can be put into use, otherwise it is necessary to continue to increase the size of samples and re-optimize the regression coefficient until the model can pass the test of the validity. There are two other important indicators in the two-class confusion matrix, the precision of the prediction of the model is Equation (5), the sensitivity of the prediction of the model is Equation (6), and precision and sensitivity go up and down [11].

P =T1T1+F3 (5)
S =T1T1+F2 (6)

In order to give consideration to both precision and sensitivity, we created the harmonic mean of both as a comprehensive index to consider the balance between the two, which is called F. The harmonic average between the two numbers tends to be close to the smaller number of the two numbers, so we pursue the highest possible F, which can ensure that precision and sensitivity are high. F is distributed between [0,1], as close as possible to 1. The F of the prediction of the model is Equation (7).

F=21/P+1/S (7)

Different standards for A, P, S, F values can be established for substation decision-making platform with different levels of requirements to ensure the logistic regression model that meets the requirements of the platform [12].

3.4 Model of Decision-Making

In addition to providing qualitative analysis through logistic regression model and quantitative analysis of historical electrical data, the platform also has a model of decision-making based on inference rules. This model provides an inference engine that matches the rules stored in the knowledge base with the facts of electrical data. If the condition of a rule matches the fact, the rule is triggered and the action is executed. Multiple rules form an inference chain, so the platform provides decision-making [13]. This is consistent with the core idea of deductive reasoning: making trend-following choices based on bounded rationality [14].

The first kind of rule formed by IF/THEN reasoning is shown in Figure 5, A implies B and B implies A are equivalent in logic and can be obtained by translocation law [15]:

images

Figure 5 First kind of rule.

The condition of one rule can represent a single condition or a combination of multiple conditions and the conclusion of one rule can trigger the condition of another rule. The following two examples illustrate:

1. The condition that the voltage value exceeds the range of ± 10% of the rated value infer to the conclusion that the voltage exceeds the limit, and the conclusion becomes condition of another rule, inferring further about suggestions for adjusting the gear of the on-load voltage regulator and the switching behavior of the reactive power compensation equipment [16].

The causal chain is executed in the platform in the following order:

If the platform uses the sensitivity of the voltage state variable to the reactive power compensation of the load node as the indicator of voltage stability, the voltage sensitivity matrix is firstly solved as Equation (8), UD is the voltage of the load node, and QD is the reactive power of the load and the generator node. The physical meaning of SUQ is: the sensitivity to the voltage of the corresponding load node (including itself) when the line node where a device is located sets unit reactive power compensation capacity, assuming that no reactive power compensation is set in other load nodes.

SUQ=(UDQD)=(QDUD)-1 (8)

If the platform uses the sensitivity of the voltage state variable to the on-load voltage regulating transformer ratio as an indicator of voltage stability, the voltage sensitivity matrix is firstly solved as Equation (9). UD is the voltage of the load node, and QD is the reactive power of the load and the generator node. The physical meaning of SUT is as follows: assuming that the transformer ratio of a certain device is unchanged, the transformer ratio of a certain device adjusts the sensitivity of the corresponding load node voltage [17].

SUT=(UDt)=-(QDUD)-1 (9)

The above two voltage regulation modes and the program of the related voltage sensitivity matrix can calculate the sensitivity of the two regulation modes to the node voltage [18]. After triggering the fact that the voltage exceeds the limit, the platform calculates the reactive capacity to be compensated and the transformer ratio to be adjusted respectively. At this point, the causal chain is divided into two parts. The first causal chain calls out the database of reactive power compensation equipment, and the second causal chain calls out the database of relevant transformers. Operators can choose one of the two operation modes to implement the operation according to the situation of the scene and the specific situation of the relevant equipment.

After the operation, the system displays the latest voltage value. If the voltage is in the reasonable range, then the positive feedback of this operation serves as an example of the validity of the sensitivity model. If the voltage is still not in the reasonable range, the platform prompts you to recalculate the sensitivity and accept the program reset. The causal chain is shown as Figure 6.

images

Figure 6 Causal chain.

2. The conditional that the frequency of the voltage exceeds the range of 50 ± 0.2 infer to the conclusion of frequency anomaly, and the frequency anomaly becomes condition of another rule, inferring further suggestions on the behavior of primary frequency modulation or secondary frequency modulation [19].

The causal chain is executed in the platform in the following order:

Since the value of frequency is relatively stable, it is not complicated to make the judgment of frequency abnormality. When the fact of frequency abnormality is triggered, the causal chain is divided into three parts. The first causal chain triggers primary frequency modulation, which is automatically realized by the governor of the generator set, and the platform will cut off this automatic. The second causal chain triggers the second frequency modulation, and the third causal chain triggers the third frequency modulation [20]. The platform will describe the characteristics and principles of the three frequency modulation modes. At this time, the operator needs to choose the specific frequency modulation mode. When the specific frequency modulation mode is selected, the platform causal chain continues, and the auxiliary operator completes the frequency modulation action until the system frequency is normal.

The second kind of rule formed by IF/THEN/ELSE reasoning is shown in Figure 7: due to the law of exclusivity, there must be only one behavior B or C under this rule. That is, under classical logic, A disjunctive A is tautological form, so B disjunctive C is tautological form too that cannot be simultaneous [21]. That is, the archetype of this model is A implies B, A implies C, A disjuncts A is tautological, so B disjuncts C is tautological. The disjunction here is a strong “or” that means only one of the propositions on either side of the disjunction sign is true.

images

Figure 7 Second kind of rule.

The following example illustrates: when the alarm of voltage loss appears, if the power supply is normal, it is a secondary equipment failure; if the power supply is abnormal, it is a primary equipment failure.

The causal chain is executed in the platform in the following order:

When the platform detects that the bus voltage is 0 or receives a voltage loss alarm signal, the circuit current will be automatically detected. The zero and non-zero loop current correspond to the two branches of the causal chain respectively, the first branch triggered an equipment failure, platform to bring up the bus protection of historical records and wave record waveform, the second branch triggered secondary equipment failure, platform prompt operation personnel check the secondary equipment measurement data, and bring up the corresponding secondary equipment in the past 24 hours of data storage and communication [22].

This model can be extended to A implies B, C implies D, A disjuncts C is tautological, then B disjuncts D is also tautological, where the disjunction is weak “or” that means A and C are both true, B and D are also true. This extended model avoids the logic paradox of implication, which means that when the antecedent of the implication symbol is false or the afterpart is true, the implication proposition is always true and cannot play a role in judgment. The extended model is shown in Figure 8:

images

Figure 8 The extended model.

4 Process of Equipment Maintenance

4.1 Trigger Maintenance Task

The platform is a direct assisting tool for equipment maintenance. It consistently detects the features of the equipment with logistic regression model, and triggers maintenance tasks as needed to reduce daily repeated inspections to improve efficiency of operation and maintenance. Under the condition of configuring electrical automation facilities, it is the complementary method to detect the equipment that are of normal state (not reaching the triggering alarm condition) but already in high-risk operation; in the absence of configuration of electrical automation facilities, it is the only automatic way to monitor equipment [23].

The process of equipment maintenance is shown in Figure 9:

images

Figure 9 Process of equipment maintenance.

When it is necessary to trigger maintenance task by the result of the logistic regression or alarm, the platform call up the operation guidance stored in knowledge base, the basic data and operational data in the equipment base and the relevant electrical data to form a complete data link about the equipment. The related staff must complete the study of the operational instruction before starting the operation, and then execute the equipment maintenance according to the safety standards for normal power outage maintenance. During the process, staff can retrieve all relevant data on the platform and view the conclusion given by the inference engine [24].

4.2 Model Optimization with Maintenance Data

After the task is completed, the cause and solution of the equipment failure are backfilled and expanded into the equipment base as a new instance. When the equipment needs to be checked next time, the history of the maintenance can provide a reference for this operation. If the cause of a certain equipment failure occurs repeatedly, the platform will prompt to change the equipment or update the electrical structure. It should be emphasized here that the decision-making function of the platform is not perfect from the beginning. But it develops as the experience in maintenance. Each maintenance becomes an example and an experience to be summed up to continuously expands the intelligence of the platform. Artificial intelligence systems need to have their own ability to acquire knowledge-extracting patterns from raw data, which is the process of machine learning [25].

As the logistic regression model mentioned above is taken as an example, with the development of overhaul operation, every time the actual sample data increases by 1000 pieces, the platform will automatically trigger the correction of parameters to optimize the logistic regression model. The optimized model is shown Figure 10:

images

Figure 10 The relationship between p and 1-p.

In the decision-making process, the platform does not automatically adjust the decision causal chain based on previous operating habits which is qualitative setting, while the model parameters are precise to quantitative.

5 Conclusions

This paper proposes a kind of substation decision-making based on artificial intelligence. This platform integrates information from different dimensions of electrical equipment to build a key information system made up of equipment base and knowledge base for equipment maintenance. It realizes knowledge navigation for maintenance and assists decision-making. As a reliable tool, it with a decision-making model, realizes the location of the risky equipment and provides recommendations from data analysis to implement the application of artificial intelligence strategies in the field of equipment maintenance. As the platform continues to participate in the actual tasks, the information system is gradually optimized and the operational information and reference engine are becoming more and more specific with predictable and widely used value.

Acknowledgments

This research was supported by the State Grid Corporation of China (SGCC) project “Research and Application of Knowledge Navigation and Decision Optimization Technology Based on Artificial Intelligence” (No. 5200-201918255A-0-0-00).

Conflict of Interest

We all declare that we have no conflict of interest in this paper.

References

[1] Liu Jizhen, Hu Yong, Zeng Daliang, et al. Architecture and feature of smart power generation[J]. Proceeding of the CSEE, 2017, 37(22): 6463–6470.

[2] Chen Xuemei, Lu Chao, Han Yingduo, et al. Analysis of Power System Frequency Problems and Research Summary of Frequency Characteristics[J]. Electric Power Engineering Technology, 2020(1):1–9.

[3] Jiang Zhou, Zhou Hui, She Lizi, et al. Application of Expert System in Lock Maintenance[J]. Modern Industrial Economy and Informationization, 2019(9):87–88.

[4] Kong Lingwen. Safety Knowledge of Low Voltage Power Failure Maintenance[J]. Safety & Security, 2009, 030(002):42–43.

[5] Zhu Weilie, Wang Zhiwei, Li Zhenhua. Condition based maintenance for power station equipments based on equipment characteristic value[J]. Thermal Power Generation, 2018, 47(12):72–76.

[6] Kong Yinghui, Jing Meili. Research on Classification Method Based on Confusion Matrix and Integrated Learning[J]. Computer Engineering & Science, 2012, 34(6):111–117.

[7] Huang Zhengyong. Minimal Decision Tree Construction Based on Sample Pairs[D]. 2016.

[8] Liu Chengmin, Dai Zhongjian, Chen Xuan. Deep Learning Fault Location Method for Active Distribution Network Based on TensorFlow Framework[J]. Electric Power Engineering Technology, 2019(5):8–15

[9] Ye Yuanbo, Chen Xiaodong, Xiang Zhonghua, et al. Research and Development of Intelligent Analysis and Decision and Integrated Management System for Power Grid Outage [J]. Hunan electric power, 2018, v.38; No.239(02):5–8+21.

[10] Shi Bolong, Mao Yijun, Ye Lin, et al. Processing Method of Over-limit of Main Transformer Voltage for Grid Connection of New Energy Based on Adjustment Function[J]. Energy Engineering, 2019(5):45–49.

[11] Li Ning, Guo Yuchen, Wang Xiaoling, et al. Method of data quality assessment in software defect prediction[J]. Journal of Huazhong University of Science and Technology (Natural Science Edition), 2020(11).

[12] Fei Yunli. Computer Logical Regression Analysis[J]. Journal of Hunan Industrial Vocational and Technical College, 2020, v.20(01):20–23.

[13] Song Fuhai. Research on Intelligent Substation Protection Function Determination Method Based on Information Trigger[J]. Electric Power Engineering Technology, 2019(6):99–106.

[14] Wang Xianjia, Quan Ji, Liu Weibing. Research on evolutionary Game and Cooperation Mechanism under bounded Rationality[J]. System engineering theory and practice, 2011(S1):82–93.

[15] Wang Cong, Wang Wenfang. Can we acquire knowledge of what is possible or necessary? Take Williamson’s point as an opportunity [J]. Communication of dialectics of nature, 2020, v.42; No.260(04):44–51.

[16] Wang Zhaoxia, Wang Jianmin, Zhu Xiaochen. Formal Modeling Language with Data Workflow-Data-aware Workflow Network[J]. Computer Integrated Manufacturing Systems, 2012(08):79–90.

[17] Chen Xi, Ren Jianwen, Yang Yunkun, et al. Voltage overlimit analysis based on sensitivity method [J]. Shaanxi power, 2010(11):77–80.

[18] Duan Xianzhong. Several practical criteria and safety indexes for voltage stability of power system are discussed [J]. Automation of Electric Systems, 1994, 18(9):36–41.

[19] Zhang Yishun. Deterministic Construction of Inference Rule Chain[J]. 2014.

[20] Li Duanchao, Chen Shi, Chen Zhongyuan, et al. Real-time measurement and compensation method of primary frequency modulation regulation efficiency of generator set[J]. Automation of Electric Systems, 2004(2):70–72.

[21] Yang Hengyun. Discussion on the proof method of equivalent formula in propositional logic[J]. Research on Innovative Education, 2020, 8(4):4.

[22] Lv Shuai. Research and application of voltage loss alarm device for Gongguang 35kV substation line in Tunlan mine [J]. Modernization of Coal Mine, 2018(6):113–114.

[23] Zeng Zheng, Yu Xianyong, Li Aiyuan, et al. Application and discussion of online state maintenance of relay protection [J]. Power system protection and control, 2017, 045(022):132–138.

[24] Hou Xinxing. Research and Implementation of Multi-Agent Based Intelligent Decision Management System for Power Supply Information [D]. East China Jiaotong University.

[25] Zhu Liman, Luo Rongsen, Feng Shilin, et al. Method for Judging Over-current False Alarm of High-voltage Parallel Reactor Based on Logistic Regression[J]. Sichuan Electric Power Technology, 2018, v.41;No.255(03):77–80.

Biographies

images

Jianhua Qin received his Ph.D. degree of Nanjing University of Aeronautics and Astronautics (NUAA) in 2019. He is now an engineer of Electric Power Research Institute of State Grid Jiangsu Electric Power Co., Ltd. He focuses on wireless sensor network technology and artificial intelligence technology in power system research.

images

Xueqiong Zhu is an engineer of Electric Power Research Institute of State Grid Jiangsu Electric Power Co., Ltd. He received his Ph.D. degree of Southeast University (SEU). He studies in electric Internet of Things and Artificial Intelligence.

images

Zhen Wang is an engineer of Electric Power Research Institute of State Grid Jiangsu Electric Power Co., Ltd. He received his master degree of South China University of Technology (SCUT). He studies in research on Intelligent Transportation and Inspection Technology.

images

Jingtan Ma is an engineer of Electric Power Research Institute of State Grid Jiangsu Electric Power Co., Ltd. He received his Ph.D. degree of Xi’an Jiaotong University. He studies in research on state evaluation technology of switching equipment.

images

Shan Gao is an engineer of Electric Power Research Institute of State Grid Jiangsu Electric Power Co., Ltd. He studies in switchgear status diagnosis.

images

Chengbo Hu is a senior engineer of Electric Power Research Institute of State Grid Jiangsu Electric Power Co., Ltd, deputy director of Power Transmission and Transformation Technology Center as well as deputy director of Artificial Intelligence Laboratory of Power System of State Grid Corporation (Jiangsu). He has been committed to the intelligent sensing technology research and application of power equipment for so many years, and he led the project of Internet of Things Architecture of transmission and transformation equipment of State Grid Corporation, in which he is responsible for wireless sensor network protocol, data code, edge computing framework, research on standard compound networking equipment, construction of Q&A system and other important works. He has completed the work of 3 industry standards and 7 enterprise standards in this field.

Abstract

1 Introduction

2 Database for Maintenance

images

3 Logistic Regression of Data

3.1 Dada Formalization

3.2 Logistic Regression Model

images

images

3.3 Test of Validity of the Model

images

3.4 Model of Decision-Making

images

images

images

images

4 Process of Equipment Maintenance

4.1 Trigger Maintenance Task

images

4.2 Model Optimization with Maintenance Data

images

5 Conclusions

Acknowledgments

Conflict of Interest

References

Biographies