Artificial Neural Network-Based Voltage Stability Online Monitoring Approach for Distributed Generation Integrated Distribution System

Sharman Sundarajoo* and Dur Muhammad Soomro

Faculty of Electrical and Electronic Engineering, Universiti Tun Hussein Onn Malaysia, 86400 Parit Raja, Batu Pahat, Johor, Malaysia
E-mail: sharmansundarajoo@gmail.com
*Corresponding Author

Received 05 December 2022; Accepted 05 July 2023; Publication 26 August 2023

Abstract

Due to the growth of electric power demand and the intricacy of modern distribution system structure, the voltage stability issue is evolving as a critical problem in distribution grids. Therefore, it is imperative to investigate the corrective measures. In this paper, artificial neural network (ANN) based voltage stability online monitoring approach for distribution systems with distribution generators (DGs) is proposed. The proposed technique employs a local voltage stability index known as the stability index (SI) to identify the weak bus information, which is more effective compared to the conventional load margin techniques. Furthermore, the nonlinear relationship of the distribution grid control status and the resultant SI is mapped using ANN. From the installed distribution-level phasor measurement units (PMUs), the state parameters of buses can be obtained, and the resultant values of SI can be estimated. This approach can significantly enhance the computational speed of SI and evaluate the voltage stability measurement of distribution network in real-time, which assist the operator of the network in order to determine the operational condition and execute actions quickly. The proposed approach is applied on the modified IEEE 33 and IEEE 69-bus system with DGs. It is found that the computation time needed for assessment of voltage stability by CPF method is 16.2500 s and 21.8872 s whilst the computation time needed for the proposed method for the same assessment is 0.0677 s and 0.0749 s respectively for modified IEEE 33 and IEEE 69-bus system. This demonstrates that the proposed method has high accuracy and efficacy.

Keywords: Artificial neural network, distributed generation, distribution system, voltage stability index, phasor measurement unit, voltage stability assessment.

1 Introduction

Incessantly, contemporary distribution systems experience ever-increasing power demand. On a daily basis, the distribution systems are forced to encounter peculiar change from a low to high power demand [1]. Distribution network suffers voltage collapse under some serious loading circumstances. The voltage stability issue grows to be more severe with the introduction of distributed generation (DG) in distribution level [2]. Thus, an effective and precise on-line voltage stability monitoring method is very crucial to avoid major blackouts. Notably, a robust, precise, and fast voltage stability online monitoring approach is one of the pivotal decisions. Currently, the continuation power flow (CPF) [3] based approaches are extensively used for the voltage stability assessment. However, techniques that incorporate CPF cannot be employed for online implementation due to the intricacy of the CPF computation. Furthermore, the load margin assessment approach based on CPF is a sort of overall assessment, which is incompetent to predict the unstable buses in the distribution system [4, 5]. To solve this issue, the authors in [6] suggested a centralized voltage control approach based on sensitivity analysis for active distribution systems. However, the sensitivity analysis employs a voltage stability index known as Thevenin-based load impedance margin (TLIM) that also involves several complex calculations and derivations, which makes the entire procedure to be inefficient. Hence, a number of researchers proposed voltage stability monitoring approaches using real-time information from PMU [7–11]. In [12], artificial neural network (ANN) and data from PMU are used to foresee the range of load margin of the network. ANNs are shown to have great approximation ability in a very accurate and acceptable degree in [13]. However, this approach is still incapable to find the weak buses in the system to provide useful information to the network operators for voltage collapse prevention.

To solve the abovementioned issues, a number of new local voltage stability indices were intended to achieve voltage stability monitoring in real-time, for example, the fast voltage stability index (FVSI), simplified voltage stability index (SVSI), and line voltage stability index (LVSI) [14–20]. As reported in [21], the local indices can be computed using stability monitoring and reference tuning device known as (SMARTDevice). The SMARTDevice utilizes local information to measure the voltage stability of a bus. Then, the SMARTDevice transmits the outcome of the local index to the management center for an overall judgment [22, 23]. Accordingly, the SMARTDevice can use the information from index of buses in the system in order to detect the sensitive nodes in the system. Nevertheless, the local indices also have their shortcomings. For instance, when the local indices consider that the corresponding parameters are stable during sequential measurement information frames, this does not correspond to the real condition in network processes. Thus, parameter drift induced by time-changing working terms and inaccuracy in the measurement information has started to be established as critical attributes [24]. Furthermore, occurrence of lag and disturbance in the gathered data will badly influence the precision of the assessment. Hence, the authors in [25] suggested different types of Kalman’s filter techniques in order to resolve the aforesaid limitations. However, the Kalman filters have a tendency to expand the time taken for assessment and it may produce distorted data.

From the above-reviewed literature, it can be seen that a substantial number of works have been developed on the voltage stability monitoring of transmission networks, however, only a few works have been developed on the voltage stability monitoring of radial distribution systems. The authors in [26] have suggested a feed-forward technique to assess the condition and determine the stability index for every bus in a radial distribution system. However, the feed-forward-based approach also involves several complex calculations to assess the stability condition of a radial distribution network, which makes the entire procedure to be inefficient. In [27], a voltage stability monitoring method for distribution system utilizing a nodal model is proposed. The proposed model uses an index based on impedance matching theorem obtained to assess the margin of voltage stability to detect the sensitive buses in the system. However, this technique is not appropriate for online application of monitoring voltage stability of distribution networks due to the need for iterative calculations which results in long calculation time. Also, the methods in [26, 27] do not permit for varying loading proportions of the different buses in the radial distribution system which would significantly influence the voltage collapse point.

In this paper, the stability index (SI) introduced in [1] is chosen as the voltage stability index (VSI) for online monitoring of voltage stability. This VSI is appropriate for distribution network applications. Additionally, SI can assess the voltage stability precisely and immediately using the local measurements by the distribution-level phasor measurement unit (D-PMU). This work employed ANN to determine the SI to enhance the SI to be more appropriate for online voltage stability monitoring in distribution networks. This approach can reduce the computational time taken and increase the precision of SI. Thus, it is appropriate for online monitoring of voltage stability.

The key contributions of this article are as follows:

• The SI-based online monitoring of voltage stability technique introduced in this work can detect vulnerable regions and sensitive buses in distribution system. Furthermore, modern distribution systems connected with DGs can also be monitored according to this aspect.

• The ANN-based approach resolves the parameter drift issue in contrast to the SI computed using the conventional computation procedure. Moreover, the SI can be determined quickly using ANN.

The rest of this article is structured in the following way: A brief description of SI is given in Section 2. In Section 3, the ANN-based online voltage stability monitoring approach is described. The approach of ANN model is presented in Section 4. Next, Section 5 depicts the case studies in this work. Section 6 concludes this paper with key conclusions of the presented ANN-based approach.

2 Stability Index

Generally, the radial distribution network is known as a nonlinear system. As reported in [1], SI is a local VSI for assessing the stability degree of radial distribution systems and thus suitable response can be imposed in case the SI signifies a low stability level. SI was derived based on the quadratic voltage equation at sending node, receiving node, and at receiving branch’s power. When the value of the SI at a bus is minimum, the bus is identified to be most vulnerable to voltage collapse. For steady control of the radial distribution systems, the relationship is as follows:

SI(m2)0,form2=2,3,,NB (1)

where m2 is the receiving end bus, SI(m2) is VSI of bus, and NB is total nodes. The voltage of every bus and the branch currents are known after the power flow analysis, hence the P(m2) and Q(m2) for m2=2,3,,NB could be simply computed by:

P(m2)-jQ(m2)=V*(m2)I(jj) (2)

where total real power supplied through bus m2 is represented by P(m2), the total reactive power delivered by bus m2 is represented as Q(m2), the voltage of bus m2 is signified by V(m2), and current of branch jj is denoted as I(jj).

Then, the SI could be expressed as:

SI(m2) =|V(m1)|4-4.0{P(m2)x(jj)-Q(m2)r(jj)}2
-4.0{P(m2)r(jj)+Q(m2)x(jj)}|V(m1)|2 (3)

where V(m1) is bus m1 voltage, r(jj) is branch jj resistance, and x(jj) is branch jj reactance. However, in this work, there is no need for power flow analysis in order to obtain the voltage of bus V(m2) and current parameters I(jj). Instead, with known voltage of bus V(m2) and current parameters I(jj) obtained from D-PMU, the SI can be found quickly using the straightforward equation of Equation (2). By doing so, the time needed to obtain the value of SI is greatly reduced which makes the SI suitable for online application. The SI value varies from 0-1, and SI=0 exemplifies the critical point where the voltage collapse is anticipated.

Although the SI value can be obtained effortlessly by using the real-time gathered bus data from D-PMU, and the speed of computation fulfills the online needs, the practical implementation of this technology in distribution systems connected with DGs is lacking. As shown in Equation (2), when the state of network has no difference or slight difference, the parameter drifting, and time-changing issues still will affect the correctness of this approach. In addition, penetration of renewable energy sources (RESs) in distribution systems will increase the significance of these challenges. Moreover, this approach cannot precisely create a systematic mathematical correlation among the corresponding parameters and control actions [24]. Also, the nonlinearity of the system is heavy when the network is near to the emergency state, which will cause parameter drift easily. Thus, even though this type of technique is appropriate for monitoring in real-time, it is challenging for achieving organized preventive management optimization. To solve the aforementioned events and issues, this paper proposed an ANN-based online voltage stability monitoring approach, which employed ANN method to predict SI.

3 ANN-Based Online Voltage Stability Monitoring Approach

In this paper, authors have employed the multilayer perceptron (MLP) model. MLP is the most commonly utilized ANN [28, 29]. This type of neural network model is also recognized as the feed forward neural network [30]. For the learning algorithm, the authors have used the back propagation (BP) algorithm. The model of neural network is exhibited in Figure 1.

Several mathematical equations of the BP algorithm are presented below. Equation (4) shows the system’s input vector.

X=(x1,x2,,xi,,xn)T (4)

The hidden layer output vector can be expressed as:

Y=(y1,y2,,yj,,ym)T (5)

The one force system output is expressed by Equation (6):

O=o (6)

The one desired force system output is presented in the equation below:

D=d (7)

The perceptron indicates the initial weight and bias randomly and the connection weight matrix among the layer of input and layer of hidden is as follows:

W1=[wji] (8)

The weight among the layer of hidden layer and layer of output is as stated in Equation (9):

W2=(w1,w2,,wj,,wm) (9)

Likewise, the bias is expressed as:

B1 =(b1,b2,,bj,,bm)T (10)
B2 =bo (11)

The perceptron output can be exemplified as:

O=W2Y-B2 (12)

Meanwhile, the hidden layer output can be written as:

Y=f(W1X-B1) (13)

The BP algorithm is based on the gradient descent approach. This approach minimizes the error between the output of the system output and output desired [31]. Note that, for system training of BP algorithm, the loss function is its objective.

E=(D-O)2 (14)

Hence, changing the bias and weight parameters of the system in a manner that reduces the error is an important measure. It is worth noting that in BP procedure, this is the gradient descent approach and chain partial differential rule of matrix. Equations (15) and (16) present the difference in bias and weight amongst the layer of hidden and layer of output, whilst η is the system learning rate coefficient.

ΔW2 =-ηEW2=-η(D-O)YT (15)
ΔB2 =-ηEB2=-η(D-O) (16)

Correspondingly, the difference of bias and weight amongst the layer of input and layer of hidden can be taken as:

ΔW1=-ηEW1=-ηW2T(D-O)Y(I-Y)XT (17)

The Hadamard product is signified by , while the ones matrix with the similar sizes as Y is denoted by I.

ΔB1=-ηEB1=-ηW2T(D-O)Y(I-Y) (18)

Lastly, the bias and weight are changed and modified utilizing the Equations (19) to (22).

W2(t+1) =W2(t)+ΔW2 (19)
B2(t+1) =B2(t)+ΔB2 (20)
W1(t+1) =W1(t)+ΔW1 (21)
B1(t+1) =B1(t)+ΔW1 (22)

The process goes on up until the maximum iteration or until the error is under the set error value.

images

Figure 1 Model of ANN.

ANN comprises input layer, hidden layer, and output layer as illustrated in Figure 1. The neurons in every single layer are indicated by circles in Figure 1. The weight connection is characterized by the arrows between two neurons. The total input layer and total output layer of ANN are set as one, however, the total neuron in the layers is identified based on the input and output characteristics. Furthermore, the total hidden layers are not fixed, but it must be set corresponding to the needs of practical use through tests. Normally, the higher the number of hidden layers, the greater the ability of nonlinear fitting of ANN, but the hidden layer increment will trigger the ANN to encounter the overfitting issue. As a result, it is vital to select an appropriate hidden layer number in the neural network structure. In the meantime, the input neurons in every layer are every neuron’s output in preceding layer, apart from the input layer. Accordingly, each neuron in ANN signifies a mathematical connection, known as forward propagation algorithm [32]. The neural network output can be acquired utilizing the forward propagation algorithm. Then, the error of the output obtained can be fed back to the neural network model utilizing the back-propagation algorithm. By doing so, the parameters of the model can be enhanced to achieve more precise outcome of the forecast.

Hence, in this paper, a voltage stability online monitoring approach for DG integrated distribution system is proposed based on the notion of ANN discussed above. Using D-PMU in the network, distribution system information is acquired by the proposed technique, and the SI is computed. Then, the ANN is trained by utilizing the distribution network information and the computed SI values. In real time, the voltage stability can be assessed by the trained ANN. Accordingly, the power distribution network operators can obtain the real-time voltage stability of distribution system in online to avoid voltage collapse or instability using this ANN structure. Note that, to achieve the online monitoring method, it is assumed that the D-PMUs have been installed in the distribution system and the suggested technique only utilizes the information gathered by the D-PMUs and the approach of ANN model is designed.

4 Approach of ANN Model

4.1 ANN Design

For the intended approach, it is essential to create an ANN structure which the inputs are distribution grid information, and the output is SI value. According to the Section 3 of this article, the total neurons in layer of input are equal to total inputs, and total neurons in output layer are equivalent to the total outputs. Thus, the total input layer neurons will be identified through experiments. Meanwhile, the total output layer neuron is set as one, whereas total layers of hidden and neurons number in it were identified through an experiment as single layer of hidden with thirty-eight total neurons. In this research, the tansig function is adopted to be the input activation function whilst linear function (purelin) is adopted as the output activation function. It is worth to mention that the approach proposed in this article used MATLAB software. The maximum number of epochs set to train the model is 150 epochs. In the case study below, the procedure is presented thoroughly.

4.2 Training Process of ANN

Based on VSI as the voltage stability indicator, the entire procedure of constructing the ANN is demonstrated in Figure 2. The key training process of the ANN are as follows:

(1) Many instances with distinct loading points are generated at random. Then, the randomly generated cases are verified using load flow analysis to confirm that only the appropriate instances go into the following stage. In order to manage the DGs effectively during the load flow computations, the load flow technique discussed in [33] is used. In order to produce enough samples of training data for the ANN model training process, this work utilizes 1000 instances which are created at random.

(2) For computing the SI values of sensitive buses as the VSI, the SI algorithm is applied. Consequently, the SI values are obtained, and this serves as the output target of model of ANN to be trained.

(3) Next, to perform training process of the ANN model, the inputs and target datasets are fed into the ANN.

The trained ANN model can be utilized to forecast the VSI for unseen cases by the ANN in the process of ANN model testing.

images

Figure 2 Training procedure of ANN model.

4.3 Training Data Generation

A substantial number of load flow analyses with various loading points should be produced at random to acquire an adequate amount of data sets for training. Then, for the samples, the operating parameters of the buses are gathered. Next, to compute the values of SI, the bus voltage and current parameters are fed into Equation (2). Accordingly, the bus data and SI values are utilized as the input and target of ANN, respectively. It is crucial to use continuous power flow technique to determine the highest loading point (critical point) of the distribution network and guarantee that the loading points in every scenario are below than the critical point. This is done to confirm that each case has load flow solution.

In this research, the loading level coefficient denoted by k is utilized to achieve the loading proportion of distribution system. The k value is controlled between 0 and kmax, where the highest loading point is denoted by kmax. Thus, the procedure to generate the training data is described below:

(1) 1000 values of k are randomly generated to acquire 1000 power flow scenarios with distinct loading points, and these values of k are evenly distributed.

(2) Then, the data of 1000 random scenarios are put into the SI algorithm in order to obtain 1000 samples of data for training.

(3) Lastly, the voltage magnitude, real power, reactive power, and phase angle of every node in the system are stored as the inputs of ANN, and the corresponding computed value of SI is stored as the target output of ANN.

4.4 Performance Evaluations of ANN

In this research paper, the performance of the testing data is assessed using two performance parameters, namely root mean square error (RMSE) as stated in Equation (23), and maximum error (ME) as expressed in Equation (24):

RMSE =1Ni=1N(xi-x0)2 (23)
ME =max|xi-x0| (24)

where the target value of SI acquired through the SI algorithm is represented by x0, the value of SI forecasted through the ANN model is represented by xi, and the total samples utilized for training the network is denoted by N.

5 Case Study

Simulations are performed on the IEEE 33-bus radial distribution system with four DGs and IEEE 69-bus radial distribution system with three DGs to assess the efficacy of the proposed approach in monitoring the status of voltage stability online for distribution networks connected with DG units.

images

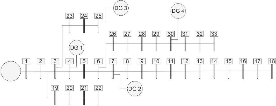
Figure 3 IEEE 33-bus network one-line diagram.

5.1 Case 1: IEEE 33-bus Distribution Network

At first, the approach proposed is demonstrated on the IEEE 33-bus system to validate its accuracy. Figure 3 presents the one-line representation of IEEE 33-node radial distribution network integrated with four DGs. The network contains 32 branches and 33 buses. Node 1 is connected to the main substation and the network includes 32 loads. The total power requirement of the network is 3.72 MW and 2.29 MVar [34]. Original state with base loading level of the IEEE 33-bus network is taken from [35]. Meanwhile, the total supply limit of the four DGs is 1.83 MW, and the four DGs considered are two photovoltaic (PV) generators (DG1 and DG3) whilst the remaining two are constant generators [36]. Note that, every DG is modeled as a synchronous generator. The power ratings of each DG unit connected to IEEE 33-node network are given in Table 1. Following this test, the proposed approach will be examined on a larger radial distribution network in DGs presence to confirm its effectiveness and applicability in small and large radial distribution systems.

Table 1 DG specifications for IEEE 33 bus network

DG Name Bus Type Rating of Active Power (MW)
DG 1 4 PV generator 0.03
DG 2 7 Constant generator 0.80
DG 3 25 PV generator 0.60
DG 4 30 Constant generator 0.40

5.1.1 Implementation of SI algorithm

In this paper, by applying the local VSI, that is the SI, we can determine the stability status of the entire radial distribution network using the local information knowledge.

Using MATLAB software, the SI algorithm is created based on the SI discussed in this paper. Then, the values of SI for every PQ bus in IEEE 33-node radial distribution system at the unchanging loading point of (k=1) are calculated. Consequently, the values of SI of each PQ bus in the network are presented in Table 2.

Table 2 SI values of IEEE 33-node network with DGs

k Bus SI Bus SI
1.0 2 1.0000 18 0.7666
3 0.9927 19 0.9927
4 0.9611 20 0.9906
5 0.9441 21 0.9765
6 0.9278 22 0.9737
7 0.8848 23 0.9611
8 0.8760 24 0.9540
9 0.8590 25 0.9418
10 0.8373 26 0.8848
11 0.8176 27 0.8799
12 0.8147 28 0.8736
13 0.8097 29 0.8438
14 0.7895 30 0.8233
15 0.7821 31 0.8160
16 0.7776 32 0.8023
17 0.7731 33 0.7992

The current loading point of the network is indicated by k (loading level coefficient) as shown in Table 2. The distribution system will be nearer to the voltage collapse as the k value increases. As mentioned earlier, SI is the VSI, and a lower value of SI indicates that the bus is more vulnerable. By comparing the values of SI obtained through the unchanging loading proportion, it can be seen that the bus with the least SI value is bus 18. Thus, the 18th bus is identified to be the weakest bus in IEEE 33-bus radial distribution network with the penetration of four DGs. Therefore, it can be noted that the SI algorithm can be implemented as the VSI to determine the weak buses in radial distribution networks incorporated with DG units.

5.1.2 Selection of ANN model inputs

It is worth mentioning that the input signals for ANN model can be of various combinations. Hence, it is imperative to decide the finest input signal combination for the ANN model. For this purpose, in this research, four distinct input signal combinations that are correlated to the SI are tested. The distinct input signal combinations are listed in Table 3.

Table 3 Distinct input signal combinations

Signal Set Signal Combinations
1 Real power and reactive power
2 Voltage magnitude and reactive power
3 Voltage magnitude and phase angle
4 Voltage magnitude, phase angle, real power, and reactive power

This study produces 1000 scenarios at random using the data generation procedure presented in Section 4.3 to discover the most superior input signal combination. Next, 900 scenarios amongst the generated scenarios are split into training samples and the balance of 100 scenarios are testing samples. The most superior input signal combination will be discovered through comparison of the performance variation among the distinct combinations of input signal.

The precision of the SI obtained using the trained ANNs with distinct combinations of input signals is compared in Figure 4. The plots of actual SI against the estimated SI using ANN model for the 100 unseen testing scenarios of the four distinct input signal combinations are displayed in Figure 4. Note that, every dot in the plot should be positioned on the diagonal line if the values of the actual SI are totally similar to the estimated SI. The RMSE and ME for the 100 unseen testing scenarios are provided in Table 4.

Figure 4 and Table 4 prove that superior accuracy has been achieved by the ANN model with signal set 4: voltage magnitude, phase angle, real power, and reactive power. Hence, these four signals are strongly correlated to the SI.

images

Figure 4 Comparison of estimation performances of SI values for different input signal sets.

Table 4 Performance of ANN with different input signal sets

Signal Set Max Error RMSE
1 0.5596 0.1409
2 0.0574 0.0210
3 0.0339 0.0166
4 0.0137 0.0048

5.2 Case 2: IEEE 69-bus Distribution Network

Principally, the proposed technique in this article deals with the voltage stability online monitoring issue for distribution systems incorporated with DGs. Thus, proposed methodology is examined on IEEE 69-node radial distribution network with three DG units to exhibit that the approach proposed also has great effectiveness in larger distribution network. The IEEE 69-node system is a larger radial distribution network than IEEE 33-node radial distribution network. As the system gets larger and more complex, the time needed to monitor the voltage stability status of the network becomes an even more critical aspect. It is also noteworthy that voltage stability issues usually initiate from local regions and progressively expand to other areas of the system. Therefore, it is necessary to identify the weak buses of the system quickly and accurately even in a large system in order to prevent voltage collapse. The one-line representation of IEEE 69-node radial distribution system with three DGs penetration is illustrated in Figure 5. For the IEEE 69-node system, the overall real power requirement is 3.802 MW while the total reactive power demand is 2.694 MVar and original state with base loading level is obtained from [37]. This large-scale test network contains 68 branches and 69 buses [38]. As illustrated in Figure 5, three DGs are allocated as constant generators for this system with maximum supply of 1.747 MW when every DG is functioning [36]. Table 5 presents the details of each DG unit under operation for the IEEE 69-node test system.

images

Figure 5 IEEE 69-bus system one-line diagram.

Table 5 DG specifications for IEEE 69 bus network

DG Name Bus Type Rating of Active Power (MW)
DG 1 11 Constant generator 0.259
DG 2 18 Constant generator 0.551
DG 3 61 Constant generator 0.937

To demonstrate the efficacy of the proposed approach, top six weakest buses in the IEEE 69-node radial distribution system have been identified, namely bus 60, bus 61, bus 62, bus 63, bus 64, and bus 65, based on the SI algorithm presented in Section 2.

5.2.1 Numerical results

For the training of ANN model, 1000 random scenarios are formulated for every weak bus mentioned above using the data production procedure of training data generation. From the 1000 scenarios, 900 scenarios are set as the training samples whilst the balance 100 scenarios are set as the test samples. According to the Section 5.1.2 of this paper, the input signals of ANN are the voltage magnitude, phase angle, real power, and reactive power of each node. Figure 6 and Table 6 display the simulation results of each weak bus in IEEE 69-node radial distribution network.

images

Figure 6 Estimation performances of SI values for different nodes of IEEE 69-bus system.

Table 6 Performance of ANN with weak buses of 69-bus test system

Bus Number Max Error RMSE
60 1.6359×10-5 6.6719×10-6
61 2.7686×10-5 1.6013×10-5
62 2.6062×10-5 1.4191×10-5
63 1.0517×10-5 5.3027×10-6
64 2.1900×10-5 1.1511×10-5
65 2.5554×10-5 1.4651×10-5

5.2.2 Computational performance

In addition to its superior precision, the proposed approach is outstanding in terms of computation time, which will be more noticeable in the large-scale distribution grid. The CPU time of the proposed technique is compared with the CPU time of the conventional CPF technique for IEEE 33-node and IEEE 69-node radial distribution network. Simulations were performed on MATLAB environment using a PC with an Intel Core i7-4720HQ CPU 2.60 GHz processor, and 8.00 GB RAM. Using the same computer, the assessments were implemented. Data set of 900 training scenarios and 100 unseen test scenarios used by the approach proposed in this paper. Also, for both networks, the 100 scenarios were calculated using CPF method. The computation time is recorded, and Table 7 tabulates the findings.

Table 7 Comparison of algorithms in both test networks

Test System Training Time (s) Testing Time (s) CPF Time (s)
33 7.5015 0.0677 16.2500
69 9.3917 0.0749 21.8872

As presented in Table 7, the time taken for training of proposed approach for IEEE 33-bus network is 7.5015 s, whereas it needs 9.3917 s for training six models of ANN for six different buses of IEEE 69-bus network at the same moment. Furthermore, the voltage stability assessment of new scenarios is instant after the ANN training is done. The time of computation to predict the SI values for 100 test scenarios using the trained ANN is less than 0.07 s for IEEE 33-node network. Meanwhile, for IEEE 69-node network, time of computation to predict the SI values for 100 test scenarios using the trained ANN is lower than 0.08 s. However, the CPF method takes 16.2500 s to compute the voltage stability assessment of 100 test scenarios for IEEE 33-bus network, whilst the CPF method requires 21.8872 s to compute the voltage stability assessment of 100 test scenarios for the IEEE 69-node system. From the comparison with CPF technique as demonstrated above, it has been found that the approach proposed has a clear enhancement in terms of the speed of computation.

6 Conclusion

In this paper, voltage stability online monitoring approach employing ANN is proposed for distribution system connected with DG units. ANN is applied as the machine learning technique to accomplish voltage stability online monitoring in this approach. By using a substantial amount of essential information, the nonlinear relationship between distribution grid control status and resultant SI is mapped. The essential information consists of the voltage magnitude, phase angle, real power, and reactive power acquired by D-PMUs. The efficacy of ANN in voltage stability measurement is validated through the simulation outcomes on IEEE 33-node and IEEE 69-node radial distribution network. From the comparison between proposed approach and CPF approach, it has been found that the proposed approach is quicker than the CPF approach. Furthermore, the proposed approach has the ability to identify the weak buses in the system, and this is vital to assist operator of the network to determine operational conditions and execute actions promptly. Moreover, the proposed method can be applied in distribution systems integrated with DG units at different nodes of the network without any difficulty. Hence, during emergency situations, it is feasible to shed some loads from the system to improve the SI values of every other stable bus in the system to prevent voltage collapse and blackout.

Acknowledgment

This research was supported by Universiti Tun Hussein Onn Malaysia (UTHM) through GPPS (vot H626).

References

[1] Chakravorty, M. and D. Das. 2001. Voltage stability analysis of radial distribution networks. Electr. Power Energy Syst. 23(2): 129–135.

[2] Sundarajoo, S. and D.M. Soomro. 2022. Under voltage load shedding and penetration of renewable energy sources in distribution systems: a review. Int. J. Model. Simul. DOI: 10.1080/02286203.2022.2143191.

[3] Ajjarapu, V. and C. Christy. 1992. The continuation power flow: A tool for steady state voltage stability analysis. IEEE Trans. Power Syst. 7(1): 416–423.

[4] Almeida, A.B., E.V. De Lorenci, R.C. Leme, A.C.Z. De Souza, B.I.L. Lopes and K. Lo. 2013. Probabilistic voltage stability assessment considering renewable sources with the help of the PV and QV curves. IET Renew. Power Gener. 7(5): 521–530.

[5] Bharati, A.K. and V. Ajjarapu. 2019. Investigation of relevant distribution system representation with DG for voltage stability margin assessment. IEEE Trans. Power Syst. 35(3): 2072–2081.

[6] Alzaareer, K., M. Saad, D. Asber, S. Lefebvre and L. Lenoir. 2020. Impedance sensitivity-based corrective method for online voltage control in smart distribution grids. Electr. Power Syst. Res. 181: 106188.

[7] Kumar, S., B. Tyagi, V. Kumar and S. Chohan. 2021. PMU-based voltage stability measurement under contingency using ANN. IEEE Trans. Instrum. Meas. 71: 9000111.

[8] Nageswara Rao, A. and P. Vijayapriya. 2021. Salp swarm algorithm and phasor measurement unit based hybrid robust neural network model for online monitoring of voltage stability. Wirel. Networks 27: 843–860.

[9] Li, S., J. Hou, A. Yang and J. Li. 2021. DNN-based distributed voltage stability online monitoring method for large-scale power grids. Front. Energy Res. 9: 625914.

[10] Nageswara Rao, A. and P. Vijayapriya. 2022. A robust machine learning model for monitoring online voltage stability. Int. J. Ambient Energy 43(1): 1021–1035.

[11] Bento, M.E.C. 2022. A method for monitoring the load margin of power systems under load growth variations. Sustain. Energy, Grids Networks 30: 100677.

[12] Bento, M.E.C. 2022. Monitoring of the power system load margin based on a machine learning technique. Electr. Eng. 104: 249–258.

[13] Ashraf, S.M., A. Gupta, D.K. Choudhary and S. Chakrabarti. 2017. Voltage stability monitoring of power systems using reduced network and artificial neural network. Int. J. Electr. Power Energy Syst. 87: 43–51.

[14] Pourbagher, R., S.Y. Derakhshandeh and M.E.H. Golshan. 2022. A novel method for online voltage stability assessment based on PMU measurements and Thevenin equivalent. IET Gener. Transm. Distrib. 16(9): 1780–1794.

[15] England, B.S. and A.T. Alouani. 2020. Real time voltage stability prediction of smart grid areas using smart meters data and improved thevenin estimates. Int. J. Electr. Power Energy Syst. 122: 106189.

[16] Chandra, A. and A.K. Pradhan. 2019. Online voltage stability and load margin assessment using wide area measurements. Int. J. Electr. Power Energy Syst. 108: 392–401.

[17] Kamel, M., A.A. Karrar and A.H. Eltom. 2018. Development and application of a new voltage stability index for on-line monitoring and shedding. IEEE Trans. Power Syst. 33(2): 1231–1241.

[18] Musirin, I. and T.K. Abdul Rahman. 2002. On-line voltage stability based contingency ranking using fast voltage stability index (FVSI). In IEEE/PES Transmission and Distribution Conference and Exhibition. p. 1118–1123.

[19] Pérez-Londoño, S., L.F. Rodríguez and G. Olivar. 2014. A simplified voltage stability index (SVSI). Int. J. Electr. Power Energy Syst. 63: 806–813.

[20] Ratra, S., R. Tiwari and K.R. Niazi. 2018. Voltage stability assessment in power systems using line voltage stability index. Comput. Electr. Eng. 70: 199–211.

[21] Vu, K., M.M. Begovic, D. Novosel and M.M. Saha. 1999. Use of local measurements to estimate voltage-stability margin. IEEE Trans. Power Syst. 14(3): 1029–1035.

[22] Haque, M.H. 2013. A smart instrument for on-line monitoring of static voltage stability index using local measurements. In 2013 IEEE Innovative Smart Grid Technologies-Asia (ISGT Asia). p. 1–5.

[23] Li, S., Y. Tan, C. Li, Y. Cao and L. Jiang. 2018. A fast sensitivity-based preventive control selection method for online voltage stability assessment. IEEE Trans. Power Syst. 33(4): 4189–4196.

[24] Yun, Z., X. Cui and K. Ma. 2019. Online thevenin equivalent parameter identification method of large power grids using LU factorization. IEEE Trans. Power Syst. 34(6): 4464–4475.

[25] Goh, H.H., C.W. Tai, Q.S. Chua, S.W. Lee, B.C. Kok, K.C. Goh and K.T.K. Teo. 2014. Dynamic estimation of power system stability in different kalman filter implementations. In Proceedings of the 2014 IEEE NW Russia Young Researchers in Electrical and Electronic Engineering Conference. p. 41–46.

[26] Roy, A., J. Bera and G. Sarkar. 2020. Real time stability analysis with distributed generation in multi-fed RDN using PMU and feed forward technique. Electr. Power Components Syst. 48(12–13): 1221–1233.

[27] Alzaareer, K. and M. Saad. 2018. Real-time voltage stability monitoring in smart distribution grids. In 2018 International Conference on Renewable Energy and Power Engineering (REPE). p. 13–17.

[28] Singh, J. and R. Banerjee. 2019. A study on single and multi-layer perceptron neural network. In 2019 3rd International Conference on Computing Methodologies and Communication (ICCMC). p. 35–40.

[29] Han, B., M. Li, J. Song, J. Li and J. Faraji. 2021. Optimal design of an on-grid microgrid considering long-term load demand forecasting: A case study. Distrib. Gener. Altern. Energy J. 35(4): 345–362.

[30] Lei, G., C. Xu, J. Chen, H. Zhao and H. Parvaneh. 2021. Performance of a hybrid neural-based framework for alternative electricity price forecasting in the smart grid. Distrib. Gener. Altern. Energy J. 37(3): 405–434.

[31] Long, F., F. Liu, X. Peng, Z. Yu, H. Xu and J. Li. 2021. Power quality disturbance identification and optimization based on machine learning. Distrib. Gener. Altern. Energy J. 37(2): 159–174.

[32] Ayyadevara, V.K. 2018. Artificial Neural Network. In Pro Machine Learning Algorithms. p. 135–165.

[33] Mishra, S., D. Das and S. Paul. 2014. A simple algorithm for distribution system load flow with distributed generation. In International Conference on Recent Advances and Innovations in Engineering (ICRAIE-2014). p. 1–5.

[34] Khamis, A., H. Shareef and A. Mohamed. 2015. Islanding detection and load shedding scheme for radial distribution systems integrated with dispersed generations. IET Gener. Transm. Distrib. 9(15): 2261–2275.

[35] Baran, M.E. and F.F. Wu. 1989. Network reconfiguration in distribution systems for loss reduction and load balancing. IEEE Trans. Power Deliv. 4(2): 1401–1407.

[36] Abid, M.S., H.J. Apon, A. Ahmed and K.A. Morshed. 2022. Chaotic slime mould optimization algorithm for optimal load-shedding in distribution system. Ain Shams Eng. J. 13(4): 101659.

[37] Baran, M.E. and F.F. Wu. 1989. Optimal capacitor placement on radial distribution systems. IEEE Trans. Power Deliv. 4(1): 725–734.

[38] Yuvaraj, T., K. Ravi and K.R. Devabalaji. 2017. DSTATCOM allocation in distribution networks considering load variations using bat algorithm. Ain Shams Eng. J. 8(3): 391–403.

Biographies

images

Sharman Sundarajoo received the B.Eng. degree in Electrical and Electronic Engineering from Universiti Tenaga Nasional (UNITEN), Malaysia, in 2018, and the M.Eng. degree in Electrical Engineering from Universiti Tun Hussein Onn Malaysia (UTHM), in 2020. He is currently pursuing the Ph.D. degree in Electrical Engineering at Universiti Tun Hussein Onn Malaysia (UTHM). His research interests include power system stability and control, renewable energy, and power system optimization.

images

Dur Muhammad Soomro received the B.Eng. and M.Eng. degrees in Electrical Power Engineering from Mehran University of Engineering and Technology (MUET), Pakistan, in 1990 and 2002 respectively, and the Ph.D. degree in Electrical Engineering from Universiti Teknologi Malaysia (UTM), in 2011. He is currently an Associate Professor at the Faculty of Electrical and Electronic Engineering, Universiti Tun Hussein Onn Malaysia (UTHM). His research interests include power quality, renewable energy, power system stability, reliability, control, and protection. He is also the author and co-author of multiple papers, book chapters, and conference proceedings.

Abstract

1 Introduction

2 Stability Index

3 ANN-Based Online Voltage Stability Monitoring Approach

images

4 Approach of ANN Model

4.1 ANN Design

4.2 Training Process of ANN

images

4.3 Training Data Generation

4.4 Performance Evaluations of ANN

5 Case Study

images

5.1 Case 1: IEEE 33-bus Distribution Network

5.1.1 Implementation of SI algorithm

5.1.2 Selection of ANN model inputs

images

5.2 Case 2: IEEE 69-bus Distribution Network

images

5.2.1 Numerical results

images

5.2.2 Computational performance

6 Conclusion

Acknowledgment

References

Biographies