Multi-Path Data Transmission System Based on 5G Communication Technology

Jun Lu, Guowei Huang*, Dan Hu and Wenke Kuai

Information and Communication Branch of State Grid Anhui Electric Power Co., Ltd., Hefei, China
E-mail: luj2014@ah.sgcc.com.cn; hgw201436@outlook.com; 17757127@qq.com; 1037789458@qq.com
*Corresponding Author

Received 16 May 2024; Accepted 01 July 2024

Abstract

Due to the current problems of 5G(5th Generation Mobile Communication Technology) networks such as discontinuous coverage, poor coverage performance, and insufficient uplink rate, the real-time transmission performance of 5G networks has been greatly affected, and cannot meet the growing needs of high-speed communication and applications based on the Internet of Things. This paper aims to improve the transmission effect of 5G communication technology by improving the algorithm. By analyzing the problems of existing 5G bandwidth estimation algorithm, this paper proposes a Westwood-based coupling adaptive bandwidth estimation algorithm, and describes the algorithm ideas involved in the algorithm point-by-point. Moreover, this paper uses adaptive bandwidth estimation algorithm to update the slow start threshold in the fast retransmission phase, which makes the congestion window size of path transmission more reasonable. Simulation results show that the congestion control algorithm proposed in this paper improves the accuracy of link bandwidth estimation to a certain extent, improves the link congestion situation and improves the throughput of multipath transmission links. This article can be applied to the algorithm in multipath data transmission to further improve data processing efficiency and processing speed.Therefore, the improved method in this paper can be used in the practice of 5G communication to further improve the efficiency of 5G communication.

Keywords: 5G, communication technology, multi-path, data transmission.

1 Introduction

With the development and maturity of Internet technology, as well as the wide popularization of communication equipment and end-of-terminal, more and more end-of-terminal have multiple network interfaces. For example, notebook computers are usually equipped with Ethernet interface and WIFI interface, the smartphone itself carries 3G/4G network interface, Bluetooth and WIFI interface. However, although TCP(Transmission Control Protocol) is still the main transport protocol in the current network protocols, it can only support end-to-end data transmission of a single network interface, which causes a large number of idle network resources. On the other hand, when switching between network interfaces, the TCP protocol must first interrupt the data being transmitted, and then reestablish a new connection to retransmit the data. IETF (Internet Engineering Task Force) proposes multiple path TCP (MPTCP) protocol, which divides the data stream transmitted by TCP into multiple subflows and transmits data synchronously through multiple network interfaces. This is beneficial to improve the throughput and robustness of the network. However, with the rapid development of cloud computing and big data technology, various applications and businesses have emerged as the times require. The traffic generated by them makes the traffic in the network present some new characteristics. From the two aspects of network delay and data size, the traffic generated by these services and applications can be divided into two categories: delay-sensitive traffic and bandwidth sensitive traffic.

The current 5G network has the problems of discontinuous coverage, poor coverage performance, and limited uplink rate, which makes the 5G network unable to meet the growing needs of high-speed communication and Internet of Things-based applications [1]. In order to solve the above problems, researchers proposed 5G enhancement technology. On the one hand, the improvement is to study and improve the key technologies of 5G, including 5G antenna bandwidth enhancement, large-scale Mm magic enhancement and control channel enhancement, but these technical schemes are difficult to popularize and implement, and the improvement cost is high. On the other hand, it is to use the current 4G technology with good coverage performance to make up for the lack of 5GNR(5G New Radio). On the other hand, the improvement is to use 4G technology with good coverage performance to make up for the deficiency of 5GNR. Although the transmission performance of 5G is improved in uplink rate and network coverage, the end-to-network adaptation problem will seriously affect the user experience effect [2].

In the digital development of traditional industries, 5G mobile communication has evolved into a general technology that empowers all walks of life. This topic adopts a solution that combines multi-path transmission control protocol (MPTCP) and 5G technology, and designs a 5G-based multi-path data transmission system. The system takes advantage of VIII TCP multi-link parallel transmission, TCP compatibility, link seamless handover, etc., enhances the transmission performance of 5G, overcomes the limitations of 5G enhancement technology, and solves the above-mentioned problems faced by 5G networks. This paper aims to improve the transmission effect of 5G communication technology by improving the algorithm. After analyzing the problems of existing 5G bandwidth estimation algorithms, a coupled adaptive bandwidth estimation algorithm based on Westwood is proposed, and the algorithm ideas involved in the proposed algorithm are described point-by-point. In addition, this paper uses adaptive bandwidth estimation algorithm to update the slow start threshold in the fast retransmission phase, which makes the congestion window size of path transmission more reasonable.

This article aims to improve the transmission efficiency of 5G communication technology through improved algorithms Analyzed the problems of existing 5G bandwidth estimation algorithms, innovatively proposed a coupled adaptive bandwidth estimation algorithm based on Westwood, and described the algorithm ideas involved in the proposed algorithm in detail. The adaptive bandwidth estimation algorithm was used to update the slow start threshold in the fast retransmission stage, making the congestion window size for path transmission more reasonable.

This paper uses multi-path transmission technology to aggregate 5G communication links of multiple different operators, to reduce the load of single-link network transmission, and to increase the throughput, reliability and transmission rate of network transmission, and designs a 5G-based multi-path data transmission system. Moreover, this paper tests the running environment, device drivers and overall functions of the multipath data transmission system based on 5G. According to the overall structure design of the system, the test environment of the system is built, and the hardware equipment of the test system is working normally.

2 Related Works

Reference [3] proposes a multipath transmission protocol, which can establish multiple paths between multiple network interfaces and transmit data concurrently. However, due to technological limitations at the time, this protocol did not receive high attention. With the development of Internet of Things technology and the maturity of 5G technology, network terminals usually have multiple network interfaces. At this time, multipath transmission protocols have returned to the perspective of domestic and foreign scholars. According to the solutions proposed by scholars, they can generally be divided into two categories: network layer based multipath protocols and transport layer based multipath protocols. (1) Multi path protocol based on network layer. It modifies and extends the network layer to support multiple network interfaces. These protocols include HIP (Host Identity Protocol), MIPv6 (MobileIPv6), Shim6 (Sit Multihomingby IPv 6 Mediation), etc. [4]. (2) Multi path protocol based on transport layer. It adds an MPTCP layer on the TCP protocol to enable data transmission across multiple concurrent paths. Typical protocols include Stream Control Transmission Protocol (SCTP) and Multiple Paths Transmission Control Protocol (MPTCP). Compared to network layer based multipath transmission protocols, MPTCP is more conducive to controlling network traffic and congestion. Therefore, MPTCP has obvious advantages and has been widely studied by scholars

SCTP and MPTCP in transport layer based multipath protocols have received high attention from domestic and foreign scholars and are beginning to be standardized. SCTP establishes multiple paths between the server and the client, with only one main path for data transmission and the other paths as backup paths. Only when the main path fails, the other paths begin to transmit data. Therefore, SCTP does not support concurrent multipath transmission [6]. MPTCP can simultaneously transmit data between multiple paths, which not only improves the utilization of network resources but also has better network robustness [7]. IETF has established a dedicated working group to promote better development of the protocol. Since the launch of the first MPTCP experimental standard (RFC6824) by IETF in January 2013, it has been rapidly developed and applied in the future. In September 2013, Apple released iOS7, which was the first product to use MPTCP technology and also the first large-scale commercial deployment. Subsequently, companies such as Samsung and Huawei also began using MPTCP technology to support communication between multiple network interfaces in their products.

In order to reduce the impact of short stream transmission on network performance, scholars at home and abroad have conducted extensive research. Reference [8] mainly summarizes these works from two aspects: congestion control and packet scheduling. In terms of congestion control, a brief introduction is given to the relevant research work from two aspects: explicit congestion control and implicit congestion control. In explicit congestion control, it can be classified from two perspectives: TCP protocol and MPTCP protocol. The research on using ECN (Explicit Congestion Notification) mechanism to handle the problem of short stream transmission delay in TCP protocol includes DCTCP, TDCTCP, DT-DCTCP, TCP FITDC, etc. [9]. DCTCP uses the ECN mechanism to perceive network congestion and actively slow down the sending rate, thereby avoiding congestion early on. TDCTCP mainly adjusts the DCTCP congestion control method and the ACK confirmation method in the retransmission timer to improve the throughput of long streams without prolonging the completion time of short streams. DT-DCTCP introduces a new threshold marking method, which uses two thresholds instead of a single threshold in DCTCP, which can more effectively control the oscillation of queue length [10]. TCP FITDC combines the ECN mechanism with router queue delay to provide more accurate feedback on network congestion, thereby reducing the transmission time of short streams. Research on the impact of using ECN mechanism to handle short streams on network performance in MPTCP protocol includes XPM and AMP. XPM adopts the ECN mechanism to control the link cache occupancy to meet the low latency requirements of short streams [11]. AMP has to some extent solved the problem of MPTCPINcast and minimum window syndrome causing short streams to miss their deadlines [12]. The main achievements in implicit congestion control methods include MMPTCP, ATCP, DMPTCP, MPTCP TOASF, MPTCPTLP, and MPTCP SF. MMPTCP achieves fast transmission of short streams while improving the throughput of long streams by switching between TCP mode and MPTCP mode [13]. ATCP reduces the transmission delay of short streams by prioritizing delay sensitive short streams to obtain more bandwidth [14]. DMPTCP uses a traffic prediction model to dynamically estimate the transmission time of traffic, and then uses the shortest subflow of RTT(Round-Trip Time) to transmit short streams, which is beneficial for reducing the completion time of short streams and improving the throughput of long streams [15]. MPTCP TOASF adopts a delay sensitive TCPVeno congestion control method to select the optimized path set, and then prioritizes the use of the optimized path set to transmit short streams [16]. MPTCP TLP mainly solves the problem of transmission delay caused by packet loss in MPTCP, and introduces an effective packet loss recovery mechanism [17]. MPTCP-SF arranges the subflows in ascending order based on their RTT size, and then uses the subflow with the smallest RTT to transmit the short stream [18]. In terms of scheduling, LRF (Lowest RTT first round robin) is the subflow first polling algorithm with the smallest RTT. It prioritizes the subflows based on their RTT size. The smaller the RTT of the subflows, the higher their priority level. When sending data, packets are scheduled according to priority [19]. FPS (Forward Predictive Scheduling) predicts the transmission time based on the sequence number of the data packet, and then schedules the data packet according to the transmission time [20]. ECF is a scheduling algorithm mainly proposed for the problem of path heterogeneity in MPTCP. When scheduling packets, it not only selects the subflow scheduling packets based on the RTT size of the subflow, but also on the sending window cache size [21]. MPTCP FastCoRE is a fast scheduling algorithm proposed mainly for MPTCP’s inability to effectively transmit delay sensitive short streams. It can select non congested paths to quickly schedule data packets [22]. FUSO is an algorithm mainly proposed for the problem of TCP traffic completion time extension in data center networks. It utilizes the multipath characteristics of MPTCP and selects other subflows to quickly recover lost packets and reduce the completion time of data flows when packet loss occurs. MPTCP-LLSM (MPTCP Low Delay Scheduler) is composed of a blocking estimation algorithm and a shortest transmission time first algorithm. It mainly solves the low delay short stream scheduling problem in mobile Internet networks. The DAPS scheduling algorithm mainly solves the problem of out of order packets in the receiving cache, which reduces the delay of each subflow and improves the efficiency of MPTCP receiving cache [23].

With the advancement of research institutions and enterprises, the research on MPTCP has become increasingly in-depth, involving multiple levels such as congestion control, data scheduling, path selection, and friendliness. During this process, many issues with MPTCP have also been exposed, requiring targeted solutions and improvements. For example, with the changing social needs of people, many application scenarios have emerged. In the past few years, the demand for Internet applications has increased, and Internet service providers have established data centers all over the world. These data centers are usually connected to each other through long-distance and high-speed networks, which have characteristics such as high bandwidth and extended round-trip time. Multipath transmission technology cannot be fully utilized. Secondly, the existing MPTCP congestion control algorithms cannot distinguish the types of network packet loss very well. Whether it is random packet loss or congested packet loss, the adjustment mechanism of the subflow sending window adopts a halving strategy, which makes it difficult to effectively improve the data sending rate in high bandwidth network scenarios, thereby wasting some network resources. Therefore, it is necessary to improve the efficiency of multipath data transmission in the context of 5G communication

images

Figure 1 Congestion control model.

Traditional research on congestion control models has not achieved good results. The main idea of congestion control is to achieve slow data transmission to the threshold by controlling the sub flow coupling mechanism during the slow start stage, and to control the increase or decrease of the congestion window during the congestion avoidance stage to avoid congestion, or to control congestion by halving the congestion window during congestion. Firstly, the coupling during the slow start phase will slow down the growth of the sub stream transmission rate, which is not conducive to fast data transmission. Secondly, halving the congestion window during congestion can result in wastage of link bandwidth resources. This article studies congestion control and data scheduling from two aspects, proposing a coupled adaptive bandwidth estimation algorithm based on Westwood and a response ratio first queue data scheduling algorithm based on delay, effectively solving congestion control problems.

3 Design of Algorithm Model

3.1 Multi-Path Subflow Coupling

During multipath transmission, each subflow has an independent congestion control process, and there is no correlation between subflows. When sharing the same bottleneck in multipath transmission, the better performing link will seize a large amount of resources, which may cause other links to be unable to transmit data. The idea of subflow coupling is to couple the increasing function of congestion windows in congestion control algorithms on the transmission link, and dynamically control the allocation of shared bottlenecks in multipath subflows during the transmission process. Professor Xue Kaiping’s team proposed a Coupled SlowStart Algorithm (CSS) for MPTCP, which couples subflows to change the growth rate of the subflow congestion window when the link begins transmission. It controls the time from slow start to congestion avoidance phase, which can meet the fairness requirements of MPTCP congestion control design. The disadvantage of CSS algorithm is that it only affects the first slow start process of MPTCP transmission, and has no effect on the slow start growth when packet loss occurs and retransmission occurs. During the slow start process, the neutron flow grows exponentially as shown in Figure 1, aiming to achieve a higher transmission rate for the link transmission as soon as possible. When the link transmission begins, the congestion window value doubles for each transmission round. Assuming a slow start threshold of 12, and after the fourth round of transmission, the congestion window value is 16, entering the congestion avoidance stage, the growth mode changes to increasing the amount of data by one unit per transmission round. Through the coupling of multipath subflows, the increasing function of congestion windows becomes the result of the combined effect of increasing congestion windows of multiple subflows, making the paths on multipath links less aggressive than TCP links.

In designing the congestion control scheme, the aggressiveness of MPTCP subflow should be considered first, and the fairness at the bottleneck should be guaranteed as much as possible. When the link is in the congestion avoidance state, the increment of the sub-flow congestion window of the uncoupled link is 1wi. The coupled congestion window growth algorithm sets wi as the size of the congestion window on the subflow i, w as the number of bytes received on the subflow i, MSSi as the maximum message segment length, and wtot as the sum of the subflow congestion windows in the link connection. Then, the sub-flow congestion window increment of the coupled link is:

Δw=min(α×segmenti×MSSiwtot,segmenti×MSSiwtot) (1)

In the formula (1), α is the control factor used to ensure fairness between the MPTCP subflow and the TCP flow is defined as:

α=wtotmaxr(wr/rtt2)(rwrrttr)2 (2)

images

Figure 2 Westwood bandwidth convergence fairness mechanism.

3.2 Westwood Congestion Control Thoughts

Westwood’s congestion control idea refers to Reno’s convergence to fairness mechanism as shown in Figure 2. Similar to Reno, it has Buffer overflow, but Westwood has its own convergence fair node (Operating Point, OP), that is, when congestion occurs, the link enters the congestion avoidance junction point from the slow start stage. We assume that two subflow links with the same RTT are connected, A and B have the same initialization connection window, and RTT is the transmission time for transmitting x packets. First, link A establishes a connection for data transmission, and the transmission of this link cycles between the initialization capacity and buffer blocking to carry out the AIMD(Additive Increase Multiplicative Decrease) process. When the buffer overflows, link A ends the data transmission. When link B establishes a connection for data transmission, it enters the congestion avoidance stage from slow start, and the loop is carried out the same as link A until the buffer is full and the loop stops. The congestion window value when the buffer overflows is:

wi=Ri(bc+RTT)i(A,B) (3)

Among them, Ri is the transmission rate of the link, b is the Initial capacity (Initial capacity), and c is the relay capacity of the buffer. When the buffer overflows, the value of the congestion window is updated to:

wi=RiRTT (4)

Therefore, when two links have the same congestion window and the same bandwidth sharing, they will reach the convergence balance, that is, the convergence fixed point.

images

Figure 3 Convergence OP(Operating point) of Westwood algorithm.

The idea of Westwood convergence OP and control can be understood as shown in Figure 3, where BDP is the product of the maximum bandwidth of the link and the minimum RTT (Initial capacity), and BufSize refers to the size of the link queue buffer. It can be seen that Westwood’s main idea is to always maintain the maximum size of the congestion window, that is, to maintain the bandwidth value of continuous sampling and the minimum RTT: when the transmission link is congested, the threshold of the congestion window is restored to Bw * RTTmin. By updating the congestion window threshold with real-time link bandwidth, it is more reasonable than Reno algorithm, which reduces the congestion window threshold by half when packet loss occurs, or CUBIC algorithm is modified to 80% of the original operation. In the case of ensuring fairness, it can also improve the utilization rate of link bandwidth.

3.3 Adaptive Estimation

The shortcomings of the existing Westwood bandwidth estimation algorithms are pointed out above: (1) The original bandwidth estimation algorithm is to obtain the arithmetic average of the sample bandwidth, which is not equal to the bandwidth value; (2) The improved bandwidth estimation algorithm may overestimate the bandwidth value. In order to improve the accuracy and authenticity of the bandwidth estimation in Westwood algorithm, this section adopts the adaptive bandwidth estimation method to process the link bandwidth, and uses the time-varying coefficient exponential weighted average filter to calculate, which has adaptive gain and adaptive sampling functions. We set packet as the amount of data transmitted by the link, interval as the round-trip delay of link transmission, Sk-1 and Tk-1 as the filtered estimates of transmission amount, and time-varying coefficients, as follows:

Sk =αSk-1+(1-α)packet (5)
Tk =αTk-1+(1-α)interval (6)

Among them, the expression of α is a formula, and the value of α is very important to the bandwidth estimation of the algorithm. When α is set to a large value, it is not flexible enough and the estimation of bandwidth tends to a stable value, which does not conform to the actual change of bandwidth value on the link. However, when α is set to a small fixed value the correlation between the bandwidth estimated value and the current calculated value is small and the bandwidth estimated value oscillates greatly. The α of estimated value of the actual bandwidth varies with the network link state fluctuation, and the setting of the value of α is related to the parameter τk.

αk=2τk-Δtk2τk+Δtk (7)

In the formula, τk is the filter parameter that determines the gain of the filter and varies with time. When the subflow link works normally, there may be a change between RTTs in the interval between consecutive ACK confirmations, so the minimum value of τk is one RTT, and it is determined according to the current network state and the number of round trips N within the time interval, namely:

τk=RTT+NRTTUkUmax (8)

In the formula, τk can achieve agility to continuous change while maintaining noise resistance. Uk is the network state of the current link, as shown in the formula:

Uk=βUk+(1-β)|sk-sk-1| (9)

images

Figure 4 Block diagram of adaptive bandwidth estimation algorithm.

The network state stability filter is used to dynamically change the value of τk, and the gain of the stability filter is β=0.6. When the network state is unstable, it will lead to the increase of Uk, which will increase the value of τk, so that the filter of adaptive estimation is more stable. The algorithm block diagram of adaptive bandwidth estimation is shown in Figure 4. Dynamically adjust the allocation of network bandwidth based on the current network environment to achieve optimal utilization of network resources. This algorithm can automatically adjust the data transmission rate based on factors such as network congestion and bandwidth utilization to ensure network stability and efficiency.

To sum up, the adaptive bandwidth estimation algorithm first judges the stability of the link according to the difference between the bandwidth values at the two times before and after, then calculates the filter according to the relationship between the stability of the link and the RTT gain parameters, and finally calculates the parameters for smoothing the bandwidth value according to the gain parameters.

3.4 Algorithm Design

Step 1: The idea of subflow coupling in the slow start process. The coupling of the subflow congestion window growth in the slow start process is increased by subflow coupling. The coupled congestion window growth function limits the transmission rate of the sender to prevent the link from losing packets due to excessive growth in the congestion avoidance stage. Therefore, the growth function of the congestion window in the congestion avoidance segment is:

Δw=min(α×segmenti×MSSiwtot,segmenti×MSSiwtot) (10)

Step 2: Adaptive estimation of bandwidth. By measuring the instability of the network, the agility of the filter is increased, and the throughput in a certain period of time is processed by using the gain α of the filter. In order to further ensure the stability of the obtained bandwidth estimate, a T time interval greater than one round trip time is used to eliminate the link jitter caused by the difference in the round trip time of the link. The processing idea is shown in Figure 5. If n packets (L1,L2,,Ln) are received in the T time interval, the average bandwidth in the T time interval is expressed as Bw:

Bw=1Ti=1nLi=nL¯T=L¯Tn (11)

In the formula (11), L¯ is the average packet length and T/n is the average time interval.

images

Figure 5 Basic model of the algorithm.

Therefore, the adaptive bandwidth estimation is expressed as:

bandwidth=SkTk (12)

In the formula, Sk and Tk are the values processed by the adaptive algorithm.

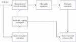
Step 3: Westwood congestion control. The flow of congestion control is shown in Figure 6. When the transmission end and the receiving end successfully establish a meta-path connection, the ACK reply packet is received. When ssthreshcwnd, the link transmission is in the initial stage, and the increase of the congestion window cwnd in the slow start stage of congestion control is twice the time of the previous round. When ssthresh<cwnd, the congestion control scheme moves from slow start to congestion avoidance, at which time the increment of cwnd depends on the wtot of coupling between the sub-flows wtot of the link. When packet loss occurs, the slow start threshold ssthresh is updated according to the bandwidth value estimated by the adaptive bandwidth estimation algorithm.

images

Figure 6 Flow chart of algorithm.

4 Experimental Study

4.1 Simulation Model

This article will use the network simulation software NS3 as the simulation network platform to simulate and verify the designed algorithm. NS3 (Network Simulator Version 3) is an open-source project written in C++language, which can be used to write Python or C++scripts. It mainly runs on GUN/Linux (such as Ubuntu, CentOS, etc.) and MinGW under Windows.

This paper uses Linux system as the platform, uses NS3 to simulate and evaluate the Westwood-based coupling adaptive bandwidth estimation algorithm in multipath transmission network, uses Gnuplot to process data and plot, and uses NetAnim to realize the dynamic process of link transmission. The simulation design scenario is as follows: The MPTCP transmission scenario of two subflows is designed, and the transmission bandwidth, round-trip delay, packet loss rate and other performances of the two links are different. The main simulation is the data transmission scenario of the multi-path transmission network. After that, the proposed CABE-Westwood algorithm is compared with Westwood algorithm and non-linear filtering technique (Tustin) algorithm in terms of subflow bandwidth estimation, MPTCP throughput and throughput under different packet loss rates. The network topology diagram of the simulation test is shown in Figure 7.

images

Figure 7 Simulation topology diagram of multipath transmission network.

Figure 7 is an animation process diagram of NetAnim software simulating three handshakes and data transmission on the link. 1 in the figure is the SYN packet sent by the sender. As can be seen from Figure 7, the network topology consists of a sender, a receiver and four sender nodes.

4.2 Results

Figures 8 and 9 show the estimated values of real-time link bandwidth by three bandwidth estimation algorithms. Among them, Westwood algorithm is the bandwidth estimation algorithm of traditional fixed pole filter, and Tustin algorithm is the bandwidth estimation algorithm of bilinear filter.

images

Figure 8 Link bandwidth estimates of subflow 1.

images

Figure 9 Link bandwidth estimates of subflow 2.

Figures 10 and 11 show a comparison of bandwidth utilization of two subflow links.

images

Figure 10 Link bandwidth utilization of subflow 1.

images

Figure 11 Link bandwidth utilization of subflow 2.

The simulation results of the link throughput are shown in Figures 12 and 13. In the Figure 12, the throughput of the Tustin algorithm plummets at 2 s to 3 s. According to Figure 13, the bandwidth estimation value of the Tustin algorithm also appears to be too low at 2 s to 3 s, so that the congestion avoidance stage is entered prematurely, resulting in a sudden reduction in throughput.

images

Figure 12 Link throughput of subflow 1.

images

Figure 13 Link Throughput of subflow 2.

As shown in Figure 14, the total throughput of the transmission system under the condition that the packet loss rate is 0.5%, 0.8%, 1%, and 3% respectively within 20s. When the packet loss rate is 0.5%, the total throughput of the algorithm proposed in this paper is much higher than that of the other two algorithms. When the packet loss rate is 3%, the total throughput of the algorithm proposed in this paper is close to the throughput of the other two algorithms.

images

Figure 14 Overall throughput of the algorithm under different packet loss rates.

4.3 Analysis and Discussion

Figure 8 is a comparison of the bandwidth estimation of the subflow link 1. The bandwidth estimation value of the Westwood algorithm oscillates around 20000 bps, which is due to the impact of link oscillation, and the unstable bandwidth value will affect the throughput of the link. Although the bandwidth estimation of Tustin algorithm is in a relatively stable range, compared with the estimation of Westwood algorithm, the bandwidth estimation of Tustin algorithm is lower, and the bandwidth resources of the link cannot be fully utilized, resulting in congestion control entering the congestion avoidance stage prematurely, thereby reducing the throughput of the link. The bandwidth estimation of CABEMPTCP algorithm is about 32000 bps, and some points are overestimated. Compared with Westwood algorithm and Tustin algorithm, the bandwidth estimation is improved by more than 40% on average, and the average bandwidth of the bandwidth estimation is relatively stable.

Figure 9 shows a comparison of the bandwidth estimation of subflow link 2. The present situation of the three algorithms is similar to that of subflow 1, except that there is a difference in the transmission performance of the two links. Compared with the other two algorithms, the algorithm proposed in this paper has a certain improvement in the estimation of link bandwidth and is relatively stable. In 4–6 s, the three algorithms all have the problem that the subflow bandwidth estimate does not exist. The link congestion leads to the sending end receiving the return acknowledgement ACK message, so that the judgment in the algorithm is illegal and skipped directly. This leads to 0 for the round trip time calculation of the next stage, where the problem needs to be improved.

For Figures 10 and 11, in the drawing process, in order to show the relative stability of the bandwidth utilization rate of the subflow link, the data is processed, and some over-estimated bandwidth values and the number of bandwidth values estimated to be 0 are deleted, and some wrong estimated bandwidth values are also retained. The bandwidth utilization of the subflow 1 link is about 75%. The bandwidth utilization of Westwood algorithm is about 40%, and the estimated value of some of them is as high as 80%, and the high and low changes will affect the performance of the subflow link. The bandwidth utilization of Tustin algorithm fluctuates around 40%, and the bandwidth estimate is unstable, and the estimated value is low most of the time, which does not fully utilize the bandwidth of the link network. The data processing method of subflow 2 link is the same as that of subflow 1 link. It can be seen that the algorithm proposed in this paper is better than the other two algorithms when the link with poor performance, and makes full use of the bandwidth value of the link. In terms of stability, it is better than Tustin algorithm, and the stability of bandwidth estimation is similar to Westwood algorithm (the estimation part that is 0 in the estimation value is not considered). The link estimates of subflow 1 and subflow 2 are close to the bandwidth of the link, which shows that the algorithm proposed in this paper improves the utilization of the link bandwidth.

As can be seen from Figures 12 and 13, the throughput calculated by Westwood differs little from the throughput calculated by Tustin algorithm. According to the bandwidth estimation situation, it can be seen that the bandwidth estimation oscillation will also reduce the throughput of the actual link. Compared with Westwood algorithm and Tustin algorithm, the throughput of CABE-Westwood algorithm is significantly higher than that of Westwood algorithm and Tustin algorithm, but the overestimation of bandwidth at the beginning of CABE-Westwood algorithm makes the throughput of the link suddenly decrease at the beginning.

It can be seen from Figure 14 that the throughput of the three algorithms decreases with the increase of packet loss rate. Especially, the higher the packet loss rate is, the closer the throughput of the three algorithms are, which indicates that the improved congestion control algorithm needs further study on the packet loss rate.

To sum up, in the MPTCP simulation scenario given in this paper, the throughput of CABE-MPTCP algorithm is better than that of Westwood’s congestion control algorithm, which shows that the bandwidth estimate processed by CABE-Westwood algorithm is relatively more stable and closer to the real value of the link. The simulation results show that the congestion control algorithm proposed in this paper improves the accuracy of link bandwidth estimation to a certain extent, improves link congestion, and improves the throughput of multi-path transmission links.

5 Conclusion

This paper uses multi-path transmission technology to aggregate 5G communication links of multiple different operators, to reduce the load of single-link network transmission, and to increase the throughput, reliability and transmission rate of network transmission, and designs a 5G-based multi-path data transmission system. Moreover, this paper tests the running environment, device drivers and overall functions of the multipath data transmission system based on 5G. According to the overall structure design of the system, the test environment of the system is built, and the hardware equipment of the test system is working normally. The simulation results show that the throughput of CABE-MPTCP algorithm is better than that of Westwood’s congestion control algorithm under MPTCP simulation scenario, which shows that the bandwidth estimated value processed by CABE-Westwood algorithm is relatively more stable and closer to the real value of the link. In addition, the simulation results show that the congestion control algorithm proposed in this paper improves the accuracy of link bandwidth estimation to a certain extent, improves the link congestion situation, and improves the throughput of multi-path transmission links.

The application software of this system can be further optimized. This system is only a prototype design, mainly aiming at the hardware and device driver of the system. Moreover, the research on the application software of the system is insufficient, and it is still not perfect as a terminal product. Therefore, this is also the key direction of follow-up research.

In terms of congestion control algorithms, this article proposes a congestion control algorithm based on bandwidth estimation. According to simulation results, it is found that as the packet loss rate continues to increase, the throughput of the link decreases rapidly. Therefore, the main research direction for further work is to consider the impact of link packet loss on algorithm performance and link throughput performance when implementing congestion control algorithms through link bandwidth estimation, as well as further optimization to improve the accuracy and reliability of bandwidth estimation algorithms.

References

[1] C. Lee, J. Jung, and J. M. Chung, ‘DEFT: Multipath TCP for high speed low latency communications in 5G networks’, IEEE Transactions on Mobile Computing, pp. 3311–3323, 2020.

[2] H. Wu, S. Ferlin, G. Caso, Ö. Alay, and A. Brunstrom, ‘A survey on multipath transport protocols towards 5G access traffic steering, switching and splitting’, IEEE Access, pp. 164417–164439, 2021.

[3] L. Zhong, X. Ji, Z. Wang, J. Qin, and G. M. Muntean, ‘A Q-learning driven energy-aware multipath transmission solution for 5G media services’, IEEE Transactions on Broadcasting, 68(2), 559–571, 2022.

[4] G. Arya, A. Bagwari, and D. S. Chauhan, ‘Performance analysis of deep learning-based routing protocol for an efficient data transmission in 5G WSN communication’, IEEE Access, 10(1), 9340–9356, 2022.

[5] Q. N. Tran, N. S. Vo, M. P. Bui, T. M. Phan, Q. A. Nguyen, and T. Q. Duong, ‘Spectrum sharing and power allocation optimised multihop multipath D2D video delivery in beyond 5G networks’, IEEE Transactions on Cognitive Communications and Networking, 8(2), 919–930, 2021.

[6] J. Lee, and V. Friderikos, ‘Interference-aware path planning optimization for multiple UAVs in beyond 5G networks’, Journal of Communications and Networks, 24(2), 125–138, 2022.

[7] M. Baniata, H. T. Reda, N. Chilamkurti, and A. Abuadbba, ‘Energy-efficient hybrid routing protocol for IoT communication systems in 5G and beyond’, Sensors, 21(2), 537–550, 2021.

[8] T. Ha, A. Masood, W. Na, and S. Cho, ‘Intelligent multi-path TCP congestion control for video streaming in internet of deep space things communication’, ICT Express, 9(5), 860–868, 2023.

[9] Le, H. A., Van Chien, T., Nguyen, T. H., Choo, H., and Nguyen, V. D, ‘Machine learning-based 5G-and-beyond channel estimation for MIMO-OFDM communication systems’, Sensors, 21(14), 4861–4872, 2021.

[10] S. R. Chopra, A. Gupta, S. Tanwar, C. O. Safirescu, T. C. Mihaltan, and R. Sharma, ‘Multi-user massive MIMO system with adaptive antenna grouping for beyond 5G communication network’, Mathematics, 10(19), 3621–3633, 2022.

[11] X. Lin, ‘An overview of 5G advanced evolution in 3GPP release 18’, IEEE Communications Standards Magazine, 6(3), 77–83, 2022.

[12] C. Li, S. Wang, J. Yu, W. Chen, and K. Yang, ‘Distance-dependent V2I wireless channel characteristics and performance in 5G small cell based on measurements’, IET Communications, 14(20), 3661–3668, 2020.

[13] D. Mishra, A. Trotta, E. Traversi, M. Di Felice, and E. Natalizio, ‘Cooperative Cellular UAV-to-Everything (C-U2X) communication based on 5G sidelink for UAV swarms’, Computer Communications, 192(1), 173–184, 2022.

[14] P. Jeyakumar, E. Malar, N. Idnani, and P. Muthuchidambaranathan, ‘Large antenna array with hybrid beamforming system for 5G outdoor mobile broadband communication deployments’, Wireless Personal Communications, 120(3), 2001–2027, 2021.

[15] R. Kaliski, ‘D2D NOMA groupcast in 5G heterogeneous networks’, SN Computer Science, 2(5), 381–393, 2021.

[16] V. Tilwari, K. Dimyati, M. N. Hindia, T. F. B. T. Mohmed Noor Izam, and I. S. Amiri, ‘EMBLR: A high-performance optimal routing approach for D2D communications in large-scale IoT 5G network’, Symmetry, 12(3), 438, 2020.

[17] S. Han, ‘Congestion-aware WiFi offload algorithm for 5G heterogeneous wireless networks’, Computer Communications, 164(1), 69–76, 2020.

[18] M. B. Goktas, and Z. Ding, ‘A wireless power transfer assisted NOMA transmission scheme for 5G and beyond Mmtc’, IEEE Wireless Communications Letters, 11(6), 1239–1242, 2022.

[19] A. M. Mamadou, J. Toussaint, and G. Chalhoub, ‘Survey on wireless networks coexistence: resource sharing in the 5G era’, Mobile Networks and Applications, 25(5), 1749–1764, 2020.

[20] V. Tilwari, M. N. Hindia, K. Dimyati, D. N. K. Jayakody, S. Solanki, R. S. Sinha, and E. Hanafi, ‘MBMQA: A multicriteria-aware routing approach for the IoT 5G network based on D2D communication’, Electronics, 10(23), 2937–2949, 2021.

[21] K. K. Vaigandla, and D. N. Venu, ‘A survey on future generation wireless communications-5G: multiple access techniques, physical layer security, beamforming approach’, Journal of Information and Computational Science, 11(9), 449–474, 2021.

[22] N. Shaik, and P. K. Malik, ‘A comprehensive survey 5G wireless communication systems: open issues, research challenges, channel estimation, multi carrier modulation and 5G applications’, Multimedia Tools and Applications, 80(19), 28789–28827, 2021.

[23] M. Belgiovine, K. Sankhe, C. Bocanegra, D. Roy, and K. R. Chowdhury, ‘Deep learning at the edge for channel estimation in beyond-5G massive MIMO’, IEEE Wireless Communications, 28(2), 19–25, 2021.

Biographies

Jun Lu was born in Hefei, Anhui Province, master degree candidate in University of Science and Technology of China, senior engineer, main research interests: 5G communication, wireless communication, power communication.

Guowei Huang was born in Bozhou, Anhui Province, master degree candidate in Central South University, junior engineer, main research interests: power communication, data communication network, signal processing.

Dan Hu was born in Hefei, Anhui Province, master degree candidate in Beijing University of Posts and Telecommunications, senior engineer, main research interests: power communication, data communication network, signal processing.

Wenke Kuai was born in Hefei, Anhui Province, master degree candidate in University of Science and Technology of China, junior engineer, main research interests: power communication, data communication network, signal processing.

Abstract

1 Introduction

2 Related Works

images

3 Design of Algorithm Model

3.1 Multi-Path Subflow Coupling

images

3.2 Westwood Congestion Control Thoughts

images

3.3 Adaptive Estimation

images

3.4 Algorithm Design

images

images

4 Experimental Study

4.1 Simulation Model

images

4.2 Results

images

images

images

images

images

images

images

4.3 Analysis and Discussion

5 Conclusion

References

Biographies