Standardizing AI-assisted English Writing: ChatGPT’s Opportunities, Challenges, and Transformer-based Innovations for Scholarly Communication

Jing He

School of Foreign Languages, Chaohu University, Hefei 238000, Anhui, China
E-mail: Jinghe0683@126.com

Received 13 September 2025; Accepted 21 November 2025

Abstract

Traditional research focuses on the single application of artificial intelligence (AI) in language writing, ignoring the potential in personalized learning and teaching model innovation. This paper is based on ChatGPT (Chat Generative Pre-trained Transformer) to improve English writing skills and analyze the opportunities and challenges for language learners and educators. Natural language processing techniques are used to analyze students’ writing characteristics, and machine learning models such as GPT-4 are used to score writing dimensions. Collaborative filtering algorithms are then used to customize personalized push tasks for students. Finally, feedback mechanisms are optimized in conjunction with deep reinforcement learning. The outcomes suggested that total quality score on student A increases from 5 to 7.25 after using ChatGPT, indicating the significant role of ChatGPT in improving students’ writing ability, boosting learning motivation, and improving the teaching effectiveness, providing a new model of AI-assisted English writing teaching model.

Keywords: Chat Generative Pre-trained Transformer, Language Writing Ability, Deep Reinforcement Learning, Natural Language Processing, Personalized Writing Task.

1 Introduction

The development of technology is rapidly changing, and artificial intelligence (AI) is gradually integrated into the field of education. To this end, AI is being used to help improve the writing skills of language learners, especially native English speakers [1, 2]. Existing education models have difficulty overcoming various obstacles, including limited resources, providing personalized learning assistance, and slow feedback intervals [3]. The application of AI technology has opened up new possibilities for English writing teaching [4, 5]. As a state-of-the-art natural language processing technology, ChatGPT has demonstrated excellent capabilities in text creation and conversation context understanding [6, 7]. However, there is currently insufficient research on its practical application and effectiveness in improving English writing skills. The academic community needs to strengthen the depth and breadth of exploration to more fully evaluate its potential educational value and impact. This paper aims to explore the potential of ChatGPT in English writing education and analyze how it can solve some problems in current teaching.

At present, many scholars have studied the application of artificial intelligence in English writing teaching. Early studies such as Im H J [8] and Shang H F [9] mainly focused on grammar correction and spelling checking. These studies provided learners with instant feedback to help them reduce language errors. In addition, Fyfe P [10] and Huang X [11] also received widespread attention for their use of AI in writing scoring and writing task design. Nunes A [12] and Link S [13] studied automatic scoring systems, which could effectively evaluate the language ability of students’ essays and provide teachers with more writing assessment support. Tlili A [14] and Mukhtar M [15] discussed the potential of combining mobile learning with AI, but pointed out that excessive reliance on technology may reduce students’ active learning ability. However, most of these studies are limited to the application of a specific function and lack a discussion on the multi-level impact of AI in the overall improvement of writing skills. In addition, existing studies generally lack a comprehensive analysis of the challenges that may arise in the application of AI, especially dependency issues, misuse of technology, and ethical issues.

There are some methods in the literature that attempt to address the above issues. For example, Polamuri S R [16] and Faresta R A [17] used AI-assisted personalized learning paths and real-time feedback mechanisms to improve students’ writing motivation and participation. AI’s personalized support can alleviate the limitations of traditional teaching to a certain extent [18, 19]. Rizkiani S [20] and Fedoriv Y [21] studied AI-assisted writing platforms and found that AI can not only provide help with writing structure, but also improve the logic and orderliness of students’ writing through optimization suggestions of language models. However, these methods still face some problems in practical applications, such as the reliability of technology, the adaptability of teachers and students, and whether AI can truly provide personalized support effectively [22]. Liu C [23] and Kim J [24] pointed out that AI can provide instant feedback and corrections, but it needs to be combined with teacher guidance and students’ independent thinking to prevent AI feedback from being too mechanical and affecting students’ autonomous learning and critical thinking. Therefore, this paper adopts a multi-method integrated research design, combining qualitative analysis with empirical research, to explore how ChatGPT can more comprehensively improve English writing skills and overcome the shortcomings of existing research.

The purpose of this study is to comprehensively analyze the role of ChatGPT in improving English writing skills and explore the opportunities and challenges faced by language learners and educators in the process of applying this technology. By combining literature review and empirical analysis, this paper adopts case study and experimental methods to evaluate how ChatGPT can help in grammatical correction, writing feedback, personalized support, etc., and analyze its potential impact on writing teaching models. Through these studies, this paper hopes to provide an effective technology application framework for future English writing teaching, and provide teachers and students with specific strategies and suggestions for using AI technology in practice.

2 Personalized Application and Teaching Design of ChatGPT in English Writing

2.1 Opportunities and Challenges of Using ChatGPT

ChatGPT provides language learners with an unprecedented personalized learning experience. Unlike traditional classroom teaching, ChatGPT can provide customized feedback and suggestions based on the needs of each learner [25, 26]. In addition, ChatGPT can provide real-time feedback, allowing learners to find and correct errors in the writing process in a timely manner, avoiding the formation of long-term writing misunderstandings. This instant feedback greatly improves students’ learning efficiency and reduces anxiety during the learning process.

For many language learners, writing is a complex and anxiety-prone process, especially for non-native English students. ChatGPT can help students generate writing materials, provide ideas, and give revision suggestions [27, 28], thereby enhancing learners’ writing confidence. In the interaction with ChatGPT, students can more smoothly conceive the structure of the article, and discover and use a richer vocabulary, thereby improving writing fluency.

ChatGPT can provide strong support for teachers, especially when correcting a large number of writing assignments, which can greatly improve teaching efficiency. With AI assistance, teachers can quickly identify common errors in students’ writing, especially grammar, spelling, and expression problems, thus saving time for correction. Because students’ writing levels and learning needs vary, traditional writing teaching often faces the dilemma of “one size fits all”. ChatGPT can help teachers provide tailored writing suggestions for students at different levels, thereby achieving differentiated teaching.

ChatGPT plays an indispensable role in writing assistance, but continued reliance on such AI technologies may also have a negative impact on students’ critical thinking development. This makes students overly dependent on AI’s automatic editing guidance and optimization suggestions, thereby reducing their opportunities for self-exploration and independent revision of articles. Especially for learners whose basic knowledge is not solid enough, over-reliance on AI may hinder them from understanding the complex rules and subtleties of language through personal efforts, resulting in less thinking and practice in the creative process. This may affect their interest and motivation in writing in the long term, weaken their confidence in their ability to write well, and weaken their determination to challenge themselves to improve. This is particularly detrimental to students who have not yet developed good learning habits and autonomous learning ability.

Although ChatGPT can reply instantly and provide writing suggestions, its feedback is mainly calculated by algorithms and may not reach the depth and emotional connection that human teachers provide in personalized teaching. Therefore, the role of teachers in educational environments is still crucial. They can provide students with in-depth thinking inspiration and creative guidance, which is difficult for AI to fully replicate at present. When teachers consider using AI systems such as ChatGPT in teaching, they may face technical adaptation issues. Teachers’ familiarity with AI varies, limiting their ability to fully use these tools. To overcome this obstacle, teachers can be provided with specialized training on how to effectively integrate AI into course design and teaching activities, and learn to use AI to assess the quality of student writing. As a result, teachers can not only take better advantage of AI tools, but also ensure that they are used appropriately to support and enhance the learning experience, rather than replacing teachers’ professional judgment and intuition.

2.2 Personalized Writing Support Based on ChatGPT

Providing customized help in English writing education plays a key role in enhancing students’ writing skills. Traditional teaching methods struggle to meet individualized needs because they are often unable to quickly adapt to each student’s unique learning challenges. To improve this situation, this paper proposes a personalized writing tutoring solution using ChatGPT-like technology. The system uses a series of advanced deep learning algorithms to provide feedback and suggestions tailored to each student’s writing characteristics.

The ChatGPT system uses advanced NLP technology [29, 30] to automatically identify grammatical problems in students’ writing and provide detailed improvement guidance. In this process, students’ essays are pre-analyzed through NLP technology. According to the GPT-4 architecture model, the system can not only identify various grammatical errors such as subject-verb agreement, improper tense use, and complex sentence structure, but also optimize sentence structure according to the context, thereby improving the fluency and naturalness of expression. When the assignment is submitted to the system for writing assignments, the grammatical analysis component comprehensively evaluates the written text and automatically makes targeted modifications. To quantify the frequency of grammatical errors, a specific mathematical formula is provided to represent the frequency of such errors.

Efreq=EtotalWtotal×100% (1)

Efreq is the percentage of errors; Etotal is the total number of errors; Wtotal is the total number of words in the writing.

This module uses advanced language models including GPT-4 to improve the understanding of text context, and implement grammar checking, structural optimization, and expression rewriting of sentences written by students, making sentences more standardized, concise, and clear. Regarding sentence improvement, the system recommends sentences of appropriate complexity based on the student’s current language level, and provide a variety of expression options to ensure that each student can get grammar and sentence guidance that suits their needs. Furthermore, by integrating GPT-4-driven automated evaluation tools, the system can perform weighted synthesis based on multiple evaluation dimensions to obtain an overall score for writing quality.

Qscore=w1G+w2F+w3C+w4L (2)

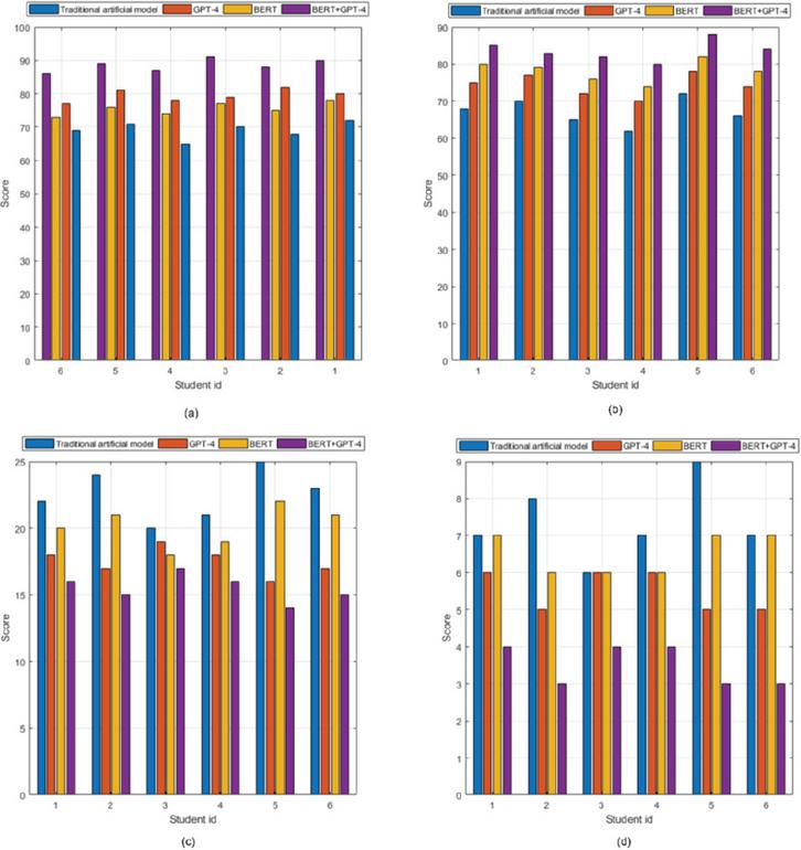
In addition to grammatical correction, the diversification of vocabulary use is also an important aspect of improving writing quality. Students often use a single vocabulary expression in their writing, which makes the language boring. By analyzing the context, ChatGPT can suggest multiple vocabulary replacement schemes to help students enrich their expressions and improve language diversity. ChatGPT identifies repetitive vocabulary based on the content of each student’s writing and provides multiple alternative options. For specific academic writing tasks, the system recommends more professional academic vocabulary based on the topic of the task to help students use more precise expressions in their writing. Figure 1 shows the number of errors made by five students before and after using ChatGPT.

images

Figure 1 Comparison of the number of errors in each indicator before and after students used ChatGPT. (a): Number of grammatical errors before and after using ChatGPT. (b): Number of spelling errors before and after using ChatGPT. (c): Number of vocabulary usage errors before and after using ChatGPT. (d): Number of sentence problems before and after using ChatGPT.

According to the data in Figure 1, after applying ChatGPT, students’ grammatical errors, spelling errors, vocabulary selection, and sentence structure problems in English writing have been significantly reduced. Specifically, the error frequency of the four categories shows a downward trend after using the AI tool, which shows that artificial intelligence technology can effectively improve the precision and fluency of students’ writing. By providing instant feedback and customized suggestions, ChatGPT helps students find and correct problems in their writing more quickly, especially in terms of grammatical rule compliance and sentence structure optimization.

The feedback framework uses deep learning and pattern recognition technology to instantly identify the unique challenges each student encounters in writing and provide targeted optimization suggestions. First, the system uses NLP to evaluate common problems in students’ essays, including grammatical errors, spelling errors, inappropriate vocabulary choices, monotonous sentence structure, etc. In response to these problems, the system generates personalized reports based on ChatGPT’s technology, which not only points out the highlights of students’ writing and areas for improvement, but also provides practical suggestions for improvement. For example, if a student is found to have difficulty using English tenses, the system reminds the student to pay attention to tense consistency and gives some relevant practice suggestions, aiming to automatically analyze multiple aspects of students’ homework, such as fluency of expression, grammatical accuracy, and logical coherence. These results are then matched with manual modifications based on traditional teaching techniques to measure the quality improvements brought about by technologies like ChatGPT. In addition, as students continue to improve, the system is able to dynamically adjust the complexity and depth of the feedback content to ensure that the guidance provided is both in line with the current learning stage and appropriately challenging, thereby promoting the continuous improvement of students’ writing skills. To achieve this goal, the system adopts specific strategies to optimize the design of the feedback mechanism. The optimization target of the feedback strategy is calculated by the following formula:

R=t=0Tγtrt (3)

In Formula 3, R is the total reward of the feedback strategy; T represents the total number of feedback time steps; γt is the discount factor; rt is the immediate reward obtained by the student at time step t.

By integrating deep learning algorithms, ChatGPT can detect and correct errors in real-time during students’ writing, rather than just providing feedback after the writing is completed. During the process of writing articles, ChatGPT analyzes the text content in real-time and immediately provides modification suggestions when grammatical errors, spelling errors or inappropriate expressions are detected. The error correction rate is:

Ecorrected=EbeforeEafterEbefore×100% (4)

Ecorrected is the error correction rate; Ebefore represents the number of errors made by students before using ChatGPT; Eafter represents the number of errors made by students after using ChatGPT.

2.3 Writing Quality Using Machine Learning Model

This study combines NLP techniques and machine learning models [31, 32], using deep learning methods such as GPT-4 (Generative Pre-trained Transformer 4) and BERT (Bidirectional Encoder Representations from Transformer) [33, 34] to evaluate the quality of students’ writing. In this way, how advanced artificial intelligence technologies can help educators understand students’ works more effectively and provide immediate feedback is analyzed, thereby promoting the development of students’ writing skills. This approach can not only reduce the workload of teachers but also ensure that each student can receive targeted guidance based on their individual writing characteristics. To properly evaluate the quality of students’ writing, the architecture of GPT-4 is used for automatic scoring.

The GPT-4 model, which has been pre-trained on large-scale text information, provides the ability to understand complex language usage patterns and generate excellent texts. GPT4 can be further fine-tuned according to specific needs to effectively evaluate the quality of students’ papers, their accurate scores, and constructive feedback. This approach uses the power of GPT-4 to ensure consistency and objectivity in scoring by aggregating its results, while allowing students to receive immediate and personalized feedback to help guide their strengths and areas of development in writing. The grammar scoring formula is:

Ssyntax=CsyntaxCsyntax+Esyntax×100% (5)

Esyntax means the number of grammatical errors in the writing; Csyntax means the number of correct sentences; Ssyntax means the grammatical accuracy score.

First, the student’s composition is input into the pre-trained GPT-4 model. To enhance the model’s accuracy, text preprocessing is performed first, including removing redundant words, standardizing text format, and sentence processing. The scoring mechanism based on GPT-4 divides the composition into several dimensions for scoring: grammatical accuracy, content depth, structural rationality, fluency, and innovation. The overall structural scoring method is as follows:

Sstructure=αT+βC (6)

Among them, α and β represent weight coefficients; T and C respectively reflect the impact of the transition between the content of the article and the clarity of the sentence on the structural score.

The model outputs the score of each dimension by comparing the similarity between the input composition and the high-quality writing sample, as well as the contextual consistency of the text. The scoring adopts a 0-10 score standard, where 10 points represent perfect performance and 0 points represent extremely poor performance. In addition to scoring, GPT-4 also generates detailed feedback, points out grammatical problems, ambiguous expressions, and unreasonable structures in the writing, and give optimization suggestions. This feedback is achieved through the model’s generation ability, which can provide targeted improvement plans. The average paragraph score is:

Scontent=1Ni=1NDi (7)

Among them, the total number of paragraphs is N; the depth score of each paragraph is represented by Di; Scontent is the content depth score.

The BERT model is used to analyze the grammatical structure of students’ writing. Unlike traditional unidirectional models, BERT uses a bidirectional training method, which can better understand the contextual relationship between words, so it has higher accuracy in grammatical error correction and structural analysis. BERT is used for syntactic analysis to generate syntactic trees in writing. By analyzing the lexical features and syntactic structure of sentences, BERT can precisely identify common grammatical problems, such as subject-verb agreement, tense errors, and unclear pronoun reference.

The BERT model can evaluate the natural fluency of students’ writing and find inefficiencies such as long sentences or repeated expressions. By analyzing the complexity of the text’s syntactic structure and the degree of coherence between sentences, specific fluency improvement suggestions are given. The scoring criteria for the fluency of the entire article is:

Sfluency=1Mi=1MFsentencei (8)

M is the total number of sentences in the article; Fsentencei means the fluency score of the i-th sentence; Sfluency means the overall fluency score of the article.

To improve students’ writing ability, this paper applies reinforcement learning algorithms to build a dynamic feedback system. The system can provide immediate and adaptive guidance during students’ writing process. When students submit their first drafts, the system automatically evaluates the grammatical accuracy, sentence structure, and logical consistency of the text, and gives preliminary feedback immediately. When students respond to this feedback and make revisions, the reinforcement learning model can adjust its feedback strategy according to the students’ progress. For example, if students perform well in specific writing skills, the system recommends more complex writing tasks to challenge their abilities; conversely, if students encounter difficulties, the difficulty of the tasks is adjusted to focus on strengthening their weak links. In addition, the system continuously optimizes the design of writing exercises based on the interaction between students and the system to ensure that each student can get the most suitable practice content for them. The final total feedback score is:

Rt=i=1k(ripi) (9)

Among them, k is the number of feedback items; ri and pi are positive feedback rewards and negative penalties, respectively. Through multiple feedback adjustments, the reinforcement learning model continuously optimizes the feedback strategy, so that the students’ writing level gradually improves.

2.4 Personalized Writing Task Pushing

To enhance students’ engagement in writing activities, stimulate their learning motivation, and improve their writing skills, this paper proposes a solution for customized writing exercises using advanced AI technology and machine learning models [35]. This method selects writing topics that match each student’s current needs based on their past writing, academic progress, and personal skill profile. In this way, it can not only support the continuous improvement of students’ writing level, but also help improve their enthusiasm and self-motivation for learning.

First, the system uses each student’s past writing samples to analyze their writing style and growth trajectory. The collected information covers writing errors, grammatical structures, word probability, and text coherence. With the help of natural language processing technology, this information is deeply analyzed to identify students’ recurring challenges and shortcomings in writing. Subsequently, based on the insights obtained from the above analysis, machine learning algorithms (such as collaborative filtering algorithms) are used to tailor writing exercises for each learner to suit their individual needs. In this way, not only can students’ weaknesses be improved in a targeted manner, but their overall improvement of writing skills can also be effectively promoted. These tasks are carefully designed in terms of difficulty, theme, and style to ensure that they can maximize the improvement of students’ writing skills. The collaborative filtering algorithm formula is as follows:

r^S,T=r¯S+SNS(rS,Tr¯S)sim(S,S)SNS|sim(S,S)| (10)

Among them, r^S,T is the score of task T predicted by student S; r¯S is the average score of all tasks given by student S; sim(S,S) represents the similarity between student S and student S. Secondly, task push is performed. According to the current writing level of the students, the system pushes tasks that meet their level. Students with weaker foundations are recommended simpler tasks, and students with stronger foundations are recommended more advanced and complex tasks. Through this mechanism, students are not troubled by overly complex tasks, and can also avoid learning stagnation caused by overly simple tasks. The task recommendation difficulty adjustment formula is:

DS,T=θ1(ES,TNS,T)+θ2(FS,TLS,T) (11)

DS,T is the recommended difficulty adjustment factor of task T for student S; ES,T represents the number of errors; NS,T is the total number of words or sentences; FS,T is the fluency score; LS,T is the writing structure clarity score; θ1 and θ2 are the weight coefficients for adjusting the difficulty, reflecting the impact of different dimensions on the difficulty calculation.

The system also pushes writing tasks related to students’ interests based on their interests and writing history. This recommendation is based on the keywords, topics of interest, and feedback information that appeared in students’ past writing tasks to ensure that the task content can stimulate students’ writing interest and motivation, as shown in Figure 2:

images

Figure 2 Heat map of student participation and interest preference.

Figure 2 shows the heat map ratio of student participation and interest preference in different subjects. Through the heat map, the differences in student participation and interest preference for different writing topics can be intuitively observed. The first set of data shows that students have a higher interest and participation in science and technology and social issues topics, which may be related to the reality and timeliness of these topics. Another set of data shows that content with sports as the topic can stimulate higher student interaction and interest, which reflects that students have a stronger focus and investment in topics close to their daily experiences. These observations verify the value of personalized writing activity recommendations and highlight the key role of designing exclusive tasks based on students’ interests and enthusiasm for participation. In English writing guidance, incorporating AI tools such as Tongyi to design customized exercises can enhance students’ enthusiasm, learning motivation, and the quality of articles, thereby improving the overall teaching effectiveness. In this way, teachers can better meet the needs of each student and promote a more effective learning experience.

After students complete the task, the system instantly evaluates the students’ writing and gives scores and feedback. It carefully analyzes the advantages and disadvantages of the article and gives specific improvement suggestions for the problems found. Based on the data generated by these interactions, the platform can flexibly adjust the complexity and type of future tasks to ensure that they are both challenging and in line with the students’ current ability level. In addition, the rhythm of task release also changes accordingly according to the individual’s learning pace and the development of writing skills. The adjustment mechanism is designed to optimize the learning path and ensure that each student has the most suitable practice opportunities. This process uses a specific algorithm to achieve dynamic adjustment to adapt to each student’s unique learning curve.

Q(S,T)=R(S,T)+γmaxTQ(S,T) (12)

Among them, Q(S,T) is the quality of the task T recommendation for student S; R(S,T) is the immediate reward, which can be feedback after the task is completed; γ represents the discount factor; maxTQ(S,T) is the maximum future reward predicted based on the similarity of the current students.

For students who are progressing faster, the system increases the frequency and difficulty of task push; while for students who are progressing slower, the frequency of task push is reduced accordingly to ensure that students have enough time to reflect and digest what they have learned.

2.5 Real-time Feedback and Automatic Correction

The system analyzes students’ writing content in real-time through the ChatGPT model. After the student completes each input sentence, the system immediately performs text analysis and identifies grammatical errors, spelling errors, improper use of vocabulary, and unsmooth sentence structure based on the trained GPT-4 model. Grammar correction uses the following method to check errors:

E(S,G)=i=1n1(Mismatch(Si,Gi)) (13)

Among them, Si,Gi represent the i-th word or phrase in the student text and standard grammar respectively; 1 is the knowledge function; n represents the sentence length.

ChatGPT generates modification suggestions for these problems and feeds them back to the student. This process is not just a simple grammar check, but provides appropriate alternative suggestions based on the context to help students optimize the text content. To further improve the accuracy and personalization of feedback, the system uses a deep reinforcement learning (RL) algorithm to optimize the feedback mechanism. Q-learning in the reinforcement learning algorithm can be used to optimize the feedback mechanism of ChatGPT [36], making it more personalized and real-time. The formula is as follows:

Q(st,at)Q(st,at)+α[rt+1+γmaxaQ(st+1,a)Q(st,at)] (14)

α represents the learning rate; γ is the discount factor; Q(st,at) represents the expected reward of hanging the action in the current state.

3 Evaluation

To evaluate the improvement effect of ChatGPT on grammar and spelling errors in students’ writing, this paper compares and analyzes the error rates of students before and after using ChatGPT. Table 1 shows the reduction in error rates of different students in grammar, spelling, vocabulary use, and sentence problems. According to the data in Figure 1 and Formula (4), the error rate reduction of different problems is obtained, as shown in Table 1.

Table 1 Error rate reduction of different problems encountered by students in English writing

Student id Decrease in grammar error rate Decrease in spelling error rate Decrease in vocabulary usage error rate Decrease in sentence structure problems
A 58.33% 75.00% 76.00% 64.71%
B 60.00% 90.91% 61.29% 84.21%
C 87.50% 82.35% 57.89% 62.50%
D 64.29% 83.33% 80.95% 66.67%
E 70.00% 79.17% 70.59% 61.11%

According to the data in Table 1, it can be seen that after using ChatGPT, students’ problems in grammatical accuracy, phonetic correctness, vocabulary selection, and sentence structure have improved. Specifically, the frequency of grammatical errors of student A drops to 58.33%, while that of spelling errors drops to 75%; for student B, the proportion of grammatical errors drops to 60%, and that of spelling errors drops to 90.91%. In addition, the error rate of student D in vocabulary usage drops to 80.95%, and the problem of sentence construction also drops to 66.67%. These improvements show that ChatGPT has a significant role in improving students’ writing quality and effectively helps them reduce various types of language errors.

To evaluate the impact of ChatGPT on students’ writing quality, multiple aspects are considered, including grammatical correctness, richness of sentence structure, coherence of text, and rationality of argumentation. These indicators help construct a comprehensive scoring system to compare the changes in students’ abilities before and after using ChatGPT to assist writing. Table 2 summarizes the changes in students’ scores in these key areas, intuitively reflecting the differences before and after ChatGPT intervention.

Table 2 Comparison of scores of different students on the four dimensions of writing quality

Quality rating dimension Using ChatGPT/Student id A B C D E F
Grammar accuracy Before 4 5 6 3 6 7
After 7 7 8 6 8 9
Diversity of sentence structures Before 5 4 5 4 6 5
After 7 6 7 6 8 8
Fluency of the article Before 6 6 7 5 7 6
After 8 8 9 7 9 9
Logical Before 5 5 6 4 7 6
After 7 7 8 6 8 8

According to the statistical results in Table 2, after the application of ChatGPT, students show significant progress in different aspects of writing. This proves the high efficiency of ChatGPT in improving grammatical errors. It not only greatly reduces grammatical and structural errors, but also enhances the overall quality and readability of the article. To deeply compare the changes in the overall writing level before and after the intervention of ChatGPT, a specific scoring formula is used to calculate the total score to evaluate the degree of improvement in writing quality.

Stotal=i=1nwiSii=1nwi (15)

Among them, Si represents the score under a single evaluation criterion; wi is the weight value of the corresponding evaluation criterion, which is used to reflect the importance of the criterion in the overall writing quality assessment. n represents the total number of all evaluation criteria, and their weights are the same, all 1. The overall quality score is calculated based on the data provided in Table 2, and Figure 3 is produced based on this to intuitively display the evaluation results.

images

Figure 3 Total score of student quality change.

Figure 3 shows the changes in the total score of students’ writing quality. For example, student A’s initial score is 5, and after using ChatGPT, the score increases to 7.25; student D’s score also increases from 4 to 6.25. These changes show that AI-assisted tools have a positive effect on improving writing skills. From the overall trend, all participating students show different degrees of growth in their scores. It can be seen that ChatGPT not only helps to enhance students’ writing skills, especially in terms of grammatical accuracy, article structure, and clarity of expression, but also has a significant effect on improving the overall quality of English writing.

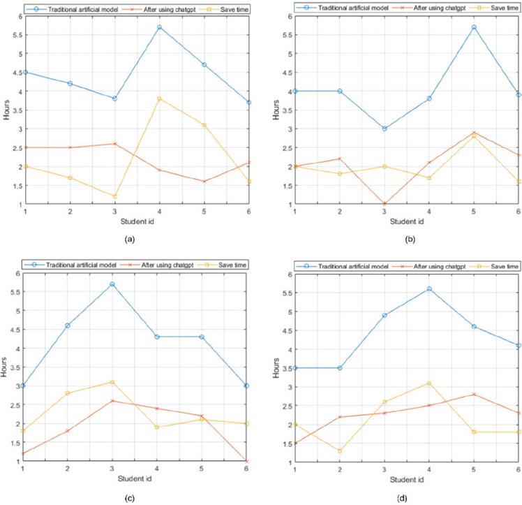
To explore the role of ChatGPT on students’ writing efficiency, this study conducts a comparative analysis of the time required before and after using ChatGPT, and calculates the growth rate of writing speed after applying ChatGPT for each student, as shown in Figure 4:

images

Figure 4 Comparison of students’ efficiency speed before and after using ChatGPT. (a) Comparison of students’ writing time before and after using ChatGPT. (b) Comparison of students’ writing speed improvement after using ChatGPT.

The analysis of Figure 4(a) shows that the time taken by student A to complete the writing task is shortened from 20 minutes to 15 minutes, while that of student B is reduced from 32 minutes to 20 minutes. These changes show that the application of ChatGPT helps to reduce the time required for students to write, indicating the effectiveness of AI-assisted tools in improving writing efficiency. Figure 4(b) provides specific differences in the improvement of each student’s writing speed. For example, after using ChatGPT, student C’s writing speed increases by 40.74%, while student D’s speed increases by 39.29%. This shows that with the support of ChatGPT, their writing efficiency has been significantly improved. In summary, ChatGPT can not only speed up the writing process, but also enhance students’ enthusiasm and satisfaction in participating in writing. This phenomenon reveals the great potential of AI technology in promoting personalized learning experience and innovation in educational models.

To measure students’ level of interaction and satisfaction with the ChatGPT assisted writing tool, this paper implements a follow-up study on the usage experience of five students. The study records the length of time each student interacted with the system and evaluated their feelings about the effectiveness, practicality, and overall satisfaction of writing suggestions through a Likert scale (rating range from 1 to 5). These feedback data are crucial to understanding how students accept this tool and the help it provides in their daily learning, and also reveal students’ views on the quality of feedback. Such analysis provides valuable insights for the subsequent optimization of the system, as shown in Table 3.

Table 3 Analysis of students’ participation and satisfaction after using ChatGPT

Student id Duration of each use (minutes) Total usage time (minutes) Writing feedback effect Feedback practicality Overall satisfaction
A 20 80 4.2 4.4 4.7
B 17 45 4 4.3 4.3
C 25 125 4.3 4.5 4.1
D 19 60 4 4.2 4
E 23 108 4.1 4.3 4.6

Table 3 shows the results of students’ participation and satisfaction after using ChatGPT. Among them, the total usage time of students A and E is 80 minutes and 108 minutes, respectively, indicating that they have a strong dependence on the system. At the same time, the feedback effect and practicality scores are also high, 4.2, 4.1 and 4.4, 4.3, respectively, indicating that their feedback helps students’ writing more significantly. Although student C has the longest total usage time of 125 minutes, his overall satisfaction is slightly lower at 4.1 points, which may be related to his longer usage time and frequent interaction needs. The participation of students B and D is relatively low, especially student B, whose total usage time is only 45 minutes, indicating that there may be a certain lack of willingness to use. In summary, the students’ participation time is positively correlated with satisfaction, and students who use it for a long time generally have more positive feedback effects.

4 Conclusions

This paper explores the application of a personalized writing support system based on ChatGPT in English writing teaching by combining deep learning and reinforcement learning algorithms. Through automated grammatical correction, sentence optimization, vocabulary replacement, and real-time feedback mechanism, ChatGPT significantly improves the accuracy, fluency, and writing efficiency of students’ writing. Empirical studies have shown that after using AI to assist writing, students’ grammatical and spelling error rates have significantly decreased; writing quality and writing speed have been effectively improved; student participation and satisfaction have also significantly increased. In addition, the task push and feedback optimization mechanism based on machine learning enhances learning motivation and personalized learning experience. However, this paper still has certain limitations, mainly reflected in the fact that differentiated support for different student groups has not been explored in depth, and the feedback of the AI system still needs to be further refined. Future research can further expand the applicability of AI among students of different language levels, improve the intelligence of personalized feedback, and explore multimodal assisted writing systems to further improve educational effects and student participation.

Funding

This research was supported by Quality Project Teaching Research Program of AnhuiProvince (Grant No. 2023jyxm0815).

References

[1] Rusmiyanto R, Huriati N, Fitriani N, et al. The role of artificial intelligence (AI) in developing English language learner’s communication skills[J]. Journal on Education, 2023, 6(1): 750–757.

[2] Zhao X. Leveraging artificial intelligence (AI) technology for English writing: Introducing wordtune as a digital writing assistant for EFL writers[J]. RELC Journal, 2023, 54(3): 890–894.

[3] Liaqat A, Munteanu C, Demmans Epp C. Collaborating with mature English language learners to combine peer and automated feedback: A user-centered approach to designing writing support[J]. International Journal of Artificial Intelligence in Education, 2021, 31(4): 638–679.

[4] Schmidt T, Strasser T. Artificial intelligence in foreign language learning and teaching: a CALL for intelligent practice[J]. Anglistik: International Journal of English Studies, 2022, 33(1): 165–184.

[5] Meng-yue C, Dan L, Jun W. A study of college English culture intelligence-aided teaching system and teaching pattern[J]. English Language Teaching, 2020, 13(3): 77–83.

[6] Wu T, He S, Liu J, et al. A brief overview of ChatGPT: The history, status quo and potential future development[J]. IEEE/CAA Journal of Automatica Sinica, 2023, 10(5): 1122–1136.

[7] Jagdishbhai N, Thakkar K Y. Exploring the Capabilities and Limitations of GPT and ChatGPT in Natural Language Processing[J]. J. Manag. Res. Anal, 2023, 10(1): 18–20.

[8] Im H J. The use of an online grammar checker in English writing learning[J]. Journal of Digital Convergence, 2021, 19(1): 51–58.

[9] Shang H F. Exploring online peer feedback and automated corrective feedback on EFL writing performance[J]. Interactive Learning Environments, 2022, 30(1): 4–16.

[10] Fyfe P. How to cheat on your final paper: Assigning AI for student writing[J]. AI & SOCIETY, 2023, 38(4): 1395–1405.

[11] Huang X, Zou D, Cheng G, et al. Trends, research issues and applications of artificial intelligence in language education[J]. Educational Technology & Society, 2023, 26(1): 112–131.

[12] Nunes A, Cordeiro C, Limpo T, et al. Effectiveness of automated writing evaluation systems in school settings: A systematic review of studies from 2000 to 2020[J]. Journal of Computer Assisted Learning, 2022, 38(2): 599–620.

[13] Link S, Mehrzad M, Rahimi M. Impact of automated writing evaluation on teacher feedback, student revision, and writing improvement[J]. Computer Assisted Language Learning, 2022, 35(4): 605–634.

[14] Tlili A, Huang R, Shehata B, et al. Is Metaverse in education a blessing or a curse: a combined content and bibliometric analysis[J]. Smart Learning Environments, 2022, 9(1): 1–31.

[15] Mukhtar M, Firdos S S, Zaka I, et al. Impact of AI Dependence on Procrastination among University Students[J]. Research Journal of Psychology, 2025, 3(1): 11–22.

[16] Polamuri S R, Manikyamba I L, Viswanath G. Artificial Intelligence-driven Frameworks for Fostering Active Participation and Learning in Language Classrooms[J]. International Journal of Interpreting Enigma Engineers (IJIEE), 2024, 1(3): 23–32.

[17] Faresta R A. AI-Powered Education: Exploring the Potential of Personalised Learning for Students’ Needs in Indonesia Education[J]. Path of Science, 2024, 10(5): 3012–3022.

[18] Maghsudi S, Lan A, Xu J, et al. Personalized education in the artificial intelligence era: what to expect next[J]. IEEE Signal Processing Magazine, 2021, 38(3): 37–50.

[19] Tapalova O, Zhiyenbayeva N. Artificial intelligence in education: AIEd for personalised learning pathways[J]. Electronic Journal of e-Learning, 2022, 20(5): 639–653.

[20] Rizkiani S, Maulana A, Resmini S, et al. EXAMINING THE USE OF AI TOOLS IN ACADEMIC WRITING: EFFECTS ON THE CRITICAL THINKING SKILLS OF EFL LEARNERS[J]. JELA (Journal of English Language Teaching, Literature and Applied Linguistics), 2024, 6(2): 111–121.

[21] Fedoriv Y. Challenges In Ai-Assisted Academic Writing: A Case Study[J]. Innovations in Language Teaching Journal, 2024, 1(1): 35–50.

[22] Cardon P, Fleischmann C, Aritz J, et al. The challenges and opportunities of AI-assisted writing: Developing AI literacy for the AI age[J]. Business and Professional Communication Quarterly, 2023, 86(3): 257–295.

[23] Liu C, Hou J, Tu Y F, et al. Incorporating a reflective thinking promoting mechanism into artificial intelligence-supported English writing environments[J]. Interactive Learning Environments, 2023, 31(9): 5614–5632.

[24] Kim J, Lee H, Cho Y H. Learning design to support student-AI collaboration: Perspectives of leading teachers for AI in education[J]. Education and Information Technologies, 2022, 27(5): 6069–6104.

[25] AlAfnan M A, Dishari S, Jovic M, et al. Chatgpt as an educational tool: Opportunities, challenges, and recommendations for communication, business writing, and composition courses[J]. Journal of Artificial Intelligence and Technology, 2023, 3(2): 60–68.

[26] Rasul T, Nair S, Kalendra D, et al. The role of ChatGPT in higher education: Benefits, challenges, and future research directions[J]. Journal of Applied Learning and Teaching, 2023, 6(1): 41–56.

[27] Sudrajad W, Fikri M H, Putra R P B. HELP ME CHATGPT! WHAT WAYS DOES CHATGPT INFLUENCE STUDENTS’ PRODUCTIVITY AND CREATIVITY IN ENGLISH ACADEMIC WRITING?[J]. EDUCATUM: Scientific Journal of Education, 2024, 2(2): 48–57.

[28] Bok E, Cho Y. Examining Korean EFL college students’ experiences and perceptions of using ChatGPT as a writing revision tool[J]. Journal of English Teaching through Movies and Media, 2023, 24(4): 15–27.

[29] Parks L, Peters W. Natural language processing in mixed-methods text analysis: A workflow approach[J]. International Journal of Social Research Methodology, 2023, 26(4): 377–389.

[30] Zhao L, Alhoshan W, Ferrari A, et al. Natural language processing for requirements engineering: A systematic mapping study[J]. ACM Computing Surveys (CSUR), 2021, 54(3): 1–41.

[31] Wulff P, Buschhüter D, Westphal A, et al. Bridging the gap between qualitative and quantitative assessment in science education research with machine learning – A case for pretrained language models-based clustering[J]. Journal of Science Education and Technology, 2022, 31(4): 490–513.

[32] Guo J. Deep learning approach to text analysis for human emotion detection from big data[J]. Journal of Intelligent Systems, 2022, 31(1): 113–126.

[33] Hasani A M, Singh S, Zahergivar A, et al. Evaluating the performance of Generative Pre-trained Transformer-4 (GPT-4) in standardizing radiology reports[J]. European Radiology, 2024, 34(6): 3566–3574.

[34] Veeramachaneni V. Large Language Models: A Comprehensive Survey on Architectures, Applications, and Challenges[J]. Advanced Innovations in Computer Programming Languages, 2025, 7(1): 20–39.

[35] Su J, Yang W. Unlocking the power of ChatGPT: A framework for applying generative AI in education[J]. ECNU Review of Education, 2023, 6(3): 355–366.

[36] Alshammari A, Alzaidi S A, SK K. Enhancing Text Summarization with Linguistic Prompting and Reinforcement Learning: A Human-Centered Approach[J]. Tehnički vjesnik, 2024, 31(5): 1431–1437.

Biography

images

Jing He received her M.A. degree from Anhui Normal University, China. She is currently an Associate Professor in English education with the School of Foreign Languages, Chaohu University, China. Her research interests include educational technology, digital learning and quantitative linguistics.