Enhancing Academic Writing Efficiency with ChatGPT: A Natural Language Processing Framework for Innovation, Opportunities, and Challenges

Wencai Zhao

School of Foreign Studies, Tongling University, Tongling 244061, Anhui, China
E-mail: 18956200504@163.com

Received 13 September 2025; Accepted 18 November 2025

Abstract

The rapid development of artificial intelligence (AI) has opened up new avenues for improving the efficiency and quality of academic writing. This paper presents ChatGPT, an advanced model based on the GPT-4 (Generative Pre-trained Transformer 4) architecture. Traditional academic writing faces challenges such as time constraints, language barriers, and content creation difficulties. AI-driven natural language processing (NLP) tools can effectively alleviate these challenges. This paper employs a transformer-based machine learning framework, combining bidirectional encoder representation (BERT) with GPT-4 to improve the syntactic and semantic quality of generated text. Empirical analysis of academic writing samples shows that ChatGPT-assisted writing reduces grammatical errors in the evaluation samples by 2.00% and 1.92%, respectively. This research further explores the cognitive advantages of AI-assisted writing tools, proposing that AI can not only enhance the writing process but also has the potential to reshape traditional academic writing practices by improving innovation, efficiency, and academic productivity.

Keywords: Academic writing optimization, natural language processing, GPT-4, BERT, AI in writing, writing efficiency, text quality improvement.

1 Introduction

With the rapid development of science and technology, artificial intelligence (AI) has increasingly infiltrated various fields, including academic writing. For researchers and scholars, academic writing serves not only as a crucial method for presenting research findings but also as a key form of academic communication and evaluation [1, 2]. However, the traditional process of academic writing is often time-consuming and labor-intensive. This is particularly challenging for non-native English writers, who face issues related to language expression and adherence to grammatical norms [3, 4]. Low writing efficiency, language barriers, and the lack of innovative thinking have become prominent obstacles in academic writing [5, 6], affecting both the writing process and the quality of research papers. Therefore, finding effective ways to improve writing efficiency, overcome language barriers, and ensure high-quality writing has become an urgent issue in the academic community.

Extensive research has been conducted on academic writing challenges. Dergaa [7] and Crossley [8] identified time consumption and low writing efficiency as significant difficulties in the writing process. To address these issues, scholars such as Dodigovic [9] and Long [10] have proposed the use of writing assistance tools, including grammar checking software and automated writing suggestions, to enhance writing efficiency and language accuracy. Additionally, Okuda [11] emphasized that specialized writing training and writing support services could help alleviate language barriers for non-native English speakers. Despite these advancements, challenges such as the limited personalization of tools and their inherent constraints remain [12, 13]. Existing research has primarily focused on traditional methods and tools, while neglecting the exploration of emerging AI technologies in the realm of academic writing.

In recent years, natural language processing (NLP) technology has become a promising approach for improving academic writing. Some researchers have experimented with AI tools to enhance writing quality and efficiency, such as by automatically generating content, offering grammar suggestions, and optimizing language structure [1417]. Zhang [18] and Aydın [19] demonstrated that ChatGPT, as a generative language model, exhibits excellent performance across a range of language-related tasks. Hz [20] and Ramadhan [21] further indicated that AI tools not only help enhance the accuracy of writing but also improve article fluency, offering substantial assistance to non-native English writers. Fitria [22] and Kim [23] analyzed the effects of AI writing assistants in helping students complete academic tasks, finding that AI can improve logical organization and clarity in article structure. Wang [24] and Alqahtani [25] highlighted that AI-driven tools, such as automatic paper draft generation, can significantly boost writing efficiency, especially when conducting literature reviews and constructing theoretical frameworks.

While these studies highlight the potential of AI in academic writing, there remains a gap in the literature regarding a comprehensive evaluation of its application in real-world writing scenarios. Additionally, there is insufficient discussion on how AI tools, particularly ChatGPT, can be tailored to specific disciplines. This paper aims to explore how ChatGPT can address the limitations of traditional academic writing methods by examining actual cases and further enhancing writing efficiency and quality.

This study focuses on evaluating the effectiveness of ChatGPT in English academic writing, with a particular emphasis on its contribution to improving writing efficiency, overcoming language barriers, and enhancing overall article quality. Through a detailed analysis of the functional characteristics and practical applications of ChatGPT, this paper will explore how AI can assist researchers in accelerating content creation, improving grammatical accuracy, and addressing common challenges in academic writing. By combining a literature review and case studies, this research will also consider the technical strengths and limitations of ChatGPT, offering practical strategies for its application in academic writing. The ultimate objective is to provide a theoretical framework and operational guidelines for AI-assisted academic writing, thus supporting the continued development and refinement of this field.

2 Application of the ChatGPT Model and Academic Writing Task Design

2.1 Selection and Training of the ChatGPT Model

In this study, the GPT-4 model developed by OpenAI is selected as the core natural language processing (NLP) technology. GPT-4 is currently an advanced generative pre-trained transformation model with powerful contextual understanding and language generation capabilities [26, 27], which can automatically generate high-quality text in academic writing. To cope with the language barriers, inefficiency, and repetitive work faced by non-native English scholars in academic writing, GPT-4 is used to improve writing efficiency, optimize language expression, and promote the expansion of creativity and ideas.

First, the GPT-4 model is pre-trained on a large-scale corpus through unsupervised learning. The model uses a large amount of text data from multiple fields such as academic literature, books, and news articles in the pre-training stage. The main goal of pre-training is to enable the model to learn how to generate natural and fluent text and have the ability to understand contextual information. Specifically, GPT-4 predicts the next most likely word or phrase in the text through language modeling tasks, thereby gradually learning rich language knowledge and contextual reasoning capabilities. The pre-training stage can be achieved by maximizing the likelihood estimation, which maximizes the joint probability distribution of all words in the dataset:

P(w1,w2,,wT)=t=1TP(wt|w1,w2,,wt1) (1)

The training goal of GPT-4 is to maximize the conditional probability:

(θ)=i=1NlogP(yi|xi;θ) (2)

where, (θ) represents the loss function of the model; θ represents the parameters of the model; P(yi|xi;θ) represents the conditional probability of predicting the output yi given the input xi and the model parameters; N is the number of samples in the training set.

To further optimize the application of GPT-4 in academic writing, this paper adopts a targeted fine-tuning strategy. The fine-tuning process is achieved by minimizing the task-specific loss function:

fine-tune(θ)=i=1NlogP(yi|xi;θ) (3)

This process ensures that GPT-4 can handle common structures, terms, and expressions in academic writing, thereby improving its applicability and accuracy in academic writing.

To further optimize the application effect of GPT-4 in academic writing, reinforcement learning (RL) is used for later training. The goal of reinforcement learning is to adjust the output of the model through a feedback mechanism to improve the quality of the text it generates. The reinforcement learning objective formula is:

maxθ𝔼w1,w2,,wTPθ[R(w1,w2,,wT)] (4)

θ is the model parameter and Pθ represents the probability distribution of the generated text, which depends on the current model parameters. R(w1,w2,,wT) is the reward function for the generated text, which is usually evaluated based on the quality of the text.

In this study, the text generated by GPT-4 is scored by artificial review through an expert scoring system. According to the scoring results, the reinforcement learning algorithm can adjust the model’s content generation strategy, so that GPT-4 can better meet academic norms and writing requirements in academic writing tasks. In particular, in the process of writing long papers, GPT-4 can generate structured text content according to the task prompts provided by the user, avoiding problems such as loose structure, lack of fluent language, or insufficient academicism.

To ensure that the model can produce high-quality and creative academic content, a text enhancement strategy is also adopted. This method automatically expands the initially generated text content through the generation ability of artificial intelligence, providing a variety of writing perspectives and ideas. In addition, to further improve the efficiency of the model, this paper conducts multiple rounds of iterative training, so that the model can learn more academic writing skills and language styles in each round of training.

The term “traditional artificial model” denotes conventional AI writing assistance tools such as grammar checkers and rule-based text editors without contextual understanding capabilities. The comparison of writing efficiency is shown in Table 1.

Table 1 Comparison table of model training and writing efficiency improvement

Traditional Percentage
Indicator Artificial Model ChatGPT Change
Writing time (h) 9.8 hours 3.2 hours 67.35%
Number of grammar errors 35 10 71.43%
Number of spelling errors 20 5 75.00%
Academic rating (1–5) 3.2 4.6 43.75%
Creative support rating (1–5) 2.5 4 60.00%
Paragraph structure rationality score (1–5) 2.3 4.2 82.61%
Keyword relevance (1–5) 3.1 4.4 41.94%
Quality of literature review generation (1–5) 3 4.5 50.00%
Writing quality rating (1–10) 5.4 8.7 61.11%
Task completion score (1–10) 7.5 9.2 22.67%

From the data in Table 1, it can be seen that compared with the traditional artificial model, the use of ChatGPT for academic writing significantly improves writing efficiency and text quality. First, the writing time is greatly shortened, indicating that ChatGPT can effectively accelerate the writing process and reduce the investment of scholars in content creation. Secondly, the language quality is significantly optimized, grammatical and spelling errors are greatly reduced, and the academic score is improved, indicating that the AI model has outstanding performance in language error correction and academic standardization. In terms of creative support and structural rationality, ChatGPT also demonstrates strong auxiliary capabilities, which can provide scholars with inspiration and clear paragraph frameworks. In addition, the improvement in the quality of literature review generation and task completion scores shows that AI not only optimizes language expression but also enhances the depth and completeness of writing. In general, ChatGPT plays a significant role in improving academic writing efficiency, overcoming language barriers and improving writing quality.

2.2 Data Input and Writing Task Definition

In this study, the data input and writing task definition stages are the key to ensuring that ChatGPT efficiently assists academic writing. To achieve accurate output of the task, the researchers input specific writing tasks in the form of text prompts according to different writing needs to ensure that the model generates precise content related to academic writing. Each writing task is clearly specified, and the input prompt text not only includes the type of content to be generated, but also clearly specifies the academic topics and specific requirements involved. The formula for task input efficiency is as follows:

Etask=CoutputTinput (5)

where Etask represents the task input efficiency; Coutput is the number of high-quality content generated by ChatGPT; Tinput represents the time or number of words required to input the task prompt.

The design of the task prompt has a great impact on the quality and accuracy of the generated text. ChatGPT can effectively handle complex writing tasks through the following strategies. First, the generation direction of the model is guided by clear topics, and the task prompt clearly lists the content generated by the model, including the definition, application scenarios, challenges, and future prospects of machine learning. Second, for writing tasks that require specific structures, the researchers provide structured prompts that clearly specify the parts that should be included. This ensures that the content generated by the model is not only rich in content but also conforms to the standard structure of academic papers. Then, to increase the accuracy and depth of the generated text, researchers sometimes use relevant literature, research data, or existing academic opinions as part of the input to help ChatGPT generate more precise text based on understanding the task background.

In actual application, the generation results of ChatGPT are not perfect at one time. To this end, an iterative optimization strategy is adopted, that is, the generation results are carefully modified through a feedback mechanism [28, 29]. Specifically, after each round of generation, the output results are reviewed according to the task objectives and quality requirements, and further input adjustments are provided. Based on the feedback on the quality and relevance of the output, the task prompts are appropriately adjusted. For example, more specific requirements are added, or some unnecessary details are removed to streamline the input. For parts of the generated text that may have inaccurate details or unclear structures, targeted modifications or requirements for regeneration are made. This process not only helps to improve the quality of the text but also helps ChatGPT adjust the generation strategy to better meet the needs.

The task prompts in this paper cover a variety of academic writing tasks, such as literature review generation, research question elaboration, paper structure generation, creative expansion, and point of view generation. The writing task definition method based on task prompts can effectively solve several key problems encountered in traditional writing. Through precise task prompts, researchers can quickly obtain high-quality drafts or text paragraphs, greatly saving writing and revision time and improving writing efficiency. The time saving calculation formula is:

Tsaving=TtraditionalTAI (6)

where Tsaving is the time saved; Ttraditional represents the time required to use traditional writing methods; TAI is the time to write using AI tools such as ChatGPT.

For non-English native scholars, the clarity and structure of task prompts help the model generate texts that meet academic standards, effectively reducing grammatical errors and unclear expressions. By designing task prompts that include different creative elements, the limitations of traditional thinking are broken, and new ideas and research directions are obtained, which is crucial to improving the innovation of academic writing. The final academic writing quality evaluation can be combined by weighted sum of various indicators:

Qfinal=i=1nwiQi (7)

where Qi represents each evaluation criterion; wi is the weight of each indicator; n represents the number of evaluation criteria.

In the actual writing process, the interaction with ChatGPT is not completed in one go, but efficient writing is achieved through multiple rounds of task feedback. Through the multi-round feedback mechanism, the writing content is gradually improved, and ChatGPT is carefully generated according to the gradually corrected prompts.

2.3 Language Correction and Optimization Function

This study defines language efficiency as the measurable reduction in linguistic errors and enhancement in syntactic fluency achieved through NLP tools [30, 31]. It is quantified by tracking the decrease in grammatical error rates and the improvement in fluency scores relative to baseline writing, using the BERT and GPT-4 models for targeted correction and structural optimization.

First, as a context-aware deep learning tool, the BERT model can effectively identify and correct grammatical errors in text. Unlike traditional rule-based grammar checking tools, BERT understands the context of the text through a bidirectional encoder and captures more complex grammatical and semantic structures. When processing complex sentences, BERT can identify problems such as subject-verb agreement, tense errors, and improper sentence structure, and make corresponding modification suggestions. The grammar error rate (GER) is:

GEM=Number of grammar errorsTotal number of tokens in text (8)

where Number of grammar errors represents the number of grammatical errors detected in the text; Total number of tokens in text represents the total number of all words in the text.

BERT can not only detect single errors, but also determine whether the sentence is logically fluent based on the context, which is of great significance for the use of long sentences and professional terms commonly seen in academic writing. The fluency score formula is:

FS=1Ni=1Nf(Ti) (9)

where N represents the total number of sentences in the text; f(Ti) represents the fluency score of the ith sentence in the text. The score can be based on factors such as syntactic structure and naturalness of word usage.

BERT can also automatically correct spelling errors and punctuation in text. It identifies spelling errors through contextual understanding and generates more appropriate spellings based on common language norms. In addition to direct corrections to grammar and spelling, BERT’s contextual awareness enables it to make more detailed optimization suggestions and improve the overall expression level of the text [32, 33]. It can suggest replacing certain imprecise or overly colloquial words to improve the formality and rigor of academic writing. The following formula is used to comprehensively evaluate language quality:

LQ=αA+βF+γS (10)

where LQ is the language quality score; A is the accuracy score; F represents the fluency score; S represents the academic score; α, β, and γ represent weight coefficients used to adjust the importance of each scoring dimension.

Second, the GPT-4 model is mainly used to improve the fluency and language diversity of writing content, especially in terms of article structure and paragraph transitions. GPT-4 can generate more natural and coherent text based on the input context.

GPT-4, through its contextual understanding ability, can suggest and generate more fluent paragraph transition sentences to avoid reading difficulties caused by information jumps. GPT-4 has the ability to generate diverse language expressions and improves the refinement of writing and the diversity of expression while avoiding the repetition of the same vocabulary. For frequently used words in academic writing, GPT-4 can suggest more precise and academic alternatives.

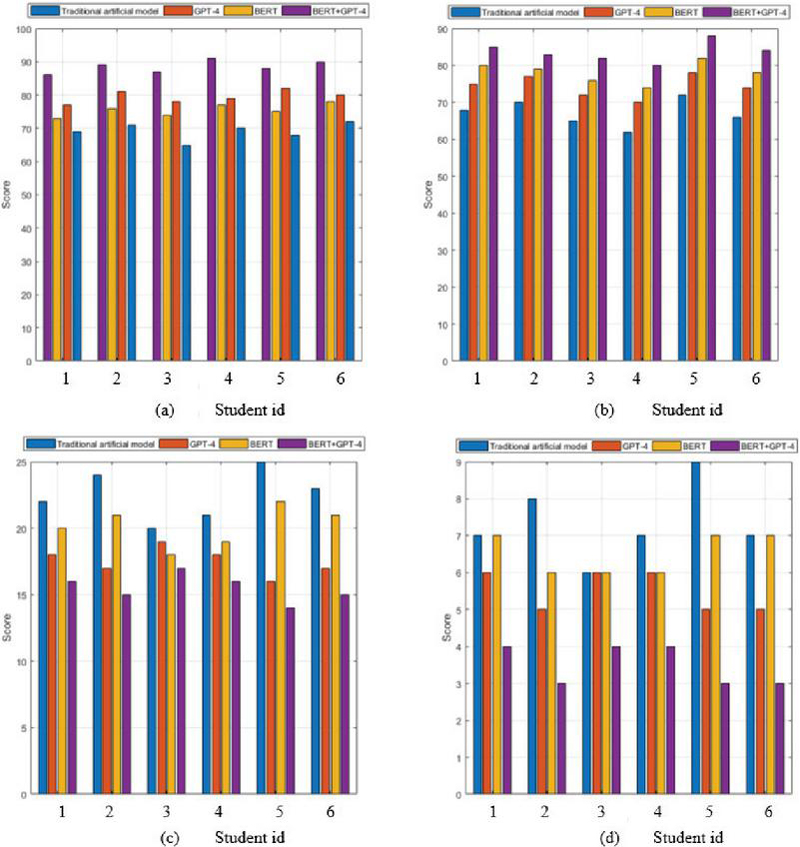
By integrating the functions of BERT and GPT-4, the language editing and improvement process in academic writing has been significantly enhanced. Specifically, BERT’s expertise lies in deep analysis of texts, precisely identifying and correcting problems such as incorrect grammar, unreasonable structure, and spelling errors. GPT-4 is known for its powerful natural language generation capabilities. It can effectively improve the coherence of articles, reconstruct sentences, and optimize vocabulary selection to achieve better expression effects. This paper combines the advantages of these two models to form an efficient strategy that not only speeds up the writing process, but also ensures the professionalism and accuracy of the document language, as shown in Figure 1.

images

Figure 1 Comparison of traditional artificial models and BERT+GPT-4 models in various dimensions. (a) Comparison of fluency, (b) comparison of comprehensive score, (c) comparison of sentence length, (d) comparison of sentence complexity.

Figure 1 shows the comparison between traditional artificial models and BERT + GPT-4 models in fluency, comprehensive score, sentence length and complexity. Figure 1(a) shows that in terms of language coherence and grammar optimization, the model combining BERT and GPT-4 significantly improves writing fluency. In the comparison of Figure 1(b), the model of this paper surpasses other models in many aspects and shows higher writing quality. In Figure 1(c), the model of this paper effectively reduces lengthy sentences and makes the text more concise and clear. The scoring results of Figure 1(d) show that the BERT + GPT-4 combined model performs outstandingly in simplifying language complexity and adapts to the simplicity and standard requirements of academic writing. In general, the BERT + GPT-4 model proposed in this paper has significant advantages in improving writing efficiency, optimizing language quality, and reducing writing complexity, which promotes innovation and progress in academic writing.

2.4 Creative Inspiration and Expansion of Ideas

In academic writing, creative expansion and inspiration of ideas are key links to improve the quality and innovation of writing. For beginners or scholars who have not yet delved into a specific field, how to find an entry point, form a novel argument or expand existing ideas is a major challenge in the writing process. Therefore, this study uses the generative ability of ChatGPT and combines the diverse text generation characteristics of the GPT-4 model to provide creative support for writers and promote the innovative development of academic writing. The diversity score is used to quantify the creative support. The diversity score is:

Dscore=1Number of repeated n-gramsTotal number of n-grams (11)

where Dscore is the diversity score; n-grams represents the combination of consecutive words in the text.

To expand the creativity in academic writing, ChatGPT is guided to generate multiple relevant viewpoints and novel arguments through instructions on specific topics. Based on this input, the model generates research topics, application scenarios, challenge analysis, and other content from multiple perspectives. In this way, ChatGPT not only provides existing research perspectives in related fields but also can innovatively apply new research directions or areas that have not been fully discussed based on its training data and algorithmic reasoning, thereby effectively promoting the generation of writing creativity.

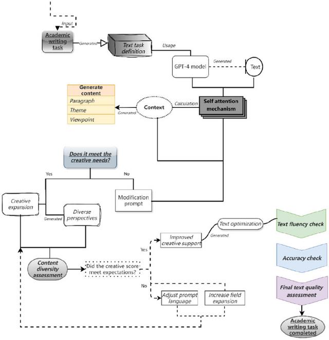
Multiple rounds of dialogue and feedback iterations are also used to further promote the expansion of creativity. Based on the initially generated content, ChatGPT can be asked to provide a deeper analysis or different stance for a specific aspect by further asking questions and adjusting instructions. The initially generated text may only involve basic applications. Researchers can ask the model to further explore the potential ethical issues of AI in education and the impact on the role of teachers and even explore its possible negative impacts or challenges that have not been fully revealed through reverse thinking. Through this continuous feedback process, ChatGPT can generate more layers and dimensions of creative content, effectively breaking the limitations of a single idea and improving the diversity and depth of writing. In some complex academic writing tasks, creative expansion is not only about generating new ideas, but also about how to integrate knowledge from different fields across disciplines. To this end, this study uses the cross-domain association ability of the GPT-4 model to combine knowledge points in different disciplines or research directions to form a broader creative network. This interdisciplinary creative inspiration makes writing not limited to a single field, expands the thinking space of researchers, and promotes the deepening of academic creativity. The steps are shown in Figure 2.

images

Figure 2 ChatGPT academic writing creativity and idea expansion flowchart.

Figure 2 shows the ChatGPT academic writing creativity and idea expansion flowchart. The preliminary text is generated by the GPT-4 model and the self-attention mechanism is used for context analysis to generate diverse viewpoints and ideas. When the preliminary results do not meet the creativity requirements, the prompts are adjusted to optimize the output and improve the creativity level. By calculating the diversity evaluation index, the depth and breadth of creativity are further expanded. On the basis of generating creative content, the BERT model is combined for language error correction and academic expression optimization to ensure the grammatical accuracy, fluency, and academic nature of the text. Finally, the combination of dual evaluation ensures that the output content meets academic standards and promotes the innovative development of academic writing. The self-attention mechanism is used to calculate the attention weight of each word to other words:

Attention(Q,K,V)=softmax(QKTdk)V (12)

where Q is the query matrix; K is the key matrix; V represents the value matrix; dk is the dimension of the key vector.

To further promote innovation, ChatGPT can also provide specific examples, data support, and literature recommendations in academic writing [34, 35]. When generating ideas, the model can not only provide arguments, but also automatically supplement relevant case analysis, the latest research results, or practical application scenarios based on the input topic. In the process of expanding ideas, the model’s generative ability can be used to break the conventional argumentation mode. By changing the argument structure, GPT-4 can apply different argumentation methods in academic writing, such as deduction, induction, and contradiction, making the argumentation of the article more diverse. By guiding the model to generate different types of argumentation structures, it tries to use nonlinear methods to develop topics, thereby promoting innovative thinking. The innovation evaluation index is:

Nscore=1|C|i=1|C|(1Similarity(Ti,D)MaxSimilarity) (13)

where Nscore is the novelty score; C represents each sentence or paragraph of the generated text; Ti represents the ith generated text fragment; D is the relevant literature or information known in the database.

In addition, another important aspect of creative inspiration and idea expansion is to critically analyze and regenerate the generated text. After using ChatGPT to generate preliminary text, researchers can ask targeted questions to guide the model to conduct a deeper analysis and expansion of the existing content. This not only helps to verify the reliability of the idea but also inspires the model to provide more groundbreaking views.

3 Evaluation

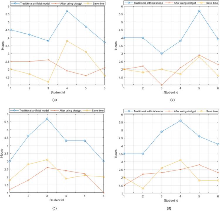
The time saving index aims to quantify the degree of time saving in the process of using ChatGPT to assist academic writing. By comparing the writing time using ChatGPT and the traditional artificial model, the impact of ChatGPT on writing time is evaluated, as shown in Figure 3.

images

Figure 3 Comparison of the time of four stages of writing between traditional artificial models and ChatGPT. (a) Time comparison of topic selection, (b) time comparison of literature collection, (c) time comparison of draft writing, (d) time comparison of article revision.

Figure 3 shows the comparison of students’ writing between traditional artificial models and ChatGPT, specifically comparing the time differences in the four stages of topic selection, literature collection, draft writing, and article revision. As can be seen from Figure 3, the writing time of each stage after using ChatGPT is reduced compared with the traditional artificial model. This shows that ChatGPT not only improves writing efficiency but also alleviates the time pressure faced by students in academic writing to a certain extent. For non-native English writers, it can effectively reduce language barriers and enhance writing efficiency.

To further test the time saved by students using ChatGPT when writing, the t value is calculated to evaluate its statistical significance. Table 2 shows the mean, standard deviation, and corresponding t of the time saved by each student when using ChatGPT for academic writing. The t formula is as follows:

t=d¯sd/n (14)

where d¯ represents the mean of time saving; sd represents the standard deviation of time saving; n represents four stages (n=4), as shown in Table 2.

Table 2 Time saving t value analysis table

Student id Time Saving Average Standard Deviation t Value
1 1.95 0.1 39
2 1.9 0.64 5.94
3 2.225 0.82 5.45
4 2.625 1.02 5.15
5 2.45 0.61 8.03
6 1.75 0.19 18.42

According to the data in Table 2, it can be observed that the average time saving of 6 students exceeds 1 hour, and the most significant one reaches 2.625 hours. Specifically, student 1 can save an average of 1.95 hours after using the ChatGPT auxiliary tool, and the t value is 39, indicating that the time saving effect after using the ChatGPT auxiliary tool is significant. At the same time, student 5 also shows a good time saving effect, with an average of 2.45 hours, and the corresponding t value is 8.03, which also reflects a more prominent improvement in time efficiency. Most of the t values of other students exceed 5, further proving that ChatGPT improves work efficiency in academic writing tasks.

This study adopts a small sample in-depth analysis strategy and selects 6 students with different academic backgrounds as research subjects. Although the sample size is limited, the time-saving t-values of all students are greater than or equal to 5.15, indicating that the time-saving effect brought by ChatGPT-assisted writing is consistent and reliable. This result is regarded as a preliminary finding and provides exploratory evidence for subsequent larger-scale studies. The small sample design provides a detailed observation of the writing process, and future work will expand the sample size and diversity to further validate these findings and enhance the generalizability of the conclusions.

To evaluate the effectiveness of ChatGPT in improving grammatical and spelling accuracy in the writing process, the grammatical error rate is used as a key indicator. This indicator quantifies the role of ChatGPT in improving language quality by comparing the number of grammatical errors in traditional artificial writing without ChatGPT with the results after using ChatGPT assistance, as shown in Figure 4. The error rate can be calculated by a specific formula to measure the effect of ChatGPT in reducing grammatical and spelling errors.

Error rate=Number of errorsTotal number of words×100% (15)

images

Figure 4 Comparison of error rates between traditional artificial models and ChatGPT in literature review and academic papers. (a) Total number of words in literature review and academic papers, (b) comparison of the number of errors between the traditional artificial model and after using ChatGPT, (c) comparison of error rates between the traditional artificial model and after using ChatGPT.

From the data in Figure 4, it can be observed that when ChatGPT is applied to academic writing, it shows a significantly better effect than traditional methods. Specifically, Figure 4(b) shows that compared with conventional artificial writing methods, the writing work completed with the help of ChatGPT has a lower error rate. In Figure 4(c), for the literature review and specific academic paper samples (No. 3), the error rates of traditional artificial processing are 2.53% and 2.50%, while after the assistance of ChatGPT, these two values are reduced to 0.53% and 0.58%, respectively. This means that after using ChatGPT, the error rate is reduced by 2.00% and 1.92%. This proves the effectiveness of ChatGPT in improving the grammatical correctness and overall language quality of text. The continued emergence of negative differences further confirms that AI tools have a positive impact on improving writing. Therefore, ChatGPT not only improves the efficiency and precision of academic writing but also helps learners whose first language is not English to overcome language barriers.

To explore the role of ChatGPT in promoting creativity in academic writing, this study compares and analyzes ChatGPT-assisted writing with traditional artificial writing methods, paying special attention to the performance of the two in completing different types of writing tasks. The evaluation indicators cover three aspects: the richness of creativity, the level of innovation, and the expansibility of thinking, as shown in Table 3.

Table 3 Comparison of creative support between traditional writing and ChatGPT-assisted writing

Average
Creative Creative Thinking Creative
Diversity Innovation Expansion Support
Writing Task Writing Method Score Score Score Score
Literature review Traditional writing 3.2 3 3.1 3.1
ChatGPT-assisted 4.5 4.3 4.6 4.5
Research report Traditional writing 3.5 3.3 3.4 3.4
ChatGPT-assisted 4.4 4.2 4.5 4.4
Abstract of Traditional writing 3.1 3 3.2 3.1
the paper ChatGPT-assisted 4.3 4.1 4.4 4.3

According to the data in Table 3, ChatGPT plays a positive role in enhancing creative support in the writing process. For the literature review task, the average creative support score obtained by the traditional writing method is 3.1 points, and after using ChatGPT, this score increases to 4.5 points. When writing a research report, the average creativity obtained by the traditional method is 3.4 points. After using ChatGPT, the score increases to 4.4 points, showing a significant increase in creative support. In the abstract part of the paper, the creative support score of traditional writing is 3.1 points. In contrast, the writing assisted by ChatGPT is 4.3 points, which reflects that ChatGPT provides stronger support in stimulating new thinking and innovation.

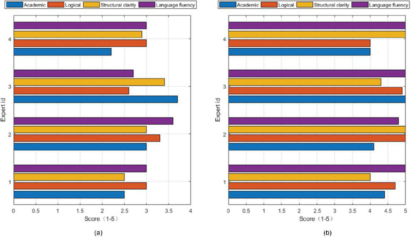
The writing quality score is used to measure the effect of ChatGPT on the quality of academic writing. This paper compares the differences between writing using ChatGPT and traditional artificial writing in terms of academic, logic, structural clarity, and language fluency through expert scoring, as shown in Figure 5.

images

Figure 5 Comparison of scores between traditional writing and ChatGPT writing in four dimensions. (a) Scores of traditional writing in four dimensions, (b) scores of ChatGPT in four dimensions.

As can be seen from Figure 5, academic writing assisted by ChatGPT is significantly better than traditional writing in terms of scores in each dimension. In Figure 5(a), in the academic scoring, the expert scores are all below 3.7, and in terms of structural clarity, the expert scores are all below 3.4. In Figure 5(b), the academic scores and structural clarity after using ChatGPT are basically above 4 points, indicating that ChatGPT provides more efficient and precise writing quality in academic writing, proving its potential in improving writing efficiency and standard quality.

4 Conclusions

This study examined the potential of ChatGPT in enhancing academic writing efficiency, mitigating language barriers, and improving writing standardization. By integrating a GPT-4-based generative model with BERT-driven grammar enhancement, content refinement, and creative support, the analysis demonstrates that ChatGPT can substantially improve writing efficiency, reduce linguistic errors, and facilitate the generation of coherent and well-structured academic text. Empirical findings suggest that ChatGPT not only shortens the overall writing cycle but also enhances grammatical accuracy, strengthens structural organization, and stimulates innovative thinking during content development.

Despite these advantages, the application of ChatGPT in highly specialized or technically complex fields remains constrained by its limited domain-specific depth and contextual understanding. These limitations highlight the need for future work to focus on developing discipline-specific corpora and customized fine-tuning strategies to improve the model’s accuracy, relevance, and expressiveness in specialized academic contexts.

With the continued advancement of AI technologies, future academic writing tools are expected to become increasingly adaptive and personalized, ultimately transforming traditional writing workflows and contributing to a more efficient, accessible, and innovative academic writing ecosystem.

Funding

This research was supported by Department of Education of Anhui Province, China (Grant No. 2024AH053410).

References

[1] Stahl N A, King J R. Expanding approaches for research: Understanding and using trustworthiness in qualitative research[J]. Journal of developmental education, 2020, 44(1): 26–28.

[2] Baas J, Schotten M, Plume A, et al. Scopus as a curated, high-quality bibliometric data source for academic research in quantitative science studies[J]. Quantitative science studies, 2020, 1(1): 377–386.

[3] Ramzan M, Mushtaq A, Ashraf Z. Evacuation of difficulties and challenges for academic writing in ESL learning[J]. University of Chitral Journal of Linguistics and Literature, 2023, 7(I): 42–49.

[4] Mustafa A, Arbab A N, El Sayed A A. Difficulties in academic writing in English as a second/foreign language from the perspective of undergraduate students in higher education institutions in Oman[J]. Arab World English Journal, 2022, 13(3): 41–53.

[5] Budjalemba A S, Listyani L. Factors contributing to students difficulties in academic writing class: Students perceptions[J]. UC Journal: ELT, Linguistics and Literature Journal, 2020, 1(2): 135–149.

[6] Harunasari S Y. Examining the effectiveness of AI-integrated approach in EFL writing: A case of ChatGPT[J]. International Journal of Progressive Sciences and Technology (IJPSAT), 2023, 39(2): 357–368.

[7] Dergaa I, Chamari K, Zmijewski P, et al. From human writing to artificial intelligence generated text: examining the prospects and potential threats of ChatGPT in academic writing[J]. Biology of sport, 2023, 40(2): 615–622.

[8] Crossley S A. Linguistic features in writing quality and development: An overview[J]. Journal of Writing Research, 2020, 11(3): 415–443.

[9] Dodigovic M, Tovmasyan A. Automated writing evaluation: The accuracy of Grammarly’s feedback on form[J]. International Journal of TESOL Studies, 2021, 3(2): 71–87.

[10] Long R W. Online grammar checkers versus self-editing: An investigation of error correction rates and writing quality[J]. Journal of Nusantara Studies, 2022, 7(1): 441–458.

[11] Okuda T. The writing center and international students in a Japanese university: A language management perspective[J]. Higher Education Research & Development, 2020, 39(4): 778–791.

[12] Conijn R, Martinez-Maldonado R, Knight S, et al. How to provide automated feedback on the writing process? A participatory approach to design writing analytics tools[J]. Computer Assisted Language Learning, 2022, 35(8): 1838–1868.

[13] Rane N L, Choudhary S P, Tawde A, et al. ChatGPT is not capable of serving as an author: Ethical concerns and challenges of large language models in education[J]. International Research Journal of Modernization in Engineering Technology and Science, 2023, 5(10): 851–874.

[14] Fitria T N. Grammarly as AI-powered English writing assistant: Students’ alternative for writing English[J]. Metathesis: Journal of English Language, Literature, and Teaching, 2021, 5(1): 65–78.

[15] Lund B D, Wang T, Mannuru N R, et al. ChatGPT and a new academic reality: Artificial Intelligence-written research papers and the ethics of the large language models in scholarly publishing[J]. Journal of the Association for Information Science and Technology, 2023, 74(5): 570–581.

[16] Raheem B R, Anjum F, Ghafar Z N. Exploring the profound impact of artificial intelligence applications (Quillbot, Grammarly and ChatGPT) on English academic writing: A Systematic Review[J]. International Journal of Integrative Research (IJIR), 2023, 1(10): 599–622.

[17] Tseng Y C, Lin Y H. Enhancing English as a Foreign Language (EFL) Learners’ Writing with ChatGPT: A University-Level Course Design[J]. Electronic Journal of e-Learning, 2024, 22(2): 78–97.

[18] Zhang B. ChatGPT, an opportunity to understand more about language models[J]. Medical Reference Services Quarterly, 2023, 42(2): 194-201.

[19] Aydın O, Karaarslan E. Is ChatGPT leading generative AI? What is beyond expectations?[J]. Academic Platform Journal of Engineering and Smart Systems, 2023, 11(3): 118–134.

[20] Hz B I R, Laiya R E, Sarumaha M S. Navigating English Writing Proficiency Tests in the Era of Artificial Intelligence[J]. Journal of English Education and Teaching, 2023, 7(3): 480–498.

[21] Ramadhan R A, Rahim A, Darmanto D, et al. Academic writing in the digital age: a systematic insights into tool-based proficiency improvements[J]. Journal Review Pendidikan dan Pengajaran (JRPP), 2024, 7(4): 16488–16496.

[22] Fitria T N. Using Chatbot-based artificial intelligence (AI) for writing an english essay: the ability of ChatGPT, perplexity AI, and ChatSonic[J]. Journal of language intelligence and culture, 2024, 6(2): 103–128.

[23] Kim M K, Kim N J, Heidari A. Learner experience in artificial intelligence-scaffolded argumentation[J]. Assessment & Evaluation in Higher Education, 2022, 47(8): 1301–1316.

[24] Wang Z. Computer-assisted EFL writing and evaluations based on artificial intelligence: a case from a college reading and writing course[J]. Library Hi Tech, 2022, 40(1): 80–97.

[25] Alqahtani T, Badreldin H A, Alrashed M, et al. The emergent role of artificial intelligence, natural learning processing, and large language models in higher education and research[J]. Research in Social and Administrative Pharmacy, 2023, 19(8): 1236–1242.

[26] Hasani A M, Singh S, Zahergivar A, et al. Evaluating the performance of Generative Pre-trained Transformer-4 (GPT-4) in standardizing radiology reports[J]. European Radiology, 2024, 34(6): 3566–3574.

[27] Zhang C, Lu J, Zhao Y. Generative pre-trained transformers (GPT)-based automated data mining for building energy management: Advantages, limitations and the future[J]. Energy and Built Environment, 2024, 5(1): 143–169.

[28] Tang J, Liu G, Pan Q. A review on representative swarm intelligence algorithms for solving optimization problems: Applications and trends[J]. IEEE/CAA Journal of Automatica Sinica, 2021, 8(10): 1627–1643.

[29] Chen M, Qian Z, Boers N, et al. Iterative integration of deep learning in hybrid Earth surface system modelling[J]. Nature Reviews Earth & Environment, 2023, 4(8): 568–581.

[30] Min B, Ross H, Sulem E, et al. Recent advances in natural language processing via large pre-trained language models: A survey[J]. ACM Computing Surveys, 2023, 56(2): 1–40.

[31] Maulud D H, Zeebaree S R M, Jacksi K, et al. State of art for semantic analysis of natural language processing[J]. Qubahan academic journal, 2021, 1(2): 21–28.

[32] Wang J, Huang J X, Tu X, et al. Utilizing BERT for Information Retrieval: Survey, Applications, Resources, and Challenges[J]. ACM Computing Surveys, 2024, 56(7): 1–33.

[33] Karabila I, Darraz N, EL-Ansari A, et al. BERT-enhanced sentiment analysis for personalized e-commerce recommendations[J]. Multimedia Tools and Applications, 2024, 83(19): 56463–56488.

[34] Rahman M M, Terano H J, Rahman M N, et al. ChatGPT and academic research: A review and recommendations based on practical examples[J]. Journal of Education, Management and Development Studies, 2023, 3(1): 1–12.

[35] Mondal H, Mondal S. ChatGPT in academic writing: Maximizing its benefits and minimizing the risks[J]. Indian Journal of Ophthalmology, 2023, 71(12): 3600–3606.

Biography

images

Wencai Zhao was born in Tongling, Anhui, P.R. China, in 1983. She received her master’s degree from Shanghai Maritime University, P.R. China. Currently, she works in School of Foreign Studies, Tongling University. Her research interests include English education and intercultural translation.