Interoperation among IoT Standards

Soma Bandyopadhyay, P. Balamuralidhar and Arpan Pal

Received July 2013; Accepted August 2013

Abstract

This article presents generic IoT (Internet of Things) reference architecture proposed by standard organization. It compares different IoT reference architectures proposed by different standards institutes, specially emphasizing lightweight requirements of IoT reference architecture. These architectures define multiple interfaces. Functionalities of proposed interfaces are compared here to enable an understanding regarding the scope of interoperation among different IoT standards. Finally, future scopes for standardization in IoT are presented.


Keywords


1. Introduction

Internet of Things (IoT) is fundamentally network of networks with Internet as backbone. It associates diverse sensors, actuators, computing system to provide intelligent services to human society. It comprises sensing network with different constrained sensors. These sensors detect environmental condition, send this sensing information to backend computing system over Internet. Backend interprets sensed data, sometimes it is done by sensor/sensor-gateway locally, takes decisions, and routs these decisions to local applications, actuators or to other user devices like mobile phones which are also constrained in nature.

[1] Discusses different visions of IoT. In [2] functionalities and components of middleware for IoT architecture are presented.

Figure 1 depicts the said communication components of IoT. It is evident from above figure that IoT architecture needs to address the limitations of constrained network acting as networks of data producers as well as data consumers.

The very purpose of IoT is to make things smart [14]. Different use cases and technologies of IoT are depicted in Figure 2 below.

Diverse technologies, software, applications are building blocks of IoT. Many standard organizations are putting effort to define IoT reference architecture emphasizing machine to machine (M2M) communication which is pragmatic to define functional modules of IoT architecture.

ETSI (European Telecommunications Standards Institute) [3], ITU-T (International Telecommunication Union) [8], TIA (Telecommunications Industry Association) [9], OMA (Open Mobile Alliance) [12], GISFI (Global ICT Standardization Forum for India) [11], CCSA (China communication standard association) [10], CASAGRAS (coordination and support action for global RFID-related activities and standardization) are some examples of such standard organizations working on IoT and M2M communication. Figure 3 depicts different standard bodies working in different areas and use-cases of IoT.

A state-of-the-art in M2M communications, in terms of standardization bodies, research projects, protocols, etc. along with application programming interfaces (API) for endpoints of IoT communication network is analyzed in [13]. Figure 4 shows association among ETSI, OMA, TIA etc. Diversity is key factor of IoT therefore interoperation is a major challenge to achieve this diversity. Different categories of interoperability like semantic, syntactic, technical and organizational are presented in [4]. Figure 5 represents different levels of interoperation by considering technical interoperation as core of interoperation.

images

Figure 1 IoT as network of networks with Internet as backbone.

images

Figure 2 Different services, technologies of IoT [14].

images

Figure 3 Different SDOs and industrial organizations working on different segments of IoT communication network and IoT applications [11].

images

Figure 4 Collaboration among different standard bodies working on M2M [13].

images

Figure 5 Different levels of interoperability [4].

Technical interoperability defines association with hardware/software, systems and platforms enabling M2M communication. This generally uses mainly communication protocols and the infrastructure needed for those protocols to operate [4].

Above stated facts clearly indicate that diversity is an inherent property of IoT. The facts discussed above also indicate that there are 1) lack of comprehensive reference architectures, and 2) lack of technical interoperability evaluation scopes. Therefore there is a need to address these gaps.

In this article we address the first gap by presenting a conceptual model of IoT, and also presenting a generic IoT reference architecture proposed by GISFI standard body.

IoT reference architecture, its functional modules and interfaces defined by different standard bodies mainly ETSI and GISFI are compared here. Further based on these comparisons we discuss scope of technical interoperation aspects among said standard-bodies to address the second gap. None of above literatures perform an extensive study in this regard.

2. IoT Reference Architecture

In this section we present conceptual model of IoT, and its reference architecture proposed by different standard body. IoT architecture constitutes mainly four layers like sensor or thing layer, network layer, service, and application layer.

Both ETSI, and GISFI reference architecture for M2M and IoT support this conceptual model. Figure 6 depicts the conceptual model of IoT.

2.1. ETSI Reference Architecture

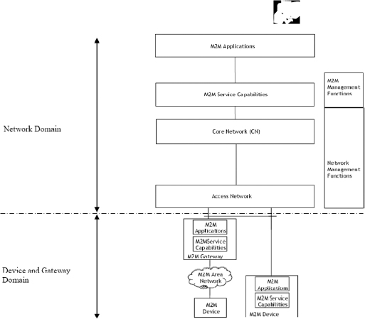
ETSI high level reference architecture possesses two domains as stated below [15].

1. The device and gateway Domain.

It is composed of the following elements:

M2M device: A device that runs M2M application(s) using M2M service capabilities. M2M devices connect to network domain using a direct connectivity, or using gateway as a network proxy. M2M devices may be connected to the networks domain via multiple M2M gateways.

images

Figure 6 Conceptual model of IoT [5].

M2M area network: provides connectivity between M2M Devices and M2M Gateways. Examples of M2M Area Networks include: Personal Area Network technologies such as IEEE 802.15.1, Zigbee, Bluetooth, IETF ROLL, etc. or local networks such as PLC, M-BUS, Wireless M-BUS and KNX.

M2M gateway: A gateway runs M2M Application(s) using M2M service capabilities. The gateway acts as a proxy between M2M devices and the network domain.

2. The network domain

It is composed of following elements:

Access network: Network which allows the M2M device and gateway domain to communicate with the core network. Access Networks include (but are not limited to): xDSL, HFC, satellite, GERAN, UTRAN, eUTRAN, W-LAN and WiMAX.

Core network:

It provides following:

IPconnectivity at a minimum and potentially other connectivity means.

Service and network control functions.

Interconnection (with other networks).

Roaming.

Different Core Networks offer different features sets.

Core Networks (CNs) include (but are not limited to) 3GPP CNs, ETSI TISPAN CN and 3GPP2 CN.

M2M service capabilities:

Provide M2M functions that are to be shared by different applications.

Expose functions through a set of open interfaces.

Use core network functionalities.

Simplify and optimize application development and deployment through hiding of network specificities.

M2M applications: Applications that run the service logic and use M2M Service capabilities accessible via an open interface.

images

Figure 7 ETSI Reference Architecture [15].

ETSI M2M architecture has following interface reference points [15]. Reference points are described below based on [15].

mIa Reference Point:

Allows a network application to access M2M service capabilities in the network domain. The mIa reference point shall comply with the specification [16].

dIa Reference Point:

Allows a device application residing in an M2M device to access the different M2M service capabilities in the same M2M device or in an M2M gateway; allows a gateway residing in an M2M gateway to access different M2M service capabilities in the same M2M gateway. The dIa reference point shall comply with specification [16].

mId Reference Point:

Allows an M2M service capabilities residing in an M2M device or M2M gateway to communicate with M2M service capabilities in network Domain and vice versa. mId uses core network connectivity functions as an underlying layer. The mId reference point shall comply with the specification [16].

images

Figure 8 ETSI M2M interfaces (mId, mIa, dIa) [15].

Figure 8 represents interfaces mIa, mId and dIa defined by ETSI.

2.2. GISFI IoT Architecture

In this section we present generic IoT reference architecture proposed by GISFI –IoT- WG. The IoT reference architecture of GISFI follows conceptual model presented in figure [6].

GISFI IoT reference architecture is partitioned into four layers namely device layer, gateway layer, service platform layer and application layer. Different layers are described in brief below following the GISFI – IoT-contribution [6].

IoT Device Layer

IoT devices are included in this layer. This layer consists of individual sensors, network enabled objects and capillary networks consisting of data sources that are near to the physical environment. It includes heterogeneous devices (including sensors and actuators) supporting diverse communication standards such as Zigbee, ZWave, ANTS andWi-Fi, etc.

IoT Gateway Layer

This layer consists of IoT gateways. The substantial heterogeneity of devices and technologies hosted by the device layer is abstracted using gateways that can provide more uniform interface to IoT service platform layer. It is also possible that a capable device can implement both IoT device and gateway layer/functionality into a single physical entity and connects to IoT service platform layer through the core network.

IoT Service Platform Layer

This defines and provides different IoT service abstractions that can be used by multiple applications. There can be a set of platform services from the IoT platform infrastructure. Further the same framework can be extended to application services where some of the reusable application components are available as services.

The physical entities involved in the above three layers need suitable communication infrastructure for information exchange. While device layer addresses this requirement using various legacy technologies which are out of scope for this document, the gateway layer and service platform layer are expected to be connected over an IoT Core / Backbone network. The IoT Core is envisaged to be predominantly an IP based network and that is in line with the vision of IoT. This IP connectivity could be supported over multitudes of telecommunication infrastructures such as DSL, Cellular networks (2G, 3G, 4G) etc.

IoT Application Layer

This layer consists of different IoT applications. GISFI IoT architecture has following interface reference points at the interfaces of these layers stated above.

Each of these interface points will benefit from a standardized information exchange because of the diversity of devices, manufacturers, service providers, and service consumers involved. Each of these interface points are expected to support a set of specialized capabilities which may form a set of standardized adapters designed for purpose. These adapters may implement existing protocols or needs new developments or extension based on requirements gathered from various IoT use cases. Figure 9 shows the GISFI IoT interfaces. Functionalities of these interfaces are summarized in Table 1 [6].

images

Figure 9 GISFI IoT interfaces (I1, I2, and I3) [6].

2.3. ETSI and GISFI standard-organization comparison and scope of their interoperation

This section presents scope of technical interoperation between ETSI and GISFI standards.

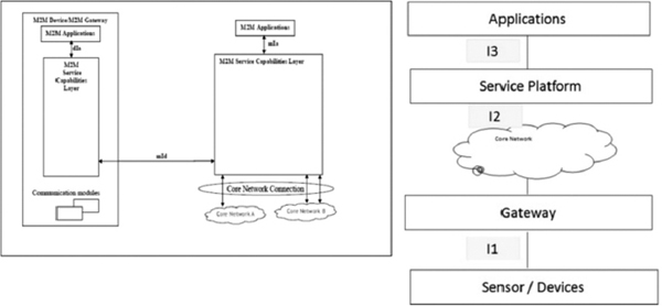
Comparison of interfaces proposed by GISFI– IoT–WG and ETSI-M2MWG are presented in table 2 below based on the GISFI contribution [7]. M2M and IoT reference architecture of ETSI and GISFI indicating interfaces are presented in Figure 10.

Table 2 represents comparisons of interfaces of ETSI M2M and GISFI IoT reference architecture. GISFI IoT architecture proposes three (I1, I2 ,I3) interfaces. ETSI also defines three interfaces (dia, mid, mia). Both standards support data and management functionalities. However I2c and I3c defined by GISFI support self-looping among similar gateways and service platforms these functionalities are missing in reference architecture defined by ETSI.

images

Table 1 Functionalities of IoT interfaces proposed by GISFI IoT reference architecture

Technical-interoperability of IoT framework from different standards is achievable as long as standards abide by the concept of three layered architecture (sensor, core/backbone network, application/services) and conceptual IoT architecture model depicted in figure 6. However semantic, syntactic interoperability are achievable by performing mapping among different groups (like mandatory, optional) of attributes of interfaces and different APIs (application programming interface), out of scope of this article.

images

Figure 10 IoT reference architecture: ETSI (left) and GISFI (right) showing interfaces.

3. Conclusion

Establishing interoperation across various IoT reference architectures defined by different standard organizations specifically to make them technically interoperable is explored in this document. The architectures consisting multiple layers like sensors, core-network, service platform and applications possess technical interoperability. We have elaborated architecture and functionalities of reference interfaces proposed by GISFI. Elaboration of interfaces specified in GISFI IoT reference architecture addressing major requirements of various use-case scenarios is work in progress in that work group. We have compared functionalities of proposed interfaces of reference architecture defined by ETSI and GISFI. Establishing low overhead secured path with unique naming and addressing mechanism is still an open area for standardization. We believe bringing different standards semantically and syntactically interoperable by addressing main requirements of IoT framework like diverse and distributed computing environment, low overhead communication medium, support of critical events, and human machine interaction is another research area and candidate for standardization.

Table 2 Comparison among different interfaces of GISFI and ETSI.

images

References

[1] http://numenor.cicese.mx/cursos/CMU/atzori-iotsurvey.pdf

[2] Soma Bandyopadhyay, MunmunSengupta, SouvikMaiti, Subhajit Dutta “A Survey of Middleware for Internet of Things” CoNeCo 2011, Ankara, Turkey, June 26 - 28, 2011.

[3] http://www.etsi.org/deliver/etsits/102600102699/102690/01.01.0160/ts102690v010101p.pdf

[4] http://www.etsi.org/images/files/ETSIWhitePapers/IOP%20whitepaper%20Edition%203%20final.pdf

[5] GyuMyoung Lee, “Standardization on the Internet of Things and Applications for Smart Grid”, 2nd u-World Congress, Dalian, China, August 2012

[6] http://www.gisfi.org/wgdocuments/GISFIIoT201206218.doc

[7] http://www.gisfi.org/wgdocuments/GISFIIoT201106103.doc

[8] http://www.itu.int/en/ITU-T/Pages/default.aspx

[9] http://www.tiaonline.org/standards/procedures/manuals/scope.cfm#TR50

[10] http://ccsa.org.cn/english/tc.php?tcid=tc10

[11] http://www.gisfi.org/index.php

[12] http://www.openmobilealliance.org/

[13] http://www.iot-a.eu/public/public-documents/d3.1

[14] http://www.freescale.com/files/32bit/doc/whitepaper/INTOTHNGSWP.pdf

[15] http://www.etsi.org/deliver/etsi_ts/102600_102699/102690/01.01.01_60/ts_102690v010101p.pdf

[16] http://docbox.etsi.org/M2M/Open/Latest_Drafts/00010ed211%20mIa,%20dIa%20and%20mId%20interfaces.pdf

[17] Constrained Application Protocol (CoAP)(http://tools.ietf.org/html/draftietf-core-coap-18).

Biographies

Image

Soma Bandyopadhyay has more than 15 years of industry experience in the area of Embedded Systems, Digital Signal Processor, Protocol and Wireless Communications and ubiquitous computing. Since 2003 has been associated with Innovation lab of TATA Consultancy Services (TCS) as senior scientist. At present prime focus area for research is ubiquitous and sensor network computation, and Internet of Things. She has contributed towards the IEEE standard body on behalf of TCS. In TCS she has been involved in leading and development of 3GPP Long Term Evaluation (LTE/LTE-A) physical layer, IEEE-802.16d/e WMAN MAC stack development, Intel’s graphics device driver. At present she is leading the research and development activity in the area of energy efficient M2M communication and its analytics. She worked on MPEG video decoder, dual core network processor target platform, Intel’s network processor, protocol stack development on RTOS and embedded system, and multiple device drivers, ATM & MPLS.

Academically she is an M.Tech & B.Tech in Computer Science & Engineering from the University of Calcutta, India. She did her graduation in Physics (Hons.) from the same university.

Image

Balamuralidhar P is a Principal Scientist and Head of TCS Innovation Lab at Tata Consultancy Services Ltd (TCS), Bangalore. He has obtained Bachelor of Technology from Kerala University and Master of Technology (MTech) from IIT Kanpur. His PhD is from Aalborg University, Denmark in the area of Cognitive Wireless Networks. Major areas of current research include different aspects of Cyber Physical Systems, Sensor Informatics and Networked Embedded Systems. Before TCS his research careers were with Society for Applied Microwave Electronics Engineering & Research (SAMEER) Mumbai and Sasken Communications Ltd Bangalore.

He has over 25 years of research and development experience in Signal Processing, Embedded Systems and Wireless Communications. He has over 60 publications in various international journals and conferences and over 20 patent applications. Balamuralidhar was the leading TCS participation in two EU FP6 research consortium projects namely My Adaptive Global NET (MAGNET) and End to End Reconfigurability (E2R) in the area of next generation wireless communications. He is also contributing to TCS participation in National bodies like Broadband Wireless Consortium India (BWCI), Global ICT Standards for India (GISFI). In GISFI he is chairing the Internet of Things Workgroup.

Image

Arpan Pal is a PhD from Aalborg University Denmark and is a senior member of IEEE. He had received his B.Tech and M.Tech from Indian Institute of Technology, Kharagpur, India in Electronics and Telecommunications.

He has more than 20 years of experience in the area of Signal Processing, Communication and Real-time Embedded Systems. Currently he is with Tata Consultancy Services (TCS), where he is heading research at Innovation Lab, Kolkata. He is also a member of Systems Research Council of TCS. His main responsibility is in conceptualizing and guiding R&D in the area of cyber-physical systems and ubiquitous computing with focus on applying the R&D outcome in the area Intelligent Infrastructure.

His current research interests include Mobile phone and Camera based Sensing and Analytics, Physiological Sensing, M2M communications and Internet-of-Things based Applications with focus on Energy, Healthcare and Transportation verticals. He has more than 40 publications till date in reputed Journals and Conferences along with a couple of Book Chapters. He has also filed for more than 35 patents and has 5 patents granted to him. He is an editor for IEEE Transactions on Emerging Topics in Computing for the special issue on Emerging Computing Technologies for Resilient & Robust Intelligent Infrastructure.

He had been earlier with Defense Research and Development Organization (DRDO) of Indian Govt. working on Missile Seeker Signal Processing. He has also worked with Macmet Interactive Technologies, leading their real-time systems group in the area of Interactive TV and Set-top boxes.

Abstract

Keywords

1 Introduction

images

images

images

images

images

2 IoT Reference Architecture

2.1 ETSI Reference Architecture

images

images

images

2.2 GISFI IoT Architecture

images

2.3 ETSI and GISFI standard-organization comparison and scope of their interoperation

images

images

3 Conclusion

images

References

Biographies