Research on Innovation and Entrepreneurship Approach in Universities Based on Large Data

Li Maoning

Xi An Jiao Tong Univ, City Coll, Xian, Shaanxi, Peoples R China 710018
E-mail: li_mao1996@aol.com

Received 28 September 2021; Accepted 24 November 2021; Publication 15 November 2022

Abstract

The development of computer technology has promoted the processing technology of large data, meanwhile, the upsurge of college students’ innovation and entrepreneurship has also been promoted. Therefore, it is very meaningful to study the way of innovation and entrepreneurship by using large data technology. Firstly, the research status and development trend of innovation entrepreneurship are analyzed. The development of large data is introduced, and then the coupling point of innovative entrepreneurship and Internet technology is analyzed, and the large data algorithm suitable for the research of innovative startups is designed. Finally, by using the distributed Blackboard Control algorithm in the large data technology, the innovation and entrepreneurship approach of university is analyzed. Through experimental analysis and verification, the proposed improved large data technology, compared to other algorithms, in some performance has a certain advantage.

Keywords: Large data, higher education, innovative entrepreneurship, cloud platform.

1 Introduction

The most direct way for innovation to have an impact on economy is to train the talents with innovative entrepreneurial ability to enter into the social and economic field and to promote economic growth [1]. Innovative entrepreneurs have a wide range of skills that enable each other to be effective in providing new company concepts to fruition. They effectively communicate, in a timely and efficient manner. They seem to be capable of locating new brands in highly competitive environments. They are effective decision-makers who construct high-performing team members. Innovative entrepreneurs are defined as someone is capable of transforming creative ideas into elevated, marketable products, services, or technologies, and as a result, inventions perform a particular role for them and for a tool for trying to earn inventive incomes. Entrepreneurship is credited with technology innovation, the large increase of company empires, and therefore is strongly connected to world economy.

It is urgent for the state to improve the quality of the people and to cultivate the innovative entrepreneurial talents [2]. Innovative entrepreneurship education not only means to cultivate college students’ entrepreneurial awareness and entrepreneurial ability, to provide employment opportunities, but also means innovation breakthroughs, and even will create a new world [3]. So that college students in the face of social competition can give full play to their innovative spirit and entrepreneurial ability [4]. It can not only create wealth for them, but even generate new jobs for society, adjust economic structure and industrial upgrading, inject strong impetus for social development, and have positive significance for constructing innovative economy and promoting sustained economic growth [5]. Foreign research on innovative entrepreneurial talents, as the United States, Britain, Japan and other education more developed countries, although they do not have a clear definition of innovative entrepreneurial talent, but in the setting of educational objectives, from the basic education stage to the higher education stage, the training of talent is embodied in the creative or creative cultivation of people [6]. Countries are interested in studying human “creativity” or “creativity” from the perspective of psychology, such as “creative thinking”, “creative talents”, “critical thinking” and so on. Clustering is a technique for organizing the data by trying to identify common features in a huge database. The merits of traditional clustering are increased performance, scalability and simplified management. Compared with China, foreign people’s understanding of innovative entrepreneurial talents is broader, and in the pursuit of all-around development of human personality, the foreign countries pay more attention to cultivating their innovative consciousness and innovative ability [7]. Therefore, the only way to innovate entrepreneurship in colleges and universities is to use the educational resources of colleges and universities to strengthen the cultivation of students’ innovative entrepreneurial thinking, the following will be analyzed with large data technology [8].

2 Materials and Methods

There have been many studies of innovation and entrepreneurship in the academic environment [9]. These have been categorized under a variety of names, including innovative universities, entrepreneurial universities, academic innovation, and entrepreneurialism [10]. Despite the rise in publications, it is said that this topic is still under-theorized, missing empirical investigations, and lacking conceptual limits and boundaries [11]. The purpose of this article is to explain how the investigations are being carried out from the viewpoint of quantitative empirical research, specifically [12]. The topic is not covered by any research communities of publications that are devoted to quantitative empirical research, according to a bibliometric study. Quantitative research is empirical research wherein the data is presented numerically. It refers to a complete way of thinking or an approach that includes a gathering or cluster of methods and quantitative information. Correspondingly, qualitative research is much more than just semi data analysis. A descriptive analysis of a sample of papers chosen with care reveals that there are no obvious and common categories, dimensions, or variables across the research [13].

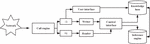
Researchers are particularly interested in the role of innovation and entrepreneurship education in society, as shown by the large number of students studying business management at Chinese institutions, according to figures from the Ministry of Education [14] shown in Figure 1. The author identified the issues and developed the most important elements that would affect the development of domestic business education in order to enhance the capacity of business administration graduates to fulfil the requirements of the market via the use of computer technologies [15]. Computer technology is being used by marketing managers to arrange, maintain, and evaluate marketing campaign. They can improve the precision of advertising campaigns, customize customer and potential customer communication systems, and enhance customer relationship management by trying to analyses and attempting to manipulate data on computers. The methods for resolving the difficult issue are discussed in this article [16, 17]. Figure 1 represents the methods of proposed system. Since it illustrates the industry development by the measure of personnel, capital and originality.

images

Figure 1 Methods for proposed system.

In recent years, the development of the Internet is extremely rapid; therefore, many industries also benefited from this more space for development [18] shown in Figure 1. But at the same time, the Internet has also made many industries face a certain challenge, at this time people live in the society gradually into the era of large data (Big data) [19, 20]. The development of large data technology not only has a great influence on people’s life style, but also has a great influence on the development and operation mode of the enterprise, and also has changed the research mode of scientific research [21, 22]. In general terms, the main task of large data is the collection of data that cannot be processed by manual or simple tools within a specified time. Data is blended for the new situation of the datatype which is used in resulting the new situation [23]. For large network data, different kinds of data blend each other, resulting in a new situation of the data type, and this data is referred to as network data [24, 25]. Servers, clients, transmission media, shared data, shared printers, and other server software, network interface card, local operating system (LOS), and operating system are all shared systems, functional areas, and characteristics in computer networks. Cloud computing is on access to computer power, data centers, storage systems, developer tools, network connectivity, more at a data center controlled by a cloud provider through the internet [26]. The innovative enterprise cloud platform in colleges and universities revolves around innovation and pioneering work. Enterprise project management, expert Tutor Library Construction, contest registration and network evaluation, double creation activities, team formation, Cloud resource application, curriculum resources and data analysis and other aspects of the data are integrated to carry out the needs analysis [27]. The multi-dimensional user behavior data, through the unified portal of large data cloud platform to cross and interact, give full play to the advantages of large data platform, focusing on the customized interactive innovation for each university entrepreneur service. The operating system and equipment of a domain controller in an Internet-based datacenter are made reference to as a cloud service. It allows remote and scalable integration of software and hardware component [28]. Finally, the aim of improving college students’ innovative entrepreneurial ability is achieved, which provides new ideas and experiences for the development of innovative pioneering work in colleges and universities. Using large data technology can provide a better way for college students to innovate and start their own businesses [29]. Data technology is related to fields such as meets the requirements and AdTech. The data technology industry contains big data solutions and also goods & services analysis of data generated by both people and robots [30].

3 Methodology

3.1 Internet Age and Its Characteristics

With the development of society, the Internet era has also been developing, and more and more elements are constantly impacted by different factors. From the change of mode of production to the innovation of business model, the Internet has evolved from a tool to a mode of thinking, and with the rapid development of commercial economy. As a result of this kind of stimulation unceasingly intensifies, the change deepens unceasingly, the internet way of thinking has begun to arouse the social attention formally, and many discussions about the Internet are coming. In recent years of development, the concept of Internet thinking gradually become mature, and in social practice, there is a growing trend. Therefore, the traditional industrial thinking mode of production enterprises received a serious impact. Beginning in the 2010, the development of the Internet ushered in a new beginning, from the past 10 years of information and the Internet has its own development, extended to the gradual infiltration of the real economy, forming a new economic model. This model greatly drives consumer demand, expands investment in new areas, promotes employment, and directly boosts economic growth. At the national level and social level, the positive attitude towards the innovation and entrepreneurship of college students, and the impact of the whole social innovation and entrepreneurship, the enthusiasm of college students starting business began to soar in 2015. The current main choice of college students is to start a business or to form an entrepreneurial team to start a business. College students in the road to entrepreneurship also because of the advent of the internet era ushered in a lot of opportunities. Now about the Internet, the idea of the Internet, technological revolution, innovation and other ideas have been produced. The internet is not only a kind of thinking, technology. The Internet is a new era. We are now in the internet age, and unavoidable to be affected by it, the internet era is changing our lifestyles, business models, impact on the current way of thinking. The Internet age has the following four aspects: first of all, the convenience and integration of the Internet makes the distance between people shortened, communication costs are reduced, barrier-free and exchange value is increased. Second, now most of the products are now presented in the form of information, and information in the network developed today is almost impossible to achieve monopoly. The rights of merchants and consumers have changed dramatically, and consumers’ main rights have formed, and consumers have become masters of the information, and have mastered the sovereignty of the market. Business enterprises must treat users with heart. A business enterprise is defined as an individual who realizes a market opportunity and creates a business. An entrepreneur is someone who starts a business. Numerous businesses seek to fulfil a specific need or fill a gap in the market. They achieve this by selling the product in the form of goods and services [31]. Again, the Internet produces large data, while the characteristics of large data are imprecise and dynamic which shows that enterprises can not only look at the precise quantification of data to do market analysis, but also rely on large data to analyze market opportunities and capture opportunities. A market analysis is an evaluation of an industry’s qualitative features. It aims to investigate the industry’s size, in both terms of value and volume, the different customers and buying habits, the competing, and the financial environment in terms of barriers and regulatory. The development trend of large data is shown in Figure 2.

images

Figure 2 Development trend of large data.

The share of large data in the computer field is shown in Figure 3.

images

Figure 3 Distribution of large data in various fields.

Innovation and entrepreneurship have a close internal relationship. Innovation on the basis of entrepreneurial activities is the root of innovation and entrepreneurship, is neither a pure sense of innovation, nor is it a simple venture. Innovative entrepreneurship is a mutual relationship and identity. In a broad sense, innovation and entrepreneurship is the relationship between the two, two of words are naturally linked together, but also indivisible as a whole. Overall, innovation and entrepreneurship have identity, that is, no innovation there is no so-called entrepreneurship. Innovation is the beginning about something new it does not always outcome in a marketing opportunity. Entrepreneurship provides possibilities in greatest inventions, generates opportunities, adds value systems, and continues to maintain value steady improvement. Similarly, there is no innovation without entrepreneurship. Successful entrepreneurial case is to leave the idea of not innovation, and successful innovation is often generated in the process of entrepreneurship. The relationship between innovation and entrepreneurship is dependent, restricted and promoted. Innovation is the foundation of entrepreneurship and a means of entrepreneurship, but also the ability to guide and promote entrepreneurship. In the process of starting a business, whether it is the development of new products and materials, or the development of fresh markets, the implementation of new management model, must be innovative thinking as a prerequisite. In the process of entrepreneurship, entrepreneurs should have a new sense of innovative thinking and innovation which can produce ideas and solutions, in the search for new models and ideas to achieve the advantages of entrepreneurial success. Innovation is the essence of entrepreneurship; the process of entrepreneurship is a process of continuous innovation. Today, China’s successful entrepreneurs, Huawei, Wanda Group, Baidu, Alibaba, Tencent, Millet and Beijing east are innovative entrepreneurs. It’s hard to make a success if entrepreneurs just stay on the traditional entrepreneurial model. Innovation is also leading the pioneering business, innovation and entrepreneurship in the leadership of the entrepreneurial direction and opportunities. Entrepreneurship is driven by innovation, innovation for entrepreneurs to provide efficiency, and improve the level and level of entrepreneurs. Entrepreneurship is the manifestation, practical source and test standard of innovation. First, entrepreneurship is the carrier of innovation. The value of innovation lies in entrepreneurship. To some extent, the value of innovation lies in transforming the potential knowledge, technology and market opportunities into realistic productive forces, achieving the growth of social wealth and benefiting human society. Secondly, entrepreneurship is the practical source of innovation. In the process of innovation, especially in the transformation of scientific and technological achievements and application process needs to be the practice of public entrepreneurship exploration and actively promote. The essence of the innovation behavior is a critical point outbreak based on the practice and accumulation of experience. Finally, entrepreneurship is an innovative service direction. After the innovation and the term of entrepreneurship, it is stipulated that the application attribute of innovation, that is, the innovation of enterprise-oriented and the innovation of application, aims at promoting the marketization and industrialization of innovation and pioneering results. If we cannot achieve innovation-driven productivity progress through marketization and industrialization, innovation will lose its significance.

3.2 Improved Neural Network Algorithm

The BP neural network algorithm includes two processes: the information forward propagation and the error reverse propagation, and the algorithm concrete steps are as follows: (1) Initialization weights, the connection weights of each node of the neural network are initialized to a very small random number. Each node has an associated offset (b1as) that is similarly initialized to a smaller random number. (2) Forward propagation input, training samples are entered into the neural network input layer, when input through the input node, its value does not change. That is, the input node J, its output value OJ equal to its input value ij. The net input and output of each node of the hidden layer and the output layer are calculated. The net input value of any node in the output layer or hidden layer is computed using the linear combination of its input. In fact, each node has more than one input, which is the output of each node that connects to it. Linear combination is the process of combining two algebraic expressions in a way that the one of the variables is eliminated. When the concepts in two equations are total opposites, extension is used, as well as subtraction use when the concepts in the two equations are same. There is a weight value for each connection. The net input of the node is calculated by multiplying each input that connects the node by its corresponding weight value. Any information which aids in the building projects of the packet forwarding and forwarding state is known as information forward. Backpropagation, short for backward propagation of errors, is a supervised learning model for neural networks that utilizes gradient descent. Partly computed gradients through one layer are used again in the gradient calculation for the preceding stage.

The calculated formula for the given net input is shown in type 1.

Ij=wijOi+θi (1)

Among them, wij refers to the right value of the connection, Oi refers to the output of the last layer of nodes, and θi refers to the offset of the node.

The calculation formula for the output layer Oj is shown in Type 2.

Oj=11+e-Ij (2)

In the formula, Oj is the output layer and E is the natural logarithm.

The calculation formula of error ERRJ is shown in Type 3.

Errj=Oj(1-Oj)(Tj-Oj) (3)

The calculation formula for biased Δθj is shown in Type 4.

Δθj=θj+Δθj (4)

Among them, Δθj was the amount of θj change.

The improved neural network algorithm is the basis of data processing by large data technology.

3.3 The Design of Large Data Algorithm

For the algorithm module designed in this paper, it is an important basic element in the whole mining engine, and the whole module is constructed according to model COM, which is a distributed object model. In COM, an application object comprises of a collection of data and the functional areas that modify that data. A COM object is one in which access to data is achieved solely through one or even more pairs of relevant functions. The extension of COM is Component Object Model. It is used in a variety of programming languages to empower the formation of inter-process interaction objects. It only really wants to implement a subset of the COM interface in its entirety. COM can enable multiple algorithm modules to realize the sharing and transmission of information, each algorithm module unified registration in the algorithm description library, the registration content includes: Algorithm module name mining knowledge type, interface pointer, the type and name of each parameter, intelligent mining engine structure diagram is as shown in Figure 4.

images

Figure 4 Structure diagram of intelligent mining engine.

The related parameters table for the intelligent mining engine is shown in Table 1.

Table 1 Related parameters table of intelligent mining engine

MINEPROP_ALL_ESERVER Mining server name
MINEPROP_ALLJDATASOURCE Database or OLAP server name
MINEPROP_ALL_KNOWLEDGETYPE Mining type, i.e., what rule to mine
MINEPROP_ALL_ ON_ATTmBUTE Measure name
MINEPROP_ALL_DIMENSION Array of dimension, hierarchy, levels.
Multiple usage: one property for one dimension.
MINEPROP_ALL_CUBETABLE Cube or Table name
MINEPROP_ALL_WHERE_CLAUSE
MINEPROP_ALL_GROUPBY_CLAUSE
MINEPROP_ALL-HAVING_CLAUSE
MINEPROP_ALL-DATAFILE
MINEPROP_ALL_RESULTFILE
MINEPROP_ALL-PROGRESS

3.4 Distributed Blackboard Control

Blackboard system is a problem-solving model, it mainly includes three parts. These three parts are blackboard, knowledge source and control mechanism, blackboard is the medium of communication and cooperation between knowledge sources, the domain knowledge used for problem solving is divided into independent knowledge source. Blackboard is a learning management system being used as not only a source of information, such as course content and course materials, and also as a tool to communicate through the use of email messages, notifications, discussion forums, and audios, among many other things. A blackboard system is an artificial intelligence method based on the blackboard architectural pattern, where a common information base, the blackboard, is upgraded iteratively by a diverse collection of specialized sources of knowledge, starting with an one stated as well as concluding with a solution. Each of these knowledge sources is composed of two parts of the condition and action, which can be used to express the knowledge by using different techniques, and when the blackboard control is used, its object will trigger some media to produce a new blackboard state. The order control mechanism of the agenda table used in the classical blackboard system is mainly realized by Blackboard monitor, agenda table, scheduler and control focus database. In which, the knowledge source to the blackboard modification is described as an event, the Blackboard Monitor identifies the knowledge source triggered by the new event, and invokes the conditional part that triggers the knowledge source. The knowledge source is triggered by the new event and invokes the knowledge source to the satisfied knowledge. The blackboard monitors place a partially satisfied knowledge source instance on the agenda table (activated) while updating the control focus database. The structure of the classic Blackboard system is shown in Figure 5, based on the knowledge source examples on the scheduler’s evaluation agenda and the action part of the most valuable knowledge source.

images

Figure 5 The structure diagram of the classic blackboard system.

When implementing the intelligent agent for Blackboard Control, the General Intelligent Agent GA (generic agent) takes the production system (Knowledge Base, database, inference machine, control interface, user interface) as the kernel, and adds the writer, reader, input message queue (IQ) output message Queue (OQ), communication engine. An intelligent agent is a software that can make choices or to provide a service is based on its surroundings, user input, and past experiences. Intelligent agents are also identified as robots. When you control a blackboard reader, you need to first generate some required prerequisites based on the input variables. The required subsequent rules are then generated according to certain rules, and when the data or form of the blackboard is changed, another control rule is activated. The corresponding operation is performed, and the desired output is obtained. Messages received by the communication engine from the knowledge source are placed in the input message queue, and when the input message queue is non-null, the writer takes the message from it and translates the message into an internal format. If the subsequent conditions are met, the data object is written to the blackboard, as shown in Figure 6 of the general intelligent agent.

images

Figure 6 Structure diagram of general intelligent agent.

4 Result Analysis and Discussion

In order to make the verification of the algorithm accurate, first of all, the different complexity of the innovative entrepreneurial approach to the data is analyzed, using the traditional clustering algorithm for the standard dataset 1 test, the results are shown in Figure 7.

images

Figure 7 The result of using the traditional algorithm.

It can be seen from the graph that the traditional clustering algorithm can get the correct classification result. The innovative entrepreneurial approach is analyzed by the traditional clustering algorithm. The clustering results obtained by using the improved neural network algorithm are shown in Figure 8.

images

Figure 8 Clustering results obtained by improved neural network algorithm in this paper.

It can be seen from the graph that the improved neural network algorithm can get the correct result. The experimental results obtained by the traditional algorithm obtains the results of 0.217 seconds. Whereas, improved neural network algorithm clustering time is 0.153. The comparison of the two algorithms in the processing time table is shown in Table 2.

Table 2 The running time of traditional algorithm and improved neural network algorithm on Dataset 1

Traditional Algorithm Improved Neural
Clustering Between Network Algorithm
Data Amount (one) Inches (Seconds) Clustering Time (SEC)
1000 0.217 0.153
2000 0.974 0.457
4000 4.839 2.213

The comparison of processing time under different datasets is shown in Table 3.

Table 3 The running time of traditional algorithm and improved neural network algorithm on Dataset 2–5

Year Dataset
2012 500
2013 1200
2014 5000
2015 102500
2016 170000

Table 4 The evolution of the big data trend

Traditional Algorithm Improved Neural
Clustering Between Network Algorithm Clustering
Dataset Inches (Seconds) Between Inches (seconds)
Dataset 2 17.740 8.638
Dataset 3 24.375 10.881
Dataset 4 24.653 14.218
Dataset 5 14.366 8.979

images

Figure 9 On Dataset 1, the running time of the classic approach and the upgraded neural network algorithm.

images

Figure 10 Using Dataset 2–5, the running duration of standard and enhanced neural network algorithms.

The experimental results show that the proposed improved neural network algorithm is the same as the traditional clustering algorithm in the clustering analysis of the related data of innovation and entrepreneurship shown in Figures 9 and 10. But the time is relatively less, and the complexity of the algorithm is lower. And with the increasing of the data, the advantage of this algorithm is more obvious in the process of the analysis of the new venture data, and the performance is improved by nearly 50%. Therefore, this paper makes use of large data technology to analyze the relevant data of innovation and entrepreneurship in colleges and universities correctly and effectively.

5 Conclusion

Innovation and entrepreneurship are a long-distance task, it is not only on the basis of innovative entrepreneurial activities, but it cannot be classified as simple innovation and entrepreneurship. It is a model that takes into account two kinds of educational ideas and puts entrepreneurship education as the core content, and emphatically strengthens the enterprising consciousness, ability and thinking of the educated people. The ultimate task is to cultivate college students into a new type of innovative entrepreneurial talent with social responsibility. At present, the rapid development of global information technology, the rapid popularization of the Internet, modern information systems have entered a large data age. People have to face the situation of digging out the data they really need from excessive and massive amounts of data and information. Therefore, the research of data mining algorithm has been paid much attention by experts and scholars all over the world in recent ten years, and has developed rapidly. Mining algorithm is one of the large data algorithms, so this kind of large data technology has been applied to the research of innovation and entrepreneurship in colleges and universities, and a good result has been obtained. Although a lot of research has been done, but there are still many deficiencies, will be more in-depth study in the future.

References

[1] Chen S. Construction of Evaluation Index System of Innovation and Entrepreneurship in Local Colleges and Universities[J]. Journal of Biological Chemistry, 2016, 275(27):20748–53.

[2] Humphries B, Kaplan R, Alves M. The Role of Entrepreneurial Leadership andInnovation in the Future of TherapeuticDermatology[J]. Journal of Investigative Dermatology, 2016, 136(12):2330–2333.

[3] Mian S. Academy Driven Innovative Entrepreneurship: Empirical Research on the Evolving Role of Incubation Mechanisms[J]. Journal of the American Geriatrics Society, 2016, 52(10):1768–70.

[4] Polzin F. Mobilizing private finance for low-carbon innovation – A systematic review of barriers and solutions[J]. Renewable & Sustainable Energy Reviews, 2017, 77:525–535.

[5] Birch K, Dove E S, Chiappetta M, et al. Biobanks in Oral Health: Promises and Implications of Post-Neoliberal Science and Innovation[J]. Omics-a Journal of Integrative Biology, 2016, 20(1):36–41.

[6] Vittuari M, Gaiani S, Politano A, et al. Policy options to stimulate social innovation initiatives addressing food waste prevention and reduction[J]. Journal of Supercomputing, 2016, 68:1–12.

[7] Marvel M R, Patel P C. Self-Leadership and Overcoming the Time Resource Constraint: Accelerating Innovation for New Products[J]. IEEE Transactions on Engineering Management, 2017, (99):1–12.

[8] Kratzer J, Lettl C, Franke N, et al. The Social Network Position of Lead Users[J]. Journal of Product Innovation Management, 2016, 33(2):1111–1117.

[9] Luggen M, Birkenmeier B, Brodbeck H. Innovation management in networks of entrepreneurial firms[J]. International Journal of Entrepreneurship & Innovation Management, 2005, 5(1–2):69–84.

[10] Gebhardt J C, Suter D, Roy R, et al. Probing Transcription Factor DNA Binding at the Single Molecule Level in Live Mammalian Cells[J]. Nature Methods, 2017, in press.

[11] Qian, X. D., Xia, J., Liu, W., & Tsai, S. B. (2018). An empirical study on sustainable innovation academic entrepreneurship process model. Sustainability, 10(6), 1974.

[12] Zhu, H. B., Zhang, K., & Ogbodo, U. S. (2017). Review on innovation and entrepreneurship education in Chinese universities during 2010–2015. Eurasia Journal of Mathematics, Science and Technology Education, 13(8), 5939–5948.

[13] Qian, H. (2017). Knowledge base differentiation in urban systems of innovation and entrepreneurship. Urban Studies, 54(7), 1655–1672.

[14] Gamze, S. A. R. T. (2014). The new leadership model of university management for innovation and entrepreneurship. Eurasian Journal of Educational Research, (57), 73–90.

[15] Kerr, W. R. (2013). US high-skilled immigration, innovation, and entrepreneurship: Empirical approaches and evidence (No. w19377). National Bureau of Economic Research.

[16] Qian, X., Shi, H., Ge, C., Fan, H., Zhao, X., & Liu, Y. (2020). Application research on service innovation and entrepreneurship education in university libraries and archives. International Journal of Computational Science and Engineering, 22(1), 96–106.

[17] Pisoni, G. (2019). Strategies for pan-european implementation of blended learning for innovation and entrepreneurship (i&e) education. Education Sciences, 9(2), 124.

[18] Bai, L., Wang, C., & Zhang, L. (2021). Microprocessor and Real-Time Task Processing System Application in University Innovation and Entrepreneurship Education Platform. Microprocessors and Microsystems, 104092.

[19] Liang, Y., Wang, H., & Hong, W. C. (2021). Sustainable Development Evaluation of Innovation and Entrepreneurship Education of Clean Energy Major in Colleges and Universities Based on SPA-VFS and GRNN Optimized by Chaos Bat Algorithm. Sustainability, 13(11), 5960.

[20] Etzkowitz, H., & Zhou, C. (2017). The triple helix: University–industry–government innovation and entrepreneurship. Routledge.

[21] Nambisan, S., Wright, M., & Feldman, M. (2019). The digital transformation of innovation and entrepreneurship: Progress, challenges and key themes. Research Policy, 48(8), 103773.

[22] Liu, T. (2021, May). Thinking of College Students’ innovation and Entrepreneurship Education under the background of big data. In 2021 6th International Conference on Smart Grid and Electrical Automation (ICSGEA) (pp. 546–550). IEEE.

[23] Kumar, Priyan Malarvizhi, et al. (2020). Call for Special Issue Papers: Multimedia Big Data Analytics for Engineering Education. Big Data, 8(2), 2020, 87–88.

[24] Stephan, T., Sharma, K., Shankar, A., Punitha, S., Varadarajan, V., & Liu, P. (2020). Fuzzy-Logic-Inspired Zone-Based Clustering Algorithm for Wireless Sensor Networks. International Journal of Fuzzy Systems. doi: 10.1007/s40815-020-00929-3.

[25] Lane, P. M. (2016). Creating the environment for innovation and entrepreneurship. International Entrepreneurship Review, 2(2), 53–66.

[26] Lin, Weiwei, et al. (2018). Experimental and Quantitative Analysis of Server Power Model for Cloud Data Centers. Future Generation Computer Systems, 86, 940–950.

[27] Budyldina, N. (2018). Entrepreneurial universities and regional contribution. International Entrepreneurship and Management Journal, 14(2), 265–277.

[28] Wu, Hao, et al. (2018). Multiple Attributes QoS Prediction via Deep Neural Model with Contexts. IEEE Transactions on Services Computing, 1–1.

[29] Schaeffer, P. R., Guerrero, M., & Fischer, B. B. (2021). Mutualism in ecosystems of innovation and entrepreneurship: A bidirectional perspective on universities’ linkages. Journal of Business Research, 134, 184–197.

[30] Wang, C., Dong, Y., Xia, Y., Li, G., Martínez, O. S., & Crespo, R. G. (2020). Management and entrepreneurship management mechanism of college students based on support vector machine algorithm. Computational Intelligence.

[31] Piraquive, F. N., García, V. H., Crespo, R. G., & Liberona, D. (2014). Knowledge Management, Innovation and Efficiency of Service Enterprises Through ICTs Appropriation and Usage. Lecture Notes in Business Information Processing Knowledge Management in Organizations, 300–310.

Abstract

1 Introduction

2 Materials and Methods

images

3 Methodology

3.1 Internet Age and Its Characteristics

images

images

3.2 Improved Neural Network Algorithm

3.3 The Design of Large Data Algorithm

images

3.4 Distributed Blackboard Control

images

images

4 Result Analysis and Discussion

images

images

images

images

5 Conclusion

References