Blockchain-based Traceability for Teak Identity: A Transformational Approach

Sai Woon Sheng and Santichai Wicha*

School of Information Technology, Mae Fah Luang University, Chiang Rai, Thailand
E-mail: 6151301503@lamduan.mfu.ac.th; santichai@mfu.ac.th
*Corresponding Author

Received 27 April 2023; Accepted 24 November 2023; Publication 29 March 2024

Abstract

The Southern regions of India, Myanmar, Thailand, Laos, and Indonesia are where teak originated. Teak is a high-value wood that used to be an export good for Thailand, bringing in a lot of money. Thailand produced approximately 71,954.53 m3 of teak plantation timber and exported wood products worth 1.1 billion baht overseas in 2018, according to the Forest Industry Organization (FIO). Due to its high demand, there is also a chance that smuggled wood from within the country or wood that has been illegally obtained abroad will enter the supply chain. Encroachment and illegal logging are still major problems in Thailand. Blockchain technology has become extremely popular due to its distinctive immutability and traceability properties, which have the opportunity to overcome a variety of issues. In order to get rid of illegal teak timber and achieve traceable, transparent, and reliable teak data that is moved through the teak supply chain, we present a decentralized application (DApp) based on the Ethereum blockchain that implements a traceability system for teak identity. According to the findings of the experiment, our DApp achieves a good trade-off between the system’s gas cost of 116K (2.53 USD) to store data in the Ethereum blockchain and provide high security, transparency, privacy, resilience, and robustness. We observed that the newly proposed blockchain-based system can reduce illegal logging, the usage of paper-based documentation, and the time needed to validate the documentation in teak supply chain controls when we compared it to the traditional process used in the supply chain.

Keywords: Blockchain technology, traceability, ethereum decentralized application (dapp), teak supply chain.

1 Introduction

Teak forests grow naturally on roughly 29 million hectares of land in the Asia-Pacific area, including India, Laos, Myanmar, and Thailand [13]. Asia constitutes 94 percent of global teak plantations. The northern region of Thailand is where teak plantations are mainly found. One of the most expensive tropical hardwood species on the world timber market is teak (Tectona grandis L.f.) [4]. It has strong natural durability, good dimensional stability, and resistance to termites, fungi, water, and the elements [57]. Teak wood is used to manufacture railroad ties, boats, and furniture as well as for constructing poles, sawn timber, and housing materials [8]. Thailand produced approximately 71,954.53 m3 of teak plantation timber and exported wood products worth 1.1 billion baht overseas in 2018, according to the Forest Industry Organization (FIO) [14]. However, teak logs produced from natural teak forests are declining due to illegal logging, over-cutting, deforestation, and land-use changes [3, 4, 9, 10]. Since 1953, there has been a 94% decline in Thailand’s important natural teak forests [11].

Forests are well recognized for having a positive effect on the environment, due to it play a crucial role in shaping climatic patterns, regulating water supplies, and influencing temperature levels. Forests have a crucial role in the preservation of biodiversity, mitigation of soil contamination resulting from chemical substances, functioning as a carbon sink, and safeguarding watersheds. These multifaceted contributions yield significant advantages for both human societies and the natural environment [15]. Illegal logging causes serious environmental problems such as global deforestation leading to reductions in carbon stocks, degradation of biodiversity, lowering water quality and discouraging sustainable logging practices and forest management thus undermining the competitiveness of the legitimate forestry industry. Furthermore, the degradation of forests also results in the impairment of their protective role, as evidenced by the occurrence of natural disasters including extensive landslides and flooding subsequent to intense monsoon precipitation [16]. The occurrence of illegal logging has a detrimental impact on socio-economic development in several regions around the globe. The subsequent enumeration outlines the socio-economic consequences resulting from the extensive practice of illegal logging: desertification, drought, erosion of traditional cultures, heightened runoff, economic decline, degradation of soil fertility, breaches of human rights, and an elevated prevalence of homelessness [17]. Illegal logging, also known as wood poaching, is a serious issue in Thailand’s natural forests. Even while it happens far less frequently now than it did in the past, illegal cutting of teak and other wood trees from natural forests is not unheard of [18]. Some illegally harvested timber enters local domestic markets, and there have been intricate operations to move timber unlawfully cut in Thailand over national boundaries and “import” it back into Thailand as legitimately bought from neighboring nations. As a result, there is a possibility that timber that has been unlawfully harvested within the country will make its way into the supply chain and/or be transported outside. There are still major problems with encroachment on protected areas and illicit logging in Thailand. Thailand reported 1,749 logging offenses in 2019 and 1,726 encroachment offenses. A total of 7,731 m3 of round logs and sawn wood were seized in the same year. Smuggling illegally harvested wood, especially high-value woods like teak, out of the nation is a severe issue. There is also a chance that illicit lumber is making its way into the supply chain from Thailand, however the exact amount of wood that is unlawfully supplied there is yet unclear [19]. There is an urgent need to solve these problems.

Applications of blockchain and other new technologies are being explored across a wide range of industries, including agriculture [20, 21], mining [2224], food [23, 24], apparel [25, 26], etc., with the hopes of lowering operational costs and increasing data transparency and accessibility. Blockchain is a distributed ledger that can encrypt and store information. The blocks are totally shielded from future modifications and encrypted. They are available to vendors, purchasers, and everyone else and are transparent. Contract payments are all done instantly without going through banks or other financial middlemen. This reduces transaction costs and saves time. Blockchain is a distributed system that ensures constant information availability by storing a copy of each transaction on each network node [25]. Blockchain not only eradicates illicit logging but also significantly improves global wood trade standards and forestry practices [26]. A new and promising technology is blockchain. Because of this development, blockchains would aid in our job, providing advantages such as immutability of data and verifiability of transactions [27].

Research on blockchain’s potential in a variety of other contexts has already been conducted in large numbers. Healthcare [28], education [29], agriculture [30], energy [31], logistics and supply chains [32], tourism [33], insurance [34], and many more sectors have all been the subject of existing blockchain research. Commercial blockchain applications for the agri-food industry, including those for coffee, cattle, seafood, etc., were studied by Antonucci et al. [30]. In their study, Antonucci et al. found that blockchain technologies have promise in agri-food distribution networks. Applications of blockchain have been researched in the field of education [29]. The primary use cases for blockchain applications in education have been in the areas of credential management, tracking learning outcomes, and assessing students’ professional aptitudes [29]. The advantages and disadvantages of using blockchain technology in logistics and supply chains were examined by Tijan et al. [32]. According to the report, blockchain technology might be used in logistics for a variety of purposes, including locating fake goods, streamlining the filing of paperwork, making it easier to monitor an item’s origin, and managing the internet of things [32]. The potential of blockchain technology in the energy industry has also been studied [31]. Electric car charging, e-mobility, and growing peer-to-peer energy trade are all areas that Andoni et al. [31] investigated in order to better understand how blockchain technology may be used in each of these areas. According to research by Hölbl et al. [28], healthcare organizations are increasingly turning to blockchain applications for tasks including information exchange, record keeping, and permission management. At this time, we are unaware of any research that specifically examines blockchain technology and its potential uses in the forestry industry, such as the teak supply chain.

This study aims to design and implementation of the “Blockchain-based Traceability for Teak Identity: A Transformational Approach”, which can serve as a solution to eliminating illegal teak issues in the teak supply chain due to the features of blockchain such as unchangeable ledger, distributed, secure and shared. The distributed database (also known as the blockchain) contains registration information for each piece of teak wood. The legitimacy of each teakwood or timber can be verified using Ethereum decentralized application (DApp). On the Ethereum Blockchain Network, Solidity is used to create the decentralized application. The decentralized application cannot be created without employing Web3.js, an essential module that is typically employed while establishing a link to smart contracts. The user can begin engaging with the smart contracts by doing transactions with a Metamask-based digital wallet once Web3.js has been injected into the front-end (NodeJS). In order to work on the DApp, participants in this DApp must register their information, which will be kept as a data in the smart contract. The front-end user interface receives the inputs. Once the information has been saved, it may be accessed for validation and verification. This research focuses on the requirement analysis from teak industrial and stakeholder groups to extract crucial metadata to keep on the Ethereum blockchain before creating a decentralized application (DApp).

Designing a decentralized implementation of a traceability system for teak identities using the Ethereum blockchain is the goal of this study. We define our research question in accordance with the study objective: (1) Does the “Blockchain-based Traceability for Teak Identity: A Transformational Approach” eliminate illegal teakwood within the teak supply chain? (2) How much does it cost to keep all stakeholder data on the Ethereum blockchain in terms of gas? In an effort to find an answer to this question, we carried out this research in the following manner: In Section 2, the comparison and identification of the pros and cons of blockchain technology in the teak sector, a requirements analysis from teak supply chain control in Thailand is presented along with the system architecture, design, and practical implementation of “Blockchain-based Traceability for Teak Identity: A Transformational Approach”. We present our experiments and results in Section 3. We compile our discussions in Section 4 and conclusions in Section 5.

2 Materials and Methods

In this section, we’ll go over the comparison and identification of the pros and cons of blockchain technology in the teak sector, a requirements analysis from teak supply chain control in Thailand, the specific metadata that we extracted from the teak supply chain scenario, a software architecture we designed based on those requirements, and the implementation details we covered in this section.

2.1 Comparing and Identifying the Advantages and Disadvantages of Blockchain Technology for the Teak Supply Chain

The implementation of blockchain technology not only addresses the issue of illicit logging but also significantly enhances the standards of the teak sector and worldwide wood commerce, surpassing any previous levels of advancement [35]. The blockchain technology is considered to be an emerging yet very promising innovation. The fast advancement witnessed in recent years across diverse industries highlights the advantages and disadvantages that necessitate meticulous evaluation before implementing on a large scale. The material for the study is comparison and identification of the pros and cons of blockchain technology in the teak supply chain.

Blockchain has the following advantages over traditional teak industry traceability solutions:

Accuracy, confidentiality, and utmost transparency. The utilization of blockchain technology facilitates transparent and expeditious data accessibility, enabling the verification of the complete teak supply chain. In this particular scenario, the data is promptly subjected to encryption measures, ensuring its entire transparency. Simultaneously, both suppliers and consumers of teak wood items will possess comprehensive knowledge regarding the origins of those products. Transaction transparency is attained by the utilization of temporal and location-based markers for the goods. Every individual log that is obtained is recorded in the blockchain system, accompanied with its corresponding GPS coordinates. Subsequently, these logs are sent to the customer following a certain route. Therefore, the issue of the illicit trafficking of timber has been successfully addressed.

Falsification of data is literally impossible. The blockchain technology establishes a decentralized system of blocks, wherein each following transaction relies on the preceding one. Consequently, each transaction recorded in the blockchain is immutable and cannot be altered or erased. Data encryption and cryptography offer robust safeguards against unauthorized intrusion and data compromise.

The potential for data loss is well mitigated. DLT, or Distributed Ledger Technology, is what makes blockchain work. This implies that the identical database is distributed throughout a vast number of computer systems. The technology achieves ubiquitous accessibility and has invulnerability to destruction.

Fraud, embezzlement, and corruption are not included. Mobile blockchain apps are utilized by loggers. The GPS coordinates of each felled tree are inputted into the database. Moreover, the wood processor conducts a comparison between the acquired data and the database containing information on permissible cutting activities and designated protected areas. If there is a discrepancy, the next block in the blockchain cannot be generated. The act of reselling wood becomes unfeasible. Any departure from the established norms or regulations would serve as an indication of an illicit wood trade. The blockchain technology has the capability to provide comprehensive visibility and traceability along the full supply chain of wood, spanning from its origin at the stump to its ultimate consumption.

Forest management that is guaranteed to be sustainable. The implementation of blockchain technology for the purpose of forest monitoring is anticipated to enhance the security and accessibility of forest resources, while simultaneously mitigating the risk of unauthorized exploitation of forested areas.

Cost savings result in the production of less expensive goods. The utilization of blockchain technology necessitates substantial expenditures on computer hardware, software infrastructure, power consumption, and ongoing maintenance. Such investments are expected to enhance production efficiency and generate higher revenues. The implementation of blockchain technology effectively eliminated the need for logistics, banking services, and foreign intermediaries. All individuals involved in the transaction are provided with extensive information on the advancement of the transaction as well as the marketing and financial promotion of items in the market. This practice mitigates potential hazards, facilitates the mobilization of financial resources, conserves valuable resources, and ultimately leads to a reduction in the cost of wood processing goods.

Enhancing quality in the teak industry. The utilization of blockchain technology has the potential to successfully eliminate the practice of illegal logging, rendering it obsolete in contemporary times. The implementation of blockchain technology is expected to enhance several aspects of the teak sector, including the quality of teak products, forestry practices, forest management strategies, conservation efforts, and protection measures. In the teak wood business, whereby teak wood is carried across extensive distances and undergoes processing to provide a multitude of diverse goods, the sequence of teak wood operations is predominantly centered within a singular teak plot. Hence, the use of the new blockchain technology offers advantages in terms of ease, cost-effectiveness, and improved traceability. The implementation of blockchain technology has the potential to enhance the organization and quality standards within the teak sector.

The disadvantages associated with blockchain technology mostly stem from its inherent benefits and its status as an emerging innovation:

Upsetting incomprehensibility and novelty. The blockchain is a novel technological innovation that emerged in 2009. Cryptocurrency represents the prevailing utilization of blockchain technology. Cryptocurrency has garnered significant traction within global financial markets and has been increasingly integrated into the daily lives of countless individuals. The utilization of blockchain technology in the forestry sector, particularly in the teak business, significantly lags behind other areas of the economy like as banking. However, it possesses an equal amount of potential for the implementation of novel technological advancements.

The intensity of energy. Data mining is characterized by a high demand for energy and substantial costs. Each transaction involving one bitcoin consumes around 200 kilowatt-hours (kWh) of energy. A ordinary VISA transaction utilizes 0.01 kWh of energy, but the energy consumption of the process in question is 20,000 times more. Nevertheless, advancements in technology are always progressing. There is a growing introduction of more sophisticated data-processing techniques [36]. These techniques effectively mitigate the energy consumption associated with the operation of the blockchain.

The phenomenon of blockchain data loss. The potential consequence of forgetting or misplacing the access key is the irreversible loss of data for the user.

The phenomenon of heightened competitiveness. Competition within the forestry sector of the economy engenders a diverse array of blockchain platforms. The level of competition among the platforms is increasing. The combined presence of the most prominent financial institutions in the United States and China encompasses about 50% of all blockchain deployments, 66% of investments in blockchain technology, and 89% of blockchain-related patents [37]. There is a risk that Thailand may fall behind the rest of the world and be forced to adopt foreign blockchain standards and platforms as it struggles to keep up with rising competition.

Cybercriminals may abuse blockchain technology. Blockchain transactions are characterized by a high degree of anonymity, which has led to heightened scrutiny from criminal elements and individuals involved in terrorist activities. The utilization of blockchain technology has the potential to be wielded as a perilous instrument by malicious actors.

images

Figure 1 A requirements analysis from teak supply chain control in Thailand.

2.2 A Requirements Analysis from Teak Supply Chain Control in Thailand

A requirements analysis from teak supply chain control in Thailand is shown in Figure 1. Land in Thailand is divided into two categories: privately owned and publicly owned. In accordance with the Forest Plantation Act B.E. 2535, the landowner who plants teak on their own property must first obtain a registration certificate. Both commercial and government-run plantations are required to be registered with the Royal Forest Department under the Forest Plantation Act B.E. 2535 (1992) and the Forest Plantation Act (No. 2) B.E. 2558 (2015). Teak (Tectona grandis), yang (Diptercarpus alatus), and rosewood (Dalbergia spp.) are the tree species that need special permission to be cut down, however on privately held land, permits are necessary. Even if cultivated on private property, harvesting these endangered species is illegal without special permission. In 2017, 156 cutting licenses were awarded by RFD for teak and yang harvested from private plantations [38].

Those who hold Sor Por 3 (Plantation Certificates) and wish to harvest timber from registered plantations on private lands must first submit a Notification of Harvest to provincial authorities, which is then acknowledged by the Registrar of Plantations, who issues a Sor Por 13 (Certificate of Cutting or Felling Notification), as required by the Commercial Forest Plantation Act [18]. In addition, a Sor Por 8 (Seal Registration) and a Sor Por 9 (Seal Certificate) for using the operator’s private seal on harvested timber must be obtained before any harvesting may begin. An acknowledged letter of timber account or Plantation Timber Packing List (Sor Por 15) must also be prepared by the operator at the time of harvest [39].

When a harvest is about to take place, the operator must alert the appropriate authorities (often RFD) so that they may check the area and the logs. A Removal Pass (Transportation Certificate) is subsequently issued by the competent officer, and it describes the species of logs being transported, the seal or tag that has been placed on the logs, the logs’ sequence numbers, and any applicable royalties [18]. Additionally, transport companies are required to give advance notice to a forest checkpoint, allowing at least five days for the verification of paperwork upon arrival [38]. Because of this, officers at forest checkpoints will double-check paperwork to ensure the transport document is still current.

Primary processing facilities as well as timber suppliers are required to have a license in order to conduct business [38]. A license is also needed for anyone who intends to sell the finished goods made from legally restricted wood products (teak). Every piece of wood that passes through a main processing or trading facility must have its details documented (such as the type of wood, quantity, wood mark, and provenance) in the facility’s inventory system. In order to ensure that the load and paperwork are legitimate, primary processing facilities must check them before allowing them entry. There are three books they need to keep track of: (i) sawn wood transported out, (ii) the round logs that were received, and (iii) an inventory of all the materials.

2.3 Extract Metadata from the Teak Supply Chain Scenario

Metadata is a description of your program written in Extensible Markup Language (XML) [40]. It may include information on databases, assemblies, tables, objects, columns, attributes, and so on. The majority of the metadata refers to information about the database that your program utilizes, but it can also include information about the user interface. Metadata, for instance, is embedded in the Supply Chain’s information flow from beginning to end. The term “supply chain” (SC) refers to a “functional chain structure” that links “upstream” entities like suppliers and “downstream” ones like manufacturers and retailers and ultimately “end users” [41].

Table 1 Extract metadata from the teak supply chain scenario

Stakeholder Metadata Element Metadata Value
Farmers Grower’s name Mr. Sai Sai
Varieties of planting teak Golden Teak
Date of planting 08/01/2005
Teak identified number HS789167
Grower farm’s name Sai Sai Farm
Grower’s phone number +66878789167
Location of the plantation Chiang Rai
Fertilizer used 15-15-15 (or) 16-16-16,
12-12-17-2 (or) 13-13-21, 0-0-50
Teak growing season The dry season
Farmers Teak produce flowering date 09/02/2007
Teak growing temperature 26–37C
Teak soil moisture 60%
Soil type Loamy Sand
Teak planting patterns (spacing) 3 × 3 m, 4 × 3 m
Certificate of Land Registration as a forest plantation (Sor Por 3) Book no. 25478
Certificate of Cutting or Felling Notification (Sor Por 13) Book no. 25478
Seal Registration (Sor Por 8) and Seal Certificate (Sor Por 9) Book no. 581
Plantation Timber Packing List (Sor Por 15) Book no. 1408
Transport document Book no. 618
Forestry Officers The officer’s name Mr. Mg Mg
The officer’s phone number +6681237441
The verified date 12/07/2022
Manufacturers Manufacturer’s name Mr. Aung Hla
Manufacturer’s phone number +6697414760
Date of receipt 15/07/2022
The name of the company that made the wood Aung Hla Co., Ltd.

We make use of information that was derived from a requirements analysis from teak supply chain control in Thailand in Section 2.2 to assess what data must be maintained on the Ethereum blockchain. The metadata are extracted from the teak supply chain scenario and stored in smart contracts in Section 2.6. As stated in Table 1, the extraction of metadata for this study is concentrated on the three stakeholder groups of Farmers, Forestry Officers, and Manufacturers. The metadata extracted from the farmer includes the following 19 elements: the grower’s name, varieties of planting teak, date of planting, identified number of teak, grower farm’s name, grower’s phone number, location of the plantation, fertilizer used, the teak growing season, the teak produce flowering date, the teak growing temperature, the teak soil moisture, soil type, the teak planting patterns (spacing), Certificate of Land Registration as a forest plantation (Sor Por 3), Certificate of Cutting or Felling Notification (Sor Por 13), Seal Registration (Sor Por 8) and Seal Certificate (Sor Por 9), Plantation Timber Packing List (Sor Por 15) and transport document. The metadata extracted from the forestry officer includes 3 elements as follows: the officer who verified the teak’s name and phone number, as well as the verified date. The manufacturer’s metadata comprises four elements: the manufacturer’s name, phone number, the date of receipt, and the name of the company that made the wood. Finally, the completed metadata information for each stakeholder in the teak supply chain is then stored on the Ethereum blockchain so that the end user may trace it.

2.4 System Architecture

The application’s architecture is a crucial factor in the outcome of designing and developing a complex software solution. An effective architecture guarantees that the system meets the most important requirements [42] and gives an abstract overview of the system for analysis and critique.

The application’s architecture is shown in Figure 2. Utilizing the Windows 10 Home Single Language operating system, the suggested solution was created using Truffle and Ganache. In order to immediately execute commands and run tests, Ganache builds a local blockchain based on Ethereum. For the smart contract’s implementation, truffle is utilized. It is a comprehensive mechanism for putting together textual smart contracts and uploading them to the Ethereum network. The application is built on the Web3.js JavaScript framework, which enables connection with the Ethereum network and the execution of smart contracts.

images

Figure 2 The proposed system architecture.

Now, we explain the main components of the application’s architecture:

• Truffle – An open-source toolkit for developing decentralized applications. In order to compile, test, debug, and deploy any blockchain project running on the Ethereum Virtual Machine (EVM), the Truffle framework is widely used [43]. Truffle helps with every step of the smart contract creation process. It takes care of contract artifacts, library linking, custom deployments, and other complex Ethereum operations so the developer can concentrate on other aspects of the development of the DApp.

• Ganache – An advanced development tool that enables the operation of a local blockchain for the creation of decentralized applications using Ethereum. [44] Projects and smart contracts can be developed, deployed, and tested in a secure and deterministic setting on the local chain.

• MetaMask – Decentralized apps (DApps) built on the Ethereum blockchain that can interact with a complete Ethereum node through a plug-in for the Chrome and Firefox web browsers [45]. All queries to and from the blockchain network are handled by Metamask. In addition to supporting sending and receiving ether, Metamask may serve as an Ethereum wallet.

• Web3.js – A library package written in JavaScript that facilitates communication within the Ethereum network [46]. The Ethereum node can be either locally installed or hosted elsewhere, and web3.js uses a provider to facilitate communication with the network.

• Node.js – A JavaScript runtime environment that supports server-side execution of JavaScript code and is based on Chrome’s V8 JavaScript engine. It’s easy to join the NodeJS community because it’s open source [47]. All popular operating systems, including Windows, macOS, and Linux, are compatible with it. Many helpful online resources exist for Node developers looking to further their knowledge of Node.js.

• Frontend – The user interface (UI) is the face the product presents to the customer. It’s written in a variety of languages, including JavaScript, HTML, and CSS, with heavy reliance on the Web3.js API. To provide Ethereum wallet integration, it also integrates with Metamask. With the help of this frontend application, users may communicate with the NodeJS and Ganache Ethereum blockchain. A DApp’s backend consists of one or more smart contracts that have some logic in them, while the front end is similar to a website or app.

• Blockchain – Communication between the blockchain and the application is handled by the blockchain interface. This is the area of the program where all of the transactions and program codes are kept. On the Ethereum blockchain, all the data pertaining to teak owners, forestry officers who authenticate teak, and manufacturers that purchase teak are kept.

• Smart contracts – With the use of software that prevents conflicting or duplicate transactions from being permanently recorded in the blockchain network, smart contracts may be characterized as the verification or arbitration of transactions without the involvement of a person [48].

2.5 System Design

The application’s architecture was developed following a requirements analysis from teak supply chain controls in Thailand. As much as possible, this design aims to accommodate all of the needs of the specified scenario. Based on the architecture, a design for the decentralized application’s user interface was created. The decentralized application’s user interface is composed of the following 3 stakeholders:

• Farmer – The farmer page has a form that must be filled out. Each field on the form must be filled out before it can be submitted. For viewing, the Ethereum Network can be queried for the given details as seen in Figure 4.

• Forestry Officer – The Forestry Officer Page addresses the validation of teak at the time of examination, as seen in Figure 5. Once the validation is completed, the details of the forestry officer data need to be submitted and stored on the Ethereum blockchain.

• Manufacturer – The Manufacturer Page includes a form that has to be filled up with specifics about the manufacturer information. Once the manufacturer received the teak, the details of the manufacture data need to be submitted and stored on the Ethereum blockchain as seen in Figure 7. QR Code Generate Page generates a QR code that allows end-users to follow the history of the teak logs depicted in Figure 7 by scanning it.

images

Figure 3 Home page.

Figures 37, and 7 show a snapshot of the decentralized application’s home page and its three users.

The following data related to the farmer page has been captured and linked to the Ethereum blockchain:

• Farmer Metamask account.

• Farmer’s Name, Phone Number, and Farm Address with GPS.

• Create Teak Metadata Profiles including Teak Species Name, Teak Identification Code, Location of Planting Teak, Certificate of Planting Teak, Certificate of Harvest Teak, Certificate of Seal Teak, Plantation Timber Packing List, etc.

• Generated at a timeframe when the blockchain’s related farmer’s data was present.

images

Figure 4 Farmer page.

The following data related to the forestry officer page has been captured and linked to the Ethereum blockchain:

• Forestry Officers Metamask account.

• Forestry Officer’s Name and Phone Number.

• Teak metadata profiles are verified by the respective forest officers and their data is stored on the blockchain at a date, at which point the transaction is generated.

images

Figure 5 Forestry officer page.

images

Figure 6 Manufacturer page.

images

Figure 7 QR code generate page.

The following data related to the manufacturer page has been captured and linked to the Ethereum blockchain:

• Manufacturer Metamask account.

• Manufacturer Name and Phone number.

• When the matching manufacturer gets teak logs and stores their information on the blockchain, a timestamp is produced.

images

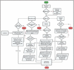
Figure 8 A flowchart diagram of a proposed system.

2.6 System Implementation

In this section, the implementation details of the decentralized application will be explained. We built the “Blockchain-based Traceability for Teak Identity: A Transformational Approach” in our suggested work. Figure 8 presents a flowchart diagram of a proposed system. The proposed system is controlled by smart contracts created in the Solidity programming language. The issues with the teak supply chain are resolved by it. Due to the lack of a middleman and the ability for consumers to look into the history of the teak data inside the teak supply chain, it fosters confidence among all parties involved. The teak supply chain is made more secure and transparent with the aid of this proposed system. There’s no chance that the data may be changed using this blockchain technology. Due to the system’s use of the Ethereum blockchain, we are able to introduce Smart Contracts into the blockchain network. Therefore, the blockchain serves as the system’s backend, and the smart contracts that make up the system’s backend include all of the business logic. The decentralized application’s implementation involves the procedures listed below:

• Farmers will log in to the proposed system by name and password. The farmer’s name, phone number, home address, the name of the species of teak, the code used to identify teak, the place where the teak was planted, if permission had been granted for the planting of the teak, whether it had been harvested, whether it had been sealed, whether it had been transported, etc., are all fields on the Farmer Page’s form that need to be filled out. Each field on the form must be completed before it can be submitted and stored on the Ethereum blockchain. Farmers may select the forestry officer to check their teak metadata profiles at any time from the options on this website.

• Forestry Officer will log in to the proposed system by name and password. The names of the farmers who ask the forestry officer to check their teak metadata profiles are listed by Forestry Officer Page. To view them, the Ethereum blockchain may be queried for information about the farmer and teak metadata profiles. After the validation is finished, this page provides a form that must be filled out with the information for the forestry officer’s name before it can be submitted and saved on the Ethereum blockchain.

• The manufacturer will log in to the proposed system by name and password. Manufacturer Page allows the manufacturer to access the specifics of the farmer’s teak metadata profiles and the forestry officer who validates teak from the Ethereum Network by entering a farmer’s name, phone number, and teak identification code. This page provides a form to complete with the manufacturer’s name and address, which must be recorded and kept on the Ethereum blockchain after the manufacturer gets the teak. The ability to create a QR code for tracking teak logs is always available to manufacturers via this page.

• The history of the teak logs may be discovered by the end user by scanning a QR code. You may get all the information about the authenticity of teak logs along the whole teak supply chain, from farmers to manufacturers, using the Ethereum decentralized application (DApp).

Due to the ability to offer end users with verifiable teakwood data along the supply chain, we can no longer worry about using fake teakwood or teak log that has been harvested illegally, which greatly aids the development of our DApp concept. The framework we’ll employ in this case resembles an object-oriented methodology. We must be certain of a few things in order to make the procedure simple. Transparency must come first. All of the network’s records are accessible to everyone because of the blockchain. The second issue is the necessity to stop unauthorized teakwood from entering the supply chain. To do this, we make sure that each participant gathers accurate data and maintains it on the blockchain. If we employ blockchain as an underpinning layer on the backend, all of these problems can be fixed. Once anything is initiated, it cannot be changed due to the blockchain’s immutable nature. Nevertheless, there are some obstacles to its implementation. The data pertaining to the supply chain that is recorded on the blockchain has to be clear of any false or deceptive information. Each participant in the teak supply chain must first organize and prepare the data before it can be added to the blockchain. Moreover, in the event that blockchain users misplace their identification credentials, there exists a significant probability that they would be denied access to their account, resulting in potential loss of previously saved data, assets, and configurations.

3 Results

This section’s goal is to evaluate the performance of the proposed system by putting it through a number of tests. In terms of gas consumption and system security, this analysis evaluates the effectiveness of the transaction. This section explains the comparison between traditional traceability system and blockchain-based traceability system in the teak supply chain.

3.1 Analysis of Trade-Offs Between Gas Costs in Transactions and Security

This section presents the analysis of trade-offs between gas costs in transactions and security.

1. Gas Cost Analysis

Gas is Ethereum’s native currency used to pay for the computational resources needed to process a transaction or to run a smart contract. Smart contracts use a lot of gas for things like storing data in variables, making decisions with loops and if-else-if statements, mapping data, and manipulating data [49, 50]. Each blockchain transaction requires a certain amount of gas to complete. The transaction that triggered that execution must have supplied the necessary gas. In each exchange, a sender specifies both a gasLimit and a gasPrice. gasLimit × gasPrice specifies the maximum and minimum prices per unit of gas that the transaction’s originator is willing to pay. Ether (ETH) is the currency used to pay for gas; more specifically, gas price is stated in gwei, which is equal to 10-9 ether. Gas prices are not fixed. Customers can choose between slow and fast transaction execution modes on the Ethereum blockchain platform to tailor the gas usage to their specific requirements. Consumers can raise gas prices to speed up mining transactions [48]. On the other hand, the miner is free to confirm any transactions they choose. Naturally, the miners typically choose the transactions that specify the highest gas price in order to maximize their profit. The final amount paid in ETH is calculated as gasUsed × gasPrice.

By calculating the price of the transaction in terms of gas usage, we are able to assess the efficacy of the proposed framework. The Ethereum blockchain stores information in each and every transaction. Therefore, we created three functions to evaluate how well our DApp actually worked in practice. Functions for registerTeakProfiles(), verifyTeak(), and manufacturerTeak() were examined shown in Table 2. When implemented on our DApp, the suggested smart contracts consume the following number of gas units per function as shown in Table 2. According to Table 2, the functions associated with smart contract deployment require the highest number of tokens. Gas, which the Ethereum foundation defines as “a measurement roughly equivalent to computational steps” and is automatically measured by the EVM [51], is one way we assess the success of our tests. Like registerTeakMetadataProfile(), running it on EVM consumes a greater number of gas units. This is primarily due to the fact that this function stored a lot of information in smart contracts using global variables, local variables, and data structures. It costs about 54k gas to insert metadata teak profiles for the registerTeakProfiles() function. On the other hand, forestry officer’s verifyTeak() function changes have a much lower cost. It costs about 27k gas to verify teak wood for the verifyTeak() function. As for the remaining functions, starting with manufacturing Teak(), the costs are slightly increased as they use the primary information of the manufacturer and the company name. It costs about 35k gas to keep the data of wood manufacturers on the Ethereum blockchain for the manufacturerTeak() function. We tested on our Ethereum network with three stakeholders (including farmers, forestry officer, and manufacturers), and the total gas cost was approximately 116k (2.53 USD). Our tests were successful and covered the majority of our application’s use cases.

2. Security Analysis

Table 2 Gas cost per function stored in the ethereum blockchain

Gas Transaction Transaction
Stakeholder Functions Cost Fee in Ether Fee in $
Farmer registerTeakProfiles() 54k 0.00108 1.18
Forestry Officers verifyTeak() 27k 0.00054 0.59
Manufacturers manufacturerTeak() 35k 0.00070 0.76
Total 116k 0.00232 2.53

An in-depth security analysis of the “Blockchain-based Traceability for Teak Identity: A Transformational Approach” is provided here. The high levels of security, transparency, privacy, resilience, and robustness offered by the proposed system have been briefly explored. In this brief overview, we will discuss how our proposed solution addresses critical issues in the present teak supply chain, such as those with safety, reliability, and transparency. Moreover, the suggested smart contracts’ security is verified using a smart contract security analysis tool.

• Integrity – For the purpose of eliminating counterfeit teakwood from the teak supply chain, our proposed system employs an event-based method to store metadata on an immutable distributed ledger and transaction data. The blockchain protects information from tampering using cryptographic methods [49, 52, 53]. Smart contracts’ internal data structure also helps to safeguard users’ private information. Our blockchain-based approach guarantees that user information will never be compromised.

• Availability – When it comes to internal and external attacks, blockchain proves to be a distributed system that can withstand them all [52, 54, 55]. Even if a segment of the blockchain network is under assault, users will still be able to use the system’s features, such as registering teak metadata profiles, verifying teak, and manufacturing teak. Because our suggested system is built on blockchain technology, it will never become inaccessible, no matter what kinds of attacks are launched against the blockchain from within or without.

• Non-Repudiation – Digital signatures are a commonly used tool for authenticating the legitimacy of a transaction, and they are founded on mathematical concepts [49, 55, 56]. In the system that we have presented, non-repudiation is ensured by the use of digital signatures, which also make it impossible for any participant to back out of a transaction once it has been committed. For example, if the registration teak metadata profiles have been digitally signed with the forestry officer’s private key, then he cannot reject the transaction. Because blockchain transactions are permanent, this one cannot be reversed or canceled.

• Confidentiality – Participants’ rights to privacy and access to their data are protected by the system’s confidential nature [57]. Our method use functional modifiers to limit access to authorized parties. Furthermore, our DApp’s registration guarantees that only approved parties may participate in the network and run the system.

• Smart Contracts – Vulnerabilities It is highly recommended that smart contracts be meticulously structured to eliminate the possibility of malicious use. Numerous resources exist that can aid in performing function analysis on smart contracts and offering recommendations for bolstering their safety. We have utilized the SmartCheck tool to look for any problems in our code as part of our study [49, 58]. In light of the findings from SmartCheck’s code analysis, we updated our code to eliminate potential security flaws including race situations, endless loops, integer divisions, and locked transfers from our smart contracts.

3.2 The Comparison Between Traditional Traceability System and Blockchain-based Traceability System

In this section, we compare the traditional supply chain controls in teak industry and the a newly proposed blockchain-based system in the teak supply chain to demonstrate the advantages of our approach.

In this study, we choose the process of verifying the documentation in traditional supply chain controls and a blockchain-based traceability system. Although the traditional process we choose to compare was designed under Clause 16 of the RFD Regulation on the Transportation of Timber and Forest Products B.E. 2552, the issues in the process are common; therefore, this newly proposed system was selected for comparative analysis of Data Recording, Data Sharing, Traceability, Verifying, Time Reduction, and Assigning and Linking. The analysis results are shown in Table 3.

Table 3 Comparison between traditional supply chain controls in teak industry and a newly proposed system in the teak supply chain

Comparison Item Traditional Supply Chain Controls Newly Proposed System
Data Recording No distributed storing Distributed storing
Data Sharing No achieved Achieved
Traceability Hard to track the teakwood Able to track the teakwood
Verifying No verifying transactions Verifying transactions
Time Reduction Five days for verifying the documentation Within 24 hours for verifying
Assigning and Linking Not link Link the physical teakwood to QR codes

The newly proposed blockchain-based system can offer six essential services in the supply chain process:

• Data Recording – Blockchain may be used as a decentralized database to record and keep track of all transactional data in the supply chain.

• Data Sharing – Distributed ledger technology (Blockchain) may be used to share data between stakeholders in the agricultural supply chain, including those involved in production, distribution, assembly, and upkeep.

• Traceability – Blockchain is able to track purchases of teak, verify teak, receive teak, process teak or other trade-related transactions.

• Verifying – Blockchain technology may be used to check the legitimacy of transactions and the characteristics of real objects, such as determining whether or not a teak log has been certified.

• Time Reduction – Blockchain can shorten the time it takes to validate the documentation in teak supply chain controls because of the features of our newly proposed system.

• Assigning and Linking – Blockchain technology may be used to associate the real-world teak logs with digital identifiers like QR codes, etc.

As part of the traditional supply chain controls, transport companies are required to give advance notice to a forest checkpoint, allowing at least 5 days for the verification of paperwork upon arrival [38]. Because of this, officers at forest checkpoints will double-check paperwork to ensure the transport document is still current. Verification will involve sampling at least 20% of the load and doing spot checks. Officers at the Forest Checkpoint will sign and seal the transit paperwork once the samples have been validated. Verifying the paperwork associated with items in a teak supply chain is a laborious and time-consuming procedure. At present, the verification of documentation and traceability pertaining to wood is conducted using retrospective procedures. The implementation of real-time verification of documents and real-time traceability is important in order to address existing difficulties and mitigate the related expenses. The primary benefit of the newly proposed method is in its utilization of blockchain technology, which has the potential to revolutionize the verification of documentation and traceability of materials throughout teak supply chains. By employing secure technology, this system has the capacity to eliminate the reliance on traditional paper-based paperwork.

For the newly proposed system, farmers, forestry officers, and manufacturers of the new Ethereum-based system suggested here requires data entry and queries, and the data entering is visible to the end user. Through their private key, stakeholders can get entry to the blockchain, retrieve a copy of their account’s transactions, and engage in commerce with other users. Along with the timestamp, the transaction records are encrypted and kept in the copy of the account book. After that, a consensus process broadcasts the updated information about the transactions to all of the other nodes in the network. Using a decentralized system to store information makes it more difficult for malicious actors to access or tamper with sensitive data. For our newly proposed system approach, forest checkpoint officials will verify the documentation for a transportation operator can be done within 24 hours. In accordance with their preferences, farmers can choose which forestry officers they want to validate their teak metadata profiles under our proposed system. After being selected, farmers upload transaction records to the blockchain; however, the transaction records of the farmers that contain teak metadata profiles will appear on the Forestry Officers Page. By logging into our proposed system, forestry officials only need to click the “Confirm” button once to validate a transportation operator’s documentation. Our solution can shorten the time it takes to validate the documentation in teak supply chain controls because of the benefits of our newly proposed system.

Now, we will compare our solution with the various blockchain-based traceability systems that are currently in use for the forestry industry.

One of the primary challenges encountered within the forestry industry is to the issue of data fabrication and the manipulation of information. In light of this rationale, the author [59] posits the implementation of an impervious third-party system for digitally tracing wood within a supply chain. The goal of this project is to create an unchangeable digital ledger of forest product sales using blockchain technology. However, our proposed system aims to implement traceability throughout the whole teak supply chain, starting from the initial stage and extending to the extraction of teak metadata.

In an alternative perspective, the author [60] introduces a traceability system architecture that encompasses four distinct layers: the infrastructure layer, the integration and network layer, and the application layer. This architecture is specifically designed to facilitate the collection of information pertaining to wood goods. Additionally, they offer data on the economic viability of the traceability system. In contrast, our proposed solution incorporates blockchain technology as a primary component for the analysis of data storage gas costs in transactions and the enhancement of security in teak wood traceability.

In the same way, the author [27] presents a first initiative aimed at integrating blockchain technology for the purpose of ensuring the traceability of wood across its whole supply chain, from its origin as a standing tree to its ultimate consumption by end users. The present dedication attempts to include a blockchain framework into the electronic traceability system of the wood supply chain. Additionally, the concept incorporates the utilization of RFID sensors and open-source technology. A comprehensive simulation was conducted to model the complete supply chain of forest wood, encompassing the many stages from standing trees to the finished product, which undergoes tree cutting and sawmill procedures. Furthermore, the use of Internet of Things (IoT) devices was employed, alongside the development of a mobile application that encompasses the many activities conducted within forest environments. In contrast, our proposed approach encompasses the initial three processes outlined as certification, tree cutting/felling, and transport, with the authors neglecting to address the first stage. From an alternative standpoint, the utilization of blockchain technology is prevalent in several industries as a means to provide verifiable documentation of the origins and traceability of assets along the entirety of the supply chain.

3.3 System Performance Evaluation

The mainnet cannot be used for testing since all transactions must be settled in actual Ether (ETH). Since the Ganache program replicates the blockchain environment and its essential calculations, the first development was assessed in a local test environment using it. Ethereum features a wide variety of testnets that may be used for rigorous testing at various stages of development. In this study, the MetaMask wallet was utilized to get access to the aforementioned testnets.

images

Figure 9 Comparison of the transactions time in Ropsten and Rinkeby.

Table 4 Comparison of transaction times on each network

Transaction Network 1 2 3 4 5 6 7 8 9 10
registerTeakProfiles() Ropsten 59 74 78 43 52 73 99 58 39 57
Rinkeby 44 55 54 57 43 53 59 52 40 39
verifyTeak() Ropsten 43 58 59 52 73 69 38 70 52 63
Rinkeby 29 25 28 29 45 36 35 37 31 47
manufacturerTeak() Ropsten 52 56 47 55 67 88 67 73 65 53
Rinkeby 35 27 48 36 28 26 25 34 24 42

Metamask gives you access to not one, not two, but four testnets: Ropsten, Rinkeby, Kovan, and Goerli. When it comes to Ethereum, these are the most well-known testnets. Ropsten uses Proof-of-Work (PoW) for its consensus mechanism, whereas the other three use Proof-of-Authority (PoA). Ropsten and Rinkeby, two testnets, were utilized in this work. We measured our proposed system’s performance by the time it takes for a transaction to be validated or confirmed on the blockchain network. Since Rinkeby and Ropsten employ distinct consensus mechanisms, the time it takes to verify a transaction varies between the two. There are three different types of transactions that may be processed by the smart contract: registerTeakProfiles(), verifyTeak(), and manufacturerTeak(). See Figure 9. The time of each network’s transactions is shown. If we look at Table 4, we can see that the Ropsten network was the one with the lowest throughput. That’s because Ropsten relies on the Proof-of-Work (PoW) method, which requires participants to do complex calculations in order to establish confidence and tracing. Furthermore, because Ropsten is built on PoW, which is plagued by large fluctuation in validation performance due to the contributors in those validations being in constant competition for the reward, the findings are less consistent. Based on these findings, a blockchain that uses PoA or PoS will be more stable than one that does not.

4 Discussion

This section provides a discussion of the benefits, challenges, and opportunities associated with the implementation of blockchain technology in the teak sector. The investigation primarily concentrates on key aspects such as the mitigation of illegal logging and the management of forestry activities.

The key benefit and rationale for implementing blockchain technology in the teak industry lies in its ability to establish a proposed system that effectively mitigates illegal logging and reliance on paper-based documentation. This adoption also brings about enhanced trust in teak wood products and improves the general trustworthiness of the industry. Furthermore, the integration of blockchain facilitates efficient traceability, transparency, and data integrity, while concurrently addressing issues of corruption. Additionally, this technological innovation yields time savings and cost reductions. The implementation of blockchain technology is a promising alternative for effectively monitoring the whole supply chain of teak logs and mitigating the occurrence of illicit activities. The utilization of blockchain technology has the potential to facilitate the management of permits and documents pertaining to various activities within the teak supply chain. These activities include but are not limited to the administration of licenses for plantations, cutting and falling, seal registration and certification, tracking the quantities of wood cutting, managing sales and payments, as well as overseeing timber processing. The process of verifying papers for items within a teak supply chain is characterized by a significant reliance on human labor and consumes a substantial amount of time [61]. At present, the conventional methods employed for document verification and traceability of teak wood are characterized by their retrospective nature. Real-time verification of documents and real-time traceability are needed in order to address existing difficulties and mitigate related expenses. One significant benefit of employing blockchain technology is its potential to mitigate the expenses and time required for document and certification verification. The implementation of blockchain technology reduces reliance on traditional paper-based documentation by enabling the digital recording of information. The implementation of blockchain technology eliminated the necessity of third-party entities or middlemen, hence resulting in cost savings. Blockchain technology is utilized in the teak supply chain to facilitate the recording and visibility of all transactions pertaining to teak wood goods. By recording their information as transactions on the blockchain, supply chain operators facilitate the identification of those involved in fraudulent operations. The registration of information on the blockchain is contingent upon its approval by the network. This presents challenges in terms of preventing unauthorized manipulation, alteration, or deletion of the data. The distinguishing characteristic of blockchain, in comparison to conventional traceability systems or IT systems, is its decentralized data sharing and storing capability. Furthermore, it is important to note that blockchain technology is now in its early phase of growth, with just a limited number of businesses, such as the teak industry, having implemented supply chain use cases utilizing blockchain. If the government were to provide financial support, it could speed up the learning curve for beginners of blockchain technology and encourage its widespread implementation. The author [62] states that raising awareness and knowledge about blockchain is an important implementation. In addition, if the organization can engage blockchain experts and form cross-functional teams to train beginner learners, then the implementation of blockchain becomes easier.

Moreover, it is benefited that the utilization of blockchain technology might enhance the accessibility of marketplaces for small-scale farmers. Blockchain-based platforms have the potential to provide small farmers with advantageous opportunities by facilitating direct access to customers. The enhancement of information openness facilitates greater accessibility for farmers to different purchasers, hence augmenting their capacity to negotiate. Blockchain technology has been employed in various applications to eliminate intermediaries, particularly in the teak sector. These applications aim to connect small-scale farmers with market information, such as prices and potential buyers, as well as establish a connection between the buyers and the farmers’ produce, providing details on its origin, certification, and other quality-related information. By leveraging blockchain, these applications have the potential to enhance international trade [63]. The proposed system presented herein leverages blockchain technology to enable numerous purchasers to access and evaluate comprehensive information pertaining to product. This information encompasses several aspects, including but not limited to growing methods such as farm location, certification, and other relevant farm data, as well as details on transportation, sales and payments, and processing. Furthermore, the use of automation in the collecting of certification data through the utilization of IoT system, together with the subsequent exchange of this data through mobile applications and platforms, has the potential to effectively decrease the overall cost associated with the certification process. The decreased expenses associated with certification serve to augment the participation of farmers, as it enables them to access worldwide markets. This, in turn, allows them to sell their wood products at more lucrative rates compared to the local markets. The utilization of blockchain technology at lower stages of the value chain has the potential to yield advantages for small-scale farmers.

Undeniably, there are some challenges to the application of blockchain. Convincing all participants in the teak supply chain to join the blockchain and record data might be challenging. Some suppliers are able to keep their supply chains short because they know one another, as the author [61] explains. They have no interest in making the necessary financial and time commitments to implement blockchain. Bigger companies with more intricate supply chains and more employees will profit more from blockchain than smaller suppliers with fewer connections. It might be difficult to get everyone involved in the supply chain on the same page and for them all to register their data on the blockchain. Once the blockchain is implemented across the network, all participants will be required to record data concerning the origins of teak wood, its movements, the authenticity of its paperwork, and its official certificates. There are participants willing to join the blockchain and remain engaged on it. The author [36] adds that many supply chain participants are not yet prepared to implement blockchain technologies. As a result, the blockchain’s data becomes incomplete. Because the essential information has to be registered at every stage of the product’s travel through the supply chain for verification of forestry compliance and traceability, these gaps might lead the blockchain deployment to fail. Some suppliers in the network are not willing to share the information through blockchain because they don’t want to reveal their operations.

The adoption of blockchain technology faces further challenges. The difficulty of obtaining qualified blockchain professionals is a real concern. It might be difficult to work on and monitor the operation of the blockchain if there are no blockchain professionals present in the firm. Furthermore, the blockchain may be abused and lose its significance in the absence of strong governance and protections [64]. Another factor that might lead to inefficient blockchain adoption is a lack of adequate knowledge and awareness. It would be challenging to convince all the relevant parties to participate in the blockchain. It is difficult to increase knowledge and awareness within the teak industry network when faced with such discouraging obstacles. Perhaps the greatest threat to blockchain’s widespread adoption is the general public’s lack of knowledge about the technology. The author [62] adds that there is a barrier to blockchain’s widespread adoption due to a lack of understanding.

In addition to these advantages, blockchain technology also presents opportunities for the forest industry. This research focuses on three key benefits that blockchain technology will offer to the forest industry: (1) Emerging career prospects: The author [36] draws the conclusion that when blockchain technology is used in the forestry industry, businesses in the sector may need to hire new staff with expertise in cryptography, distributed ledger technology, and smart contracts. (2) New investment: The implementation of blockchain technology presents new opportunities for investment and entices investors to the forest sector. Diverse investors may be drawn to blockchain due of its traceability and transparency [65]. (3) New business opportunities: SMEs utilizing blockchain technology may become the newest trending idea for start-ups [36]. SMEs could simultaneously take over the accounting, financial, and legal functions of several small, medium, and large forest companies and retail chains as a hub [26].

5 Conclusions

This section provides a summary of the study’s findings and discusses implications and future directions for the teak industry.

The primary objective of this study was to demonstrate how the advantages of decentralized application (DApp) may be utilized to address the issues related to the smuggled teakwood that has been illegally obtained and will enter the supply chain. Based on the Ethereum blockchain, the proposed system was made so that everyone in the teak supply chain, from agriculture to target consumers, could check the authenticity of teak wood. Before creating a decentralized application (DApp), this study focuses on the requirement analysis from teak industrial and stakeholder groups to extract crucial metadata to keep on the Ethereum blockchain. In the system, three stakeholder groups are involved. Farmers, forestry officers, and manufacturers are the physical components of the teak wood supply chain. Manufacturers, forestry officers, and farmers are simultaneously uploading digital data to Ethereum blockchain. Everyone may check the legitimacy of the teak wood with a decentralized application (DApp) built on Ethereum. Stakeholders are able to post data to the systems and then retrieve it from them. Some of the data that may be uploaded includes the identity of the teak owner, the unique id of the teak cultivation, the teak profiles, the region of the teak cultivation, the confirmed date, and the obtained date. A front-end user interface (NodeJS) and a web3 library are both parts of the Ethereum DApp’s two-level architecture. Through the front-end UI, users register and input data to the Web3 library about teak wood. The Web3 library receives data from the front-end application, processes it, and then sends a response to the blockchain on Ethereum.

The results of our study suggest that blockchain technology have significant promise in enhancing the efficiency and effectiveness of supply chain operations, like increasing purchasers’ trust in teak wood products, minimizing illegal logging, ensuring traceability, and forestry staff verification of documents in the teak supply chain. The utilization of blockchain technology in this particular context has the potential to significantly transform the operational dynamics of teak supply networks as they currently exist. The use of this approach has the potential to mitigate a significant portion of the risks and issues that are commonly connected with current methods of operation. The implementation of a traceability system based on blockchain technology will significantly reduce the time required for document verification and result in cost savings for many stakeholders involved in the teak supply chain. The application of blockchain-based traceability system presents the analysis of trade-offs between gas costs in transactions and security. We implement three functions in a decentralized application (DApp) to calculate how much gas it will cost to store data on the Ethereum blockchain. Our findings also demonstrate that a decentralized application (DApp) achieves a good trade-off between the system’s gas cost of 116K (2.53 USD) to store data in the Ethereum blockchain and provide high security, transparency, privacy, resilience, and robustness. We observed that the newly proposed system can reduce the usage of paper-based documentation and the time needed to validate the documentation in teak supply chain controls when we compared it to the traditional process used in the supply chain. The performance evaluation findings show that a blockchain using Rinkeby (PoA) will be more stable than one using Ropsten (PoW) when it takes time for transactions to be validated or confirmed on the blockchain network.

There are several implications of this study. This study created a blockchain-based traceability system that can be used by all stakeholders involved in the teak supply chain, including farmers, forestry staff, and manufacturers. Nevertheless, this study did not take into account the assessment of the blockchain-based traceability system’s adoption by each stakeholder in the teak supply chain. Moreover, the characteristic of data immutability is a fundamental aspect that distinguishes blockchain from other technologies. The data pertaining to the supply chain that is recorded on the blockchain has to be clear of any false or deceptive information. Each participant in the teak supply chain must first organize and prepare the data before it can be added to the blockchain. Moreover, in the event that blockchain users misplace their identification credentials, there exists a significant probability that they would be denied access to their account, resulting in potential loss of previously saved data, assets, and configurations.

Future research directions may include examining the extent to which blockchain technology is embraced by all participants within the teak supply chain, conducting a comprehensive evaluation of the financial and environmental implications through a cost-benefit analysis, and exploring the application of blockchain-integrated Internet of Things (IoT) systems within the teak industry.

References

[1] Kaosa-ard, A. (1989). Teak (Tectona grandis Linn. f.) its natural distribution and related factors. Teak Seed Centre.

[2] Palanisamy, K., Gireesan, K., Nagarajan, V., and Hegde, M. (2009). Selection and clonal multiplication of superior trees of teak (Tectona grandis) and preliminary evaluation of clones. Journal of Tropical Forest Science, 168–174.

[3] Kollert, W., and Kleine, M. (2017). The global teak study. Analysis, evaluation and future potential of teak resources. IUFRO World Series, 36.

[4] Kollert, W., and Walotek, P. J. (2015). Global teak trade in the aftermath of Myanmar’s log export ban. Planted Forests and Trees Working Paper, 49(49), 20.

[5] Lukmandaru, G., and Takahashi, K. (2008). Variation in the natural termite resistance of teak (Tectona grandis Linn. fil.) wood as a function of tree age. Annals of Forest Science, 65(7), 1.

[6] Keogh, R. M. (2009). The future of teak and the high-grade tropical hardwood sector. Planted Forests and Trees Working Papers (FAO).

[7] Miranda, I., Sousa, V., and Pereira, H. (2011). Wood properties of teak (Tectona grandis) from a mature unmanaged stand in East Timor. Journal of wood science, 57(3), 171–178.

[8] Seta, G. W., Widiyatno, Hidayati, F., and Na’iem, M. (2021). Impact of thinning and pruning on tree growth, stress wave velocity, and pilodyn penetration response of clonal teak (Tectona grandis) plantation. Forest Science and Technology, 17(2), 57–66.

[9] Mon, M. S., Mizoue, N., Htun, N. Z., Kajisa, T., and Yoshida, S. (2012). Factors affecting deforestation and forest degradation in selectively logged production forest: A case study in Myanmar. Forest Ecology and Management, 267, 190–198.

[10] Kyaw, T. Y., Germain, R. H., Stehman, S. V., and Quackenbush, L. J. (2020). Quantifying forest loss and forest degradation in Myanmar’s “home of teak”. Canadian Journal of Forest Research, 50(2), 89–101.

[11] Lawson, S. (2014). Illegal wood import and re-export: the scale of the problem and the response in Thailand, South Korea and India. Energy, Environment and Resources EER, 2014.

[12] Koskela, J., Vinceti, B., Dvorak, W., Bush, D., Dawson, I. K., Loo, J., … and Ramamonjisoa, L. (2014). Utilization and transfer of forest genetic resources: a global review. Forest ecology and management, 333, 22–34.

[13] Midgley, S., Somaiya, R. T., Stevens, P. R., Brown, A., Nguyen, D. K., and Laity, R. (2015). Planted teak: global production and markets, with reference to Solomon Islands. ACIAR Technical Reports Series, (85).

[14] Forest Industry Organization (FIO). (2017). Annual Report 2017. http://www.fio.co.th/web/index.php/about/137-2016-09-19-03-25-41.

[15] Njora, B., and Yilmaz, H. (2022). analysis of the effects of deforestation on the environment and agriculture in Kenya. International Journal of Water Management and Diplomacy, 1(4), 91–110.

[16] Reboredo, F. (2013). Socio-economic, environmental, and governance impacts of illegal logging. Environment Systems and Decisions, 33, 295–304.

[17] Khalid, F., Babar Taj, M., Jamil, A., Kamal, H., Afzal, T., Jamshed Iqbal, M., … and Sharif, M. (2019). Multiple impacts of illegal logging: A key to deforestation over the globe.

[18] Durst, P. B. (2020). Thailand: Country report on forest product legality requirements and risks. https://www.rinya.maff.go.jp/j/riyou/goho/jouhou/pdf/h30/H30report\_nettaib\_6.pdf.

[19] FSC Centralized National Risk Assessment for Thailand. (2019, April 16). https://connect.fsc.org/document-centre/documents/resource/287.

[20] Cueva-Sánchez, J. J., Coyco-Ordemar, A. J., and Ugarte, W. (2020, October). A blockchain-based technological solution to ensure data transparency of the wood supply chain. In 2020 IEEE ANDESCON (pp. 1–6). IEEE.

[21] Sylvester, G. (2019). E-agriculture in action: blockchain for agriculture, opportunities and challenges. FAO.

[22] Choi, T. M. (2019). Blockchain-technology-supported platforms for diamond authentication and certification in luxury supply chains. Transportation Research Part E: Logistics and Transportation Review, 128, 17–29.

[23] Lin, Q., Wang, H., Pei, X., and Wang, J. (2019). Food safety traceability system based on blockchain and EPCIS. IEEE access, 7, 20698–20707.

[24] Francisco, K., and Swanson, D. (2018). The supply chain has no clothes: Technology adoption of blockchain for supply chain transparency. Logistics, 2(1), 2.

[25] Laurence, T. (2023). Blockchain for dummies. John Wiley and Sons.

[26] Lobovikov, M., Pryadilina, N., and Scherbak, I. (2021, August). Blockchain–killer of illegal wood. In IOP Conference Series: Earth and Environmental Science (Vol. 806, No. 1, p. 012018). IOP Publishing.

[27] Figorilli, S., Antonucci, F., Costa, C., Pallottino, F., Raso, L., Castiglione, M., … and Menesatti, P. (2018). A blockchain implementation prototype for the electronic open source traceability of wood along the whole supply chain. Sensors, 18(9), 3133.

[28] Hölbl, M., Kompara, M., Kamišalić, A., and Nemec Zlatolas, L. (2018). A systematic review of the use of blockchain in healthcare. Symmetry, 10(10), 470.

[29] Alammary, A., Alhazmi, S., Almasri, M., and Gillani, S. (2019). Blockchain-based applications in education: A systematic review. Applied Sciences, 9(12), 2400.

[30] Antonucci, F., Figorilli, S., Costa, C., Pallottino, F., Raso, L., and Menesatti, P. (2019). A review on blockchain applications in the agri-food sector. Journal of the Science of Food and Agriculture, 99(14), 6129–6138.

[31] Andoni, M., Robu, V., Flynn, D., Abram, S., Geach, D., Jenkins, D., … and Peacock, A. (2019). Blockchain technology in the energy sector: A systematic review of challenges and opportunities. Renewable and sustainable energy reviews, 100, 143–174.

[32] Tijan, E., Aksentijevifć, S., Ivanić, K., and Jardas, M. (2019). Blockchain technology implementation in logistics. Sustainability, 11(4), 1185.

[33] Ozdemir, A. I., Ar, I. M., and Erol, I. (2020). Assessment of blockchain applications in travel and tourism industry. Quality and Quantity, 54, 1549–1563.

[34] Gatteschi, V., Lamberti, F., Demartini, C., Pranteda, C., and Santamaría, V. (2018). Blockchain and smart contracts for insurance: Is the technology mature enough?. Future internet, 10(2), 20.

[35] Krause, M. J., and Tolaymat, T. (2018). Quantification of energy and carbon costs for mining cryptocurrencies. Nature Sustainability, 1(11), 711–718.

[36] Vilkov, A., and Tian, G. (2019). Blockchain as a solution to the problem of illegal timber trade between Russia and China: SWOT analysis. International Forestry Review, 21(3), 385–400.

[37] Jezard, A. (2017). In 2020 bitcoin will consume more power than the world does today. In World Economic Forum (Vol. 15).

[38] Timber Legality Risk Assessment Thailand. (2017, May). https://preferredbynature.org/sites/default/files/library/2017-06/NEPCon-TIMBER-Thailand-Risk-Assessment-EN-V1.pdf.

[39] TEFSO, RFD and MONRE. (2017). Draft of Timber Legality Definition in Thailand. FAO FLEGT Programme. http://tefso.org/download/legality-definition-doc-en/EN-LD-Book\_2.pdf.

[40] Dollard, K. (2004). Extracting metadata. In K. Dollard (Ed.), Code Generation in Microsoft .NET (pp. 53–111). Apress. https://doi.org/10.1007/978-1-4302-0705-4\_2.

[41] Pan, Y. C., Liang, D., Ma, X. F., and Wang, H. D. (2013). A new value stream mapping technique based on material flow, information flow and knowledge flow. In Applied Mechanics and Materials (Vol. 397, pp. 8–11).

[42] Garlan, D. (2000, May). Software architecture: A roadmap. In Proceedings of the Conference on the Future of Software Engineering (pp. 91–101).

[43] Patidar, K., and Jain, S. (2019, July). Decentralized e-voting portal using blockchain. In 2019 10th International Conference on Computing, Communication and Networking Technologies (ICCCNT) (pp. 1–4). IEEE.

[44] Šipek, M., Žagar, M., Mihaljević, B., and Drašković, N. (2022). Application of blockchain technology for educational platform. In Human Interaction, Emerging Technologies and Future Systems V: Proceedings of the 5th International Virtual Conference on Human Interaction and Emerging Technologies, IHIET 2021, August 27–29, 2021 and the 6th IHIET: Future Systems (IHIET-FS 2021), October 28–30, 2021, France (pp. 1283–1287). Springer International Publishing.

[45] Chittoda, J. (2019). Mastering Blockchain Programming with Solidity: Write production-ready smart contracts for Ethereum blockchain with Solidity. Packt Publishing Ltd.

[46] Panda, S. K., and Satapathy, S. C. (2021). An investigation into smart contract deployment on Ethereum platform using Web3. js and solidity using blockchain. In Data Engineering and Intelligent Computing: Proceedings of ICICC 2020 (pp. 549–561). Springer Singapore.

[47] Alamin, M. (2022). A social platform for software developers: Using modern web stack MERN.

[48] Tasca, P., and Tessone, C. J. (2019). A Taxonomy of Blockchain Technologies: Principles of Identification and Classification. Ledger, 4.

[49] Ahmad, R. W., Salah, K., Jayaraman, R., Yaqoob, I., Omar, M., and Ellahham, S. (2021a). Blockchain-based forward supply chain and waste management for COVID-19 medical equipment and supplies. Ieee Access, 9, 44905–44927.

[50] Marchesi, L., Marchesi, M., Destefanis, G., Barabino, G., and Tigano, D. (2020, February). Design patterns for gas optimization in ethereum. In 2020 IEEE International Workshop on Blockchain Oriented Software Engineering (IWBOSE) (pp. 9–15). IEEE.

[51] Tsai, C.-T., Wu, J.-L., Lin, Y.-T., and Yeh, M. K. C. (2022). Design and development of a Blockchain-based secure scoring mechanism for online learning. Educational Technology and Society, 25(3), 105–121.

[52] Debe, M., Salah, K., Rehman, M. H. U., and Svetinovic, D. (2019). IoT public fog nodes reputation system: A decentralized solution using Ethereum blockchain. IEEE Access, 7, 178082–178093.

[53] Khurshid, A., Khan, A. N., Khan, F. G., Ali, M., Shuja, J., and Khan, A. u. R. (2019). Secure-CamFlow: A device-oriented security model to assist information flow control systems in cloud environments for IoTs. Concurrency and Computation: Practice and Experience, 31(8), e4729.

[54] Dasaklis, T. K., Casino, F., and Patsakis, C. (2020, July). A traceability and auditing framework for electronic equipment reverse logistics based on blockchain: The case of mobile phones. In 2020 11th International Conference on Information, Intelligence, Systems and Applications (IISA (pp. 1–7). IEEE.

[55] Fang, W., Chen, W., Zhang, W., Pei, J., Gao, W., and Wang, G. (2020). Digital signature scheme for information non-repudiation in blockchain: A state of the art review. EURASIP Journal on Wireless Communications and Networking, 2020(1), 1–15.

[56] Anh Khoa, T., Phuc, C. H., Lam, P. D., Nhu, L. M. B., Trong, N. M., Phuong, N. T. H., … and Duc, D. N. M. (2020). Waste management system using IoT-based machine learning in university. Wireless Communications and Mobile Computing, 2020, 1–13.

[57] Saqib, M. N., Kiani, J., Shahzad, B., Anjum, A., and Ahmad, N. (2019). Anonymous and formally verified dual signature based online e-voting protocol. Cluster Computing, 22(1), 1703–1716.

[58] Khan, K. M., and Zahid, A. (2022). Empirical analysis of vulnerabilities in blockchain-based smart contracts. Journal of Engineering and Technology, 12(1), 78–85.

[59] Düdder, B., and Ross, O. (2017). Timber tracking: reducing complexity of due diligence by using blockchain technology. Available at SSRN 3015219.

[60] Appelhanz, S., Osburg, V. S., Toporowski, W., and Schumann, M. (2016). Traceability system for capturing, processing and providing consumer-relevant information about wood products: system solution and its economic feasibility. Journal of Cleaner Production, 110, 132–148.

[61] Ponnoju, S. (2022). A Pre-study on Implementation of Blockchain based traceability system for Forestry compliance in Wood furniture supply chain.

[62] Dutta, P., Choi, T. M., Somani, S., and Butala, R. (2020). Blockchain technology in supply chain operations: Applications, challenges and research opportunities. Transportation research part e: Logistics and transportation review, 142, 102067.

[63] Kos, D., and Kloppenburg, S. (2019). Digital technologies, hyper-transparency and smallholder farmer inclusion in global value chains. Current Opinion in Environmental Sustainability, 41, 56–63.

[64] Nikolakis, W., John, L., and Krishnan, H. (2018). How blockchain can shape sustainable global value chains: An evidence, verifiability, and enforceability (EVE) framework. Sustainability, 10(11), 3926.

[65] Correa Tavares, E., Meirelles, F. S., Correa Tavares, E., Cunha, M. A., and Schunk, L. M. (2019). Blockchain in the green treasure: different investment objectives.

Biographies

images

Sai Woon Sheng received a bachelor’s degree in computer science from the University of Computer Studies, Kyaing Tong, in 2018. His research areas include blockchain technology, traceability, agriculture, and supply chain management.

images

Santichai Wicha received the bachelor’s degree in information technology from Mae Fah Luang University, the master’s degree in Technology of Information System Management at Mahidol University, and the philosophy of doctorate degree in Knowledge Management, College of Arts, Media and Technology, Chiang Mai University, Thailand. His interests are digital transformation, intelligence classrooms, and intelligent farming.

Abstract

1 Introduction

2 Materials and Methods

2.1 Comparing and Identifying the Advantages and Disadvantages of Blockchain Technology for the Teak Supply Chain

images

2.2 A Requirements Analysis from Teak Supply Chain Control in Thailand

2.3 Extract Metadata from the Teak Supply Chain Scenario

2.4 System Architecture

images

2.5 System Design

images

images

images

images

images

images

2.6 System Implementation

3 Results

3.1 Analysis of Trade-Offs Between Gas Costs in Transactions and Security

3.2 The Comparison Between Traditional Traceability System and Blockchain-based Traceability System

3.3 System Performance Evaluation

images

4 Discussion

5 Conclusions

References

Biographies