Success Factors for Conceptual Digital Voting Model

Danai Dabpimjub and Supaporn Kiattisin*

Technology of Information System Management Division, Faculty of Engineering, Mahidol University, Thailand
E-mail: danai.dab@student.mahidol.ac.th; supaporn.kit@mahidol.ac.th
*Corresponding Author

Received 21 January 2024; Accepted 18 February 2024;

Abstract

With the advancement of technology in the digital age, blockchain technology has evolved into a technology critical to delivering secure and reliable decentralized applications. An application that has brought blockchain technology is elections to close the gap in traditional elections for transparency and credibility However, in COVID-19, bringing this technology to change elections allows access to all citizens to be able to vote. This research uses a structural equation model (SEM) questionnaire to explore the success factors of election implementation using blockchain technology was analysed from 400 voters who responded to the questionnaire using Mplus Version 7. This research has prepared a conceptual model supporting the effecting factors in implementing an election system using blockchain technology with voters The researcher has created an electoral system using blockchain technology that is readily available. Technology acceptance factor and credibility were utilized from the voters’ point of view in 9 Factors. Those interested in applying the model to improve elections using blockchain technology can study to improve elections. In addition, Conceptual model ideas were used to develop a model for acceptance and trust in elections using blockchain technology.

Keywords: Blockchain technology, digital voting, electronic voting, voting technology, success factor.

1 Introduction

Elections are important events in democracy. It is an opportunity for people to express themselves. Their intentions in choosing rulers and running the country It is also an important symbol of democracy. Because it gives people a sense of the power of decision-making to elect national executives (Empowerment) [1] and participate in expressing their ideas to society. (Participation) [2] The use of digital technology in the election process. Just to reduce the steps or process Due to high investment in technology cost, time, and acceptance from all relevant sectors Including case studies from foreign countries with experience in digital elections such as the United States England India Brazil Japan Estonia Switzerland etc. [38] It was found that the use of digital technology and innovation has effectively replaced paper-based ballot papers and facilitated the disabled However, according to a case study in Estonia [7, 13, 37] that has been very successful in implementing a digital voting system at the national level, it was found that the cautionary issues are that the digital infrastructure must be comprehensive and must have sufficient security Especially the system to verify the identity of the people involved. Must have equipment that supports and has skills to use, so the group that has problems is the elderly group. That cannot operate the device and technology correctly affects the wrong vote in the same direction. Digital elections have increased the proportion of votes from teenagers and working people. Estonia has implemented a physical polling place in parallel with system voting and established national policies on digital literacy and digital awareness [7, 9].

Over the past decade, blockchain-based election technology has continued to evolve and play an influential role in changing today’s lifestyle. from many factors and accelerators both factors that catalyze technology economic factors Including factors arising from the impact of the outbreak of the Coronavirus 2019, resulting in a leap forward development of election technology in response to the Digital Parliament’s development plan, the digital policy was established. According to the transformation of the digital society, the smart election development plan has been outlined. in order to decentralize decision-making power for public participation and the utilization of Big Data [10].

Blockchain is a popular information security technology innovation used in conjunction with electoral systems. It is widespread in many countries, both in Europe, America, and Asia. Estonia has adopted Blockchain technology for voting. election vote is Also known as i-Voting in Estonia. Digital voting has been in use since 2005 and allowed voting through an online system in 2007, later in 2015, the system was introduced based on Blockchain technology. The basic principle of the i-Voting system is the ID card. In digital form (Digital ID Card), which every citizen in Estonia must have. Contains information used for authentication. Such information will be encrypted for use in various online transactions, including voting through the i-Voting system, in which Blockchain technology will be used in the process of delivering ballots where every ballot is cast. Score after being validated according to the various processes must have a time stamp (Time Stamp). Such information will be stored on the Blockchain system to prove the existence of That ballot, also known as Proof of Existence, which is proof of the existence of various documents, and the benefits of adopting Blockchain technology for voting It is another option to solve the problem. election fraud from the vote with paper which has many holes to causing corruption but the use of Blockchain technology in voting can help reduce the chances of fraud down. making elections fairer, especially in counting votes because they cannot commit fraud in Election without leaving a trace under the Blockchain system and also helps to make the election more convenient. And it can reach more people who have the right to vote, thereby promoting the democratic process as another way. In addition, in terms of data security and privacy, Blockchain technology can be encrypted to design anonymity, privacy, and political participation data. Therefore, Blockchain technology has become an important technology to bring more transparency to voting [11].

images

Figure 1 Compare traditional voting system and blockchain voting system.

Online voting is becoming increasingly popular in modern society as it has the potential to reduce costs and increase voter turnout. With online voting, there is no need to print ballots or open polling stations as voters can cast their vote from anywhere with an internet connection. However, despite these benefits, online voting is still viewed with caution due to the new technology used and the potential for vote fraud if a single vulnerability is exploited. Therefore, electronic voting systems must be legal, secure, and convenient to be used in elections. The adoption of electronic voting systems may also be limited by potential problems associated with them. To address these concerns, blockchain technology is being used to create a decentralized model for electronic voting. This technology provides end-to-end verification and distributed protection characteristics, making it a safer and more secure alternative to traditional electronic voting solutions [12].

The election system that uses Blockchain technology is popular in many countries such as Estonia. A voting system (i-Voting) based on Blockchain technology has been in operation since 2015 [13] Leone voting system using Blockchain technology, announced in 2018, and in the process of being made Proof-of-Concept [14].

2 Literature Review

2.1 Success Factor Influencing Support for Digital Voting Platform

In this research work, the objectives for creating a conceptual model have been set. This includes appropriate factors that can extend the technology adoption phase and increase credibility. Therefore, the researcher brings success factors that affect the conceptual model by separating various factors. That affects research expanded into different variables. This research will create a model to close the traditional election gap and improve the process of election technology involves developing a framework or strategy to eliminate disparities and inefficiencies in the electoral process and improve the accuracy, transparency, and accessibility of election technology. The researcher has identified three main contexts. (UTAUT) Unified theory of acceptance and use of technology Adoption Factor [15], (Trust), and (Factors Transfer) reducing the risk of fraud and increasing transparency Thus, the key topics we examined became the success factors of this study [12], therefore, our findings are contextually grouped and described as shown in Table 1.

Table 1 Key topic success factors

Dimensions Factors Reference
UTAUT Performance Expectancy The level of a person’s belief that using the system will lead to success in their work [1620].
Effort Expectancy It is the level of ease with which to use the system [1620].
Social Influence One person’s behaviour influences another person’s attitude and behaviour [1719].
Facilitating Conditions The level of a person’s belief that an organization and its facilities and existing technological equipment contribute to the use of the system [1820].
Trust In the Internet Trust in Internet tools and protection is the key to implementing anti-tamper technology [7, 13, 1618, 2125].
In the Government Trust within government organizations from the public sector [19, 2123, 2527].
Factors Transfer E-Governance Management of government services through online channels to meet the needs and behaviours of the public [28, 29].
Political Political factors affecting people’s confidence in using the election system [3032].
Cultural People’s culture affecting people’s use of the electoral system [23, 33, 34].

2.2 Perceived Unified Theory of Acceptance and Use of Technology (UTAUT) in Digital Voting Platform

This paper presents an examination of the factors influencing the adoption and adoption of digital voting platforms using blockchain technology. The researchers used the Unified Adoption and Utilization Theory of Technology (UTAUT) [15], which can be used to explain the adoption and use of technology in different contexts. Describe four factors that influence technology use and performance expectations. The expectation of effort Social Influence.

Performance expectations refer to users’ feelings that the technology they can use is being used for a shorter period of time. Faster and more productive further explains the influence of performance expectations. When users use digital collaboration technology, they will find that Efficiency will make them want to use the system. This research has proven that the theoretical framework of (UTAUT) is applicable. Wide-scale adoption of technology and research can guide organizations to develop technology in their work [15].

Effort expectations refer to the perceived ease of use of technology for collaboration. It can be easily learned, convenient, fast, uncomplicated, and does not require much effort. Perceived simplicity will make the user expect the efficiency of the technology This will eventually lead to a desire for technology use [15]. In researching technology acceptance in countries with different cultures It was found that the effort expectation factor directly influenced acceptable behaviour. Group use of technology in both Korea and the United States clearly shows that When users feel that the technology is easy to use and does not require much effort. Users have high-performance expectations [28].

Social influence is a significant factor in the acceptance of technology, as influential individuals like family, friends, and society at work can affect a user’s decision. Studies show that considering the opinions of people in society and those close to the user can influence user acceptance behaviour towards collaborative technology [15, 29].

Facilitation conditions refer to the readiness of the organization in various resources. Both in terms of infrastructure systems, software, and hardware, including experts in various fields that the organization has prepared to support the use of the target system [15].

2.3 Trust Theory

The credibility was established in the research. It states that the organization intends to rely on other trusted partners [30] in the context of endangering the privacy and security of users with risks such as e-commerce and e-government Trust is one of the most important variables [31]. Internet voting deployments depend on voter trust with the internet being a reliable medium transactions can be secured [32]. It also depends on voter perception. About the integrity and ability of various agencies. The action was taken on behalf of the government [35]. A high level of confidence in the technology. Coupled with a high degree of trust in government agencies The use of e-government services has created the privacy and security of e-government services have a profound impact on their use [36].

2.4 Factors Transfer

Internet voting in Estonia has been cultivated in a rapidly developed digital society. Technology and law have been important for over two decades. Almost half of the total votes in the latest election are voting, social, society, the population does not predict. Trust in the system is still high. But there is a risk of politics [13]. The technological progress of the country, infrastructure, ICT, electronic readiness status of voters, safety, trust, and transparency, play a very important role in the government [37]. The use of baking measures The first difference in order to control the results of the additional government, found evidence that there is a suggestion that the higher touch in the protest, the first and the second round of the first presidential election of Egypt [38] I voting’s insufficient acceptance is an obstacle to increased usage. Citizens tend to not trust the voting system. May not trust those who consist of election agencies behind the people who watch the people behind the Voting system are more like they tend to trust those people. By increasing the reliability of the increase in other factors that lead to I voting [26].

3 Methodology

Steps in this research It begins with a review of relevant literature in terms of technology, process, and procedures for elections. Relevant persons, culture, managing director election to analyze and sort out factors in various fields to find out the order of importance to find gaps in the electoral system that have been extracted in the past research Next, the researcher analyzed the factors to extract variables Related then do conceptual modeling [39] to determine the scope of the study of this research to create a digital voting platform using blockchain technology before distributing a questionnaire to gather data, analyze, evaluate, and summarize and analyze the results. This process is demonstrated in Figure 2.

images

Figure 2 Research methodology.

3.1 Factors Analysis

This research starts with an analysis by grouping the factors that have been extracted and extracted. When examining the relevant factors Can be divided into three groups: technology acceptance factor (expectation of performance expectation of effort social influence Facilitation Conditions) Trust Context (on the Internet, in the government), and the transfer of factors (e-Governance, Politics, and Culture) Table 1 Key topic success factors. These groups are represented in separate factors used in cognitive modeling in determining the relationship of technology acceptance The use of technology models and correlation assessments for reliable analyses [40].

3.2 Conceptual Model Design

The conceptual model designed for this research is rooted in the Unified Theory of Acceptance and Use of Technology (UTAUT) [15]. This model serves as the foundation for analyzing factors influencing customer acceptance of technology, specifically focusing on a digital voting platform utilizing blockchain technology services. Additionally, trust theory is incorporated into the conceptual model to explore the dynamics of trust between customers and the digital voting platform using blockchain technology, with a particular emphasis on its impact on voting system intent [41].

3.2.1 Structural Equation Modeling (SEM) Explanation

To operationalize and test this conceptual model, Structural Equation Modeling (SEM) will be employed. SEM is a robust statistical method used to analyze complex relationships between observed and latent variables. In this context, SEM will facilitate the examination of the interplay between factors derived from UTAUT, trust theory, and the intention of individuals to use a digital voting platform with blockchain technology. The measurement model within SEM will help validate the chosen indicators and their representation of latent constructs. The model estimation phase will involve the application of Maximum Likelihood Estimation to derive accurate parameter estimates, and the fit indices will be assessed to ensure the model aligns well with the empirical data, providing a comprehensive understanding of the factors influencing the acceptance of digital voting platforms in the context of blockchain technology.

Model Specification: In this step, we describe the theoretical framework used to construct the SEM model based on Joseph F. Hair et al.’s theory. We specify the key variables influencing the decision-making of election administrators to adopt a blockchain-powered digital voting platform.

Measurement Model Construction: This step focuses on selecting and creating indicators that represent latent variables to accurately measure and assess relationships.

Indicator Measurement: In this stage, we employ the CFA technique to verify the accuracy of selected indicators, presenting data in the form of indicators representing variables that are not directly observable.

Model Estimation: This step utilizes Maximum Likelihood Estimation to estimate the parameters of the SEM model, ensuring the model aligns with the observed data.

Model Fit Assessment: Finally, in this stage, fit indices such as CFI, TLI, and RMSEA are employed to evaluate the overall goodness-of-fit of the model.

3.3 Digital Voting Platform Development Application

In the system development process, the researcher outlined the steps to develop a digital voting platform using blockchain technology as a software development cycle with the following steps (Requirement Analysis), processing user needs, and writing a requirement document (Requirement Document) so that everyone could understand what we would do to prevent Non-Conformance (Design) Design tools and application development concepts. Creating a design document (Design Document) so that everyone understands how we will develop the application and need efficiency (Development): coding and testing to verify that the code works as intended (Testing): testing and verifying the functionality of the application to verify the validity and integrity of the app. Application Applications (Deployment and Maintenance): Application delivery and application maintenance are always available. And the Digital Voting web app has three main components [42].

Front-end services run on web application platforms. Both election managers and voters use web application technology. Interfacing with different parts of the Digital Voting Platform service platform or intermediary is the main function of the system for managing, processing, analyzing, associating, and verifying User Authentication (OTP) [43].

Digital Voting Platform also connects applications to various systems. For verifying and verifying information by connecting (API) to retrieve information from different agencies, the Department of Provincial Administration, and connect to the blockchain network, a type of platform. decentralized applications It is used in the process of generating smart contracts. Alternatively, collecting election results based on system credibility It is the principle of developing a base platform for intermediaries to run cloud-based services. To manage and control data on the cloud, it is operated by a central platform or area with primary administrator. Administrators use a powerful data management system or platform. As well as various activities in the election surveillance process. We guarantee the safety and confidence of both the Election Management Committee and voters. Through a Digital Voting Platform process and workflows related to intelligent web applications. The functions and processes of the electoral system consisting of election managers voter system or platform and intermediaries that interact with electoral process information [44].

3.4 Data Analysis

3.4.1 Data analysis

The researchers collected data in Thailand by using the theory (CVI) to verify the validity of the tools used in the research. To determine the credibility of a questionnaire, the researcher used Cronbach’s alpha theory. This theory is a statistical measure that assesses the internal consistency of a scale or questionnaire. By calculating Cronbach’s alpha coefficient, the researcher verified the questionnaire’s accuracy and reliability. Calculated from the suitability score of each questionnaire using the formula (CVI) = (number of experts/total number of experts) The coefficient value ranges from 0 to 1, with scores greater than 0.70 indicating greater internal consistency and reliability: the completed questionnaire (CVI) and Cronbach’s alpha through standard theory. The researcher will send data to collect data together with voters.

3.4.2 Structural equation modeling (SEM) analysis

Model Specification: The SEM analysis commences with the specification of the conceptual model, delineating the relationships between latent variables derived from UTAUT, Joseph F. Hair et al. [45]’s theoretical framework, and trust theory. This involves defining the paths and expected connections between the observed and latent variables.

Measurement Model: The next step involves creating a measurement model, where observed indicators are linked to their respective latent constructs. This incorporates indicators from UTAUT, Hair et al.’s framework, and trust theory. Confirmatory Factor Analysis (CFA) is employed to assess the reliability and validity of these indicators, ensuring they accurately represent the intended latent variables.

Indicator Measurement: CFA aids in evaluating the quality of indicators by assessing factor loadings, indicating the strength of the relationship between observed and latent variables. This step ensures that the chosen indicators effectively measure the underlying constructs, enhancing the robustness of the model.

Model Estimation: Maximum Likelihood Estimation is employed for model estimation, aiming to derive precise parameter estimates for the relationships specified in the model. This statistical method seeks to find the parameter values that maximize the likelihood of observing the sample data, aligning the model with empirical observations.

Model Fit Assessment: Fit indices such as the Comparative Fit Index (CFI), Tucker-Lewis Index (TLI), and Root Mean Square Error of Approximation (RMSEA) are then utilized to assess how well the specified model fits the observed data. These indices provide insights into the model’s overall goodness-of-fit.

Interpretation According to Joseph F. Hair et al.: Joseph F. Hair et al.’s approach emphasizes a comprehensive interpretation of SEM results. The focus is on not only statistical significance but also on the practical significance of the relationships between variables. The researchers should consider effect sizes, significance levels, and theoretical relevance to draw meaningful conclusions. Additionally, sensitivity analysis may be employed to assess the robustness of the results under different conditions. This holistic interpretation aligns with the nuanced and thorough analytical approach advocated by Joseph F. Hair et al. [45]

In this research, success factors for managing digital voting platforms to be implemented by Thailand were analysed in order to create a theoretical questionnaire. The researcher used the theory (CFA) to statistically confirm the components, indicators, to determine whether the components and indicators would support the hypothesis. Voter Reliability as Measured by (CFA) Analysis (CFA) uses data collected from questionnaires or designed measures to measure predefined variables. And will analyse the relationship between the measured variables. The measured variables are divided into dimensions or factors that are related and have a good correlation, including many types of Goodness of Fit, but the most commonly used formula is the chi-square test or chi-square goodness of fit test by the formula. The chi-square test calculates a chi-square statistic by measuring the difference between the model-calculated value and the actual value. This results in a p-value (p > 0.05). The Index of Concordance (IOC) is a measure of predictive fitness in two paired examinations. It is calculated by dividing the number of data pairs that are identical in prediction to the model and actual by the total number of data pairs. The Goodness of Fit Index is between 0 and 1, with values greater than or equal to 0.7 being considered the acceptable fit index value is (CFI > 0.90). The model fit index is used to assess the model’s measurement validity. It indicates the degree of concordance of the model with the actual data. The (GFI) ranges from 0 to 1, with values closer to 1 indicating better concordance (GFI > 0.90). Root Mean Square Error of Approximation (RMSEA) will Show the error of the model in forecasting statistical values. (RMSEA) values that are less than or equal to 0.05 are considered close to the appropriate model, while (RMSEA) values that are between 0.05–0.08 are considered that the model is within the tolerance level. But if the (RMSEA) value greater than 0.1 indicates that the model is not suitable and needs to be reconsidered the model (RMSEA < 0.08), and (AVE) indicate the amount of variation explained by each variable. The AVE values range from 0 to 1, with (AVE) values greater than or equal to 0.5 considered significant differences in variables, and (AVE) values less than 0.5 indicating differences. of lesser variables but it is also important to analyse. But should consider improving the model appropriately to increase the analytical accuracy (AVE > 0.50) is derived from Equation (1) as follows [45]:

Variance Extraction (VE)
VE=i=1nλi2n
Average Variance Extraction (AVE)
AVE=i=1kλi2i=1kλi2+i=1kVar(ei)

3.4.3 Population and sample size

The researcher used a testing tool (CVI) to isolate factors affecting the adoption of a blockchain based digital voting platform in Thailand. Based on previous reviews of the literature [46] the use of between 5 and 10 professionals is a very reasonable size. The researcher confirmed the factor components using a theoretical questionnaire. This indicates that the number of participants in the study should be at least 250. Theoretically, The study utilized 9 observed variables, and the sample size was determined based on the principle [45] that the sample size should be between 10 and 20 times the number of observed variables. To validate the efficacy of the study, a sample of 400 participants was selected from the researchers.

3.4.4 Criteria for Participant Selection

The selection of participants for this research is purposefully stringent to ensure diverse and comprehensive data regarding both population science and blockchain technology in the context of elections. Invitations are extended to Thai residents in Bangkok who hold voting rights and possess a profound understanding of blockchain technology’s role in election-related processes.

The questionnaire, structured in two parts, aims to gather nuanced insights into participants’ perceptions and satisfaction levels concerning election processes and the utilization of blockchain technology. The time commitment for answering the questionnaire has been kept reasonable, ensuring that participants find the process accessible and manageable.

By obtaining data from participants with expertise and in-depth understanding, the researcher aims to analyze and present high-quality results that contribute to a nuanced understanding of both population science and technology.

4 Results

4.1 Results and Socio-political Implications

The Digital Voting Platform utilizing blockchain technology serves as a pivotal two-sided election platform connecting electors and election management committees. The research primarily focuses on the electors’ perspectives, acknowledging their crucial role as key stakeholders in the election process. Recognizing the significance of the existing Digital Voting Platform’s reliability, this study delves into the potential impacts on electors’ ability to engage in the election process should any flaws or issues arise.

4.1.1 Electors’ perspectives on success factors and technology adoption

The research objectives revolve around exploring electors’ perspectives on success factors related to the Digital Voting Platform. By examining technology adoption in this context, the study seeks to understand the factors influencing electors’ trust and the transfer of critical elements in the digital voting process. Drawing on insights from the first quartile of relevant literature enhances the credibility and practicality of the conceptual models utilized in this research.

4.1.2 Conceptual model mapping: influencing factors in digital voting platforms

The conceptual model constructed in this study maps out the multifaceted factors shaping the development of digital voting platforms. One key consideration is the impact of voter behavior, recognized as a credible factor influencing the technology adoption of digital voting platforms. This insight contributes to the development of a well-grounded rationale for designing and implementing robust digital voting systems, emphasizing the need for meticulous data oversight.

4.1.3 Socio-political implications: trust and digital segregation

The sociopolitical implications of the study are evident in the critical examination of trust dynamics among electors. Understanding the nuances of digital segregation in the political landscape becomes imperative, shedding light on the intricate relationship between technology adoption, trust, and the evolving sociopolitical environment. This research provides a comprehensive understanding of how electors perceive and engage with digital voting platforms, paving the way for informed policy decisions and technological advancements in the realm of digital democracy.

In summary, the results highlight the interconnectedness of technological adoption, trust, and sociopolitical implications in the context of digital voting platforms. The study’s findings offer valuable insights for policymakers, election management committees, and technologists to navigate the complex landscape of digital democracy effectively.

4.2 Conceptual Model Design

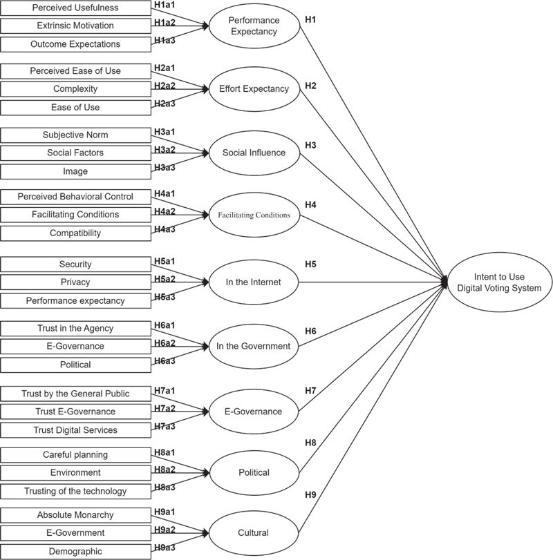
The research proposes a conceptual model to examine the factors that impact voter acceptance of technology, specifically regarding the use of digital voting platforms that utilize blockchain technology services. The model is adapted from the Unified Theory of Acceptance and Use of Technology (UTAUT) [15] and incorporates Trust Theory to verify the trust between customer confidence towards the digital voting platform and their intention to use the electoral system. The aim of this model is to understand the factors that affect customer acceptance of technology and their intention to use the digital voting platform.

The research collected key factors from the literature review and prioritized them, taking variables from the technology adoption factor review. The first factor is the Unified theory of acceptance and use of technology (UTAUT) consists of performance expectations, effort, expectations, and social influences that favour conditions and decision-making behaviour using Digital Voting Platforms. The second factor is trust, which includes trust in internet technology, and trust in the government that favours conditions and decision-making behaviour using Digital Voting Platforms. The last factor is the factors transfer that affects the election and decision-making behaviour using Digital Voting Platforms, including law and politics, and culture. The study identified variables for each factor, emphasizing their importance and the need to consider them when using Digital Voting Platforms.

images

Figure 3 Digital voting platform conceptual model design.

Figure 3 Shows the conceptual design of the Digital Voting Platforms based on the 9 factors of the literature review.

4.3 Measurement Development

This research used the Content Validity Index (CVI) as the methodology to design and test the measuring instrument, which was a Likert Scale-based survey or questionnaire to assess and quantify structures and concepts of interest. The goal was to create a reliable and accurate tool that measures the structure of interest. Five experts were selected to develop the scale and determine the appropriate number of experts to be surveyed. The Cronbach Alpha theory was used to examine the main objectives of the conceptual model, and a thought model was created to check the validity, consistency, and clarity of the questionnaire. The researcher grouped the factors into three groups and nine factors as observable variables and extracted twenty-seven latent variables for constructing the questionnaire. The scores calculated from the expert assessment results were used to measure whether each item of the measuring instrument corresponds to the content using theory (CVI) and assess the quality of each test item using theory (IOC), as shown in Table 2.

Table 2 Hypotheses development

Dimensions Factors Variables Reference
UTAUT Performance Expectancy (PE.) Perceived Usefulness (PU.) H1a: Perceived benefit factor of using a digital voting platform using blockchain technology [3].
Extrinsic Motivation (EM.) H1b: Extrinsic motivation factor Knowing that elected candidates can lead the country, agency, or organization to success in pursuing the policies they campaigned for [3].
Outcome Expectations (OE.) H1c: Expected outcome factors to understand the electoral performance, vote counting, and polling results of digital voting platforms using blockchain technology [3].
Effort Expectancy (EE.) Perceived Ease of Use (PE.) H2a: Factors can feel the ease of use and understand the process of implementing a digital voting platform using blockchain technology services [3].
Complexity (CP.) H2b: Complexity factor of using a digital voting platform using blockchain technology [3].
Ease of Use (EU.) H2c: Factor in the convenience of using digital voting platforms using blockchain technology [3].
Social Influence (SI.) Subjective Norm (SN.) H3a: Subjective norm factors your family supports the use of a digital voting platform using blockchain technology [3].
Social Factors (SF.) H3b: Social factors close friends your work colleagues support the use of a digital voting platform using blockchain technology [3].
Image (IM.) H3c: Image factors using a digital voting platform using blockchain technology services foster a sense of social participation [3].
Facilitating Conditions (FC.) Perceived Behavioral Control (PB.) H4a: Perceived behavioral control factors can be voted through a digital platform using blockchain technology [3].
Facilitating Conditions (FC.) H4b: Factors in knowing the facilities of the digital voting platform using blockchain technology [3].
Compatibility (CB.) H4c: Facilitating conditions factors understand elections using a digital voting platform using blockchain technology [3].
Trust In the Internet (TI.) Security (SC.) H5a: Security factor data security in using a digital voting platform using blockchain technology [26].
Privacy (PV.) H5b: Privacy factors data confidentiality in using digital voting platforms using blockchain technology [35].
Performance Expectancy (PP.) H5c: Performance expectancy factor, speed, and accuracy of using blockchain technology digital voting platform [17].
In the Government (TG.) Trust in the Agency (TA.) H6a: Trust in the agency factor trust in the agency that manages the digital voting platform using blockchain technology [26].
E-Governance (GN.) H6b: E-Governance factors trust to oversee procedures and a roadmap for implementing a digital voting platform using government blockchain technology [21].
Political (PL.) H6c: Political factors trust in policy implementation of the digital voting platform using government blockchain technology [21].
Factors Transfer E-Governance (EG.) Trust by the General Public (GP.) H7a: Trust by the general public factor trust in organizing elections using a digital voting platform using government blockchain technology [7].
Trust E-Governance (GV.) H7a: Trust by the general public factor trust in organizing elections using a digital voting platform using government blockchain technology [7].
Trust Digital Services (DS.) H7c: Factors trust digital services trust provides election services using a digital voting platform using government blockchain technology [7].
Political (PL.) Careful Planning (CF.) H8a: Careful planning factors are politically convinced that elections are planned using a digital voting platform using blockchain technology [33, 37, 47].
Environment (ER.) H8b: Environment factors feel confident that environmental resources are provided to conduct elections using a digital voting platform using blockchain technology [33, 37, 47].
Trusting of the Technology (TT.) H8c: Trusting of the technology factor Feel the trust in technology to conduct elections using a digital voting platform using blockchain technology [33, 37, 47]
Cultural (CT.) Absolute Monarchy (AM.) H9a: The absolute monarchy factor feels confident in the regime and with politics [38].
E-Government (GM.) H9b: E-Government factors feel that digital elections are part of the culture [48].
Demographic (DG.) H9c: Demographic factor. I feel that I have received enough information to vote [26].

4.4 Conceptual Model Validation

The study aimed to validate the conceptual model by testing the validity of the voter perspective, isolating the impact factors and variables, and measuring the predictive fitness of the Index of Concordance (IOC) and Cronbach’s alpha for reliability analysis. A sample of 400 voters using computational theory samples from Joseph F. Hair et al. Data were analyzed using Structural Equation Modeling (SEM) [45]. and Single-Factor Confirmatory Factor Analysis (1-Order CFA) to determine the correlation between indicators and each model.

The conceptual model for this research is intricately designed, integrating the Unified Theory of Acceptance and Use of Technology (UTAUT) [15], and drawing insights from Joseph F. Hair et al.’s theoretical framework. The model delves into the analysis of factors influencing customer acceptance of technology, specifically within the context of a digital voting platform utilizing blockchain technology services. Furthermore, the incorporation of trust theory enhances the model’s capability to examine the intricate dynamics of trust between customers and the digital voting platform using blockchain technology, emphasizing its consequential impact on the intent of the voting system [41].

Structural Equation Modeling (SEM) Explanation: To operationalize and test this comprehensive conceptual model, Structural Equation Modeling (SEM) will be applied. SEM, a robust statistical method, facilitates the analysis of complex relationships between observed and latent variables. In this context, SEM will enable the examination of the interplay between factors derived from both UTAUT and Joseph F. Hair et al. [45]’s framework, as well as trust theory, concerning the intention of individuals to use a digital voting platform with blockchain technology. The measurement model within SEM will validate the chosen indicators, ensuring their accurate representation of latent constructs. Subsequently, during the model estimation phase, Maximum Likelihood Estimation will be applied to derive precise parameter estimates. Finally, fit indices will be assessed to ensure the model aligns effectively with empirical data, offering a comprehensive understanding of the multifaceted factors influencing the acceptance of digital voting platforms within the context of blockchain technology.

Model Specification: In this step, we describe the theoretical framework used to construct the SEM model based on Joseph F. Hair et al.’s theory. We specify the key variables influencing the decision-making of election administrators to adopt a blockchain-powered digital voting platform.

Measurement Model Construction: This step focuses on selecting and creating indicators that represent latent variables to accurately measure and assess relationships.

Indicator Measurement: In this stage, we employ the CFA technique to verify the accuracy of selected indicators, presenting data in the form of indicators representing variables that are not directly observable.

Model Estimation: This step utilizes Maximum Likelihood Estimation to estimate the parameters of the SEM model, ensuring the model aligns with the observed data.

Model Fit Assessment: Finally, in this stage, fit indices such as CFI, TLI, and RMSEA are employed to evaluate the overall goodness-of-fit of the model.

4.5 Reliability Analysis

The literature review found high levels of reliability in the questionnaire with Cronbach’s alpha coefficients ranging more than 0.7. The researchers used Structural Equation Modeling (SEM) to test the validity of the conceptual model, and the results showed that the model was valid and reliable for evaluating the factors influencing the acceptance and use of digital voting platforms among voters. They started with Single-Factor Confirmatory Factor Analysis (1-Order CFA) to ensure that all indicators were significantly and hypothetically correlated with each model, as shown in Table 3.

Table 3 Reliability statistics test for the pilot study

Dimensions Measured Factors (9) Cronbach’s Alpha N of Items
UTAUT Performance Expectancy 0.857 3
Effort Expectancy 0.864 3
Social Influence 0.87 3
Facilitating Conditions 0.89 3
Trust In the Internet 0.889 3
In the Government 0.82 3
Factors Transfer E-Governance 0.859 3
Political 0.862 3
Cultural 0.846 3

The results of the reliability analysis Table 3 using Cronbach’s alpha showed that the questionnaire had good reliability. The calculated values for each factor were: 0.857 for Performance Expectations (PE), 0.864 for Effort Expectations (EE), 0.87 for Social Influence (SI), 0.89 for Facilitation Conditions (FC), 0.889 for Trust in the Internet (TI), 0.82 for Trust in the Government (TG), 0.859 for E-Governance (EG), 0.862 for Political (PL), and 0.846 for Cultural (CT). All of these values were calculated from the 9 observable variables factors and 27 latent variables in the questionnaire.

4.6 Data Collection and Response Rate

The research focused on a specific sample of residents in Bangkok who are eligible to vote and have knowledge of technology. This was done to ensure that the responses collected are from individuals who are likely to use and understand the benefits of technology in voting. To collect data for quantitative analysis, the researcher used an online survey using Google Forms. The survey was designed to gather information on the success factors of implementing an election system using technology. The survey questions were created based on the conceptual model prepared by the researcher, which included 9 factors related to technology acceptance and credibility. The survey was distributed to the sample population, and respondents were asked to provide their opinions on the factors outlined in the survey. The collected data was then analyzed using structural equation modeling (SEM) to determine the success factors of implementing an election system using technology. Overall, the use of an online survey allowed for efficient data collection and analysis, and ensured that responses were collected from a specific population with relevant knowledge and experience.

4.7 First-Order Model

The study employed three 1-Order Confirmatory Factor Analysis (CFA) models to evaluate the fit of the empirical data. These models consisted of three latent variables: the unified theory of acceptance and use of technology (UTAUT), trust, and factors transfer. The results of the analysis revealed that the models had a good fit, which was based on nine indices that included a p-value of 0.8744, TLI of 1.049, CFI of 1.000, RMSEA of 0.000, and SRMR of 0.022. The p-value indicated that the model was statistically significant, while the TLI and CFI values showed a strong fit. The RMSEA and SRMR values were also very low, indicating that the model had good accuracy and precision. Overall, the results demonstrated that the three CFA models were reliable and valid for evaluating the factors that influence the acceptance and use of digital voting platforms among voters, as shown in Table 4.

The study conducted a first-order confirmatory factor analysis (CFA) model to examine the relationship between factors and the digital voting platform’s intention to use. The results showed that all factors were within acceptable ranges, with the most significant impact on the digital voting platform being Factors Transfer, followed by Trust and Unified theory of acceptance and use of technology (UTAUT). The researchers presented the details of the measurement model of intention to use in Figure 4 and concluded that the first-order factor model had a good indicator of model fit.

Table 4 The result of the confirmatory factor analysis

Latent UTAUT Trust Factors Transfer
Observe β S.E. β S.E. β S.E. r2
Performance Expectancy 0.837 0.060 0.701
Effort Expectancy 0.815 0.073 0.664
Social Influence 0.897 0.044 0.805
Facilitating Conditions 0.903 0.044 0.815
In the Internet 0.765 0.081 0.586
In the Government 0.929 0.043 0.862
E-Governance 0.898 0.041 0.806
Political 0.946 0.026 0.895
Cultural 0.827 0.062 0.685
Intention to Use
Latent β S.E. R2 AVE CR
UTAUT 0.969 0.021 0.938 0.746 0.921
Trust 0.989 0.032 0.978 0.724 0.839
Factors Transfer 0.994 0.021 0.988 0.795 0.921
Chi-Square = 6.738, df = 12, p-Value = 0.8744, CFI = 1.000, TLI = 1.049, RMSEA = 0.000, SRMR = 0.022.

4.8 Second-Order CFA Model

In Figure 4 The second-order CFA analysis performed on the data produced good model fit statistics. The Chi-Square value was found to be non-significant, indicating that the observed data is not significantly different from the expected data according to the model. The CFI (Comparative Fit Index) was found to be 1.000, indicating a perfect fit between the observed data and the model. The TLI (Tucker-Lewis Index) was found to be 1.049, which is slightly above the recommended threshold of 0.95. The RMSEA (Root Mean Square Error of Approximation) was found to be 0.000, which is well below the recommended threshold of 0.07. The SRMR (Standardized Root Mean Square Residual) was found to be 0.022, which is also well below the recommended threshold of 0.08.

images

Figure 4 The model of CFA.

Furthermore, the model met the goodness of fit criteria. The sample size was greater than 250, indicating that the sample size was adequate for the analysis. The p-value was greater than 0.05, indicating that the model fit the data well. The TLI was greater than 0.95, indicating a good fit between the model and the observed data. The CFI was also greater than 0.95, indicating a good fit between the model and the observed data. The RMSEA was less than 0.07, which is the recommended threshold for good fit. Additionally, the AVE (Average Variance Extracted) was greater than 0.5, indicating that the model has good convergent validity. Finally, the CR (Composite Reliability) was greater than 0.7, indicating that the model has good internal consistency.

The study concludes that the intention to use digital voting platforms consists of three components: Unified theory of acceptance and use of technology (UTAUT), trust, and factors transfer. A unified theory of acceptance and use of technology (UTAUT) includes four observed variables consisting of Performance Expectancy, Effort Expectancy, Social Influence, and Facilitating Conditions., while trust includes two observed variables consisting of Trust, Trust in the Government, and factor transfer includes three observed variables consists of E-Governance, Political, and Cultural. The standard weight coefficients indicate that factors transfer is the most critical component, followed by trust and the Unified theory of acceptance and use of technology (UTAUT) their average weight standard scores were 0.994, 0.989, and 0.969, respectively.

5 Discussion

Our study integrates empowerment theory [1] into the context of electronic voting adoption, emphasizing that citizens are more likely to embrace these technologies when they perceive them as tools enhancing their political agency. Trust emerges as a crucial factor influencing citizens’ perceptions of empowerment [15], aligning with previous research that has emphasized the relevance of empowerment theory in technology adoption [1, 15].

Unlike previous research that primarily focused on security concerns and political ideology [4, 5], our study extends the analysis to include the often-overlooked dimension of cultural diversity. Furthermore, insights from the success factors influencing peer-to-peer lending [9] are incorporated to draw parallels in the adoption of innovative financial technologies, enriching our comparative analysis.

The results underscore the critical role of trust and cultural factors in shaping citizens’ attitudes towards electronic voting. Trust-building measures, such as transparent communication about security features [16], are identified as imperative. The study highlights the importance of considering cultural nuances in technology design for developing user-centric electronic voting systems [20]. Successful adoption is seen as requiring a holistic approach that goes beyond technical functionality to address trust and cultural considerations.

Acknowledging the study’s contributions, it is important to recognize its limitations. The focus on South Africa and the USA [3] may limit the generalizability of findings to regions with different socio-cultural contexts. The cross-sectional nature of the study poses limitations in capturing dynamic changes in trust and cultural factors over time. Future research could address these limitations by incorporating a more diverse sample and adopting longitudinal designs to capture the evolving nature of trust [13].

Incorporating the findings of our research into the practical implementation of blockchain-based voting systems requires a strategic and nuanced approach, tailored to the unique context of each country. The following professional recommendations outline actionable steps for leveraging these discoveries in countries aiming to adopt blockchain technology for secure and transparent voting processes.

Longitudinal Trust-Building Initiatives: Prioritize the establishment of longitudinal trust-building initiatives aimed at enhancing public confidence in electronic voting technologies. Implement strategies that consistently communicate the security features of the blockchain-based voting system, addressing concerns and ensuring a gradual evolution of trust over time. This approach is essential for sustaining public trust and fostering a positive perception of the technology.

Cross-Cultural Adoption Strategies: Conduct comparative analyses that extend beyond the cultural contexts of South Africa and the USA. Tailor adoption strategies to align with the diverse cultural nuances present in the target country. Engage in comprehensive research to understand specific cultural factors that may influence technology adoption. Customizing educational campaigns and outreach programs to resonate with the cultural values of the population will enhance the acceptance and adoption of blockchain voting systems.

Human-Centric Technology Design: Investigate the impact of cultural nuances on technology design to ensure the development of inclusive and user-friendly electronic voting systems. Collaborate with user experience (UX) experts, anthropologists, and local communities to create interfaces that align with cultural preferences and usability expectations. Prioritize accessibility and clarity in design to enhance user acceptance and minimize potential barriers to adoption.

Learnings from Financial Technologies: Explore adoption patterns of innovative financial technologies, drawing insights from successful implementations in peer-to-peer lending [9]. Identify parallels between financial technology adoption and electronic voting systems, especially regarding user trust, security, and accessibility. Incorporate lessons learned from the financial sector to enhance the robustness and user acceptance of blockchain-based voting platforms.

Blockchain Integration Strategies: Assess the role of blockchain in the e-voting process [21] and tailor integration strategies accordingly. Collaborate with blockchain experts to implement robust and transparent voting systems that leverage the inherent security features of distributed ledger technology. Prioritize the education of stakeholders, including election management authorities and the general public, to foster a clear understanding of how blockchain enhances the integrity and transparency of the voting process.

In summary, the practical application of our research findings involves a holistic approach that encompasses trust-building, cultural customization, human-centric design, insights from financial technologies, and strategic blockchain integration. By considering these recommendations, countries can navigate the complexities of implementing blockchain voting systems effectively, ensuring a secure, transparent, and widely accepted electoral process.

While our study sheds light on critical factors influencing the adoption of digital voting platforms with blockchain technology, the path forward involves a broader exploration of scalability, user experiences, regulatory considerations, and technological enhancements. These directions collectively contribute to a more comprehensive understanding of the challenges and opportunities associated with implementing blockchain technology in large-scale voting scenarios, ultimately paving the way for a more inclusive and resilient electoral process.

The convergence of blockchain technology and Artificial Intelligence (AI) presents unprecedented prospects for revolutionizing electoral processes. AI integration introduces groundbreaking innovations in voter authentication, anomaly detection, and decision support systems. Machine learning algorithms, capable of adapting dynamically to emerging threats, play a pivotal role in reinforcing the security infrastructure of digital voting platforms. This symbiosis culminates in an electoral environment that is not only fortified against evolving risks but also transparent and well-informed.

In tandem with these technological advancements, the practical application of our research underscores a holistic approach. This approach spans trust-building initiatives, cultural customization, human-centric design, insights derived from financial technologies, and strategic integration of blockchain. Implementing these recommendations empowers countries to adeptly navigate the intricacies of deploying blockchain voting systems, thereby ensuring a secure, transparent, and widely embraced electoral process.

While our study illuminates critical factors influencing the adoption of digital voting platforms leveraging blockchain technology, the trajectory ahead requires a comprehensive exploration. Factors such as scalability, user experiences, regulatory considerations, and technological enhancements demand thorough investigation. These strategic directions collectively contribute to a nuanced understanding of the challenges and opportunities entailed in implementing blockchain technology in large-scale voting scenarios. Ultimately, this exploration paves the way for a more inclusive, resilient, and technologically advanced electoral process that aligns with the diverse needs of societies worldwide.

6 Conclusions

The study’s primary objective is to discern the determinants influencing the decision-making of election management operators in adopting Digital Voting platforms with Blockchain technology. Utilizing a questionnaire survey with nine observable variables and a mean value of 1.00, the content validity index (CVI) was employed, involving five experts for assessment. The model testing on latent variables was segmented into three key aspects.

Firstly, the study delves into four factors associated with electoral behavior on the Digital Voting Platform employing Blockchain technology, encompassing Facilitating Conditions, Social Influence, Performance Expectancy, and Effort Expectancy. Trust in the government emerges as the most influential factor on electoral behavior, closely followed by trust in the internet.

In the subsequent segment, the study evaluates the impact of transfer factors on Digital Voting Platform election behavior using Blockchain technology. Political factors exert the most significant influence, trailed by E-Governance and Cultural factors.

To comprehensively assess the structural dynamics of the conceptual model, the study employs both the first-order Confirmatory Factor Analysis (CFA) model and the second-order CFA model. This dual-model approach enhances the understanding of the intricate factors shaping the adoption of technology in the electoral process.

In summary, our research sheds light on the critical factors influencing the adoption of Digital Voting platforms with Blockchain technology by election management operators. Trust, particularly in government and the internet, emerges as a pivotal driver of electoral behavior on these platforms. The impact of transfer factors, notably political considerations, E-Governance, and Cultural factors, further underscores the multifaceted nature of technology adoption in the electoral context.

This study emphasizes the significance of trust in shaping users’ behavior on Digital Voting platforms. Trust in government institutions and the internet plays a central role in influencing election management operators’ decisions to adopt technology. Understanding these trust dynamics is essential for fostering successful technology adoption in the electoral process.

The findings have implications for election management authorities and policymakers. Strengthening trust-building measures, especially in government institutions and online platforms, is crucial for the successful implementation of Digital Voting platforms with Blockchain technology. Recognizing the prominent role of political factors and cultural considerations highlights the need for tailored strategies to address diverse influences on technology adoption.

It is important to acknowledge the limitations of our study, such as the focus on a specific geographical context and the cross-sectional nature of the research. Future studies should consider expanding the scope and adopting longitudinal designs for a more comprehensive understanding of technology adoption dynamics.

In conclusion, our research provides valuable insights into the intricate factors influencing the adoption of Digital Voting platforms with Blockchain technology. By addressing trust, political factors, and cultural considerations, this study contributes to a nuanced understanding of technology adoption in the electoral process. The potential impact lies in informing evidence-based strategies for election management authorities, fostering trust, and ensuring successful technology integration in democratic practices. As technology continues to shape the electoral landscape, our findings are timely and relevant for guiding future advancements in digital voting platforms worldwide.

Funding Statement

This research received no external funding.

Data Availability Statement

Informed consent was obtained from all the subjects and information technology experts involved in the study.

Declaration of Competing Interest

The authors declare no conflict of interest.

References

[1] D.D. Perkins, M.A. Zimmerman, Empowerment theory, research, and application., Am. J. Community Psychol. 23 (1995) 569–579. https://doi.org/10.1007/BF02506982.

[2] M. Rahnema, Participation, in: Appl. Theatr. Read., Routledge, 2020: pp. 143–149.

[3] D. Gefen, G.M. Rose, M. Warkentin, P.A. Pavlou, Cultural diversity and trust in IT adoption: A comparison of potential e-voters in the USA and South Africa, J. Glob. Inf. Manag. 13 (2005) 54–78. https://doi.org/10.4018/jgim.2005010103.

[4] S.O. Choi, B.C. Kim, Voter Intention to Use E-Voting Technologies: Security, Technology Acceptance, Election Type, and Political Ideology, J. Inf. Technol. Polit. 9 (2012) 433–452. https://doi.org/10.1080/19331681.2012.710042.

[5] M. Achieng, E. Ruhode, The Adoption and Challenges of Electronic Voting Technologies Within the South African Context, Int. J. Manag. Inf. Technol. 5 (2013) 1–12. https://doi.org/10.5121/ijmit.2013.5401.

[6] S. Risnanto, Y.B.A. Rahim, N.S. Herman, A. Abdurrohman, E-Voting readiness mapping for general election implementation, J. Theor. Appl. Inf. Technol. 98 (2020) 3280–3290. http://www.jatit.org/volumes/Vol98No20/16Vol98No20.pdf.

[7] K. Vassil, M. Solvak, P. Vinkel, A.H. Trechsel, R.M. Alvarez, The diffusion of internet voting. Usage patterns of internet voting in Estonia between 2005 and 2015, Gov. Inf. Q. 33 (2016) 453–459. https://doi.org/10.1016/j.giq.2016.06.007.

[8] M. Germann, U. Serdült, Internet voting and turnout: Evidence from Switzerland, Elect. Stud. 47 (2017) 1–12. https://doi.org/10.1016/j.electstud.2017.03.001.

[9] N. Chulawate, S. Kiattisin, Success Factors Influencing Peer-to-Peer Lending to Support Financial Innovation, Sustain. 15 (2023). https://doi.org/10.3390/su15054028.

[10] J. Koroma, Z. Rongting, S. Muhideen, T.Y. Akintunde, T.S. Amosun, S.J. Dauda, I.A. Sawaneh, Assessing citizens’ behavior towards blockchain cryptocurrency adoption in the Mano River Union States: Mediation, moderation role of trust and ethical issues, Technol. Soc. 68 (2022) 101885. https://doi.org/10.1016/j.techsoc.2022.101885.

[11] G. Services, Government Services, JAMA J. Am. Med. Assoc. 83 (1924) 1858. https://doi.org/10.1001/jama.1924.02660230052018.

[12] U. Jafar, M.J.A. Aziz, Z. Shukur, Blockchain for electronic voting system—review and open research challenges, Sensors. 21 (2021). https://doi.org/10.3390/s21175874.

[13] P. Ehin, M. Solvak, J. Willemson, P. Vinkel, Internet voting in Estonia 2005–2019: Evidence from eleven elections, Gov. Inf. Q. (2022) 101718. https://doi.org/10.1016/j.giq.2022.101718.

[14] W. Al-Saqaf, N. Seidler, Blockchain technology for social impact: opportunities and challenges ahead, J. Cyber Policy. 2 (2017) 338–354.

[15] V. Venkatesh, M.G. Morris, G.B. Davis, F.D. Davis, User Acceptance of Information Technology: Toward a Unified View, MIS Q. 27 (2003) 425–478. http://www.jstor.org/stable/30036540 (accessed April 26, 2023).

[16] A. Nemeslaki, M. Aranyossy, P. Sasvári, Could on-line voting boost desire to vote? – Technology acceptance perceptions of young Hungarian citizens, Gov. Inf. Q. 33 (2016) 705–714. https://doi.org/10.1016/j.giq.2016.11.003.

[17] A. Powell, C.K. Williams, D.B. Bock, T. Doellman, J. Allen, E-Voting intent: A comparison of young and elderly voters, Gov. Inf. Q. 29 (2012) 361–372. https://doi.org/10.1016/j.giq.2012.01.003.

[18] H. Trong Van, M.B. Kim, J.H. Sa, J.B. Kim, G.Y. Gim, The factors affecting user behavior on mobile voting in Vietnam, Int. J. Multimed. Ubiquitous Eng. 11 (2016) 311–318. https://doi.org/10.14257/ijmue.2016.11.6.27.

[19] A. Hooda, P. Gupta, A. Jeyaraj, M. Giannakis, Y.K. Dwivedi, The effects of trust on behavioral intention and use behavior within e-government contexts, Int. J. Inf. Manage. 67 (2022) 102553. https://doi.org/10.1016/j.ijinfomgt.2022.102553.

[20] M. Naranjo-Zolotov, T. Oliveira, S. Casteleyn, Z. Irani, Continuous usage of e-participation: The role of the sense of virtual community, Gov. Inf. Q. 36 (2019) 536–545. https://doi.org/10.1016/j.giq.2019.05.009.

[21] P. Baudier, G. Kondrateva, C. Ammi, E. Seulliet, Peace engineering: The contribution of blockchain systems to the e-voting process, Technol. Forecast. Soc. Change. 162 (2021) 120397. https://doi.org/10.1016/j.techfore.2020.120397.

[22] J. Dennison, E. Davidov, D. Seddig, Explaining voting in the UK’s 2016 EU referendum: Values, attitudes to immigration, European identity and political trust, Soc. Sci. Res. 92 (2020) 102476. https://doi.org/10.1016/j.ssresearch.2020.102476.

[23] J. Lu, L. Qi, X. Yu, Political trust in the internet context: A comparative study in 36 countries, Gov. Inf. Q. 36 (2019). https://doi.org/10.1016/j.giq.2019.06.003.

[24] D. Belanche, L. V. Casaló, C. Flavián, J. Schepers, Trust transfer in the continued usage of public e-services, Inf. Manag. 51 (2014) 627–640. https://doi.org/10.1016/j.im.2014.05.016.

[25] L. Christian Schaupp, L. Carter, E-voting: from apathy to adoption, J. Enterp. Inf. Manag. 18 (2005) 586–601. https://doi.org/10.1108/17410390510624025.

[26] M. Warkentin, S. Sharma, D. Gefen, G.M. Rose, P. Pavlou, Social identity and trust in internet-based voting adoption, Gov. Inf. Q. 35 (2018) 195–209. https://doi.org/10.1016/j.giq.2018.03.007.

[27] M.K. Alomari, E-voting adoption in a developing country, Transform. Gov. People, Process Policy. 10 (2016) 526–547. https://doi.org/10.1108/TG-11-2015-0046.

[28] I. Im, S. Hong, M.S. Kang, An international comparison of technology adoption, Inf. Manag. 48 (2011) 1–8. https://doi.org/10.1016/j.im.2010.09.001.

[29] M. Salahshour, H. Dahlan, N. Iahad, M. Nilashi, R. Zakaria, Assessing the factors that affect adoption of social research network site for collaboration by researchers using multicriteria approach, J. Theor. Appl. Inf. Technol. 10 (2014).

[30] C. Moorman, R. Deshpandé, G. Zaltman, Factors Affecting Trust in Market Research Relationships, J. Mark. 57 (1993) 81–101. https://doi.org/10.1177/002224299305700106.

[31] F. Chan, J. Thong, V. Venkatesh, S. Brown, P. Hu, K. Tam, Modeling Citizen Satisfaction with Mandatory Adoption of an E-Government Technology, J. Assoc. Inf. Syst. 11 (2010) 519–549. https://doi.org/10.17705/1jais.00239.

[32] L. Carter, R. Campbell, Internet Voting Usefulness: An Empirical Analysis of Trust, Convenience and Accessibility, J. Organ. End User Comput. 24 (2012) 1–17. https://doi.org/10.4018/joeuc.2012070101.

[33] S.A. Adeshina, A. Ojo, Factors for e-voting adoption – analysis of general elections in Nigeria, Gov. Inf. Q. 37 (2020) 101257. https://doi.org/10.1016/j.giq.2017.09.006.

[34] A. Jamal, H. Kizgin, N.P. Rana, M. Laroche, Y.K. Dwivedi, Impact of acculturation, online participation and involvement on voting intentions, Gov. Inf. Q. 36 (2019) 510–519. https://doi.org/10.1016/j.giq.2019.04.001.

[35] L. Chiang, Trust and security in the e-voting system, Electron. Gov. 6 (2009) 343–360. https://doi.org/10.1504/EG.2009.027782.

[36] Z. Irani, T. Elliman, P. Jackson, Electronic Transformation of Government in the U.K.: A Research Agenda, EJIS. 16 (2007) 327–335. https://doi.org/10.1057/palgrave.ejis.3000698.

[37] N. Mpekoa, D. van Greunen, E-voting experiences: A case of Namibia and Estonia, in: 2017 IST-Africa Week Conf., IEEE, 2017: pp. 1–8. https://doi.org/10.23919/ISTAFRICA.2017.8102303.

[38] N. El-Mallakh, How do protests affect electoral choices? Evidence from Egypt, J. Econ. Behav. Organ. 179 (2020) 299–322. https://doi.org/10.1016/j.jebo.2020.09.005.

[39] J. Johnson, 1 - First Principles, in: J. Johnson (Ed.), GUI Bloopers 2.0, Morgan Kaufmann, San Francisco, 2008: pp. 7–50. https://doi.org/10.1016/B978-012370643-0.50001-9.

[40] A. Gupta, W.-B. Zeng, Y. Wu, Probability and Statistical Models, in: 2010: pp. 1–21. https://doi.org/10.1007/978-0-8176-4987-6\_1.

[41] A. Aoun, A. Ilinca, M. Ghandour, H. Ibrahim, A review of Industry 4.0 characteristics and challenges, with potential improvements using blockchain technology, Comput. Ind. Eng. 162 (2021) 107746. https://doi.org/10.1016/j.cie.2021.107746.

[42] D. McGilvray, Chapter 5 – Structuring Your Project, in: D. McGilvray (Ed.), Exec. Data Qual. Proj. (Second Ed., Second Edition, Academic Press, 2021: pp. 253–267. https://doi.org/10.1016/B978-0-12-818015-0.00001-3.

[43] Y. Huang, Z. Huang, H. Zhao, X. Lai, A new One-time Password Method, IERI Procedia. 4 (2013) 32–37. https://doi.org/10.1016/j.ieri.2013.11.006.

[44] L.P. Fávero, P. Belfiore, R. de Freitas Souza, Chapter 9 - Using application programming interfaces to collect data, in: L.P. Fávero, P. Belfiore, R. de Freitas Souza (Eds.), Data Sci. Anal. Mach. Learn. with R, Academic Press, 2023: pp. 157–167. https://doi.org/10.1016/B978-0-12-824271-1.00021-4.

[45] J.F. Hair, C.M. Ringle, M. Sarstedt, Partial least squares structural equation modeling: Rigorous applications, better results and higher acceptance, Long Range Plann. 46 (2013) 1–12.

[46] G.E. Gilbert, S. Prion, Making sense of methods and measurement: Lawshe’s content validity index, Clin. Simul. Nurs. 12 (2016) 530–531.

[47] R. IshaqSalimonu, W. Rozaini Bt. Sheik Osman, A. Jaleel Kehinde Shittu, J. Jimoh, R. G, Adoption of E-Voting System in Nigeria: A Conceptual Framework, Int. J. Appl. Inf. Syst. 5 (2013) 8–14. https://doi.org/10.5120/ijais13-450912.

[48] Y. Elsheikh, Y. Alqasrawi, M. Azzeh, On obtaining a stable vote ranking methodology for implementing e-government strategies, J. King Saud Univ. – Comput. Inf. Sci. 34 (2022) 3379–3392. https://doi.org/10.1016/j.jksuci.2020.11.035.

Biographies

images

Danai Dabpimjub is a Ph.D. student in Information Technology Management at Mahidol University, Nakhon Pathom, Thailand. He holds a Bachelor of Business in Computer Business from Sripatum University in Bangkok (2003–2005) and a Master of Science (M.S.) in Information and Communication Technology Management from the University of the Thai Chamber of Commerce in Bangkok (2010-2012). A seasoned information and communication technology (ICT) management professional, I have held key roles as a Department Manager and Senior Specialist in Back Office System and Enterprise Application Maintenance at Kingpower. My pivotal contributions in steering the development of expansive consumer and enterprise applications underscore expertise in web and mobile technologies. I am proficient in cutting-edge technologies such as Blockchain and AI, which he has successfully implemented to drive continuous organizational development.

images

Supaporn Kiattisin received the B.Eng. degree in applied computer engineering from the Chiang Mai University, Chiang Mai, Thailand, in 1995, the M.Eng. degree in electrical engineering and the Ph.D. degree in electrical and computer engineering form King Mongkut’s University of Technology Thonburi, Bangkok, Thailand, in 1998, and 2006. She is currently the program director of Information Technology Management, Faculty of Engineering, Mahidol University, Thailand. Her research interests include mobile application, skills and competency, computer vision, image processing, robot vision, signal processing, pattern recognition, artificial intelligence, IoT, IT management, digital technologies, big data and enterprise architecture with TOGAF 9 certified. She is a member of IEICE and TESA. She served as a Head of IEEE Thailand Chapter in Bio Medical Engineering. She also served as the Chairman of the TimesSOC Transaction Thailand.

Abstract

1 Introduction

images

2 Literature Review

2.1 Success Factor Influencing Support for Digital Voting Platform

2.2 Perceived Unified Theory of Acceptance and Use of Technology (UTAUT) in Digital Voting Platform

2.3 Trust Theory

2.4 Factors Transfer

3 Methodology

images

3.1 Factors Analysis

3.2 Conceptual Model Design

3.2.1 Structural Equation Modeling (SEM) Explanation

3.3 Digital Voting Platform Development Application

3.4 Data Analysis

3.4.1 Data analysis

3.4.2 Structural equation modeling (SEM) analysis

Variance Extraction (VE)

Average Variance Extraction (AVE)

3.4.3 Population and sample size

3.4.4 Criteria for Participant Selection

4 Results

4.1 Results and Socio-political Implications

4.1.1 Electors’ perspectives on success factors and technology adoption

4.1.2 Conceptual model mapping: influencing factors in digital voting platforms

4.1.3 Socio-political implications: trust and digital segregation

4.2 Conceptual Model Design

images

4.3 Measurement Development

4.4 Conceptual Model Validation

4.5 Reliability Analysis

4.6 Data Collection and Response Rate

4.7 First-Order Model

4.8 Second-Order CFA Model

images

5 Discussion

6 Conclusions

Funding Statement

Data Availability Statement

Declaration of Competing Interest

References

Biographies