EEMR-PSO-CUCKOO: Energy Efficient MANET Routing Using Hybrid PSO and CUCKOO Search

Milan Kumar Dholey1,* and Ditipriya Sinha2

1National Institute of Technology Patna, Department of Computer Science and Engineering, Bihar 800005, India; GITAM (Deemed to be University), Vishakapatnam, AP 530045, India
2National Institute of Technology Patna, Department of Computer Science and Engineering, Bihar 800005, India
E-mail: miland.phd20.cs@nitp.ac.in; ditipriya.cse@nitp.ac.in
*Corresponding Author

Received 08 January 2025; Accepted 01 May 2025

Abstract

Mobility creates instability of mobile Ad Hoc networks (MANET) and uncertainty for competent routing in an unpredictable, infrastructure-less topology. Energy is one of the constraints in the MANET due to mobility and generates irregular bandwidth utilization of the networking real-time environment for changeable distance among the mobile nodes. Many researchers have proposed using PSO or hybrid PSO-ACO approaches to find an energy-efficient, stable routing path considering mobility, energy consumption, bandwidth utilization, and distance. This paper designs an energy-efficient MANET routing EEMR-PSO-CUCKOO (Energy Efficient MANET Routing Using Hybrid PSO and CUCKOO Search) algorithm. The performance analysis shows that the proposed routing protocol is more efficient and establishes a new direction than the existing one concerning network lifetime, bandwidth utilization for data transmission, and End-to-End delay. The mobility and energy environment for the PSO algorithm is applied here to create energy-efficient cluster heads by considering the additive weight-based fitness value of the individual nodes. Finally, meta-heuristic CUCKOO’s Levy flight optimization technique finds the optimized path among the cluster heads to transmit the data to the node via cluster heads. CUCKOO’s Levy fly optimization technique considers the remaining bandwidth and distance among the cluster head. Hybrid PSO and Cuckoo Search-based optimized EEMR-PSO-CUCKOO algorithm works over various MANET conditions with varying mobile nodes and CHs scenarios. Extensive simulation results show that our proposed hybrid technique improves the End-to-End delay and packet delivery ratio (PDR) in the performance of the given solution by comparing with the existing protocol ACO, PSO, Hybrid-ACO-PSO, and CSO-AODV. Further, the performance of the given key improved compared with the current protocol in terms of energy consumption or throughput and network lifetime with existing AODV, AOMDV, PSO-AOMDV, and CSO-AODV, demonstrating the dominance of the proposed algorithm.

Keywords: PSO, Cluster Head, MANET, Routing, Energy.

1 Introduction

MANETs consist of decentralized, transportation-less, distributed-autonomous mobile nodes in wireless networking that communicate among themselves without any specific topology. They are self-organizing and also self-created on demand in infrastructure-less environments. High mobility, dynamic topology, limited bandwidth utilization, and battery energy are the primary constraints of this kind of network (Abbas NI et al. 2015). In MANET, for a particular instance of time, multiple unstable paths exist due to the mobility of individual nodes. Besides mobility, the path lifetime also depends on various objectives such as noise in the transmission media, battery capacity, Euclidian distance, bandwidth utilization, etc. Considering all the purposes mentioned above and finding the optimal stable path between sources and destinations in a mobile environment of the nodes is an open, challenging issue. Hence, a fuzzy logic system (FLS) can provide a possible way for various matters related to the Quality of Services at a time (N. Fareena et al. 2020) of routing in MANET and energy conservation (K. Sudhakar et al. 2020) nodes are reduced applying clustering approach.

1.1 Related Work

In [1], K Sudhakar et al. proposed a multi-objective micro-micro clustering framework using a weight-based genetic algorithm to share secret information in military communication. It shows better results in terms of load balancing and time efficiency. In [3], Fareena N et al. suggested an ad-hoc wireless network for multi-hop communication among several mobile devices. The distributed fuzzy logic can handle uncertainties in the MANET environment. Fuzzy rules easily allow optimal route selection and route repair. It shows an increased network lifetime compared to the existing protocol MAODV. In [5], Del Valle Y et al. elaborates on the basic concepts of PSO and its various variants. PSO is applied in multiple system applications to gain optimization in the system. The designer defines the fitness function as gaining efficiency in the system. In [6], Selvakumar M et al. suggested a hybrid evolutionary algorithm for clustering. The routing process is considered an NP-hard problem, and the EECSRP model’s performance analysis is compared with that of different existing methods using parameters like end-to-end delay and packet delivery ratio. In [16], A. Ziagham et al. suggested a new vehicular ad-hoc network VANET technique to reduce the overhead of rapid cluster selection and cluster formation change. The authors use Gauss Markov Mobility (GMM) to change the protagonist rule of cluster formation and cluster member duration. In [19], Joshi, A.S et al. explain a review on meta-heuristic search using Cuckoo search techniques to solve optimization problems. Some species, like Ani and Guira Cuckoos, keep their eggs on other host bird nests and remove other eggs. They intend to hatch their eggs properly. This behavioural strategy of cuckooing with other host birds is compared and studied in detail. In [20], V. Kesavan et al. comprehensively reviewed the heuristic and meta-heuristic algorithms to solve the NP-hard problems. In this paper, shorter cellular manufacturing system (CMS) optimization is essential to achieve the best performance. Researchers discuss meta-heuristic algorithms with hybridization techniques elaborately to solve such multiple CMS problems.

The main contribution here is summarized as follows.

(a) Cluster formation and energy efficient cluster head (CH) selection for future data transmission.

(b) Increasing the whole network lifetime through energy-efficient optimized route selection.

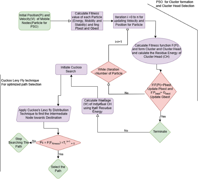
The flow diagram shown in Figure 1 is about the layout of the proposed work. We propose a new framework using PSO and the metaheuristic Cuckoo search optimization technique. In this paper, cluster heads in MANET select bandwidth-optimized routes among all available paths in between the cluster heads using Cuckoo’s Levy fly techniques [2]. Through Levy fly techniques, the number of hopping should be less compared to other optimized techniques, which can lead to less energy utilization.

images

Figure 1 Work flow diagram of EEMR-PSO-CUCKOO.

2 Modular Description of EEMR-PSO-CUCKOO

We discuss the proposed EEMR-PSO-CUCKOO algorithm in three modular parts below.

A. Cluster Formation and Cluster Head Selection using PSO

B. Packet distribution using cuckoo search.

C. Final packet transmission

2.1 Cluster Formation and Cluster Head Selection Using PSO

The node’s energy for cluster formation instead of the entire only some nodes initially transmit the hello message. The reply received from the neighbor node initially formed the cluster. Through the Pseudo number generator (PRNG), after the network is deployed, some selected node works as a temporary cluster head and transmit the hello message. The reply received from the neighbor node is stored in a table form by the individual cluster head and shared in their table to check if all the existing nodes reflect any of the clusters. If not, repeat the process three times by selecting different nodes as a cluster head through PNRG and trying to form the cluster. Figure 2 shows the pictorial view of the initial cluster formation with temporary cluster head selection.

The particle swarm optimization (PSO) [5, 11, 13] method finds the fitness value based on the additive weight of every node’s energy. A set of nodes forms a cluster here and searches for the optimal results through generation updates, and after each iteration so far, each node updates individual energy as Pbest. In a particular cluster, the best value obtained within the groups is Gbest among the available energy values of the individual node. Here, we consider the Gbest value for energy of the node within a cluster that belongs to the center and has minimum mobility within the collection, known as a best-fitted monitoring Cluster Head MCH, and the best fitted value is given below.

HighestGbest(E)=>EnergyofCenterNodeNodemobility0 (1)

Here, a nodes energy (NGbest(E)) value is considered below

NGbest(E)=HighestGbest(E)-dic+Minmobilityi+Maxi(E)

Where,

NGbest(E) is Highest energy value of a Node that MCH cluster head belongs.

dic is ith node distance from MCH.

Minmobility is minimum mobility of a node.

Maxi(E) is maximum energy of a node.

Depending upon Pbest and Gbest values the particles update their Energy and mobility using the following equations.

Ei(t)=(EiX(t),EiY(t)),Ei(t)energy ofith node at t time (2)
Mi(t)=(MiX(t),MiY(t)),Mi(t)ith node mobility at time t (3)

images

Figure 2 Graphical representation of Cluster formation and temporary CH selection.

Considering energy and mobility of a node the fitness function using PSO is computed here as per the proposal in Equation (4) below

Ei(t+1)=(Epbesti(t+1)=Ei(t)+Miupdate(t+1) (4)

As we know the mobility at time t would be,

Mupdate(t)=>(ResudueEnergy(R)Mobility(M)) (5)

Where the mobility updating will be,

Mupdatei(t+1) =wMi(t)+c1*rand()*(EPbesti-Ei(t))
+c2*rand()*(EGbest-Ei(t)) (6)

For our proposal in a Cluster the EGbest is best fitted monitoring cluster head energy that would be ideal if it placed at the center of the cluster and will consider as Gbest value. The best fitness value for cluster head (CH) is consider as

EGbestMax(t)=>MaximumEnergy(Emax)LowestMobility(Lmob) (7)

For global update fitness value for a node with CH the difference of energy would be for a node is given below as

EGbest[t+1]=EGbestMax(t)-Eupdate[t+1] (8)
Eupdate[t+1]=dci+min(mobility)+RRes_max(Energy) (9)

Where,

dci = distance of a node from cluster head.

min(mobility) = as minimum as possible mobility for a node.

RRes_max(Energy) = Maximum possible residue energy.

Here, Eupdate[t+1] is node energy in the existing position of the particle and rand() function is considered here as a random number value lies between (0,1), where c1 and c2 are the learning factors, and the measurement value is 2 for both. Maximum energy Emax needs to calculate the nodes of each dimension for the mobility of the nodes. As shown in Figure 1, the updating process is continual until a satisfactory value in the CH is given below.

CH(t+1)i={CHi(t)if((Pbesti(CHi(t))>Fitness(Pbesti(node_i(t+1))))Pbesti(node_i(t+1)otherwise. (10)

2.1.1 Fitness function

The observation here in the proposed model is that the fitness function depends on the average intra-cluster distance and average distance among the mobile nodes, which is given below in Equation (11) The main objective for optimal CH selection is to make minimization of middle intra-cluster and average migratory distances of all the CHs. Thus, the first objective of the CH selection process here in Equation (11).

ffirst=j=1m1lj(i=1ljD(Si,CHj)+D(CHi,CHj)). (11)

2.1.2 Energy parameter

ECHj is jth selected CH’s present total energy, among the mobile nodes in an iteration process. where, 1 j m. The optimal energy uses during cluster head selection is required to utilize as minimize as possible energy values of the mobile nodes in between the iteration, which is given below by Equation (12).

Minimizefsecond=1j=1m(ECHj) (12)

Here, minimize of the above objectives that used and fitness function that produces shown in Equation (13).

ffitness=α×ffirst+(1-α)×fsecond0<α<1 (13)

Now, as per the algorithm [1], after finding the CHs within an individual CH’s region, the data has to be transmitted by the mobile node through their respective CH in which cluster they are in on that particular instance of time. Finally, the cluster formation occurs by the CHs to residue energy, the distance among the mobile nodes within CHs, the space among the cluster heads and the degree of CH’s node combining this Equations (14) and (15) are defined as the respective energy of CHs. Finally, the respective energy of CHs is given below.

The respective energy of CHs.

CHweight(si,CHj)CurrentResidueEnergy(RH)dis(si,CHj)×dis(CHi,CHj)×node_degree(CHj) (14)
CHweight(si,CHj)=L×RHD(si,CHj)×D(CHj,CHj)×node_degree(CHj) (15)
Algorithm 1 Finding CH using PSO

1. Input: n number of mobile node

2. Output: Formation of Cluster and Cluster Head

3. Begin Process

4. for Each mobile node m = 1 to n do

5. Initialize Ei for Mobile Node (Em1,Em2,,Emn)

6. end for

7. End

8.

9. repeat

10. for m=1 to n do

11. Calculate ffitness for individual mobile node

12. if ffitness>Gpbest then

13. Set ffitness as current Gpbest

14. else

15. Gpbest is current Gpbest

16. end if

17. end for

18. while CH not found within si do

19. end while

20. until condition is met 21.

21. for each CH do

22. if EGbest is not found then

23. Calculate ffitness for EGbest for all CH

24. else if ffitness(EGbest)>EGbest then

25. ffitness(EGbest)=EGbest

26. else

27. EGbest

28. end if

29. end for

30. End

Here, L = 1 is a constant and the output concert of the EEMR-PSO-CUCKOO algorithm. Every mobile node calculates its Weight value during cluster formation, as shown in Equations (14) and (15). The pseudo code of the EEMR-PSO-CUCKOO algorithm is shown here in Figure 3. Here, we consider throughput comparable to local best value and fitness F from Equation (13).

2.1.3 Packet distribution using cuckoo search

2.1.4 Mechanism of Levy flight using cuckoo search techniques

The haphazard walk of the cuckoo is a Levy flight. The next move of the cuckoo for its following location is based on the current state and transition probability. A heavy-tailed probability distribution function is used for the calculation of step length. The Levy flight helps cuckoos to cover the distance to a stable distribution position after a random walk from the starting position through many steps. Here, we consider ‘n’ data to transmit after finding the path, next position, or hops to ship and would be the solution vector xi of our optimization problem. The throughput for the following work for sending data by source CH [710] after time ‘t’ can be measured using the below stochastic Equation (16) which is comparable with the cuckoo’s random walk or random search technique. The random search follows the Markov chain method to find the next steps dependent upon the current position, representing the first part of the equation.

Tit+1=xit+α*HopdistanceH(Pa-ε)(xjt-xit) (16)

H is the Heaviside step function [14] used for discovery probability with a random number ε in [0, 1]. Here, α>0 is the step distance that can be the best optimized hop. Generally, α=1 uses in many cases. The second part of the equation is a transition probability. The random search and transition probability are the product here, which means an entry multiplication occurred, and this product is similar to the cuckoo’s haphazard walk via Levy flight. This competent search space helps the cuckoo to find the following location using Levy flight. This search technique is comparable among the CHs for data transmission like a cuckoo’s random walk, and using Levy distribution, the haphazard step distance is drawn.

Levyu=A=t-λ,(1<λ3) (17)

Cuckoo’s Levy walk technique applied here to speeds up the local search like discovering the best route between source CH and destination CH before data transmission take place. Cuckoo optimization algorithm (COA) is a inhabitants-based algorithm in an approach comparable solution when the locations should be far enough. It is observed that there are some familiar characteristics between the cuckoo optimization algorithm (COA) to GA and PSO is more competent as the step distance is heavy-tailed. The number steps of parameters could be less than those used for GA and PSO and potentially more generic to adapt to the optimization problems. Due to this, less number of steps technique approach incorporate less number of control message transmission to find the route in between CHs.

2.1.5 Comparison

The comparison of similar PSO and Cuckoo search (CS) based works is presented here. It is being observed that the fitness formulas, values, and areas of working principles are different for matching criteria [10]. It is found the proposed hybrid protocol gives better lifetime then compared to other meta-heuristic approaches. CS has outperformed both GA and PSO.

images

Figure 3 Comparison table CS, PSO, ACO and GA.

Our optimization problem we focus here energy and optimized route to transmit the data in mobile environment of the nodes hence, from PSO we already formed the clustered and after cluster formation we applied CS to find optimized route. This hybrid approaches have a potentially prevailing optimization tactic that can easily be absolute to study multi-objective optimization approaches with various constraints NP-hard problems. Table 2 shows the comparison results related to GA, Cuckoo Search and PSO in terms of energy with time iteration.

images

Figure 4 Comparison table CS, PSO, ACO and GA.

2.2 Final Packet Transmission

The Cuckoo search algorithm for optimization techniques specific to breeding and egg laying. 2009 Yang and Deb primarily used the Cuckoo Optimization Algorithm (COA). In 2011, Rajabioun used it as the objective function. A meta-heuristic COA is applied here to identify the most optimized path from the source node to the destination node before data transmission occurs among the CHs. The cuckoo bird lays their eggs in the habitat of other birds, and if that bird is not identified, the cuckoo’s laying egg would be the optimized solution in that space. The optimization comprises of Cuckoo’s Levy Flights mechanism and Search Implementation [19]. The optimization lies in the following three rule sets.

1. At the time of data transmission, the source cluster dumps it in a randomly chosen path.

2. In the next step, the appropriate data comes with a low bandwidth and energy efficiency path. Source CH computes the residue energy (RH) by applying the following equation,

RH =(Current Energy of CH)-(SizeofDataEvailableBandwidth)
*Energy Required (18)

3. The rest of the CHs identify the available fixed path where the data laid by the source cluster head with probability Paε (0, 1). The data, when transmitted through the intermediate CHs or hops, the next level energy efficient and sufficient available bandwidth is considered. If the fitness value of residue energy (FR) and bandwidth (FB) is higher than the threshold value, both these parameters are considered here for optimized path selection of fitness value (F) using Levy’s Flight mechanism of cuckoo search and are computed by the following Equation (19).

F=(α*F)+(FR+FB) (19)

Where,

FR=ResidualEnergyofCHMaximumBatteryLevelofCH (20)
FB=CurrentAvailableBandwidthMaximumBandwidthLevel (21)
Algorithm 2 Optimized path using Cuckoo Search

1. Input: SET of Cluster Head (CH)

2. Output: Finf OPtimized root between Source CH to Destination CH

3. Input: Objective function f(x), where x=(x1,x2,,xd)T

4. Input: Possible paths xi (for i=1,2,,n) from CH

5. while (t, Pi) do

6. if Ps->CH weight(si,CHj) then

7. Replace CHj by Ps for the new optimized path

8. end if

9. end while

10. if optimized path = select then

11. Transmit data from CHi to CHj

12. Abandon other paths and select the new path

13. Current best solution

14. end if

15. while (no more best result obtained) do

16. end while

3 Simulation Background

The proposed algorithm is tested with varying numbers of nodes with mobility ranging from 20 to 100 with 3 to 8 CHs. We present our performance evaluation by considering different network situations in three different ways. Here, the sensing field of area 1000 × 1000 m2 for all these scenarios. The number of mobile nodes is 20,40,60,80,100 mobile nodes are considered here. Performance analysis is measured here with varying network scenarios. The initial energy of mobile nodes is considered 2J, the packet length is 4000 bits, and the message size is 500 bits.

Table 1 Simulation parameters

Parameter Used for Simulation Value Channel Wireless
Number of Nodes 20 40 60 80 100
MAC IEEE 802.11
Simulation Area 1000*1000 m2
Traffic Type CBR
Pause Time (1–25) s
Simulation Time 180s
Node Speed 0–20 m\sec
Mobility Model Random Way Point

Table 2 PDR (%) vs. number of nodes

Number of
Nodes CSO-AODV ACO Hybrid ACO-PSO PSO EEMR-PSO-CUCKOO
20 89.21 81.22 83.56 83.22 89.99
40 91.11 83.33 87.98 86.75 92.65
60 91.07 76.95 85.31 83.94 91.15
80 89.04 81.83 89.04 94.5 96.93
100 88.32 77.52 88.32 83.75 98.17

3.1 Packet Delivery Ratio (PDR%)

PDR increases proportionally with the packet release rate as it depends upon sending and receiving packets through optimized routing. EEMR-PSO-Cuckoo is a better PDR than the existing techniques shown in Table 2 and Figure 5, where the X-axis represents the number of nodes and the Y-axis indicates the PDR. The comparison shows that EEMR-PSO-CUCKOO is a minimum of 10.7%,2,5%,5%,2%, and 2% better than ACO, PSO, Hybrid-ACO-PSO, and CSO-AODV for 20, 40, 60, 80 and 100 numbers of a nodes deploy in the network.

images

Figure 5 Comparison of PDR (%) with existing and EEMR-PSO-CUCKOO.

Table 3 Throughput vs number of nodes

Number of
Nodes PSO-AOMDV AODV CSO-AODV AOMDV EEMR-PSO-CUCKOO
20 10.12 8.75 5.85 9.37 6.86
40 10.12 8.75 6.78 9.37 14.6
60 9.51 6.25 7.89 7.5 10.6
80 10.25 7.5 8.34 8.75 12.01
100 10.26 8.75 10.32 9.37 16.46

images

Figure 6 Comparison of throughput with existing and EEMR-PSO-CUCKOO.

3.2 Throughput Analysis

The throughput Table 3 and Figure 6 show the throughput of PSO-AOMDV, AODV, CSO-AODV, AOMDV, and proposed EEMR-PSO-CUCKOO routing models and comparisons. EEMR-PSO-CUCKOO routing models are compared by considering 20, 40, 60, 80, and 100 mobile nodes in the network. Figure 6 shows that the proposed EEMR-PSO-CUCKOO performs better than PSO-AOMDV and CSO-AODV techniques in providing throughput with an increased number of nodes.

3.3 End-to-End Delay

Table 4 and Figure 7 show the results of End-to-End delay for CSO-AODV, ACO, Hybrid ACO-PSO, PSO, and proposed EEMR-PSO-CUCKOO routing techniques compared with five network topologies having 20, 40, 60, 80, and 100 numbers of nodes. From Figure 8, the End-to-End delay is inversely proportional to network size for all cases. Among all the circumstances, observation reflects that our proposed EEMR-PSO-CUCKOO is better than other methods.

Table 4 End-to-End delay vs. nodes

Number of
Nodes CSO-AODV ACO Hybrid-ACO-PSO PSO EEMR-PSO-CUCKOO
20 0.2 0.32 0.22 0.25 0.14
40 0.23 0.32 0.25 0.28 0.15
60 0.17 0.31 0.26 0.28 0.12
80 0.19 0.25 0.13 0.21 0.13
100 0.18 0.26 0.15 0.23 0.14

images

Figure 7 Comparison of End-to-End with existing and EEMR-PSO-CUCKOO.

3.4 Energy Consumption

The energy comparison Table 5 below and Figure 8, the experimental results show the energy consumption for AODV, AOMDV, PSO-AOMDV, CSO-AODV, and proposed EEMR-PSO-CUCKOO routing models having 20, 40, 60, 80, and 100 numbers of nodes respectively. From Figure 8, the Energy consumption of AODV, AOMDV, PSO-AOMDV, CSO-AODV, and proposed EEMR-PSO-CUCKOO are increasing with the increasing number of nodes. However, our proposed EEMR-PSO-CUCKOO performs better than AODV, AOMDV, PSO-AOMDV, and CSO-AODV methods concerning energy consumption.

Table 5 Energy consumption vs number of nodes

Number of
Nodes AODV AOMDV PSO-AOMDV CSO-AOMDV EEMR-PSO-CUCKOO
20 59.5 57.75 52.33 34.56 19.5
40 64.25 59.66 53.68 50.81 19.5
60 69.75 59.48 54.67 53.98 29.64
80 74.58 67.55 56.84 64.52 39.75
100 79.82 74.66 56.24 54.22 49.78

images

Figure 8 Comparison of energy consumption with existing and EEMR-PSO-CUCKOO.

4 Conclusion

Our proposed algorithm and fitness function using hybrid PSO and Cuckoo search for MANET routing protocol show more efficient energy than the existing hybrid proposal. Here, Cluster Head selection uses existing Intra-Cluster differences and the remaining power of mobile nodes within a radio range of any CHs to select the path for data transmission, giving a better scenario. Our algorithms derived weight functions for forming clusters and after that data transmission using energy efficient routing in meta-heuristic approaches using PSO and Cuckoo search, tested over several network scenarios MANET. The experimental result shows that the proposed algorithm performs well in stipulations of network lifetime and total energy utilization, and the performance of our proposed hybrid model shows future direction better than the existing one.

References

[1] K. Sudhakar, N. Sengottaiyan, S. Anbukaruppusamy “A hybrid swarm intelligent framework to support efficient military communication in MANET” Journal of Ambient Intelligence and Humanized Computing https://doi.org/10.1007/s12652-020-01999-9.

[2] X.-S. Yang and Suash Deb, “Cuckoo Search via Lévy flights,” 2009 World Congress on Nature & Biologically Inspired Computing (NaBIC), Coimbatore, India, 2009, pp. 210–214, doi: 10.1109/NABIC.2009.5393690.

[3] Fareena, N., Sharmila Kumari, S. Retraction Note to: A distributed fuzzy multicast routing protocol (DFMCRP) for maximizing the network lifetime in mobile ad-hoc networks. J Ambient Intell Human Comput 14 (Suppl 1), 457 (2023). https://doi.org/10.1007/s12652-022-04183-3.

[4] Abbas, N.I., Ilkan, M. and Ozen, E. Fuzzy approach to improving route stability of the AODV routing protocol. J Wireless Com Network 2015, 235 (2015). https://doi.org/10.1186/s13638-015-0464-5.

[5] Del Valle Y., Venayagamoorthy G. K., Mohagheghi S., Hernandez J.-C., and Harley R. G., “Particle swarm optimization: basic concepts, variants and applications in power systems,” IEEE Transactions on Evolutionary Computation, vol. 12, no. 2, pp. 171–195, 2008. doi: 10.1109/tevc.2007.8966862-s2.0-4224908698.

[6] Selvakumar M and Sudhakar B. (2022). Energy Efficient Clustering with Secure Routing Protocol Using Hybrid Evolutionary Algorithms for Mobile Adhoc Networks. Wireless Personal Communications: An International Journal. 127:3. (1879–1897). Online publication date: 1-Dec-2022. https://doi.org/10.1007/s11277-021-08728-1.

[7] B. Devika, P.N. Sudha, Power optimization in MANET using topology management, Engineering Science and Technology, an International Journal, Volume 23, Issue 3, 2020, Pages 565–575, ISSN 2215-0986, https://doi.org/10.1016/j.jestch.2019.07.008.

[8] Felix Martinez-Rios, Alfonso Murillo-Suarez, A new swarm algorithm for global optimization of multimodal functions over multi-threading architecture hybridized with simulating annealing, Procedia Computer Science, Volume 135, 2018, Pages 449–456, ISSN 1877-0509, https://doi.org/10.1016/j.procs.2018.08.196.

[9] Sucasas V., Radwan A., Marques H., Rodriguez J., Vahid S., and Tafazolli R., “Ad hoc networks: a survey on clustering techniques for cooperative wireless networks,” Ad Hoc Networks, vol. 47, pp. 53–81, 2016. 2-s2.0-8497000394.

[10] W. Bednarczyk and P. Gajewski, “An enhanced algorithm for MANET clustering based on weighted parameters,” Universal Journal of Communications and Network, vol. 1, no. 3, pp. 88–94, 2013.

[11] B. Devika, P.N. Sudha, Power optimization in MANET using topology management, Engineering Science and Technology, an International Journal, Volume 23, Issue 3, 2020, Pages 565–575, ISSN 2215-0986, https://doi.org/10.1016/j.jestch.2019.07.008.

[12] J. J. Liang, A. K. Qin, P. N. Suganthan, and S. Baskar, “Comprehensive learning particle swarm optimizer for global optimization of multimodal functions,” IEEE Transactions on Evolutionary Computation, vol. 10, no. 3, pp. 281–295, 2006.

[13] Xia X, Fu X, Zhong S, Bai Z and Wang Y. (2023). Gravity particle swarm optimization algorithm for solving shop visit balancing problem for repairable equipment. Engineering Applications of Artificial Intelligence. 117:PA. Online publication date: 1-Jan-2023. https://doi.org/10.1016/j.engappai.2022.105543.

[14] M. Rath, B. K. Pattanayak, and B. Bibudhendu Pati, “QoS satisfaction in MANET based real time applications,” International Journal of Control Theory and Applications, International Science Press, vol. 7, pp. 3069–3083, 2016.

[15] del Valle Y., Venayagamoorthy G. K., Mohagheghi S., Hernandez J.-C., and Harley R. G., “Particle swarm optimization: basic concepts, variants and applications in power systems,” IEEE Transactions on Evolutionary Computation, vol. 12, no. 2, pp. 171–195, 2008. doi: 10.1109/tevc.2007.8966862-s2.0-42249086989.

[16] A. Ziagham and M. NooriMehr, “MOSIC: mobility-aware single-hop clustering scheme for vehicular ad hoc networks on highways,” International Journal of Advanced Computer Science and Applications, vol. 7, no. 9, pp. 424–431, 2016.

[17] Dholey, M.K., Sinha, D. ACOLBR: ACO Based Load Balancing Routing in MANET. Wireless Pers Commun 126, 2483–2511 (2022). https://doi.org/10.1007/s11277-022-09804-w.

[18] K. Hussain, A. H. Abdullah, S. Iqbal, K. M. Awan, and F. Ahsan, “Efficient cluster head selection algorithm for MANET,” Journal of Computer Networks and Communications, vol. 2013, Article ID 723913, 7 pages, 2013.

[19] Joshi, A.S.; Kulkarni, Omkar; Kakandikar, G.M.; Nandedkar, V.M. (2017). Cuckoo Search Optimization – A Review. Materials Today: Proceedings, 4(8), 7262–7269. doi: 10.1016/j.matpr.2017.07.055.

[20] V. Kesavan, R. Kamalakannan, R. Sudhakarapandian, P. Sivakumar, Heuristic and meta-heuristic algorithms for solving medium and large scale sized cellular manufacturing system NP-hard problems: A comprehensive review, Materials Today: Proceedings, Volume 21, Part 1, 2020, Pages 66–72, ISSN 2214-7853, https://doi.org/10.1016/j.matpr.2019.05.363.

[21] M. K. Dholey, D. Sinha, S. Mukherjee, A. K. Das and S. K. Sahana, “A Novel Broadcast Network Design for Routing in Mobile Ad-Hoc Network,” in IEEE Access, vol. 8, pp. 188269–188283, 2020, doi: 10.1109/ACCESS.2020.3030802. keywords: Mobile ad hoc networks; Routing protocols; Routing; Network topology; Topology; Data communication; Broadcast network; control overhead; MANET; routing; MCST.

Biographies

images

Milan Kumar Dholey received a B.E degree in Computer Science Engineering from Burdwan University, India, in 2003 and an M.E degree in Information Technology in 2007 from West Bengal University of Technology, West Bengal, India. He is pursuing his PhD in the Department of Computer Science Engineering, National Institute of Technology, Patna, Bihar, India, and working as Asst. Prof. in the Department of Computer Science Engineering at the School of Technology, GITAM(Deemed to be University), Vishakapatnam, Andhra Pradesh. His research and teaching interests include Mobile Ad-hoc networks, Wireless Sensor Networks, and Artificial intelligence.

images

Ditipriya Sinha has received a PhD in Computer Science and Technology from the Indian Institute of Engineering Science and Technology (IIEST), Shibpur, and a Master of Technology from West Bengal University of Technology in the Department of Software Engineering. She is the silver medallist during M.Tech. She is an Assistant Professor in the Computer Science and Engineering Department at the National Institute of Technology Patna. She was an assistant professor in the Department of Computer Science and Engineering at Birla Institute of Technology, Mesra. Her area of research is mobile ad hoc networks, wireless sensor networks, blockchain, cyber security, and scheduling algorithms.