User-Friendly Privacy-Preserving Photo Sharing on Online Social Networks
Khalid Alemerien
Tafila Technical University, Tafila, 6610, Jordan
E-mail: Khalid.alemerien@ttu.edu.jo; khalidalemerien@gmail.com
Received 12 May 2020; Accepted 07 July 2020; Publication 10 September 2020
A variety of online social networking (OSNs) services facilitates users to share a huge amount of their personal information such as photos. On the other hand, users may unintentionally reveal their photos to other audiences. Therefore, users of OSNs strive to protect their photos with existing privacy management mechanisms. Moreover, users need adequate feedback to understand their privacy preferences in photo sharing services. In this paper, the authors present a new visualization mechanism called Visual Privacy Management Policy (VPMP) in order to simplify the configuring privacy settings when users of OSNs share their photos with others. Also, this solution aims to address the shortcomings of privacy settings policies of photo sharing in OSNs. Furthermore, the solution employs a social graph and circles for visualizing when, where, how and with whom users will share their photos. So, this solution provides users a comprehensible and effective way to determine their privacy settings. The authors evaluate the visual privacy management policy (VPMP) for photo sharing with a user study that compared our solution with the user interface of photo-sharing on Facebook. The obtained findings provide quantitative evidence regarding the applicability of VPMP in terms of usability and privacy protection.
Keywords: Usable privacy, usable security, usability, photo sharing, online social networking.
Recently, many online social networking websites provide photo sharing features that offer users options to upload and share their photos with an assortment of people. For instance, Facebook is the largest online social network for photo sharing on the internet with more than 300 million photos uploaded to Facebook daily [1]. This is an indication of the importance of investigation of photo-sharing service and related issues such as the leakage of private information. Consequently, there is an imperative need for effective privacy mechanisms to protect the personal information associated with these photos [2, 3]. Therefore, the OSNs provide users options to manage manually their information disclosure when they share or tag their photos. But these options have some limitations, such as the ability of users is limited to control the flow of their personal information [4, 5]. In fact, this limitation is caused by three reasons: (1) inadequate feedbacks, (2) misunderstanding the large and complicated set of privacy settings, and (3) the lack of understanding of the implications of their privacy preferences.
Several studies [6–10] have examined privacy problems existing with photo-sharing service in OSNs and they mentioned that the lack of usability of privacy settings is one of the main issues that need to be solved. In order to overcome this problem or mitigate it as well as increase the awareness of users, the OSN designers struggle for developing user-friendly photo-sharing features.
To sum up, the authors believe that understanding the user’s needs and concerns is the first step to develop effective and usable privacy management mechanisms for photo-sharing service in OSNs. Since most of the privacy management mechanisms have been developed to facilitate manually the users’ privacy preferences, therefore these mechanisms should be easy to use and meet user satisfaction [11]. Hence, one of the most significant goals of usable security is making the system behaviors and implications of the user’s actions visible. So, usability is one of the most important and powerful aspects of managing privacy settings effectively. In order to achieve this goal, the authors have merged the visualization techniques into privacy and security management policies.
In this paper, our goal is to improve the privacy management for photo sharing on OSNs. For that, the authors have introduced a novel privacy management mechanism in order to help users determine their privacy preferences easily and increase the awareness of the implications of their privacy preferences when users share their uploaded photos with others. Our mechanism depends on visualization representations including a social graph to represent friends and circles to represent privacy settings. These settings are utilized to specify share with, who can tag, redistribute, set the location, set the time, and determine where and when to share photos. In addition, this mechanism provides users visual feedbacks to understand their actions. Moreover, the authors focus on incorporating the usability considerations with privacy settings management to help the user to understand the implications of privacy preferences.
In this paper, the authors first summarize related work in photo sharing and visualization of security and privacy in OSNs. The authors then describe the design of the Visual Privacy Management Policy (VPMP) in detail. The authors also discuss the evaluation of the VPMP, including the user study. Finally, the authors conclude the main findings and future trends.
Content sharing is one of the most important services provided by OSNs. This service facilitates users sharing photos, videos, and different kinds of media with their friends. Regardless of the security and privacy issues associated with content sharing, many users of OSNs still share their content.
The following researches have introduced approaches to handle the information disclosure issues with content sharing such as CoPE, A3P, and Lockr. Collaborative Privacy Management (CoPE) [12] is a tool that was implemented within the Facebook Platform, to ensure the protection of shared photos. It provides these features; photo notification, photo access management, co-ownership request, and track viewing history of photos. According to their research, users worried about their privacy. Furthermore, Adaptive Privacy Policy Prediction (A3P) [13], which uses the photo content and metadata as indicators for configuring policy settings of photo-sharing service. Lockr [14] is an application to improve privacy in different kinds of OSNs for protecting the shared photos. On the one hand, it is access control for content sharing in order to make the sharing process easy. On the other hand, it isolated personal information on the delivery side from the sharing side. And also, it was integrated with Flicker and BitTorrent for testing. But one of its limitations as if the attacker is able to reveal the relationship key, the information of friends will be compromised.
Squicciarini et al. [15] proposed a mechanism by using game theory for collaborative privacy management on OSNs to share photos that may belong to many users. Their mechanism focused on the sharing decision, where the decision will be made by all the owners of the photo.
These research studies focused mainly on supporting the user’s decision to share content with respect to security and privacy protection. In contrast, our mechanism addressed usability and privacy together.
In order to study the privacy issues which are related to content sharing, Ahern et al. [16] examined privacy preferences of online photo sharing by using mobiles. In this study, they focused on using Flicker as OSN for sharing photos, camera phone as a device to capture photos, and ZoneTag as software to capture and upload photos to Flicker. Also, they concentrated on studying these privacy considerations: security, social disclosure, identity, and convenience. Lipford and Besmer [8] examined privacy mechanisms that were associated with photo sharing and photo tagging. Additionally, they developed an application that was integrated with the Facebook platform to validate their findings. This application includes some design improvements in this context.
Li [17] stated that photo content and recipient influence photo privacy on OSNs. Such and Criado [18] surveyed the multiparty privacy approaches on OSNs such as manual approaches, auction-based approaches, and aggregation-based approaches. This study focuses on the utilized multiparty privacy approaches for managing privacy preferences of shared content. A set of limitations of emerging multiparty privacy policies with the OSNs platforms are reported. In addition, they outlined the main requirements for designing usable multiparty privacy on OSNs.
In this paper, the authors have focused on assisting individuals to express simple privacy settings. Our mechanism provides users an effective tool to control the sharing of their photos and restrict their photos redistribution by their friends without their permission.
In the human-computer interaction (HCI) field, there are many visualization techniques. Basically, these techniques are utilized to represent different kinds of data, and there are a lot of works in this direction. Our direction is how the visualization can be employed to build security and privacy policies. To our knowledge, according to the investigation process of previous research works, the authors found little research that attempted to invest the benefits of visualization for supporting security and privacy policies. AudienceView [19] is an interface for managing privacy settings based on the audience. In addition, it provided the user with visual feedback and audience in order to understand and specify privacy settings. Moreover, they discovered there is a usability problem with existing security and privacy setting on Facebook.
In addition, there is a popular situation in OSNs; Bob is a friend of Alice and Alice is a friend of Chad. Bob wants to share a piece of his information with Alice, and Bob wants to know how Chad sees his profile in which range. Perhaps Chad could see Bobs’ information. This situation may be considered as a privacy dilemma. So, there is an approach investigated this problem by proposing the Reflective Policy Assessment (RPA) [20, 21], which is a visualization tool for analyzing and assessing the control access policy of users in OSNs; this tool assists users to understand implications of their access control policy. They found that users analyzed their policies more accurately with RPA than without it.
To explore the role of visualization in OSNs, there are some visualization techniques that have been utilized for the analysis of social networks such as [22]. The Prisimos Interface [23] has been used to visualize the changes in policy settings and show the result of policy analysis. Furthermore, visualization has played an effective role in navigation and exploring large-scale social networks such as Vizster [24]. Furthermore, Expandable Grid [25] is an interactive visualization technique for representing security policies in different contexts. It was more usable than list-of-rules policies and effective for a large list of rules. Furthermore, Lipford et al. [7] conducted a comparison study between AudienceView and Expandable Grids in OSNs. On the one hand, both of them are useful. On the other hand, AudienceView was slower than and gave users more confidence than Expandable Grids.
Cardea [26] is a visual privacy protection mechanism for taking and sharing photos on OSNs. This mechanism was developed based on four context elements, including scene, location, hand gesture, and others’ presences. The utility of the mechanism is limited to the users’ willingness to respect others’ privacy preferences. Also, there is an uncertainty of the mechanism applicability in OSNs arena.
Yu et al., [27] proposed an approach that recommends fine-grained privacy preferences for sharing photos on OSNs depending on user trustworthiness and content sensitiveness. The findings of the evaluation of the proposed approach show a low correlation between photo privacy and photo content representation.
Li [17] proposed a social relation impression-management scheme (SRIM) for photo sharing on OSNs. This scheme generates automatically a privacy management policy for group photos. To verify the idea of the proposed scheme, a prototype was developed based on the distance between users’ faces, the face-detection results, and photo metadata. The authors can report that the study has two drawbacks: the number of participants is limited to 33 and the participants’ behavior through the simulated study may not be similar to their behavior on real OSNs. The effectiveness of the proposed scheme needs more investigation.
To sum up, control and feedback are significant principles for designing privacy [28–32]. Therefore, the authors can express that VPMP attempt to provide the following features; viewing policy decisions, policy visualization, changing policy decisions, representing composite values, using in the OSNs context, scalability, and providing visual feedback.
VPMP is a visual privacy management policy for photo sharing on online social networking websites. VPMP provides users of OSNs the ability for managing their privacy options when they use the photo-sharing features in an effective manner. In the forthcoming subsections, the main components and functionalities of VPMP are described in detail.
Based on the user privacy preferences to share a photo with others, the VPMP provides the user with visual feedback of the shared photo through a social graph. Figure 1 illustrates the architecture of VPMP for photo sharing including a component that includes two modules (Social Graph Generator and Privacy Policy Manager), and three data repositories (Photos, Friends and Privacy Policy). The Photo repository contains the uploaded photos. The Friends repository contains friends’ personal information and pictures. The Privacy Policy repository stores the user’s privacy preferences for each shared photo such as whom and when information.
The main purposes of both modules are illustrated as follows: The Social Graph Generator is responsible for creating a social graph in order to view all friends. The Privacy Policy Manager uploads the privacy policy for each photo and forwards any changes of privacy preferences to the privacy policy repository.
The Feedback Manager component provides the users with appropriate visual feedback that helps them to understand the implications of their preferences. The user interacts with all of these components through a user interface, which makes the photo-sharing process easier and friendly for users.
Figure 1 The architecture of Visual Privacy Management Policy (VPMP) for photo sharing.
The VPMP consists of two main areas; the first area, “Your Friends” shows the friends list as social graph, each friend is represented as a node. The other area, “Circles” enables the users to choose a specific functionality such as share with, tagging and so forth. Basically, the user can configure his privacy preferences through drag and drop a photo with a friend, list of friends, or public audiences. The VPMP provides the user with visual feedback about his preferences.
Moreover, the VPMP provides several functionalities, which allow users to perform the following: (1) Choose one friend, a group of friends, a list of friends, all friends, or everyone (public) to share a photo. (2) Share one photo or more (album of photos) at a time. (3) Determine the period of time for sharing the photos with others. (4) Identify who is able to tag the shared photo. (5) Identify who is able to add the location and time of photo taking. (6) Determine who is able to redistribute the shared photo. Also, (7) VPMP provides the user with adequate visual feedback about his action. Moreover, the owner of photo can configure privacy settings at the moment of photo sharing. This makes the photo owner is confident and feels the shared photos are protected.
The VPMP provides immediately the user with visual feedback. For example, the user determines the photo or album of photos that will be shared with others. The photo is dragged to the central circle and linked to six other circles (share with, when, who can tag, who can redistribute, who can set the time, and who can set the location). Each circle represents a specific functionality, which helps the user to determine a specific privacy preference of the shared photo. For example, the user allows a friend or list of friends to tag the shared photo by clicking the circle “who tags”. Moreover, VPMP provides zooming techniques and names of lists of friends to facilitate the navigation of friends if a large number of friends.
Technically, the elements associated with the generated social graph are friends, actions, and relationships. So, let G = (V, E, T, F) denoted an undirected graph. (V, E, F) along with a function T: E → N, where;
Furthermore, let P is the gallery of photos that to be shared with others, where pi represents a photo in the photo gallery P = (p1, p2,. . . , pr)
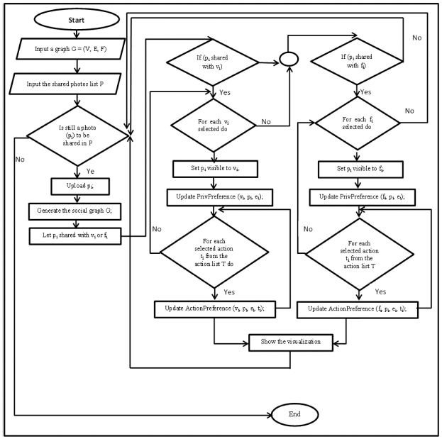
Figure 2 shows the flowchart of the proposed algorithm. It illustrates the steps of sharing photos on OSNs using VPMP as follow:
For each photo (pi) to be shared in P do
Our goal is to obtain users’ evaluation of the usability of VPMP. Also, the authors aim to discover the role of visualization in developing security and privacy management policies. In particular, a user study was conducted to examine the usability of VPMP and its impact on privacy awareness comparing with the standard user interface of photo-sharing feature on Facebook. Therefore, this study was designed to answer the following questions:
Shackel and Richardson [33] defined three dimensions of the technology acceptability as follow utility, usability, and likeability. Utility refers to how the system functionalities meet the user’s needs, while usability refers to how the users can use the system easily and effectively. Likeability refers to how the users feel the system is convenient. Additionally, privacy concerns refer to how privacy settings support the protection of personal information.
In order to measure VPMP utility, the authors use perceived usefulness. Also, the authors measure VPMP usability through the perceived ease to use. Specifically, the authors evaluate the effectiveness of VPMP, in terms of usability and perceived privacy, through five measures; intention to use (IU), perceived usefulness (PU), ease to use (EU), user satisfaction (US), and privacy concerns (PC). The validity and reliability of the measurements have already established [34]. Also, the questionnaire items were modified and rephrased for clarity and relevance for the domain of study. Finally, 17 modified questionnaire items have been utilized to examine the measurements in the context of OSNs. Furthermore, demographic questions include different measurement scales.
To verify the stability of the study instrument, the Cronbach alpha test has been utilized to measure the internal consistency of resolution question items. As shown in Table 1, 0.858 is the obtained value of the total instrument for collecting the participants’ responses regarding the usability and privacy associated with the VPMP. This value is very good for administrative and human research. Also, the authors measure the internal consistency of the five study variables IU, PU, EU, US, and PC, the values of Cronbach alpha were 0.741, 0.821, 0.712, 0.759, and 0.727 respectively. All these values are acceptable for approving these variables and related questions in this study. In comparison to the findings that have been obtained for the same tool that has been utilized to collect the participants’ responses in the evaluation of the photo-sharing service on Facebook. The authors found that the value of Cronbach alpha for the instrument is 0.926, which is excellent for human research. In addition, the values of Cronbach alpha for PU, IU, EU, US, and PC are from 0.669 to 0.912, respectively. And also, these values are considered acceptable in order to adopt these variables and their related question items as an effective tool in this study.
Table 1 Summary of stability of measures using Alpha Cronbach
| Alpha Cronbach |
|||
| Measure | No. of Question Items | VPMP | |
| Intension to Use (IU) | 3 | 0.912 | 0.741 |
| Perceived Usefulness (PU) | 4 | 0.699 | 0.821 |
| Easeto Use (EU) | 3 | 0.872 | 0.712 |
| User Satisfaction (US) | 3 | 0.849 | 0.759 |
| Privacy Concerns (PC) | 4 | 0.850 | 0.727 |
| Overall Tool | 17 | 0.926 | 0.858 |
It is essential to make sure that the used concepts in VPMP are understandable and useful for users of OSNs. Therefore, the authors provided a short introduction about how can the participants use VPMP? The authors asked the participants to perform ten tasks by using VPMP. In each task, the participant uploads a photo then determines the privacy settings for sharing this photo with a friend or a group of friends and obtains the appropriate feedback. After performing the tasks, the participants are provided a questionnaire with questions to inquire about the experience gained from VPMP. These questions are rated on the five-point Likert scale, where 1=strongly disagree, 2=disagree, 3=neutral, 4=agree and 5=strongly agree. Then, the participants perform the same tasks through the user interface of Facebook. And also, the participants use the same questionnaire with the same questions that reflect their experience with photo sharing on Facebook.
To examine the effectiveness of VPMP, a total of 341 participants were involved in the user study. The questionnaire asked the participants to answer the questions regarding their experiences of using VPMP and Facebook for sharing photos. In order to ensure fairness, no reward was provided to the participants for their participation. Out of a total of 341 responses collected during the running of our user study, 11 deficient responses were dropped. The rest number of participants was 330 resulting in a response rate of 96.77%. The participants were divided into two groups (165 participants for each group). The first group of participants was given the VPMP and associated tasks and the assigned evaluation survey. Also, the second group of participants was given the list of tasks to perform on Facebook and the assigned evaluation survey. Table 2 illustrates the characteristics of the participants.
The results clearly illustrate the fact that the majority of participants share two photos or less on Facebook every day. Only 12.4% of participants share three photos or more on Facebook every day. Figure 3 shows the percentage of participants based on their ages; 59.1% of participants’ ages are between 21 to 30 years. Compared with the latest statistics on the distribution of Facebook users [35], the authors find that the distribution of participants in terms of age is harmonious with these statistics. Figure 4 outlines the percentage of average weekly time spent by the participants on Facebook; about 57.9% of the participants spent 10 hours or less weekly on Facebook. These findings are in harmony with somewhat Statistics relating to the daily use of Facebook users [36]. Of the 330 participants, 70.3% and 72.7% of them are not employed and single, respectively. It an expected percentage since most of the participants in the study are students. This diversity in demographics characteristics of the study participants supports the findings that the authors obtained.
Table 2 Participants’ characteristics
| Gender | Male | 142 | 43% |
| Female | 188 | 57% | |
| Age | 20 or under | 77 | 23.3% |
| 21–30 | 195 | 59.1% | |
| 31–40 | 38 | 11.5% | |
| 41 and above | 20 | 6.1% | |
| Employment | Not employed | 322 | 70.3% |
| Part-time | 37 | 11.2% | |
| Full-time | 61 | 18.5% | |
| Marital status | Single | 240 | 72.7% |
| Married | 80 | 24.3% | |
| Other | 10 | 3% | |
| Usage of the online social networks (Facebook) | |||
| Frequency of using Facebook | 5 hours and less/week | 100 | 30.3% |
| 6–10 hours/week | 91 | 27.6% | |
| 11–15 hours/week | 60 | 18.2% | |
| More than 15 hours/week | 79 | 23.9% | |
| Number of Photos shared | 2 photos or less/day | 289 | 87.6% |
| 3 to 10 photos/day | 34 | 10.3% | |
| More than 10 photos/day | 7 | 2.1% | |
Figure 3 Percentage of participants based on age distribution.
Figure 4 Percentage of participants based on the frequency of using Facebook every week.
In this section, the authors demonstrate the findings of the evaluation process of the photo-sharing service on Facebook and VPMP. Table 3 presents the summary of means, standard deviations, and average ranks for each question item and overall of the usability and privacy measures; Intention to Use, Perceived Usefulness, Ease to Use, User Satisfaction, and Privacy Concerns. The usability and privacy measures are discussed in detail as follow:
The participants are asked to rate various aspects in the IU category for both Facebook and VPMP on a 5-point Likert scale from 1–5, where 1 is “disagree” and 5 is “strongly agree”. Table 3 shows the mean, standard deviation, and average rank for the participants’ responses specifying aspects in the IU category. The means of participants’ responses of IU1, IU2, and IU3 of VPMP are very close to the means of IU1, IU2, and IU3 of photo-sharing service on Facebook. The noticeable result is that the overall average rank of IU3 of VPMP is 4 (agree) where the photo-sharing service on Facebook is 3 (neutral). In addition, the authors found that the variance in the participants’ responses based on the standard deviation of the VPMP is slightly less than the photo-sharing service on Facebook. This indicates the participants are willing to use VPMP more than Facebook for sharing photos. The overall mean (2.99) of participants’ responses in terms of IU for the VPMP is higher than the mean (2.63) of the photo-sharing service on Facebook while the standard deviation was the opposite.
Interestingly, the overall average rank of IU for both Facebook and VPMP is 3 (neutral). Figure 5 compares visually between the photo-sharing service on Facebook and VPMP in terms of the IU. In fact, the participants reported higher positive rates for IU1, IU2, and IU3 of VPMP than the photo-sharing service on Facebook. About 34% of the respondents rated the overall intention to use of VPMP agree and above while 23% of the respondents rated the intention of use of the photo-sharing service on Facebook agree and above.
Table 3 Summary of means, standard deviations, and average ranks of the usability and privacy measures and associated questions
| Facebook Photo-sharing Service | VPMP | ||||||||
| Measure | Item Questions | Mean | Std | Avg. Rank | Level of Evaluation | Mean | Std | Avg. Rank | Level of Evaluation |
| Intention to | IU1 | 2.53 | 1.02 | 3.00 | Neutral | 2.95 | 0.99 | 3.00 | Neutral |
| Use (IU) | IU2 | 2.58 | 1.05 | 3.00 | Neutral | 2.97 | 0.97 | 3.00 | Neutral |
| IU3 | 2.78 | 1.04 | 3.00 | Neutral | 3.05 | 0.98 | 4.00 | Agree | |
| Overall (IU) | 2.63 | 1.04 | 3.00 | Neutral | 2.99 | 0.97 | 3.00 | Neutral | |
| Perceived | PU1 | 3.66 | 0.91 | 4.00 | Agree | 3.23 | 0.93 | 4.00 | Agree |
| Usefulness (PU) | PU2 | 3.56 | 0.85 | 4.00 | Agree | 3.21 | 0.90 | 4.00 | Agree |
| PU3 | 3.19 | 1.00 | 4.00 | Agree | 3.06 | 0.90 | 4.00 | Agree | |
| PU4 | 3.18 | 1.09 | 4.00 | Agree | 3.09 | 0.88 | 3.00 | Neutral | |
| Overall (PU) | 3.40 | 0.99 | 4.00 | Agree | 3.15 | 0.90 | 4.00 | Agree | |
| Ease to Use (EU) | EU1 | 3.56 | 1.00 | 4.00 | Agree | 3.62 | 0.82 | 4.00 | Agree |
| EU2 | 3.41 | 0.99 | 4.00 | Agree | 3.52 | 0.83 | 4.00 | Agree | |
| EU3 | 3.48 | 1.00 | 4.00 | Agree | 3.55 | 0.87 | 4.00 | Agree | |
| Overall (EU) | 3.48 | 1.00 | 4.00 | Agree | 3.56 | 0.84 | 4.00 | Agree | |
| User | US1 | 2.99 | 1.06 | 3.00 | Neutral | 3.11 | 0.89 | 3.00 | Neutral |
| Satisfaction (US) | US2 | 3.22 | 1.04 | 4.00 | Agree | 3.26 | 0.88 | 4.00 | Agree |
| US3 | 2.91 | 1.04 | 3.00 | Neutral | 3.11 | 0.85 | 3.00 | Neutral | |
| Overall (US) | 3.04 | 1.06 | 4.00 | Agree | 3.17 | 0.87 | 3.00 | Neutral | |
| Privacy | PC1 | 2.49 | 0.99 | 2.00 | Disagree | 3.00 | 0.75 | 3.00 | Neutral |
| Concerns (PC) | PC2 | 2.56 | 1.03 | 2.00 | Disagree | 3.02 | 0.83 | 3.00 | Neutral |
| PC3 | 2.52 | 1.01 | 2.00 | Disagree | 3.09 | 0.78 | 3.00 | Neutral | |
| PC4 | 3.12 | 1.02 | 3.00 | Neutral | 3.38 | 0.73 | 3.00 | Neutral | |
| Overall (PC) | 2.67 | 1.04 | 2.00 | Disagree | 3.12 | 0.79 | 3.00 | Neutral | |
Figure 5 Percentage of “Intention to Use” question items for both Facebook and VPMP.
Figure 6 Percentage of “Perceived Usefulness” question items for both Facebook and VPMP.
As the participants mentioned in the survey, all of them are Facebook users. Also, the participants have a good experience of using Facebook features. Referring to Table 3, all question items of the PU category for Facebook obtained a higher rate comparing to the VPMP. Also, the overall PU1, PU2, PU3, and PU4 of the photo-sharing service on Facebook were ranked 4 (agree) while the overall rank of PU1, PU2, and PU3 of VPMP were 4 (agree). Furthermore, the authors found differences among the standard deviations of the PU1, PU2, PU3, and PU4 of photo sharing for both Facebook (0.91, 0.85, 1.00, and 1.09) and VPMP (0.93, 0.90, 0.90, and 0.88).
Figure 7 Percentage of “Ease to Use” question items for both Facebook and VPMP.
The ease to use category was rated by surveyed participants for both Facebook and VPMP on a 5-point Likert scale from 1–5, where 1 is disagree and 5 is strongly agree. Table 3 demonstrates the mean, standard deviation, and average rank of responses for the aspects of the EU category. The findings show that there is a similarity among the means of participants’ responses of EU1, EU2, and EU3 for both the VPMP and the photo-sharing service on Facebook. The noteworthy result is that the overall average rank of EU is 4 (agree) for both the VPMP and the photo sharing service on Facebook. Furthermore, the standard deviation of the participants’ responses of the VPMP is slightly less than the photo-sharing service on Facebook. This means the participants are more interested in using VPMP rather than Facebook for sharing photos. Although the overall standard deviation of participants’ responses of the VPMP (0.84) is less than the overall standard deviation of participants’ responses of the photo-sharing service of Facebook (1.00), the overall average rank of the EU category for both of them is 4 (agree). Figure 7 compares visually between the photo sharing service on Facebook and VPMP in terms of EU. In fact, the participants reported higher positive rates for EU1, EU2, and EU3 of VPMP than the photo sharing service on Facebook. About 60% of the respondents rated the overall ease to use of VPMP agree and above while 61% of the respondents rated the ease to use of the photo sharing service on Facebook agree and above. This is a shred of evidence that the VPMP is easy to use for Facebook’s users.
In Table 3, the findings outline the participants’ opinions for the user satisfaction aspects of the photo sharing using the Facebook and VPMP. Even though the means of the participants’ responses of the US aspects of the VPMP were slightly greater than the photo-sharing service on Facebook, the participants are more satisfied with the photo-sharing service on Facebook than VPMP. Interestingly, the authors found that the overall average rank for the photo-sharing service on Facebook is 4 (agree) and VPMP is 3(neutral).
Figure 8 Percentage of “User Satisfaction” question items for both Facebook and VPMP.
Figure 8 compares visually between the photo sharing service on Facebook and VPMP in terms of US. Indeed, the participants stated higher positive rates for US1, US2, and US3 of VPMP than the photo-sharing service on Facebook. In addition, 36.7% of the respondents rated 4 (agree) and 5 (strongly agree) the user satisfaction of sharing their photos on VPMP while 38.1% of the respondents rated the user satisfaction aspects of the photo-sharing service on Facebook 4 (agree) and above. As shown in Table 3, the variances, in terms of standard deviation, in the participants’ responses for the US question items (US1, US2, and US3) of VPMP are less than the photo-sharing service on Facebook.
Referring to Table 3, all question items of the PC category for VPMP obtained a higher rate comparing to the Facebook. The PC category aspects associated with PC1, PC2, and PC3 of the photo-sharing service on Facebook were rated 2 (disagree) and PC4 was rated 3 (neutral). Interestingly, the participants expressed that the overall PC1, PC2, PC3, and PC4 of VPMP were rated 3 (neutral). This highlights the fact is that the participants were most concerned about privacy even though they use Facebook frequently. Furthermore, the authors found differences among the standard deviations of the PU1, PU2, PU3, and PU4 of photo sharing for both Facebook (0.99, 1.03, 1.01, and 1.02) and VPMP (0.75, 0.83, 0.78, and 0.73). Figure 9 shows the percentage of privacy concerns category and its associated questions for both Facebook and VPMP. When considering the participants’ concerns about the privacy concerns of Facebook and VPMP, the findings highlighted that 24.1% of participants rated the overall PU of the photo-sharing service on Facebook 4 (agree) and above. Although the privacy concerns of VPMP attained only 32.1% of the same rate, it can be considered significant because this relatively low rate might be attributed to the fact that 46.5% of the participants responded by 3 (neutral). To sum up, the findings revealed that the participants felt that the privacy of their photos is more protected with VPMP.
Figure 9 Percentage of “Privacy Concerns” question items for both Facebook and VPMP.
The findings of the conducted user study are derived from a fair range of respondents with a variety of backgrounds in terms of age, employment, marital status, and gender. Also, the respondents have utilized the photo-sharing service on Facebook frequently. This is evident in the obtained demographics were in harmony with the announced statistics of the demographics of Facebook users. In this study, the authors have identified the intension to use, ease to use, perceived usefulness, and user satisfaction as effective measures of usability in the photo-sharing field on social networking sites. These measures are commonly taken into consideration by the designers of OSN features. In order to answer the formulated questions, the authors analyze the usability findings with respect to privacy protection.
Intrinsically, the user interfaces of OSN features have to be designed to meet user expectations, in terms of ease to use requirements, without compromising the privacy of personal information. The evaluation process clearly states that both VPMP and the user interface of photo-sharing service on Facebook have are ease to use. The findings show that 85% of participants rated the user interfaces of both VPMP and Facebook 3 (neutral) and above in terms of ease to use aspects. In addition, all of the participants have previous experience of the OSNs. Therefore, this encourages the users of OSNs to engage the services provided to keep in touch with their friends and families. To sum up, the participants’ preferences show there is no significant difference between the two user interfaces. As a result, this endorses our positive answer to the above question. Therefore, the authors are able to state that the user interface of VPMP is easy to use compared to the user interface of the photo-sharing service on Facebook.
Perceived usefulness is an effective measure of the usability of GUIs. The plethora of participants expressed that the user interface of the photo-sharing service on Facebook is more useful than the user interface of VPMP. These results were not surprised because all the participants are familiar with Facebook and its features. Even so, these findings along with the considerable proportion having previous experience with Facebook manifested that there is a desire to use VPMP to share their photos with others. Of the participants, 75% rated the overall usefulness of the user interface of VPMP 3 and above. Therefore, the obtained result is acceptable to inform that the VPMP is useful to share photos on ONSs compared to the user interface of the photo sharing service on Facebook. In order to be able to conceptualize the users’ expectations in terms of perceived usefulness aspects, there is a need to affix some design improvements to the user interface of VPMP.
In response to the above question, the user satisfaction measure was surveyed to obtain the participants’ responses. The findings of this study show that the participants were satisfied with the user interface of VPMP where 77% of participants rated it 3 and above. Similarly, the user interface of the photo-sharing service on Facebook was satisfied by the participants even though the privacy leakage introduced. The findings highlighted the importance of considering user satisfaction as an effective measure of the obtained usability. Therefore, the authors can summarize that both user interfaces met the satisfaction of the participants.
The proposed solution attempts to balance between usability and privacy protection. VPMP has some improvements on the user interface to help OSNs users understand the implications associated with the sharing of photos through visual feedback. In addition, the user study focused on four privacy concerns; Trust, Confidence level, Privacy implications, and Content protection. Each of them was measured through a question item in the survey that has been utilized in the user study. The findings of the user study reinforce that the users of OSNs are concerned with the privacy of the photos they share with others. The findings of our study show that 78.5% of the participants rated the VPMP 3 and above while 54.9% of the participants rated the user interface of the photo-sharing service on Facebook 3 and above. The obtained result shows that the participants were more comfortable and safe to share their photos with VPMP. To support that the authors found that 85% of participants agree and strongly agree with the statement “VPMP provides effective visual feedback that informs me the privacy implications of the photo I shared”. Therefore, the obtained findings are acceptable to inform that the VPMP improves the users’ understanding of the privacy implications associated with their shared photos on ONSs compared to the user interface of the photo-sharing service on Facebook. The survey also demonstrate that the participants want to continue using the photo sharing features on OSNs and at the same time be safe to maintain the privacy of their personal information including their photos.
In this paper, the participants were able to share photos with a limited number of friends with VPMP while they can share their photos with a large possible number of friends and their family members in real OSNs. Our future work focuses on enhancing the effectiveness of VPMP to aid the users of OSNs to share their photos with a larger number of friends. Another limitation is that our evaluation study was limited to Facebook users. Therefore, the authors plan to conduct comparative studies with other photo-sharing features offered by other OSNs.
Moreover, some personal information might be revealed intentionally or accidentally from the information found in comments associated with a photo. The comments associated with shared photos were not addressed in our mechanism. Therefore, further exploration is indispensable for determining the extensibility of VPMP to address comments associated with a photo.
In the future, the authors plan to examine various feedback mechanisms to improve the usability of VPMP and improve the understanding of privacy implications associated with the shared photos. Moreover, the authors plan to extend the exploration studies to investigate the effect of cultural backgrounds on the behavior of the users of ONSs when they share their photos with others. This may affect the obtained findings.
The main objective of this paper is to propose VPMP, which a usable solution for protecting the privacy of shared photos on OSNs. In order to evaluate the effectiveness of VPMP in photo sharing, the authors conducted a comparative study between VPMP and the user interface of photo-sharing service on Facebook in terms of usability and privacy. The authors used five usability and privacy categories to perform the study; intention to use, usefulness, ease to use, user satisfaction, and privacy concerns.
The two photo-sharing techniques were compared, in detail, based on the usability and privacy aspects defined above, and the differences among them were summarized and discussed. A survey was designed to obtain users’ perceptions about the various above-defined aspects and improve the users’ understanding of how these aspects address the usability and privacy issues in photo-sharing features on OSNs. The findings of the conducted study obviously showed that the usability measures are not significantly different between the two techniques while the privacy measures show slight differences between them. Nevertheless, the existing photo-sharing mechanisms on OSNs must be designed attentively ensuring various usability and privacy aspects.
[1] Zephoria, http://zephoria.com/top-15-valuable-facebook-statistics/, February 2020.
[2] llia, P., Polakis, I., Athanasopoulos, E., Maggi, F., and Ioannidis, S., Face/Off: Preventing Privacy Leakage from Photos in Social Networks. In Proceeding of the 22nd ACM SIGSAC Conference on Computer and Communications Security (pp. 781–792). ACM. 2015.
[3] Hu, X., Hu, D., Zheng, S., Li, W., Chen, F., Shu, Z., & Wang, L. How people share digital images in social networks: a questionnaire-based study of privacy decisions and access control. Multimedia Tools and Applications, 77(14), 18163–18185, 2018.
[4] Alemerien, K. User-friendly security patterns for designing social network websites. International Journal of Technology and Human Interaction (IJTHI), 13(1), 39–60, 2017.
[5] Li, F., Sun, Z., Niu, B., Guo, Y., & Liu, Z. Srim scheme: An impression-management scheme for privacy-aware photo-sharing users. Engineering, 4(1), 85–93, 2018.
[6] Strater, K., and Lipford, H. R., Strategies and Struggles with Privacy in an Online Social Networking Community. BCS-HCI ’08 Proceedings of the 22nd British HCI Group Annual Conference on People and Computers: Culture, Creativity, Interaction, Pages 111–119, 2008.
[7] Lipford, H.R., Watson, J., Whitney, M., Froiland, K., and Reeder, R.W. Visual vs. Compact: A Comparison of Privacy Policy Interfaces. ACM SIGCHI Conference on Human Factors in Computing Systems (CHI’10), 2010.
[8] Lipford, H. R., and Besmer, A. Moving beyond untagging: photo privacy in a tagged world, Proceedings of the 28th international conference on Human factors in computing systems CHI’10, 2010.
[9] Watson, J., Whitney, M., and Lipford, H. R., Configuring Audience-Oriented Privacy Policies, SafeConfig ’09 Proceedings of the 2nd ACM workshop on Assurable and usable security configuration Pages 71–78, 2009.
[10] Beato, F., Meul, S., & Preneel, B. Practical identity-based private sharing for online social networks. Computer Communications, 73, 243–250, 2016.
[11] Hasan, R., Li, Y., Hassan, E., Caine, K., Crandall, D. J., Hoyle, R., & Kapadia, A. Can Privacy Be Satisfying?: On Improving Viewer Satisfaction for Privacy-Enhanced Photos Using Aesthetic Transforms. In Proceedings of the 2019 CHI Conference on Human Factors in Computing Systems (p. 367). ACM, April, 2019.
[12] Squicciarini, A., Sundareswaran, S., Lin, D., and Wede, J., A3P: Adaptive Policy Prediction for Shared Images over Popular Content Sharing Sites, Proceedings of the 22nd ACM conference on Hypertext and hypermedia HT’11, 2011.
[13] Squicciarini, A. C., Xu, H., and Zhang, X., CoPE: Enabling Collaborative Privacy Management in Online Social Networks, Journal of the American Society for Information Science and Technology, 62(3):521–534, 2011.
[14] Tootoonchian, A., Saroiu, S., Ganjali, Y., and Wolman, A., Lockr: Better Privacy for Social Networks. Proceedings of the 5th ACM International Conference on emerging Networking EXperiments and Technologies (CoNEXT), Rome, Italy, 2009.
[15] Squicciarini, A.C., Shehab, M., and Paci, F., Collective Privacy Management in Social Networks, WWW 2009: 18th International World Wide Web Conference, Madrid, Spain, April 2009.
[16] Ahern, S., Eckles, D., Good, N., King, S., Naaman, M., and Nair, R. Over-Exposed? Privacy Patterns and Considerations in Online and Mobile Photo Sharing, In Proceedings of the SIGCHI conference on Human factors in computing systems CHI’07, (2007).
[17] Li, Y. (2018, October). Photo Privacy Protection on Online Social Networks. In Companion of the 2018 ACM Conference on Computer Supported Cooperative Work and Social Computing (pp. 117–120). ACM, October 2018.
[18] Such, J. M., & Criado, N. Multiparty privacy in social media. Commun. ACM, 61(8), 74–81, 2018.
[19] Lipford, H.R., Besmer, A., and Watson, J., Understanding Privacy Settings in Facebook with an Audience View, In the Proceedings of the USENIX Conference on Usability, Psychology, and Security, 2008.
[20] Anwar, M., Fong, P. W. L, Yang, X-D., Hamilton, H., Visualizing Privacy Implications of Access Control Policies in Social Network Systems, In Proceedings of the 4th International Workshop on Data Privacy Management (DPM’09), volume 5939 of LNCS, pages 106–120, Saint Malo, France, 2009.
[21] Anwar, M., and Fong, P. W. L., A Visualization Tool for Evaluating Access Control Policies in Facebook-style Social Network Systems, In Proc. 27th Symposium On Applied Computing SAC’12, Riva del Garda, Italy, 2012.
[22] Freeman, L. C., Visualizing social networks. Journal of Social Structure, Vol.1, No.1, pages 151–161, 2000.
[23] Vaniea, K., Ni, Q., Cranor, L., and Bertino, E., Access control policy analysis and visualization tools or security professionals. In USM’08: Workshop on Usable IT Security Management, 2008.
[24] Heer, J., and Boyd, D., Vizster: visualizing online social networks. In IEEE Symposium on Information Visualization 2005 (INFOVIS 2005), pages 33–40. IEEE, 2005.
[25] Reeder, R., Bauer, L., Cranor, L., Reiter, M., Bacon, K., How, K., and Strong, H., Expandable grids for visualizing and authoring computer security policies, In Proceedings of the 2008 SIGCHI Conference on Human Factors in Computing Systems CHI’08, 2008.
[26] Shu, J., Zheng, R., & Hui, P. Cardea: context-aware visual privacy protection for photo taking and sharing. In Proceedings of the 9th ACM Multimedia Systems Conference (pp. 304–315). ACM, June 2018.
[27] Yu, J., Kuang, Z., Zhang, B., Zhang, W., Lin, D., & Fan, J. Leveraging content sensitiveness and user trustworthiness to recommend fine-grained privacy settings for social image sharing. IEEE transactions on information forensics and security, 13(5), 1317–1332, 2018.
[28] Heitzmann, A., Palazzi, B., Papamanthou, C., and Tamassia, R., Effective Visualization of File System Access-Control, In Proc. Proceeding VizSec’08 Proceedings of the 5th international workshop on Visualization for Computer Security, 2008.
[29] Ueno, N., Hashimoto, R., Shimomura, M., and Takahashi, K., Soramame: what you see is what you control access control user interface. In Computer Human Interaction for the Management of Information Technology CHIMIT ’09, 2009.
[30] Papamanthou, C., Palazzi, B., and Tamassia, R.,Graph Drawing for Security Visualization, In Proc.16th international Symposium of Graph Drawing, 2008.
[31] Hsieh, G., Tang, K. P., Low, W. Y., and Hong, J. I., Field Deployment of IMBuddy: A Study of Privacy Control and Feedback Mechanisms for Contextual IM, In Proc. Conference of Human-Computer Interaction Institute, Paper 79, 2007.
[32] Fang, L., and LeFevre, K., Privacy Wizards for Social Networking Sites, In Proc. Proceedings of the 19th international conference on World wide web WWW’10, 2010.
[33] Shackel, B., & Richardson, S. J. (Eds.). Human factors for informatics usability. Cambridge university press, 1991.
[34] Evans, C, Hackney, R., Rauniar, R., Rawski, G., Yang, J., & Johnson, B. Technology acceptance model (TAM) and social media usage: an empirical study on Facebook. Journal of Enterprise Information Management, 2014.
[35] Distribution of Facebook users worldwide as of January 2020, by age and gender, https://www.statista.com/statistics/376128/facebook-global-user-age-distribution/, (March 29, 2020)
[36] 18 Facebook statistics every marketer should know in 2020, https://sproutsocial.com/insights/facebook-stats-for-marketers/, (March 29, 2020).

Khalid Alemerien is an assistant professor of Software Engineering at the Computer Science and Information Technology Department, Faculty of Sciences, Tafila Technical University. He was awarded a PhD in Software Engineering from North Dakota State University, Fargo, ND, USA. His research fields include Software Testing, Usable Security, Human-Computer Interaction, Complexity Metrics in User Interface Design, GUI Testing, Usability, Visualization, and Privacy and Social Networking. He is a reviewer for some of the scientific journals in his research area such as Information Systems Management Journal, Displays Journal (Elsevier), Computers and Security (Elsevier). Also, he was a member of the organizing or technical committees of UbiComp2016, ICACDS-2016, ICICS2016, ICSEKD2016, SDMA2016, CYPER2017, CYPER2019, IEEE (ICPET’19), ICACDS 2020, IOTSMS2020, and others.
Journal of Mobile Multimedia, Vol. 16_3, 267–292.
doi: 10.13052/jmm1550-4646.1631
© 2020 River Publishers