Developing Educational Mobile Game on Entering School During the New Normal of COVID-19 Pandemic

Hadi Sutopo1,* and Dwipo Setyantoro2

1Kalbis Institute, Indonesia

2Intitut Teknologi dan Bisnis Bank Rakyat Indonesia

E-mail: hadi.sutopo@kalbis.ac.id; dwipo@bri-institute.ac.id

*Corresponding Author

Received 30 August 2020; Accepted 27 October 2020; Publication 26 December 2020

Abstract

The COVID-19 pandemic forced most governments in different parts of the world to close schools temporarily to curtail the spread of the virus. Billions of students, or most of the student population in the world from kindergarten to university level, have stopped their education temporarily. A lot of children, youth, and adults are not attending schools due to the increased spread of COVID-19, and they will be returning back to school in a new normal environment someday. This paper aims to develop a small mobile game to inform students how to adapt to the new normal environment in learning. In developing the application, the researcher conducts qualitative approaches of Game Development Life Cycle that consists of 6 stages: initiation, pre-production, production, testing, beta, and release. It is hope that the new mobile game model would be easier, more fun, and interesting especially for children and youth. This research is still ongoing and is aimed at ensuring that the mobile game is an effective and feasible model to inform students entering the new normal learning environment.

Keywords: Educational game, mobile game, learning, COVID-19.

1 Introduction

Coronavirus disease known as COVID-19 is a new coronavirus infectious disease that broke out towards the end of the year 2019. Due to the COVID-19 pandemic, educational institutions around the world have closed their learning processes to curtail the spread of the virus. More learners, approximately 90% of the student population in the world from kindergarten to university level, have discontinued learning. In fact, all students are faced with similar problem in learning. Consequently, various governments in different parts of the world have closed all institutions of learning to protect students from COVID-19 [1].

1.1 Education During Covid-19

All educational institutions have made efforts to begin learning again alongside ensuring the safety and security of their students. Thus, this they aim to achieve by preparing all the infrastructure and protocols to open school as soon as possible. The first priority is student’s safety during the learning process, especially for students going to school from home. It is very important to launch a new normal to ensure the learning process goes well. In opening schools again, institution should prepare the environment of learning that suit the protocols that government have. School must make a plan to support learning through the availability of teachers, learning material, internet network, and classrooms [2].

Behavioural change [3] is the key to optimism in the face of COVID-19. This is possible by allowing life’s activities to continue coupled with the application of health protocols in accordance with government recommendations or as defined by the new normal. However, economic and social life activities of the community must also continue. COVID-19 has also influenced changes in joints economic and community life, including education [4]. The new normal is a new habitus of human life when a country is affected by a pandemic [5]. The new habitus concerns new ways to live including thinking, communicating, behaving, and acting. Considering that nature always finds its own balance, the new habitus is a form of balance that has a significant relationship between what should be and what in fact is.

UNSECO and other international educational organization urge that learning should be done online rather than in the classroom. This will reduce the risk of infection among students and teachers in schools. Online learning is a learning process where students and teachers are not present physically in classroom. Learning is delivered using technology that facilitated different kinds of learning model, such as video conference, online test, and digital presentation [6]. Schools should abide by the procedures by providing all the equipment that helps prevent the transmission of COVID-19, such as clean water with soup, observing social distancing, and ensuring an hygienic environment [2]. Every students, teachers, and staffs of schools should be well informed on the procedures to prevent the spread of the virus. The media should therefore be used to provide more information on the preventive procedures.

1.2 Media

A tutorial for learning a subject is a series of instructions that is delivered as messages to be completed by accessing the whole learning modules through a communication media [7]. Learning information utilizes many kinds of media channels at a particular time. The learning tutorials are usually developed based on the need for a certain period of time, but many of them is not being used after evaluation because it is not effective [8].

On a global scale, digital media is very comfortable to be used as it comprises of a screen, reading digital media, social networks and other discussion forums [9]. Although the internet is considered a crucial part of contemporary life, it also represents the state of emergency in risky behaviour. Many studies show that people can be addicted to the internet, resulting to harmful effects on social behaviour, habits, and abilities [10]. Children need to experience a several pedagogical approaches including playing, asking, initiating, investigating, and moving into and around the environment. There are still many identified and unidentified challenges. The ongoing research of mobile game for early childhood education is imperative [11]. The process of online learning in education impacts students, teachers, and families and drives them towards improving their capability in the new learning paradigm. Practitioners, professional associations, and learning developers have tried to develop better learning technologies [12]. They were done to ensure that the educational process is improved by implementing the protocol information on entering the new normal. This new game makes it easier, more fun, and interesting, especially for children and youth, to understand and familiarize themselves with the procedure.

1.3 Instructional Design for Media

Education uses media as an important part of the infrastructure. Lee states that there are three forms of application based on multimedia: computer-based learning, broadcast-based learning, and mobile-based learning [13]. The use of media such as radio, computer, mobile devices, and television depends on the need of learners and the impact of the multimedia program. It was found that learning design for radio, computer, mobile devices, and television are different. In avoiding many complex problem and giving a chance for teacher’s creativity, the designing and programming of learning is of significant importance. Widyasari et al. [13] stated that learning using mobile device can improve the learning motivation of students. Her research about learning that used QR-code to link and access a math game is very interesting for children. Children can play the game at a flexible time and place. This model of learning has motivated children in math learning. Another research was done by Widjaya and Sutopo who gave an experience that multimedia learning with interactivity make students enjoy it. The learning model is a multimedia application that uses interactivity to continue with the other item or subject [14]. Multimedia applications is called mobile multimedia if it can be accessed on mobile devices [15], such as mobile games.

Games refers to an activity that is carried out for the purpose of pleasure without any certain purpose [16]. Educational game or edugame is used to facilitate the process of learning, training, and enrichment of knowledge [17]. There is a great demand for games before children even get to school. Thus, early childhood learning games are the best-selling mobile edugame in most countries. The 33 game-based learning companies was funded in 2012–2013, 23 game companies developed it for the mobile platform, and 20 of them targeted early childhood [18].

The mobile game that will be developed is simple. The goal is to literally “select the proper pictures” by visiting the location of the pictures on the screen. The player can move up, down, and sideways; the more pictures are visited in one continuous swipe, the more points the player gets. The game finishes by adding more pictures and a button checks until it has collected the 100 score. The advantages of the mobile game are: (1) information on how to enter the new normal is delivered clearly; (2) the fun game can be played many times by students to familiarize themselves with the protocol to enter school the new normal; and (3) the mobile game can be found easily in Play Store.

The previous research was written by Giorgi Basilaia and David Kvavadze [19] on how to implement the Google Meet platform for private online education. The results indicated that the online transmission was successful and experience is required as a sample. The research is useful for some countries where proper internet network is not available. Another mobile game was on information on how to stop drugs to improve people’s ability to understand all information on mobile application. The application provides information about the damage of drugs and what should be done if a colleague or family member is addicted to drugs [20]. The study indicates that the tutorial or campaign against drug addiction through mobile application could be implemented.

images

Figure 1 Game Development Life Cycle (Jaggo, 2019).

2 Research Method

This study uses Game Development Life Cycle (GDLC), a game development method with stages that are carried out systematically to build a digital game. Thus, it consists of several stages as shown in Figure 1. The game development is carried out by game developers, who are usually between one person to a large game industry [21].

Game Development Life Cycle covers six phases, including: (1) Initiation. The developer determines the type of game that will be created; (2) Pre-Production. Before a game is actually produced, it needs: (a) Game Design Document. The document covers all aspects that are close to reality, so creating of the game includes many aspects of prototype; (b) First prototype. At this stage, a prototype is created that allows you to develop a method which fully implements your ideas; (3) Production. At this stage, the game assets and source code is made. The results of this stage are games that can be played in the form of: (a) Formal Details prototype - a game that can be played with win-lose rules, the relationship between views, and works well; (b) Refinement prototypes - most mature prototypes only require beautifying work and are almost perfect to market; (4) Testing. This involves thorough evaluation of the game in seeing its suitability in appearance, values, concepts, and design. Testing is done to determine whether the game can run well after programming. The result of this stage is that all bugs must be removed, or changes can be made in the programming; (5) Beta. Beta testing is done by a number of stakeholders for general use. Many developers do this testing by distributing their products widely online, so that more input can be obtained. The result of this stage is the readiness of the game to be marketed; and (6) Release. At this stage, several things are done namely bug fixes, special show premiere, marketing, and community management.

2.1 Research Object

The object of the research is mobile game application, and the research locations are some elementary schools in Jakarta. Respondents of the research are students and expertise who have experiences in social science, education, and computer science.

2.2 Data Analysis

Analysing and data processing is conducted in six phases that begins with gathering data, and it continues with data preparation, reading intensively, coding, and analysing the presented data [22]. Collection of data is done using qualitative questionnaires and interviews: (1) Questionnaires filled by respondents is used to gather important information that is needed in developing mobile game on how to adhere to the procedure when school resumes; (2) Respondents can answer and give in-depth information during interviews. Qualitative approach in this research is used to collect unlimited information with many perspectives that is very important in developing a good product. Hence, respondents can give information that is not limited from different perspective. (3) Besides conducting the interview and collecting the questionnaires, observation should be done when students are running the game.

3 Results and Discussion

3.1 Initiation

The beginning of the Game Development Life Cycle is data collection using questionnaires and interviews. The data was collected in an elementary school that shows the requirement of the application to be developed. The respondents were students who were familiar with mobile phones. Thus, Table 1 shows the list of questions that was used at the initiation phase:

Table 1 List of questions used at the initiation phase

1. What kind of tools delivers information from school when you are at home?
2. Some people use printed information while others use digital information. Which one is interesting and easy to use?
3. How do you send information to your friends? Which of the many methods do you use: phone call, email, send messages using smartphone?
4. Young people are familiar with smartphones for playing games, watching videos, and for interactive multimedia. Some people still use text-based message for communicating with their colleagues. How about you?
5. People can deliver photos, videos, sounds, animations, and text through message. According to your opinion, which one of the object is interesting?
6. If a message is bundled with a game, what will be your opinion?
7. Which one do you like, 2D or 3D games?
8. Some games in Play Store and AppStore can be downloaded after you have paid some money. What about the game that inform students how to be secure entering school in the new normal?
9. For downloading easily, the internet network should have good bandwidth. How about yours at home?
10. Do your parents allow you to use mobile phone freely? This is because according to their opinion, some games that can be accessed through the internet are not proper for education.

Data was collected from 17 respondents of school that their students have internet access. After the data had been processed, the characteristic of the application was defined and the design of the game was created. Based on the questions in Table 1, most respondents gave answers as shown in Table 2 below.

Table 2 List of answers at the initiation phase

1. Most respondents get information from school when they were at home through WhatsApp, phone call, and flyer.
2. Most respondents did not like printed information; they preferred information that was delivered using smartphone.
3. Most respondents preferred sending message through smartphones, while only few respondents used phone call and email.
4. Most respondents argued that they were familiar with smartphone in their everyday activities, getting information, watching film on YouTube, and sending messages.
5. Most respondents prefer photos, animations, and videos as elements of the message.
6. Some respondents want the game to be more interesting as they spend more time to grasp the whole information.
7. More than half of respondents liked 3D games.
8. Most respondents stated that distributing information to students must be free, or students should be able to download it for free.
9. Most respondents stated that the bandwidth was not stable sometimes, especially in rural areas.
10. Some respondents stated that their parents support them using mobile phone in their everyday life, but the others did not.

3.2 Pre-production

The second phase, pre-production, shows the concept of the application. In designing the game, researcher storyboard must contain the whole story of the game. The results of pre-production are the game design document and first prototype.

3.2.1 Game Design Document

After information was generated from collected data processing in the first phase and based on the discussion of the researchers and clients, the next step is defining the model of the mobile game as described in Table 3. The objective of the game is to make students have fun while playing the game, so they could be familiar with the protocol of entering school in the new normal.

Table 3 The concept of entering school protocols

Object Description
User Students
Topics Selection

– Wearing mask

Maze

– Wearing mask

– Social distancing on the way to school

– Washing hands

– Temperature measurement

– Learning

Application Mobile game

– Mobile game is going to be ready for download at Play Store

Multimedia object Image, animation, text
Interactivity Games, using button, touch screen
Character style A created school girl or boy

3.2.2 First Prototype

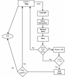
Storyboards are used to present the whole stories of the mobile game, as described in Table 4. The design that is visualized by storyboards in Figure 2 is provided with flowchart for the purpose of easy programming.

Table 4 Storyboards

Scene Description
images Scene 1
Title page
Button
Start and Exit
Description:
Player should click Start button to begin playing.
images Scene 2
Copyrigh
Button
Next
Description
Player should click next button to continue.
images Scene 3
Short information
Button
Next
Description
Player should click next button to continue.
images Scene 4
Many varieties of wearing mask
Button
Select the image of mask
Description
Player should click the right picture.
images Scene 5
There could be a road which is bordered by wall, with many restriction images of the new normal.
Player
A school girl
Description
Player should walk to go to the correct images. If she makes collision with the wrong image, the game will restart. If she succeeds and get the correct image, she gets score = 20. After she has gotten a score of 100, then she wins and the game is over with image of sunshine.

images

Figure 2 Flowchart of mobile game.

images

Figure 3 Step event of the object player.

3.3 Production

The third phase, production, is the stage the preliminary game is produced. Based on the flowchart in Figure 2, the main player at the scene, Maze, has many events. One among the events of the object player is the step that was provided with script as can be found in Figure 3. GameMaker Studio 2 was used to produce the game as can be seen in Figures 46. GameMaker is a game engine written by Mark Overmars in Delphi programming language [23]. It is designed for straight forward use of developing computer games without having to find out complex programming languages like C++ or Pascal. GameMaker contains scripting called “GML” or “GameMaker Language”. Game can be distributed as files with the extension “.gmk”, “.gm6”, or “.gmd”, or as “stand-alone”, “.jar”, or “.html” files.

images

Figure 4 Screen display of Scene 1 and Scene 2.

images

Figure 5 Screen display of Scene 3 and Scene 4.

images

Figure 6 Screen display of Scene 5 and Scene 6.

3.4 Testing

During the fourth phase, testing, the preliminary game was evaluated by experts in many different fields, such as education, social science, and computer science. The expert evaluation was conducted in order to perform the triangulation. Also, testing was done by small groups and individual students and teachers. After getting the evaluation information, the mobile game was revised based on their suggestion. Qualitative data analysis was used to process the collected data using questionnaires and interviews. As described in Table 5, some questions were delivered to respondents to try the application and give their suggestion.

Table 5 List of questions for evaluating the game at the testing phase

1. Is the content organized well to deliver the message properly?
2. Are the multimedia objects sufficient in supporting the game?
3. The game uses many interfaces. Were they made with paying attention to graphic design rule?
4. A good information flow will make audiences easy to understand. How about it?
5. Is the game fun for students to play?
6. Is the information in the game easily understood?
7. Can children and teachers correctly access the topic depending on their needs?
8. The mobile game should be run on every type of mobile device. Is that true?
9. The audiences should run the game on their devices wherever they stay. Can they do so without any problem?
10. Is the game useful for children to understand the proticols entering school?

The testing was conducted and evaluated by 117 respondents that consists of 92 students, 14 teachers, 3 reseachers and 8 others using 5-scale evaluation. The results indicated that 0.86% very poor, 16.24% poor, 71.79% fair, 9.40% good, and 1.71% excellent. The collected data indicated 82.91 % respondents agree with the statements that the application is useful for information to student on entering school in new nornmal during the COVID-19 pandemic, and 17.09 % said that the application was useless.

The findings of research indicated that the game sould be revised sepeciallly to be interesting. Revising the game based on the important suggestion in term:

• To improve the game, it will be better to add new subjects;

• Add more animations;

• The internet network could not support the users to access the game. The game might not be accessed by students in the subburb, since the internet banwidth was low.

• The audio must be synchronized with video to eliminate the delay;

• Some users did not know how to install the file with APK format on their mobile device. They suggested to release it to Play Store, so every audience can download the game.

4 Research Limitation

The research was not completed to be run as there are some limitations: (1) The research contains of 6 phases is still in progress, and they were only the first until fourth phase were conducted; and (2) The fifth and sixth phase will be conducted after the application have been revised.

5 Conclusion

Based on the findings of this study, the following conclusion was drawn: (1) The information that was collected from the first phase is used as a guideline for developing mobile game; (2) The educational mobile game is developed based on Game Development Life Cycle that consists of six phases; and (3) The first until fourth phase has been conducted. The research findings show that the educational mobile game is a model of message or information that can be implemented. Game can improve student knowledge and behaviour as Zirawaga, Olusanya and Maduku stated [24]. They argued in their research that the role of game in education is to increase students’ motivation and engagement, to enhance visual skills, and to improve students’ interaction in a real-world situation.

The mobile game model needs to undergo continuous development in the next phase, and it should be released in Play Store and AppStore to be downloaded easily by users.

References

[1] Unesco, “COVID-19 Educational Disruption and Response,” Unesco, 2020. [Online]. Available: https://en.unesco.org/covid19/educationresponse. [Accessed: 23-Mar-2020].

[2] “New guidelines provide roadmap for safe reopening of schools,” Unesco. [Online]. Available: https://en.unesco.org/news/new-guidelines-provide-roadmap-safe-reopening-schools. [Accessed: 12-Apr-2020].

[3] C. Abraham and S. Denford, “Planning Interventions to Change Behavior,” in Behavior Change Research and Theory Psychological and Technological Perspectives, L. Little, Ed. Academic Press, 2017, pp. 1–26.

[4] “Wellness Solutions for the New Normal,” delos. [Online]. Available: Wellness Solutions for the New Normal. [Accessed: 02-Apr-2020].

[5] M. Kolb, L. Fröhlich, and R. Schmidpeter, “Implementing sustainability as the new normal,” Int. J. Manag. Educ., vol. 15, no. 2, pp. 280–292, 2017.

[6] R. Eder, “The Remoteness of Remote Learning: A Policy Lesson from COVID19,” J. Interdiscip. Stud. Educ., vol. 9, no. 1, pp. 168–171, 2020.

[7] A. Obradovich, R. Canuel, and E. P. Duffy, “A Survey of Online Library Tutorials: Guiding Instructional Video Creation to Use in Flipped Classrooms,” J. Acad. Librariansh., vol. 41, no. 6, pp. 751–757, 2015.

[8] H. Sutopo, R. Samosir, and J. Gatc, “Mobile Multimedia Evaluation: Development of Stop Drugs Tutorial,” Int. J. Interact. Mob. Technol., vol. 13, no. 5, 2019.

[9] J. Grajczonek, “Early Childhood Education.,” J. Relig. Educ., vol. 59, no. 3, p. 3, 2011.

[10] M. K. Chang and S. Law, “Factor structure for Young’s Internet Addiction Test: A confirmatory study,” Hum. Behav., vol. 24, no. 6, pp. 2597–2619, 2008.

[11] M. Torheim, “Do we read differently on paper than on screen?,” University of Stavanger, 2017. [Online]. Available: https://phys.org/news/2017-09-differently-paper-screen.html\#jCp. [Accessed: 03-Jan-2020].

[12] C. Kennedy, “Conceptions of Learning and Teaching: Impact on the Perceptions of Quality,” Int. J. Arts Sci., vol. 3, no. 17, pp. 111–122, 2010.

[13] W. Widyasari, H. Sutopo, and M. Agustian, “QR Code-based Learning Development: Accessing Math Game for Children Learning Enhancement,” Int. J. Interact. Mob. Technol., vol. 13, no. 11, pp. 111–124, 2019.

[14] K. Widjaja and H. Sutopo, “Multimedia-Based Global Warming Interactive Application for Elementary School Students,” in ACM International Conference Proceeding Series, 2017.

[15] N. Siregar, H. Sutopo, and M. Paat, “Mobile Multimedia-based Batakologi Learning Model Development,” J. Mob. Multimed., vol. 15, no. 4, pp. 271–288, 2020.

[16] W. Kramer, “What is a Game?,” thegamesjournal. [Online]. Available: http://www.thegamesjournal.com/articles/WhatIsaGame.shtml. [Accessed: 09-Nov-2019].

[17] Anne, “Mobile learning & edugames taking off worldwide. Net Family News,” 2013. [Online]. Available: https://www.netfamilynews.org/mobilelearning-\%0Aedugames-taking-off-worldwide. [Accessed: 26-Aug-2013].

[18] Anne, “Mobile learning & edugames taking off worldwide,” Net Family News. [Online]. Available: https://www.netfamilynews.org/mobile-learning-edugames-taking-off-worldwide. [Accessed: 26-Aug-2019].

[19] G. Basilaia and D. Kvavadze, “Transition to Online Education in Schools during a SARS-CoV-2 Coronavirus (COVID-19) Pandemic in Georgia,” Pedagog. Res., vol. 5, no. 4, 2020.

[20] H. Sutopo, “Mobile Game Developing: Math Mobile Game Learning Model,” Int. J. Inf. Electron. Eng., vol. 7, no. 2, pp. 62–67, 2017.

[21] J. Jaggo, “Game Development Life Cycle,” courses.cs.ut.ee. [Online]. Available: https://courses.cs.ut.ee/MTAT.03.263/2016\_fall/uploads/Main/slides6. [Accessed: 09-Oct-2019].

[22] J. W. Creswell, Educational Research: Planning, Conducting and Evaluating Quantitative and Qualitative Research. Boston: Pearson, 2014.

[23] R. Stanton, A Brief History Of Video Games: From Atari to Virtual Reality. Barbados Bostan: Brown Book Group.

[24] V. S. Zirawaga, A. I. Olusanya, and T. Maduku, “Gaming in Education: Using Games as a Support Tool to Teach History,” J. Educ. Pract., vol. 8, no. 15, pp. 55–64, 2017.

Biographies

images

Hadi Sutopo is researcher of Kalbis Institute, Indonesia. He received his Doctor of Educational Technology from Universitas Negeri Jakarta, Master of Management Information Systems from Universitas Gunadarma, and Bachelor of Informatics from Universitas Persada Indonesia YAI. He has authored many books on multimedia, information technology and educational technology. Many articles on the topics were published in international journals and proceedings. He has reviewed many articles for international journals and conferences covering various emerging topics in information technology especially multimedia. His current research focuses on multimedia, computer graphics, and various aspects of educational technology. Dr. Hadi Sutopo is senior member of Institute of Electrical and Electronics Engineers (IEEE). He is also senior member of International Association of Computer Science and Information Technology (IACSIT). He has served as Conference Chair of many international conferences, chair of technical sessions, and organized many international conferences.

images

Dwipo Setyantoro received his S.Kom (bachelor) degree in Computer Science from University of Indonesia; MMSI (magister) degree in Business Information System from University of Gunadarma, Indonesia. As a professional lecturer, he teachs Information System field study at BRI Institute (Institute of Technology and Bussiness Bank Rakyat Indonesia) and being the vice head of Information System department at the institution.

Abstract

1 Introduction

1.1 Education During Covid-19

1.2 Media

1.3 Instructional Design for Media

images

2 Research Method

2.1 Research Object

2.2 Data Analysis

3 Results and Discussion

3.1 Initiation

3.2 Pre-production

3.2.1 Game Design Document

3.2.2 First Prototype

images

images

3.3 Production

images

images

images

3.4 Testing

4 Research Limitation

5 Conclusion

References

Biographies