Mobility Management in Heterogeneous Cellular Networks: An Analysis of Power Consumption and Network Selection Delay in a k-tier Architecture

Soumya Ranjan Samal1,*, Shuvabrata Bandopadhaya2, Kaliprasanna Swain3 and Vladimir Poulkov1

1Faculty of Telecommunications Technical University of Sofia, Bulgaria

2BML Munjal University, Gurgaon, India

3Gandhi Institute for Technological Advancements, Bhubaneswar, India

E-mail: sranjansamal@tu-sofia.bg; shuvabrata.bandopadhaya@bml.edu.in; kaleep.swain@gmail.com; vkp@tu-sofia.bg

*Corresponding Author

Received 10 September 2020; Accepted 30 November 2020; Publication 26 January 2021

Abstract

This paper has analysed the mobility management schemes in heterogenous cellular networks (HCNs) considering their power consumptions and network selection delays. The HCNs are the key enabler for 5G cellular network to ensure better user connectivity in ultra-dense networks. Large numbers of small cells are deployed under a macro-cell targeting network hot spot. However, ensuring seamless coverage to the mobile subscribers in motion is challenging in such networks. Frequent handoff between the cells with different bandwidth, throughput, latency, and coverage penetrations, significantly increases the signalling overhead in network. In this context, an efficient mobility management scheme plays a key role for the success of HCN technology. In this paper, a detailed behavioural study of mobility management schemes used in HCN has been provided. For mobile users in the network, the power consumption and network selection delay has been evaluated for k-tier architecture of HCN.

Keywords: Heterogeneous cellular networks, mobility management, handover/handoff, network selection delay, power consumption, 5G, ultra-dense networks.

1 Introduction

This section presents an introduction along with motivation and background studies. Furthermore, the structure and a comprehensive state of art of current research are also presented here.

1.1 Motivation and Background

As the future cellular network i.e. 5G is moving towards ultra-dense small-cell Heterogeneous Cellular Networks (HCNs), it is necessary to find out a better trade-off between the coverage and capacity to decrease the consumption of energy in the network is considered for the network elements and its associated Mobile User (MU)/ Mobile Terminal (MT). In order to achieve these goals, some 5G design solution has been proposed in [1]. Again, to support the ever increased data traffic and enormous bandwidth, more number of small cells with efficient interference management (IM) techniques is being deployed in a small geographical area making the network more heterogeneous in nature [2].

In such HCNs, the network densification can be done by (a) spatial densification and (b) spectral aggregation. These kind of small cells overlaid cellular network are able to provide high throughput with a good Quality-of-Service (QoS) to the static users. But in the case of MT, there is significant reduction in the QoS due to the increased delay time. The latter is due to the frequent handoffs creating heavy signaling overhead exchange between the MT and the Base Station (BS). Furthermore, due to the deployment of various advanced applications, causes different issues (e.g. scalability, flexibility, QoS etc.) to the current network scenarios. Hence, enforcing the researchers to look-into mobility management and routing as future challenges. In this context mobility management, it is desired to provide a seamless roaming service to the mobile users while they are roaming from one Servicing Node/Access Point (AP) to another AP or one cell to other cell. So as a matter of fact, seamless mobility can be experienced by an UE, when it performs its task regardless of technology, types of media, devices and facilitating freedom of roaming while keeping the continuity of network services [3]. This added feature can be facilitated for location management by the technique of mobility management, thus ensuring seamless service to the MT while entering into a new coverage area/cell, commonly known as handover management. Basically there are two types of mobility that can be experienced in future wireless cellular system i.e. (i) intra-system and (ii) inter system. Mobility in between different cells within a similar network with homogeneous technologies and protocols is referred as intra-system; whereas inter-system mobility refers to mobility with different protocols, technologies and architecture.

Mobility management for the future wireless cellular system must include the following features [4]:

• To support all forms of mobility i.e. either intra-system or inter-system.

• To support both real-time and non-real time application.

• To support seamless roaming of users across Heterogeneous Network (HetNet) with same or different domain.

• To support the un-interrupted service to the user during its move.

images

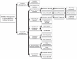
Figure 1 Hierarchy of mobility management in a wireless cellular network [5].

Figure 1 presents the hierarchal model of mobility management of a wireless cellular network [5]. The mobility management is having noteworthy role in both GSM and UMTS network and also it appears very critical in future network. In OSI layer, three major layers are the working area of mobility management such as data link, network and the combination of network and data link layer [6]. In link layer (L2), the mobile user travels over a wide coverage area with different APs while maintaining the attachment point to IP network remains same. Where in network layer (L3) the mobility refers to the change in IP address. In Long-term evolution (LTE) network, the mobility management architectures are basically centralized in nature [7], but due to the exponential growth in data traffic and number of mobile users it is not likely to sufficient enough to fulfill the demand of future 5G cellular network scenarios.

To address the prior outlined issues, two key technologies i.e. Software Defined Network (SDN) and Network Function Virtualization (NFV) have been identified, where these two technologies utilizes the mobility management function to provide the demand specific service to the mobile users [8]. The mobility management is added in the network layer by IETF (Internet Engineering Task Force) in the year 1992 along with cellular technology resulting into Mobile IP. In consequence the concept of mobility is commenced by Mobile IPv4 (MIPv4) in the TCP/IP network layer by using two address notions like home address and care-of-address (CoA) concept of the Mobile User (MU). Between these two addresses concepts, the HoA is implemented to locate the Home Location Register (HLR) of a MU whereas the temporary or current location is searched by CoA in the foreign network. Depending upon the information congregated, the Home Agent (HA) and Foreign Agent (FA) provide service for mobility management utilitarian in MIPv4 [9]. To overcome the drawbacks of MIPv4 like high handover latency, packet loss, issues related to routing path etc. IETF introduced IPv6 in the year of 1998, resulting in to Mobile IPv6 (MIPv6) [10]. The primary focus of MIPv6 is to manage the mobility of homogenous networks based on the Received Signal Strength (RSS), which is basically network related parameter. Aside this network related parameters, the mobility management of HetNets is also dependent on terminal parameters as well as user and service related parameters [11] as specified by Table 1.

Table 1 Parameters related to mobility management

Particulars Parameters
Network Coverage, Latency, SIR, BER
Terminal Velocity, Location information
User User profile and preference
Service QoS

Conventional mobility management function was initially developed for LTE with release 8, but in later stages of cellular system it became incompetent due to the demand of seamless high speed mobility services. Again due to the convergence of internet technology and wireless cellular technology, the next generation cellular network i.e. 5G which supports D2D, IoT, M2M, V2V or V2I, where all the terminals must connected to the network with General Packet Radio Services (GPRS) or Enhanced Data for Global Evolution (EDGE), 3G, WLAN and LTE [4]. So, it is necessary to adopt different handoff/handover techniques to obtain uninterrupted service for the effective implementation of such cellular networks. By using various handoff techniques, the seamless roaming in a differently comprising wireless technologies (WiMAX, UMTS, GSM, WLAN, and Bluetooth) network can be supported by IEEE 802.21 Media Independent Handover (MIH) [12].

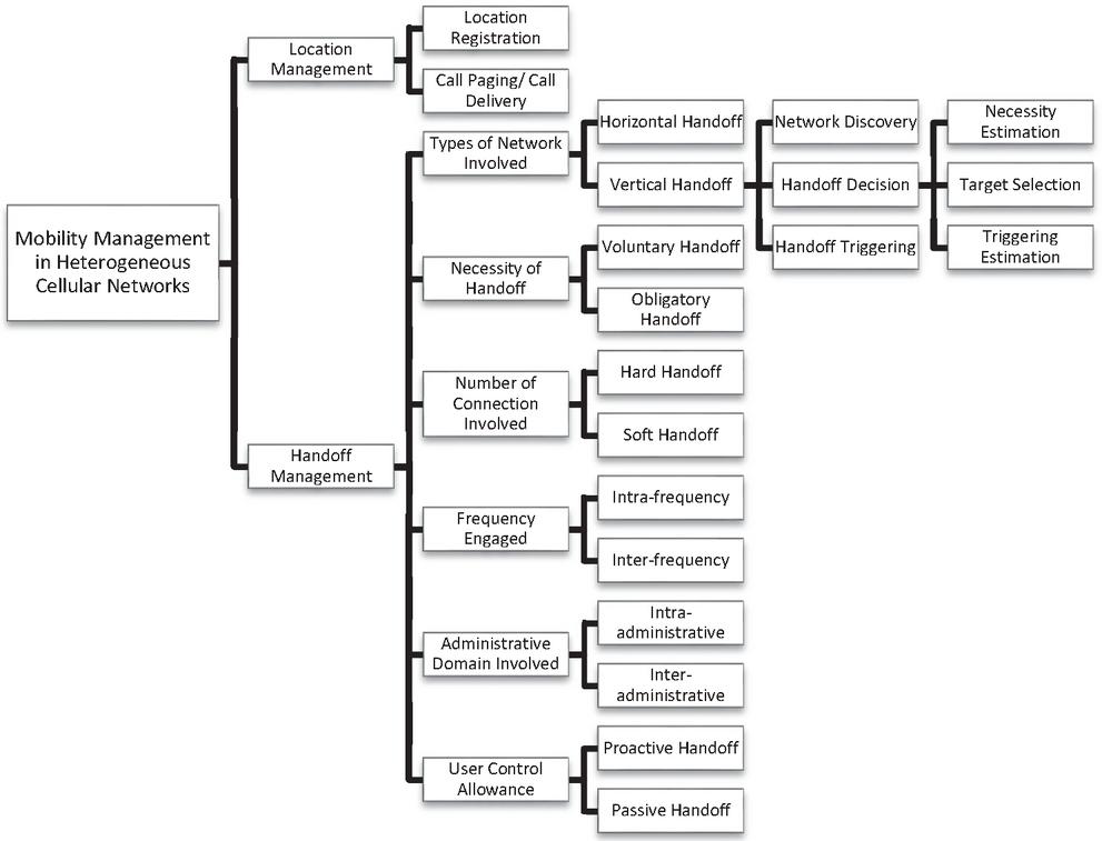
There exist two key functionalities of mobility management i.e. (i) functionality associated to Location and (ii) function associated to Handoff/ Handover. The detailed classification of different type’s mobility management schemes in HCNs is depicted in Figure 2 [11]. The mobility management in a non-roaming type 5G system architecture, where service-based interfaces are used within the control plane is shown in Figure 3 [13]. Basically, the processing scheme of mobility management in LTE and 5G wireless technologies is expressed in two stages. The first stage is the location registration/location updating/tracking area updating, where the MT periodically updates its location (new AP) to the network. In the second stage of process, the network queries about the current location profile of MT by call paging and call delivery process. In this scheme, the current cellular network includes transmission of signaling message and database architecture design concept to acquire desired information. Handoff management plays a vital role in mobility management functionality, where a MT travelling from one coverage area/cell (source BS) to another cell (destination BS) with continuing the user’s on-going service (commonly known as Point of Attachment – PoA). Depending upon the types of network involved (based on the APs that each PoA belongs to) the handoff can classify into two types, (i) Horizontal Handoff (ii) Vertical Handoff. When the handoff takes place among the APs using the same technologies is referred as horizontal handoff and the vertical handoff occurs in between the APs using different technologies (commonly seen in HCNs).

images

Figure 2 Classification of Mobility Management Schemes in HCNs [11].

The handoff management is a three-stage process namely: initiation of handoff, generation of new connection and controlling of data-flow. In first stage (initiation stage) the need of handoff is identified by the user or by the network (network agent). At the second stage, the available resources found by the network and perform additional routings to establish new connection. In the final stage, the data are delivered from old connection path to the new connection path by following the agreed-upon service contracts.

images

Figure 3 5G System Architecture for Mobility Management [12].

Handoff management can be distinguished in two ways: intra-cell and inter-cell. When a user within a cell moves and experiences weak RSS, the on-going call of the MT is transferred to a new radio channel at the same AP/BS with significant signal strength is commonly referred as intra-cell handoff. Inter-cell handoff occurs when the MT moves from one cell to other cells with new AP/BS. During the handoff process, a MT may be connected to multiple BS’s by following the make before break concept, where a MT establishes a connection with a new BS before turning-off the old connection with formerly connected BS and this process is commonly known as soft handoff. Hard handoff refers to the process which follows break before make concept where the MT turn-off the connection from the previously connected BS before establishing a new connection with another BS.

1.2 State of Art

Network densification is one of the key approaches for the successful deployment of the next-generation cellular networks, but at the same time frequent handoffs are also increased which leads to increase in handoff failures. Consequently, power consumption is also increased in the network as well as in the associated equipment/ mobile terminals. Through simulation, an increase in signaling rate for the measurement report transmission (MeRT) than Random Access Channel (RACH) transmission can be observed, however later on with increase in number of allocated resource blocks the power consumption increases [14, 15]. The simulation has been carried out by considering various values of UE speed, cell size, TTE and offset. The author of [14] mainly focuses on uplink transmission in LTE networks, whereas in [15], the performance analysis is carried out by taking user mobility in an ultra-dense LTE cellular network. In both analyses, it has been observed that, by increasing TTE and offset values the number of handoffs decreases causing a significant reduction in signaling overhead and power consumption.

An extensive review of different existing Vertical Handover Decision (VHD) algorithms is presented in [12], whereas, a brief overview of different mobility management schemes for future wireless cellular networks is presented in [16] and for heterogeneous wireless networks is presented in [11, 17]. The authors in [18] have proposed a novel vertical handover algorithm which is based on Proxy Mobile IPv6 (PMIPv6) and IEEE 802.21 MIH standards to anticipating the handoff process efficiently. The simulation outcomes demonstrate that, a significant drop in the handoff, signaling overhead and path-loss with handoff blocking probability can be achieved due to this proposed solution. The primary focus of this work is to address mobility management issues in 5G (LTE-Advanced/WiFi) HetNets. The authors in [19] have proposed an innovative methodology for mobility management in integrated W-mmW. In the proposed technique, a device-level caching and dual-mode BS is combined to diminish the handoff failure to assist unified mobility. A significant reduction in the average handoff failure (nearly about 45%) can be achieved by this proposed solution for the MT moving with high speed. A novel heterogeneous architecture named as AHMN (Advanced Heterogeneous Mobile Network) is proposed in [20], which is basically an integration of small cell technology with conventional cellular network. In this architecture a guard channel arrangement is developed to curtail the handoff failure rate. The simulation result shows that, the proposed AHMN architecture is better suited for Mobile Network Operator (MNO) in comparison to the traditional mobile network. The authors in [21] have projected an innovative handoff technique termed as EHoLM (Enhanced Handover for Low and Moderate) speed UEs of LTE-A and HCNs to minimize the handoffs and handoff failure resulting in reduction of control overhead within the HCNs. In order to optimize the handoff parameters the authors have considered the double connectivity as well as CoMP (control and data plane split and Coordinated Multipoint) transmission technologies. The simulation outcome reveals that, a significant reduction in number of handoffs can be achieved by applying the above said proposal. In [22], a novel approach has been proposed in the area of LTE network where the authors have used MOPSO (Multi-Objective Particle Swarm Optimization) method in order to decrease the overall signaling overhead. As the performance of overall signaling overhead can be evaluated by two network elements (NE) i.e. the Tracking Area Update (TAU) and Paging, the proposed algorithm gives a trade-off between two aspirations, (i) lessening of the entire signaling price of TAU and paging and (ii) minimization of the overall inter-list handover. The simulation result shows that a significant reduction in power consumption of the embedded batteries can be achieved by minimizing overall signaling overhead.

To minimize the power consumption and signaling overhead that arises due to heavy data traffic and ultra-dense mobile devices (MT/IoT/UEs) in 5G wireless networks, Alsaeedy and Chong have proposed a novel solution named as gNB-based UE mobility tracking in [23]. This solution achieves most of the objectives required for 5G wireless network like, bypasses the tracking area updating, improvement in paging and reduced signaling overhead (approximately 92% reduction) with low paging delay. An extensive analysis of the different proposed design to minimize the overhead of signal by using TAU and Paging that are being used in current LTE scenarios, are done by Alsaeedy et al. in [24, 25]. In addition to this, the authors also outlook different features of 5G mobility management which includes the Next-Generation (NG) Radio Access Network (RAN), NG Radio Resource Control (NG-RRC), NG-RAN Notification Area, Paging DRX cycle configurations etc.. Based on the evaluated results, they found that most of the solution schemes are failing to achieve the 5G goals because of fast surge in the ultra-dense high mobility MTs. As a solution, the authors have developed a new 5G system architecture deepened on the network function parameter (in place of the network entity parameter similar to LTE networks). This network architecture maintains the Paging latency as low as possible e.g. <1 ms as well as successfully reduces the TAU and signaling overhead in comparison to the existing LTE networks.

1.3 Structure of the Paper

The rest part of the current paper is systematized as follows.

The system model as well as problem formulation is described in Section 2 whereas in Section 3, result and interpretation is realized. To end, the conclusion and future work is discoursed in Section 4.

2 System Model & Problem Formulation

In this segment, the description of system model is discussed and the problem statement is formulated.

2.1 System Model

Consider a 𝒦-tier HCN is being deployed on a given surface area, where the spatial locations of the base stations (BSs) are modeled with κ independent homogeneous Poisson Point Process (PPP), where the ith element is a PPP Π={Xj(i)}jN of intensity Λi (N is the set of natural numbers). The transmitted power of the BSs corresponding ith tier is PTi where i=1,2,3.𝒦. Let Xo is the spatial location of the mobile terminal (MT) that associates with a BS as the servicing BS based on maximum received signal strength (RSS). The MT considers all other signals as interference. A schematic representation of multi-tier HCN is given in Figure 4.

images

Figure 4 A Schematic Representation of a Multi-tier HCN.

So, the power received at the MT with spatial location XU due to Xj(i) is given as:

PR(Xj)=KLjPT (1)

Here, Kis a constant depending on propagation environment, Lj is the path loss given by Xj-Xoα, where, α is the path loss exponent w.r.t. the surface type.

Assuming the network as an open access network and using simplified path loss model the received power at the MT for this network can be modified as in Equation (2),

PT=KPT[dod]α (2)

Here, do is a close-in reference distance depending on the far field distance of the antenna usually 1–10 m indoors and 10–100 m outdoors for the antenna far field.

As per the equation in [26],

D=[dA-dMTv] (3)
Tint=Tmin+[(Tmax+Tmin)×(1-RSSRX(Th))] (4)

Here, D is the delay between the actual discovering time and the supposed discovering time, v is the Speed of MT, dA is the apparent distance of the MT from the WLAN to be discovered, dMT is the exact distance of MT from the discovered WLAN, Tint is the actual discovering time, Tmax is the maximum discovering time, Tmin is the minimum discovering time, RX(Th) is the threshold value of the receiver and RSS is the node parameter of both transmitter and receiver.

Here, the main focus of the work is to compute and analyze the power consumption and network selection delay in a multitier cellular network.

3 Result and Interpretation

In this segment, a HCN network has been simulated to evaluate the mobility management processes, and the interpretations of the results are provided.

3.1 Simulation Parameters & Environment

In this work, k-tier HCNs have been simulated with k=1,2 and 3 with 20 numbers of users in each cluster. The area of network deployment is taken as 300 m × 300 m. The network is designed by using PPP and all the properties of this network are captured by using Stochastic Point Process. All the simulation parameters are given in Table 2.

Table 2 Simulation parameters

Parameters Notation Modeling Value Dimension
Number of users U According to [26] 20
Power Transmitted(Avg.) PT 0.20 W
Threshold Received Power (Avg.) PR According to [27] 3×10-8 W
Time Interval T 5,10,15 s
Distance dk According to [26] 0–500 m
Path loss Exponent α According to [28] 4.5
Reference Distance (simplified model) do 30 m
Network Selection Delay s
Power Consumption dbm

3.2 Simulation Outcomes

As demonstrated in power vs speed graph (Figure 5), the amount of power reduces with rise in speed. It also shows that there is very small change in power consumption as the MT go from single tier to multi-tier network through two tier network.

When a MT of cell – 1 moves to the cell – 2, it becomes secondary user of cell – 2 and because of the user’s speed a particular amount of power is expended during the movement between two BS. Here, the time interval considered is 5 seconds. The Figure 6 shows the simulation result at 10 seconds time interval.

images

Figure 5 Power consumption (dbm) vs speed (m/s) graph at 5 seconds time interval.

images

Figure 6 Power consumption (dbm) vs speed (m/s) graph at 10 seconds time interval.

images

Figure 7 Network selection delay vs speed in m/s graph.

Further, the time delay decreases corresponding to increased value in speed as shown in delay vs speed graph which is demonstrated in Figure 6. It also shows that the time delay lessens as we go from one tier to multi-tier network. It also depicts the no. of connections established during the movement of a mobile node from one region to another region. Here, the simulation has been carried out by taking the time interval as 15 seconds.

In all above graphs, the results represent several outcomes pertaining to single tier network (for red line), two tier network (for green line) and multi-tier network (for blue line) where the time interval is taken at 5 second at any random instant. This time interval shows the time when an existing node realizes its probability of selecting nearby node to act as secondary node. Here, a clear comparative analysis of single tier, two tier and multi-tier network has been done in terms of power consumption and network selection time delay.

4 Conclusion

The heterogeneity property in mobility management is an embryonic technology which deals with a dynamic working atmosphere by cognizing the ecological changes and acclimating consequently. So, it is necessary to adopt a mobility management technique for efficient handling of users’ movement in a multi-tier HCN. In this work, the primary and secondary networks are connected through a communication channel with every single cluster having 20 mobile users. Our simulation results show that with increase in interval time the power consumption decreases as a function of speed, where single tier network exhibits the highest power consumption with respect to speed followed by two-tier and multi-tier networks. Similarly, the network selection delay time decreases with increase in speed, but it is observed that with increase in interval time the network selection delay increases as a function of speed, where single tier network shows the maximum delay with respect to speed followed by two-tier and multi-tier networks. Among various networks one network is chosen while calculating the power consumption and network selection delay.

For the future HCNs, mobility management becomes more complex due to the composite of various challenging aspects. Apart from the different aspects which are outlined in this article, there are still vast possible areas of research that must be taken into account for the successful deployment of 5G cellular network. In HetNets, the UEs must be always best connected with the network, which can be possible by a best managed network infrastructure and services. So to achieve seamless mobility, autonomous mobility management is considered as one of the key areas of research which must include auto handoff, auto location management and intelligent network selection criteria. Further, in most of cases it can be observed that the UEs are served by one BS during downlink and different BS at the time of uplink and also in case of cell-less design. Hence, for a decoupled link it is suggested to follow antenna-switching approach rather traditional RRC schemes. In fact, most of the research has been carried out for the network side i.e. downlink and a very fewer for the UEs side i.e. uplink. Finally, in high mobility domain (vehicular network) where some more criteria such as vehicle speed, handoff failures, latency time, delay time and network scale could be taken into account. However, MNOs and many research groups are still searching for more efficient mobility management solutions to achieve the objectives of 5G.

References

[1] P. Agyapong, et. al., ‘Design considerations for a 5G network architecture’, IEEE Communication Magazine, 52(11), pp. 65–75, 2014. https://doi.org/10.1109/MCOM.2014.6957145

[2] S. R. Samal, ‘Interference Management Techniques in Small Cells Overlaid Heterogeneous Cellular Networks’, Journal of Mobile Multimedia, Vol. 14, Issue 3, pp. 273–306, 2018.

[3] J. Strassner, ‘Seamless service mobility: How autonomic networking and communications will shape the future of next generation services’, In Proc. of the 1st International Workshop on Seamless Service Mobility (SSMO), Marrakech, 2007.

[4] J. Xie, S. Mohanty, ‘Mobility Management in Wireless Systems’, Telecommunication Systems and Technologies, Vol. 2, 2011.

[5] V. Madhurima , T.V. N. Rao, L. Nayak, ‘Heterogeneous Mobility Management and Vision for Wireless Networks’ , International Journal of Engineering and Computer Science, Vol. 2, Issue 4, pp. 1142–1146, 2013.

[6] I.F. Akyildiz, et. al., ‘Mobility management in next-generation wireless systems’, In Proceedings of the IEEE, Vol. 87, No. 8, pp. 1347–1384, Aug. 1999.

[7] Alcatel Lucent, ‘The LTE Network Architecture’, White Paper, 2009.

[8] A. Jain, E. López-Aguilera, I. Demirkol, ‘Mobility Management as a Service for 5G Networks’, CoRR, 2017.

[9] C. Perkins, ‘IP Mobility Support for IPv4’, IETF RFC 3344, 2002.

[10] D. Johnson, ‘Mobility Support in IPv6’, IETF RFC 3775, 2004.

[11] B. R. Chandavarkar, & G. R. M. Reddy, ‘Survey Paper: Mobility Management in Heterogeneous Wireless Networks’, Procedia Engineering, Vol. 30, pp. 113–123, 2012, DOI: 10.1016/j.proeng.2012.01.841.

[12] A. Mahmood, Shadi M S Hilles, Hushairi Zen, “Vertical Handover Decision Schemes in Fourth Generation Heterogeneous Cellular Networks: A Comprehensive Study”, Vol. 14, Issue 1, 2018.

[13] 3GPP TS 23.501 version 15.2.0 Release 15: System Architecture for the 5G System.

[14] M. Tayyab, et. al., “Signaling Overhead and Power Consumption during Handover in LTE”, IEEE Wireless Communications and Networking Conference (WCNC), Oct. 2019.

[15] M. Tayyab, X. Gelabert, & R. Jäntti, “A Simulation Study on Handover in LTE Ultra-Small Cell Deployment: A 5G Challenge”, 2nd IEEE 5G World Forum (5GWF) 2019, pp. 388–392, 2019.

[16] Ilsun You, et al., ‘A brief overview of intelligent mobility management for future wireless mobile networks’, URASIP Journal on Wireless Communications and Networking, 2017.

[17] M. Zekri, B. Jouaber, D. Zeghlache, ‘A Review on Mobility Management and Vertical Handover Solutions over Heterogeneous Wireless Networks’, Elsevier, Computer Communications, Vol. 35, 2012.

[18] N. Omheni, et. al., ‘Smart Mobility Management in 5G Heterogeneous Networks”, Research Article, IET Journals, 2018.

[19] O. Semiari, et. al., ‘Mobility Management for Heterogeneous Networks: Leveraging Millimeter Wave for Seamless Handover’, 2017.

[20] S. M. Abd El-atty, Z. M. Gharsseldien, ‘Performance analysis of an Advanced Heterogeneous Mobile Network Architecture with Multiple Small Cell Layers’, Springer Science+Business Media, New York, 2016.

[21] B. Uddin Kazi, G. Wainer, ‘Handover Enhancement for LTE-Advanced and Beyond Heterogeneous Cellular Networks’, SummerSim-SPECTS, Bellevue, Washington, USA, July 2017.

[22] H. A. Hashim, M. A. Abido, ‘Location Management in LTE Networks using Multi-Objective Particle Swarm Optimization’, Computer Networks, vol. 157, pp. 78–88, 2019.

[23] A. A. R. Alsaeedy, E. K. P. Chong, ‘Mobility Management for 5G IoT Devices: Improving Power Consumption With Lightweight Signaling Overhead’, In IEEE Internet of Things Journal, vol. 6, no. 5, pp. 8237–8247, Oct. 2019.

[24] A.A.R. Alsaeedy, E.K.P. Chong, ‘Tracking Area Update and Paging in 5G Networks: a Survey of Problems and Solutions. Mobile Network Application’, 578–595, 2019.

[25] A. Alsaeedy, E. Chong, ‘A review of mobility management entity in LTE networks: Power consumption and signaling overhead’, International Journal of Network Management, Nov. 2019.

[26] S. Sahoo, S. S. Singh, ‘Mobility Management in Heterogeneous Network’, IEEE ICCSP conference, 2015.

[27] K. Andersson, et al., ‘Bandwidth Efficient Mobility Management for Heterogeneous Wireless Networks’, In Proceedings of the 7th Annual IEEE Consumer Communications and Networking Conference (CCNC 2010), Las Vegas, Nevada, USA, Jan. 2010.

[28] A. Goldsmith, Wireless Communications. New York, NY, USA: Cambridge University Press, 2005.

Biographies

images

Soumya Ranjan Samal received his Ph.D. degree in Communication Networks, Faculty of Telecommunications from Technical University of Sofia at Sofia, Bulgaria. He received his B.Tech. degree in Electronics & Instrumentation Engineering from Biju Patnaik University of Technology, Bhubaneswar, India in 2004. Soumya then went on to pursue his M.E. in Computer Science & Engineering from the Utkal University of Bhubaneswar, India in 2009. He, as a Senior Assistant Professor in Silicon Institute of Technology, Bhubaneswar, India has acquired a solid experience about 15 years of teaching in Communication Engineering. Soumya also worked as a Project Engineer in Indian Institute of Technology, Bombay, India in 2005. His research area of interest includes, Interference Management in 5G cellular network, Green Communication movement to develop Energy Efficient solutions through antenna parameters and IoT.

images

Shuvabrata Bandopadhaya, received his M.Tech. and Ph.D. degrees in Electronics and Telecommunication Engineering from KIIT University, India in 2009 and 2015, respectively. Currently, Dr. Bandopadhaya is faculty in School of Engineering and Technology, BML Munjal University, India. His research area of interest includes wireless communications, machine learning and IoT.

images

Kaliprasnna Swain is a Ph.D. student at the Biju Patnaik University of Technology, Odisha, India. He is currently working as Senior Assistant Professor in the department of Electronics and Communication Engineering in Gandhi Institute of Technological Advancements, Bhubaneswar, India. He received his M.Tech. degree from KIIT University and B.Tech. from Biju Patnaik University of Technology, Odisha, India. He has over 17 years of teaching and more than 5 year of research experience. His research area includes optical embedded systems, photonics, IoT, Mobile Communication etc. He has authored several scientific publications. He is the Prof. in-charge of Robotics society and life member of ISTE and AMIE.

images

Vladimir Poulkov has received the M.Sc. and Ph.D. degrees from the Technical University of Sofia, Sofia, Bulgaria. He has more than 30 years of teaching, research, and industrial experience in the field of telecommunications, as a Research and Development Engineer in industry, and has been a Full Professor with the Faculty of Telecommunications, Technical University of Sofia, since 1981. He has successfully managed and realized numerous industrial and engineering projects, related to the development of the transmission and access network infrastructures in Bulgaria, many Research and Development and educational projects. He was the Dean of the Faculty of the Telecommunications from 2007 to 2015. He is currently the Head of the Teleinfrastructure Research and Development Laboratory with the Technical University of Sofia, and the Chairman of the Bulgarian Cluster of Telecommunications, Sofia, Senior IEEE Member and co-founder of the CONASENSE (Communication, Navigation, Sensing and Services) society. He has authored more than 100 scientific publications and is tutoring B.Sc., M.S.C.C., and Ph.D. courses in Information Transmission Theory and Next Generation Access Networks. His current research interests include interference and resource management in next-generation network and Internet of Things.

Abstract

1 Introduction

1.1 Motivation and Background

images

images

images

1.2 State of Art

1.3 Structure of the Paper

2 System Model & Problem Formulation

2.1 System Model

images

3 Result and Interpretation

3.1 Simulation Parameters & Environment

3.2 Simulation Outcomes

images

images

images

4 Conclusion

References

Biographies