Spectrum Sharing and Dynamic Spectrum Management Techniques in 5G and Beyond Networks: A Survey

Nidhi*, Albena Mihovska and Ramjee Prasad

Aarhus University, Denmark

E-mail: nidhi@btech.au.dk; amihovska@btech.au.dk; ramjee@btech.au.dk

*Corresponding Author

Received 09 October 2020; Accepted 30 November 2020; Publication 26 January 2021

Abstract

Advancing technologies and bandwidth hungry applications have increased the mobile data traffic in the radio spectrum. Utilizing spectrum is one of the indispensable performance metric seconded by techniques to increase the bandwidth. Spectrum efficient techniques have always been a part in all the generations of wireless communication. It has considered to be of utmost criticality with 5G networks. The spectrum sharing and management demands contributions from technical research groups as well as regulatory bodies. Recently, many technologies proved their potentials to invoke efficient spectrum utilization. Different approaches have been considered including cognitive radio, machine learning for dynamic spectrum management, spectrum sharing, spectrum harmonization, spectrum identification strategies, etc. An efficient technology is very important in order to have high spectral as well as energy efficiency. It is also important from cost-efficiency perspective. Therefore, this paper presents an overview of the various spectrum sharing and management aspects. This comparative study is motivated to provide a clear picture to design spectrum efficient system for 5G and beyond network.

Keywords: Spectrum, dynamic spectrum management (DSM), spectrum sharing, machine learning, spectral efficiency, spectrum allocation.

1 Introduction

Over the decades, wireless communications has emerged as the most agile and economical measure to connect people. From analogue telephony systems to high-speed data services with voice, it has gradually enhanced itself. With ongoing 5G rollouts and trials, the expectations are on the peak for data connectivity. Data-starved applications like multiplayer gaming, 4D video streaming, Ubiquitous connectivity, and many more has increased the mobile data traffic multifold. From the facts cited in Ericsson Mobility Report 2019 [1], the mobile data traffic will reach percent by 2024 and in [2], amid Covid-19 pandemic, uneven mobile data traffic distributions in residential and commercial landscapes. It also highlighted sharp increase in the voice calls. To meet the dynamic and expediting demands with new generation of wireless solutions, both Industry and Academia are struggling with one of the preeminent challenge of spectrum scarcity. Spectrum is the “OIL” in wireless systems as it restricts mobile network operators (MNOs) to provide services in terms of speed and coverage. Industries today needs more spectrum to address their beyond 5G use cases. An effective and concrete spectrum management and sharing techniques are the need to outweigh the challenge without exceeding the cost-constraints. The concept exploiting of millimetre wave (mmWave) frequencies was introduced by the Third Generation Partnership Project (3GPP) [3] as a measure to cancel out the scarcity of free spectrum below 6 GHz band in 5G standardization process. The mmWave spectrum offer high data rates but has challenges like high path loss and sensitivity to antennae, etc. In the present deployment scenario of spectrum, a huge amount is wasted or is under-utilized. Spectrum allotted to a particular MNO is not utilized if it is not providing any services in a particular region and thus, blocks the valuable resource. Therefore, measures to have techniques to increase spectrum is still critical.

In this survey paper, we will describe important parameters to achieve high spectral efficiency. Overall challenges in context of spectrum management and spectrum sharing technologies. In this paper, we will highlight

• Spectrum;

• 5G Spectrum Requirements

• Techniques for Spectrum Management

2 Why Spectrum is Critical?

Spectrum, in wireless community comprehends to the radio frequencies (RF) used for communication over the air interfaces. It carries information over number of applications ranging from broadcast systems, mobile telephony, activity trackers, WiFi, etc. to critical emergency networks and defence operation. The RF spectrum spans from 30 Hz to 300 GHz frequency range and its usage is governed by the Nation’s Spectrum Policies in association with the International Telecommunication Union (ITU) through its Radio-Communication Sector (ITU-R) [4, 5]. ITU-R is also responsible for standardization activities and best practices for Spectrum Management.

Regardless of the broad RF range, only few frequency bands are successfully used constraints to factors like propagation characteristics, penetration loss, path loss, device compatibility, etc. The demand for services from each coming generation of technology is increasing at a rate, which fail to meet spectrum availability. It is the elementary requirement of the wireless systems to achieve higher data rate. In addition, the concentration of connected devices is enormous and it is expected to be more with 5G and beyond systems. These connected devices are diverse in nature and functionality. These includes mobile phones, autonomous vehicles, Fitness Trackers, Industries, Education services, Healthcare services, aerial vehicles. High-definition (HD) live streaming and many more. Spectrums, being scarce in nature urges for better techniques to incorporate allocation and management of spectrum bands. The broader spectrum or frequency bands support huge data transmission. Figure 1 illustrates the relationship between frequency, data transmission range and capacity. Higher frequencies support short-ranged communication with broader capacity wherein low frequencies support long-range communication but smaller capacity.

images

Figure 1 Frequency and capacity mapping.

2.1 Spectrum Allocation: Licensed, Unlicensed and Shared Spectrum

Developing technologies and connectivity has increased the volume of data transmitted per second and overall congestion in spectrum. This has entailed for efficient techniques to make best use of available and usable accessible frequency spectrum. Spectrum Allocation is governed by individual National policies and usage is regulated through licensing of the spectrum bands. The spectrum bands allocated for exclusive usage are the ‘Licensed’ bands while the spectrum free to use by devices are categorized as ‘Unlicensed’ bands. Licensed bands allows efficient usage of assigned frequencies and easy interference management. Unlicensed bands have more devices and it makes interference management difficult because of adjacent devices. 900 MHz, 2.4 GHz and 5.8 GHz frequency bands are exploited under unlicensed category. The 60 GHz band is also in the unlicensed band [8]. The advancing technology has opened up new higher frequencies like above 6 GHz, 24–28 GHz millimetre wave spectrum, Terahertz bands, etc. Although new bands are available but the question remains for the practical accessibility w.r.t. regulations, cost and feasibility.

2.2 Spectrum Sharing

The frequency allocation data affirms the assignment of major part of the frequency bands. This leaves behind a very few unused frequencies for practical use [7]. The fact that there is a possibility that not all the frequencies allocated to a user is operational all the time. This concept is based on the idle time of a licensed band. Techniques to use the free/unused frequencies of the allocated licensed spectrum in certain time or space by other user/service provider, forms the fundamental of spectrum sharing. The techniques like dynamic spectrum access (DSA), opportunistic spectrum access (OSA) supports the dynamic management of the spectrum. The cognitive radio (CR) also provides technique to use unused spectrum from both licensed and unlicensed bands to achieve high spectral efficiency [6]. Spectrum sharing is critical in the future networks to support the millions of internet of things (IoT) devices, connected industries, vehicles, etc. in addition to existing mobile traffic. The different spectrum sharing techniques and regulations are available like citizens broadband radio service (CBRS), TV white space, Spectrum Harmonization [8], Light Licensing, etc. for efficient spectrum utilization. With each generation of mobile communication, new spectrum policies and techniques come. The main aim is to use the available spectrum efficiently. CBRS allows set of techniques for efficient use of the mid-band spectrum (3–24 GHz) where TV white space allows identifying unserved or under-served frequencies in TV spectrum. Spectrum Harmonization indicates the uniform RF spectrum band allocation including technical specifications both at regional and global levels. It aims at minimizing the interference at handovers and expedite global roaming concept. Light licensing technique let the users utilized the frequency in primary secondary usage basis capped with geo-locations and spectrum sensing to avoid interference. It is primarily used in 3.65-3.7 GHz and 70/80 GHz bands. New dimensions will emerge with simultaneous usage of both licensed and unlicensed spectrum. It will provide flexibility for ne deployment scenarios as more spectrum directly proportionate to higher capacity and higher spectral gains. It allows MNOs the freedom to explore new service and business model.

Spectrum sharing (SS) allows having a cost efficient means to utilize available spectrum and sharing the cost for licensing among multiple MNOs if applicable. SS is investigated in various studies in terms of interference minimization, license sharing, spectrum trading, secondary-primary user, etc. In [16], the concept of spectrum pooling and renting. Spectrum pooling allows MNOs to share the licensed bands under national regulatory policies and renting permits MNOs to rent out spectrums owned by other to maximize capacity. Licensed Shared Access (LSA) is the SS technique for licensed bands while Licensed Assisted Access (LAA) facilitate sharing for unlicensed access. LAA is a critical part in LTE-U (LTE Unlicensed) and operates in 60 GHz band [15, 16].

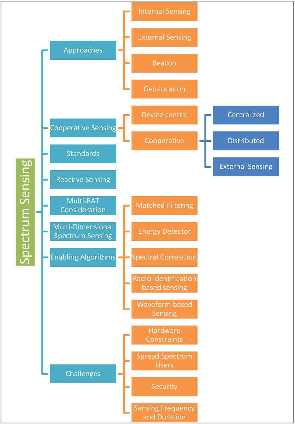
Different SS techniques include trading, relaying, routing, harvesting, etc. of the spectrum [15]. These techniques contribute to enhance the spectral and energy efficiency along with capacity of the system. Spectrum trading is an important consideration as it facilitate economical-efficient use of spectrums [15, 16]. In spectrum trading, a time-based license of the spectrum is allotted to secondary user. Figure 2 illustrates different spectrum sensing facets.

images

Figure 2 Spectrum sensing facets [23].

2.3 Spectrum Comparison in Wireless Generations

The spectrum bands and operating frequencies evolve with the each advancing generation of the mobile communication. The past generations of cellular, had all licensed spectrum bands. Figure 3 illustrates briefly the spectrum bands associated with previous generations of mobile communications. Different access technologies supported the efficient usage of the same frequency bands in higher generations like Code Division Multiple Access (CDMA), Wideband Code Division Multiple Access (WCDMA), Orthogonal frequency-division multiple access (OFDMA), etc. In 4G LTE, 2.3–2.5 GHz spectrum bands were included in addition to 600 MHz, 700 MHz, etc.

images

Figure 3 Spectrum bands in cellular generations.

The concern is deeper in case of 5G Spectrum because of the increase in spectrum-hungry applications, congested sub-6 GHz frequency bands [9] and physical constraints in terms of bandwidth and throughput. The addition of unlicensed and shared spectrum bands [10] adds up to the complexities. Three different operating bands are specified for 5G in coexistence with the LTE frequencies that can be exploited using frequency division duplex (FDD) and time division duplex (TDD) technologies to share spectrum. Figure 4 sums up the advantages and disadvantages of the three spectrum bands. The spectrum band ranges from 450 MHz to 6 GHz in sub-6 GHz range, labelled as FR1 and extends up to 52.6 GHz in millimetre waves, labelled as FR2. The 3GPP release 15 [3, 11] outlined 5G New Radio Non-standalone (5G NR) standards and range of frequencies namely FR1 and FR2. The frequencies 5.9–7.125 GHz are being considered for unlicensed bands. It also charted new waveforms like Discrete Fourier Transform Spread Orthogonal Frequency Division Multiplexing (DFT-S-OFDM) and Cyclic Prefix OFDM (CP-OFDM) for FR1, FR2 respectively, and modulation techniques like π/2 BPSK [3] to incorporate in 5G and beyond network designs. The concept of having small cells [12] derived to mitigate the challenges imposed by high spectrum bands like poor to no penetration capability and low coverage area.

images

Figure 4 5G spectrum bands.

3 Dynamic Spectrum Management

Dynamic spectrum management (DSM) defines a set of efficient spectrum management techniques. The techniques aim to improve either one or many of the key performance parameters like QoS, battery life, energy consumption, interference, etc. by allowing Radios to share multiple frequencies without causing interference. It facilitates sharing of wireless channels on co-primary basis between licensed and unlicensed users [13]. Frequency, space and time are key considerations for DSM. The Dynamic Spectrum Alliance (DSA) [14] supervises the spectrum usage and set required regulations for the same. The frequencies are dynamically allocated, constraint to its availability in terms of space and time. The management of required bandwidth, estimation and mitigation of interference, cross-layer optimization, etc. holds key importance in technical implementation of DSM. The application of artificial intelligence (AI) and machine learning (ML) in spectrum sensing is useful in future networks.

DSM is one of the core requirement for spectrum sharing techniques especially in case of users with different spectrum requirements. Figure 5 illustrates different dynamic access approach [24]. To make efficient utilization of the idle of TV white space (TVWS) bands, different constraints has been discussed which includes LSA considerations [17] and propagation characteristics of mm-Wave [18]. Opportunistic spectrum sensing (OSS) technique [19] is used for identification of unused or free frequencies in the licensed spectrum that can be allotted to secondary user(s). OSS facilitate freedom to utilize auctioned spectrum band if in idle state. Several algorithms to predict spectrum idle state in order to have intelligent DSM techniques have been proposed that particularly considered factors like user mobility [20], network heterogeneity, vehicular connectivity [21], etc. have been a topic of interest. In [22] proposed layered spectrum management scheme considering poor signal-to-noise environments. They considered the knowledge of the spectrum as the elementary component. AI and ML have shown promising results in implementing DSM schemes [25]. They have shown AI-based solutions are flexible, and adaptive which yields improved spectral efficiency.

images

Figure 5 Dynamic spectrum management approaches.

4 Conclusions

For 5G and beyond networks DSS and SS techniques are prominent. We presented an overview of spectrum, various aspects of spectrum sharing and dynamic spectrum management techniques that can enhance both spectral and energy efficiency. The survey was highlighted economical as well as technical angles. For spectrum sensing, an AI and ML approach could be beneficial in ultra-dense heterogeneous environment. We have also seen considerable perquisites of employing DSM techniques. Some key advantages are mentioned as following;

• Enhance overall system performance

• Provides flexible platform for dynamic technologies like implementing MIMO systems, cognitive radio, etc.

• High spectral and energy efficiency

• It complements resource management and allocation strategies

• Provide interference management caused by adjacent frequencies

• Provide better frequency reuse technique

Also with new 5G spectrum, integration of different bands will be critical and demand spectrum harmonization. More concrete solutions are needed on spectrum front as with small cell deployments and Internet of things (IoT) densification will add on to the existing spectrum, spectrum sensing and interference challenges. Interference management and awareness schemes can be a promising solution to cater high mobility and capacity demands.

Acknowledgement

This work has received funding from the European Union’s Horizon 2020 research and innovation programme under the Marie Skłodowska-Curie ETN TeamUp5G, grant agreement No. 813391.

References

[1] Ericsson. (2019). Ericsson Mobility Report. [Online]. Available: https://www.ericsson.com/en/mobility-report/reports/june-2019.

[2] Cerwall, Patrik, et al. “Ericsson Mobility Report June 2020.” Ericsson.com, Fredrik Jejdling, 19 June 2020, www.ericsson.com/en/mobility-report/reports/june-2020.

[3] Flynn, Kevin. “A Global Partnership.” Release 15, 2017, www.3gpp.org/release-15.

[4] ITU-, R. “Managing the Radio-Frequency Spectrum for the World.” ITU, Dec. 2019, www.itu.int/en/mediacentre/backgrounders/Pages/itu-r-managing-the-radio-frequency-spectrum-for-the-world.aspx.

[5] ITU R M Report. www.itu.int/dmspub/itu-r/opb/rep/R-REP-M.2243-2011-PDF-E.pdf

[6] Abecassis, David, et al. “Report: International Comparison: Licensed, Unlicensed, and Shared Spectrum, 2017-2020.” CTIA, Jan. 2020, www.ctia.org/news/report-international-comparison-licensed-unlicensed-and-shared-spectrum-2017-2020.

[7] FCC. “Radio Spectrum Allocation.” Federal Communications Commission, 19 June 2020, www.fcc.gov/engineering-technology/policy-and-rules-division/general/radio-spectrum-allocation.

[8] Ericsson. “5G Spectrum Harmonization - Mobility Report.” Ericsson.com, 6 May 2020, www.ericsson.com/en/mobility-report/articles/the-need-for-5g-spectrum-harmonization-wef-edition.

[9] GSA. “Spectrum for Terrestrial 5G Networks.” GSA, 2 Aug. 2018, gsacom.com/paper/spectrum-terrestrial-5g-networks/.

[10] 3GPP. “A Global Partnership.” Specifications Home, www.3gpp.org/specifications/specifications.

[11] Flynn, Kevin. “A Global Partnership.” Release 16, www.3gpp.org/release-16.

[12] Liu, W. Xiao, and A. C. K. Soong, “Dense networks of small cells,” in Design and Deployment of Small Cell Networks, A. Anpalagan, M. Bennis, and R. Vannithamby, Eds. Cambridge University Press, 2016.

[13] Yang, Chungang, et al. “Advanced Spectrum Sharing in 5G Cognitive Heterogeneous Networks.” IEEE Wireless Communications, vol. 23, no. 2, 2016, pp. 94–101., doi:10.1109/mwc.2016.7462490.

[14] “Regulations.” Dynamic Spectrum Alliance, 1 Sept. 2020, dynamicspectrumalliance.org/regulations/.

[15] Saha, Rony Kumer. “Realization of Licensed/Unlicensed Spectrum Sharing Using EICIC in Indoor Small Cells for High Spectral and Energy Efficiencies of 5G Networks.” Energies, vol. 12, no. 14, 2019, p. 2828., doi:10.3390/en12142828.

[16] Tehrani, R.H.; Vahid, S.; Triantafyllopoulou, D.; Lee, H.; Moessner, K. Licensed spectrum sharing schemes for mobile operators: A survey and outlook. IEEE Commun. Surv. Tutor. 2016, 18, 2591–2623.

[17] D. Guiducci et al., “Sharing under licensed shared access in a live LTE network in the 2.3–2.4 GHz band end-to-end architecture and compliance results,” 2017 IEEE International Symposium on Dynamic Spectrum Access Networks (DySPAN), Piscataway, NJ, 2017, pp. 1–10.

[18] Holland et al., “5G Needs Database-Driven Spectrum Sharing!,” 2018 IEEE International Symposium on Dynamic Spectrum Access Networks (DySPAN), Seoul, Korea (South), 2018, pp. 1–10.

[19] C. Suarez-Rodriguez, B. A. Jayawickrama, F. Bader, E. Dutkiewicz and M. Heimlich, “REM-based handover algorithm for nextgeneration multi-tier cellular networks,” 2018 IEEE Wireless Communications and Networking Conference (WCNC), Barcelona, 2018, pp. 1–6.

[20] Y. Zhao, Z. Hong, Y. Luo, G. Wang and L. Pu, ”Prediction-Based Spectrum Management in Cognitive Radio Networks,” in IEEE Systems Journal, vol. 12, no. 4, pp. 3303–3314, Dec. 2018.

[21] T. Fujii, “Smart Spectrum Management for V2X,” 2018 IEEE International Symposium on Dynamic Spectrum Access Networks (DySPAN), Seoul, Korea (South), 2018, pp. 1–8.

[22] Zhang, Jianzhao, et al. “From Dynamic Spectrum Management to Smart Spectrum Management.” 2019 IEEE 5th International Conference on Computer and Communications (ICCC), 2019, doi:10.1109/iccc47050.2019.9064314.

[23] Yucek, Tevfik, and Huseyin Arslan. “A Survey of Spectrum Sensing Algorithms for Cognitive Radio Applications.” IEEE Communications Surveys & Tutorials, vol. 11, no. 1, 2009, pp. 116–130, doi:10.1109/surv.2009.090109.

[24] Zhao, Qing, and B.m. Sadler. “A Survey of Dynamic Spectrum Access.” IEEE Signal Processing Magazine, vol. 24, no. 3, 2007, pp. 79–89, doi:10.1109/msp.2007.361604.

[25] Liang, Ying Chang. Dynamic Spectrum Management. Springer Singapore, 2020.

Biographies

images

Nidhi is a Ph.D. student at the Aarhus University in the Department of Business Development and Technology at Herning, Denmark. She is an Early-Stage Researcher in the project TeamUp5G, a European Training Network in the frame of (MSCA ITN) of the European Commission’s Horizon 2020 framework. Nidhi received her Bachelor’s degree in Electronics and Telecommunication Engineering in 2013. She attended the Birla Institute of Technology, Mesra -– India, where she received her Masters’ degree in Electronics and Communication (Wireless Communication) in 2015. She worked with CTIF India (2015–2017) as Full-time Researcher. She worked with MNCs during 2017–2019 as Senior Communication Engineer. Her Ph.D. work focusses on achieving high spectral efficiency with 6G Networks.

images

Albena Mihovska is Associate Professor at the Department of Business Development and Technology, Aarhus BSS, Aarhus University, Denmark. She has been with the Department of Business Development and Technology, Aarhus BSS, Aarhus University since February 2017. She received her PhD in Mobile wireless communications, Aalborg University, Denmark. Albena Mihovska is currently teaching a 1st-semester course in the B.Sc. and GMM programs and is a supervisor of TS and master projects the Cand. Polyt program.

images

Ramjee Prasad, Fellow IEEE, IET, IETE, and WWRF, is a Professor of Future Technologies for Business Ecosystem Innovation (FT4BI) in the Department of Business Development and Technology, Aarhus University, Herning, Denmark. He is the Founder President of the CTIF Global Capsule (CGC). He is also the Founder Chairman of the Global ICT Standardization Forum for India, established in 2009. He has been honored by the University of Rome “Tor Vergata”, Italy as a Distinguished Professor of the Department of Clinical Sciences and Translational Medicine on March 15, 2016. He is Honorary Professor of University of Cape Town, South Africa, and University of KwaZulu-Natal, South Africa. He has received Ridderkorset af Dannebrogordenen (Knight of the Dannebrog) in 2010 from the Danish Queen for the internationalization of top-class telecommunication research and education. He has received several international awards such as: IEEE Communications Society Wireless Communications Technical Committee Recognition Award in 2003 for making contribution in the field of “Personal, Wireless and Mobile Systems and Networks”, Telenor’s Research Award in 2005 for impressive merits, both academic and organizational within the field of wireless and personal communication, 2014 IEEE AESS Outstanding Organizational Leadership Award for: “Organizational Leadership in developing and globalizing the CTIF (Center for TeleInFrastruktur) Research Network”, and so on. He has been Project Coordinator of several EC projects namely, MAGNET, MAGNET Beyond, eWALL. He has published more than 50 books, 1000 plus journal and conference publications, more than 15 patents, over 140 PhD Graduates and larger number of Masters (over 250). Several of his students are today worldwide telecommunication leaders themselves.

Abstract

1 Introduction

2 Why Spectrum is Critical?

images

2.1 Spectrum Allocation: Licensed, Unlicensed and Shared Spectrum

2.2 Spectrum Sharing

images

2.3 Spectrum Comparison in Wireless Generations

images

images

3 Dynamic Spectrum Management

images

4 Conclusions

Acknowledgement

References

Biographies