A Review Based on Various Applications to Find a Consistent Pairwise Comparison Matrix

Shalu Kaushik1, Sangeeta Pant2,*, Lokesh Kumar Joshi1,*, Anuj Kumar3 and Mangey Ram4

1Department of Applied Science (Mathematics), Gurukula Kangri (Deemed to be University), Haridwar, India
2Department of Applied Sciences, Symbiosis Institute of Technology, Symbiosis International (Deemed University) (SIU), Lavale, Pune, India
3School of Computer Science Engineering & Applications, D. Y. Patil International University (DYPIU), Akrudi, Pune, India
4Department of Mathematics, Computer Science and Engineering, Graphic Era Deemed to be University, Dehradun, India
E-mail: krishnashalu.1993@gmail.com; pant.sangeet@gmail.com; lokesh.joshe@gmail.com; anuj4march@gmail.com; mangeyram@gmail.com
*Corresponding Author

Received 29 December 2023; Accepted 08 May 2024

Abstract

Multi-criteria decision-making (MCDM) is a crucial process that provides a systematic approach to resolving numerous challenging problems encountered in everyday life. An effective method for addressing such MCDM challenges is the Analytic Hierarchy Process (AHP). Within AHP, the resolution of these problems relies on the Pairwise Comparison Matrix (PCM), a pivotal component of the decision-making framework. A fundamental aspect of AHP lies in ensuring the consistency of the comparison matrix to validate the logical perspective of the respondents. An inconsistent matrix undermines its utility as a reference for decision-making, underscoring the significance of achieving consistency in the PCM as a pivotal stage in the decision-making process. In this discourse, we delve into various methodologies aimed at deriving a refined and consistent PCM capable of replacing the original inconsistent version. To facilitate comprehension, we categorize the references based on proposed approaches and specific focal points.

Keywords: Pairwise comparison matrix, analytic hierarchy process, consistency ratio, consistency index, repairing of pairwise comparison matrix.

1 Introduction

In multi-criteria decision-making scenarios, decision makers (DMs) develop a comparison matrix to present a range of alternative choices. Saaty’s Analytic Hierarchy Process (AHP) stands out as an apt approach for multi-criteria decision-making, as it offers statistical support for evaluating the optimal choice using both quantitative and qualitative criteria. Zanakis et al. [1] conducted an extensive study across various industries, including service, social/manpower, education, government, and natural resource/energy sectors, examining over 100 implementations of the AHP model. However, despite its widespread use, some scholars continue to question its applicability and comprehensiveness. The consistency of the comparison matrix is of paramount importance, as it reflects the logical perspective of the respondents.

So decision-makers’ preferences are organized in the form of a positive and reciprocal PCM, this can be calculated by implementing the regular eigenvector approach for determining weights in the AHP [2]. The consistency index (CI) of the PCM can be defined as

CI=λmax-nn-1 (1)

Here, λmax is defined as the largest eigenvalue of a reciprocal PCM of order n×n.

Saaty says that if a DM is ideally consistent, then λmax=n and CI will be equal to zero, and the DM is not perfectly consistent, or we say inconsistent if λmax>n. Saaty developed a Consistency Ratio (CR) for assessing this consistency [2, 3], It is described as

CR=CIRI (2)

Here, RI, defined as a random index, is the estimated mean of CI’s value, which is based on 500 positive and reciprocal PCM, whose entries are created at random on a range from 1 to 9.

Saaty proposed that the CR’s value of less than 0.10 denotes that the decision-makers’ decisions are adequately consistent.

Problems arise when CR>0.10, since the PCM’s consistency is one of the main considerations. The general rule is that the PWM should be revised when the CR>0.10, to make the decisions consistent. Since a comparison matrix represents the DM’s viewpoint in MCDM to choose various decision alternatives, For making a judgement, an inconsistent matrix is not useful, and consistency is a significant concern for comparison matrices. The level of matrix consistency reflects the rational respondent perspective. It is impossible to make decisions using an inconsistent comparison matrix.

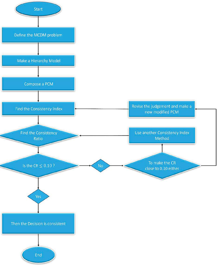
On the other hand, subsequent modifications entail detecting inconsistencies and reevaluating the comparisons. The entire procedure is time-consuming and tiresome, as before it was satisfactory; it might need to be done multiple times. Additionally, while making important choices, resolving contradictions is not only too costly for busy DMs but also impossible when the subject cannot be postponed [4]. The structural diagram of the process of repairing PCM is illustrated in the above figure (Figure 1).

images

Figure 1 Structural diagram of the repair of PCM.

It is impossible to make judgements using an inconsistent comparison matrix. The contradictory PCM must thus be adjusted by the decision makers (DMs). Therefore, there is a need to repair the PCM so that we can get a consistent PCM. A lot of study has been done on comparison matrices’ consistency. Numerous techniques for fixing inconsistent comparison matrices have been put forth [5, 6]. Some researchers utilized a metaheuristic approach to address the inconsistent matrix problem in a single objective problem. Lin et al. [7] solved the inconsistency in the comparison matrix using a genetic algorithm. Yang et al. [8] extended this research by integrating PSO (Particle Swarm Optimisation) and the Taguchi method to address the inconsistency of the comparison matrix. Girsang et al. [9, 10] solved the inconsistent matrix using Ant Colony Optimization. Girsang et al. [11] used a multi-objective strategy based on PSO. It was an interesting study in this sector to use NSGA-2 as one of the genetic algorithm-based techniques. The manuscript aims to offer an overview of the repair of PCM and its implications.

The structure of this document is as follows: The concepts of the AHP and PCM are introduced in the subsequent section. Section three discusses the CR and CI. Section four analyses the repair of the pairwise comparison matrix. Section five draws some conclusions.

2 Analytic Hierarchy Process and Pair-Wise Comparison Matrix

The main goal of the MCDM technique [12] is to choose the weights for each criterion. The decision-making process in AHP begins, as its name implies, with the breakdown of the MCDM problem [13, 14], into a hierarchy mode. This framework takes into account all relevant qualities, both quantitative and qualitative, and then gives each factor a weight [1518]. The weights are then determined using mathematical calculations, which are mostly based on linear algebra. Two alternative pairwise comparisons based on the stated criterion can be used to create these weights. The decision-maker evaluates each preference following the specific criterion as extreme, very strong, strong, moderate, and indifferent [1921].

Moreover, one of the most widely used methods for multiple-criteria decision-making is the Analytic Hierarchy Process (AHP) [2225]. Thomas Saaty founded AHP in 1970 to address issues with decision-making in scenarios with several criteria and complexity [2630]. This method considers multiple criteria and multiple stakeholder groups when solving complex scenario problems and captures both subjective and objective evaluation measures that are scalable and easy to use. Many excellent studies based on AHP have been published, including numerical extensions of AHP and uses of AHP in numerous areas, including planning, choosing the ideal option, resource allocations, settling disputes, optimization, etc. [1621]. For the past forty years, it has been recognized as a widely used and recognized strategy for solving tough decision-making difficulties across a wide range of sectors [3135]. When applied to a set of interrelated and frequently conflicting decision criteria, AHP helps determine their relative importance and helps choose which criteria should come first. The AHP success stories have been collected by numerous publications [3640]. It reduces complexity by comparing several aspects of the hierarchy’s components. AHP captures both subjective and objective viewpoints on connected topics. It helps decision-makers choose the optimal course of action based on several criteria, along with other sub-criteria [4147].

By creating a pairwise comparison among n criteria using comparative judgment, a n×n matrix is created. The matrix’s entries are all positive, and aij=1aji has the values i,j=1,2,3,n. To establish a relationship between the set of options and a rational number’s subset, Saaty created a scale. These numbers are {1/9, 1/8, 1/7, 1/6, 1/5, 1/4, 1/3, 1/2, 1, 2, 3, 4, 5, 6, 7, 8, 9}, and they indicate how important one option is compared to another. Here, Table 1 defines the relationship between the verbal explanation and the related rational numbers that we have used to make a PCM.

Table 1 Saaty’s Fundamental 9-point scale [48]

S. No Verbal Description Saaty’s Scale
1. When there is no difference between the ith and jth alternative 1
2. 2
3. When ith alternative is moderately preferred over jth alternative 3
4. 4
5. When ith alternative is strongly preferred over jth alternative 5
6. 6
7. When ith alternative is very strongly preferred over jth alternative 7
8. 8
9. When ith alternative is extremely preferred over jth alternative 9

Assume we need to compare n alternatives in pairs. If i,j=1,2,3,n, then aij depict the preferences of ith alternative over jth alternativfe. It is determined which alternative, using these pairwise comparisons, is more significant in terms of each criterion than the others. With the help of this relative preference, we formed a n×n positive reciprocal matrix A=[aij], where aii=1, i=1,2,3,n and aij=1aji, i,j=1,2,3,n. An n×n PCM can be written as:

A=[a11a12a1na21a12a2nan1an2ann] (3)

According to Saaty [15], the above matrix’s elements can be approximately represented as aijwiwj if w={wi,i=1,2,3,n: wiϵR} be the weight vector, then A=[aij] can be expressed in the form of a weight ratio A=[wiwj]:

A=[1w1w2w1wnw2w11w2wnwnw1wnw21] (4)

Assume that A is a reciprocal matrix with n positive elements. If the eigenvalue of A is λmax such that λmax is an eigenvalue of A and any other eigenvalue in absolute value is strictly smaller than λmax. Such that ρ(A)=λmax, then λmax is called the Principal Eigenvalue. The value of λmax will always be greater than n, i.e., λmax>n. If λmax equals n, the consistency property is always satisfied by the matrix A, commonly referred to as the transitive relation aijajk=aik here, i=j=k=1,2,3,n. The following requirements are satisfied by A if it is a consistent reciprocal matrix.

(i). According to Saaty [49, 50], the decision of a decision maker is perfectly consistent. if,

λmax=n (5)

The decision of the decision maker is inconsistent, if

λmax>n. (6)

(ii). A positive reciprocal matrix A with rank n is consistent iff its characteristic polynomial PA(λ) is defined as:

PA(λ)=λn-nλn-1. (7)

(iii). If the characteristic polynomial of the matrix A of order n×n. Then

P(λ)=λn+i=1nciλn-i. (8)

Where, c1,c2,,cn are all coefficients.

A PCM of rank n is produced by n(n-1)2 total pairwise comparisons. The leftover entries of the PCM are just the reciprocals of these n(n-1)2 comparisons, while the PCM’s diagonal entries are equal to 1. If the preference expressed by option ith over option jth is indicated by using the expression aij, where, i,j=1,2,3,n, then

A=[aij],where,aij={1ajiifj>i1ifj=i (9)

Then this matrix A has a positive reciprocal property that is either consistent or inconsistent. Fechner [51] first presented the pairwise comparison approach in 1860. Additionally, Thurstone [52] created this technique. The significance of criteria in AHP has been evaluated using the priority weights produced from a PCM. Priority vectors are obtained by the AHP using the principal EM (Eigenvalue Method) [53, 54]. Other prioritization strategies, such as the EVM (Eigenvector Method), the RGMM (Row Geometric Mean Method), the LLS (Logarithmic Least Squares) approach, the AMM (Arithmetic Mean Method), and singular value decomposition, have been developed [5561].

3 Consistency Index and Consistency Ratio

To calculate the consistency of an n×n PCM [35] we have to first calculate the CI (consistency index), which is obtained as

CI=λmax-nn-1 (10)

The consistency ratio (CR), which measures inconsistency in judgments, is defined as

CR=CIRI (11)

The random index (RI) is the mean of the CI obtained from a sufficiently number of randomly generated matrices of the exactly same order and is referred to as the random index by [2] Saaty chooses a cutoff point of 0.10. When CR exceeds this value, the validity of decisions is called into question. The decision-maker revises these conclusions until the CR is less than 0.10 [54]. Saaty [53, 62], added that the criteria for matrices of orders three and four can be regarded as 0.5 and 0.8, respectively.

The general rule is that the PWM should be revised if the CR is greater than 0.10. Although further revisions include identifying inconsistent judgments and re-evaluating the comparisons, the method is tedious and time-consuming because it may need to be repeated numerous times before being deemed sufficient.

4 Repairing of Pairwise Comparison Matrix

Yang et al. [8] studied that AHP had been extensively utilized to express decision-makers (DMs) preferences and priorities based on a variety of criteria during the contractor selection stage of the public procurement process. The approach looked for a replacement PWM that could satisfy the consistency requirement while remaining as close as practicable to the basic PWM. The repair was finished using a PSO (Particle Swarm Optimisation) algorithm invented by Kennedy and Eberhart, for which the Taguchi method was used to modify the control parameters [8].

Girsang et al. [9] proposed the ANT Analytic Hierarchy Process (ANTAHP) technique, which used an Ant Algorithm to find a consistent matrix after some changes in inconsistent PCM by taking into account the shortest distance between the prior matrix and the new modified matrix. Ant Colony Optimisation (ACO), first introduced by Marco Dorigo, which was effective in tackling several optimization issues, served as the model for this approach. The original matrix, which requires repair, was represented by the irregularity of the tour. Ants may choose the best tour using edge pheromone data that was updated after each cycle. The ants were given instructions to first locate the consistent matrix, and then they competed to identify the index with the smallest difference, which maintained the original DM’s or expert’s conclusions. The outcome of changing 20 PWMs demonstrated the efficiency of the ANTAHP method in fixing the inconsistent matrices [9].

Girsang et al. [10] used ACSICR to improve the logic reference by repairing an inconsistent comparison matrix and locating the smallest consistent ratio possible. This strategy was based on the ACO algorithm, which had been successfully used for numerous optimization problems. Girsang et al. [11] used the PSO algorithm to improve both objectives—improving the CR of the changed matrix and determining how much the original matrix and the modified matrix differ from one another while modifying a comparison matrix that wasn’t consistent.

Girsang et al. [63] solved the AHP comparison matrix’s inconsistent issue by studying the multi-objective NSGA-2 algorithm invented by Kalyanmoy Deb using a Genetic Algorithm (GA). The two main objectives, CR and DM (Decision Matrix) were considered to make the PCM consistent. Borkar et al. [64] considered that in AHP, the PCM could be made more consistently by using the TLBO (Teaching Learning Based Optimisation) algorithm that was discussed in this work. This suggested approach seeks to lessen CR. This study attempted to suggest a straightforward, practical, and efficient way to get rid of the CR while retaining the judgment values in the PCM.

Aguaron et al. [65] proposed a conceptual structure and strategy for enhancing the judgments and consistency of an AHP’s PCM when the RGM (Row Geometric Mean) was applied as the prioritization method and the GCI (Geometric Consistency Index) was used as the consistency matrix. Bose, 2020 provided a multi-objective genetic method to remove PCM discrepancies and ensure high degrees of authenticity about the original input.

Yang et al. [66] proposed the construction of a rough polynomial for Random Index based on the number of elements, a way to decide the final pairwise matrix and final element weights taking into account DM’s levels, and a novel consistency improvement methodology for inconsistent PM based on the pace of CR reduction. The implementation of the suggested and preceding consistency improvement approaches was assessed using two numerical examples. After that, they applied the suggested techniques to determine the weights for the different material qualities when choosing the materials for hip joint prostheses [66].

Zhang et al. [67] combined an adaptable inconsistent PCM with the original inconsistent PCM to define the modified consistent PCM. This method uses a segment tree to continuously reach the maximum infimum limit of the distance from the original PCM to get the center value of an adaptable PCM. Additionally, it offered a theory that used two constraints to determine the lower and upper values of an adaptable PCM. The studies for distinct elements demonstrated that the suggested method can retain more of the actual data than earlier works of comparable, consistent value [67]. Rallabandi et al. [68] proposed an approach for improving PCM consistency in terms of the Cosine Consistency Index (CCI) invented by Kou and Lin. Floriano et al. [69] first time provided a multi-objective method to decrease the CR to make PCM consistent while allowing the decision-maker to change each pairwise comparison separately.

Petwal et al. [70] offered an improved population-based MOWCA (Multi-Objective Water Cycle Algorithm) first presented by Sadollah et al. [71] for modifying inconsistent PCM and obtained an ideally consistent PCM. The suggested MOA (Multi-Objective Algorithm) evaluated consistency using the CCI and modified the entries in the inconsistent PCM using the Cosine Maximisation method (CM) as long as the CCI values had reached their optimal value. The suggested MOA looked for the most ideal, consistent PCM to keep the decision-makers top pick while also satisfying the most appropriate CCI level.

Rallabandi et al. [72] provided a technique for identifying and removing inconsistent components from a PCM of the AHP issue. The inconsistent elements with large error values were identified using an error function similar to χ2 by decreasing the error function, the value of the inconsistent items was corrected. It was demonstrated that using the suggested approach, all of the inconsistencies can be recognized and changed at the same time, one at a time, until the desired consistency is achieved. They were presented in the error matrix from huge to small.

Zeshui et al. [73] proposed a method to transform the given PCM, where the CR value of the transformed matrix was less than the CR value of the initial matrix, and provided an algorithm to get a positive reciprocal matrix whose CR value was less than 0.10, after which the convergence theorem for the provided algorithm was constructed. Xu et al. [74] proposed an intuitive method that did not involve matrix operations to show the consistency problem from the point of view of three tuples (aik,akj,aij). This study also discovered that a PCM had an acceptable CR of less than 0.10 if all three tuples (aik,akj,aij) were satisfied 0.382<aijaik.akj<2.620.

Gao et al. [75] considered a modification approach for the PCM’s consistency according to the evolutionary Ant Algorithm, which took into account the inconsistency of the PCM caused by its disturbance. Benitez et al. [76] suggested a method that gave, in a fairly straightforward way, the consistent matrix that was most similar to a positive reciprocal (inconsistent) matrix. The fact that this formula does all calculations using sums makes it computationally efficient as well. Ergu et al. [77] offered a simple method for identifying the inconsistent components required to raise the CR. It combined the matrix multiplication theorem, the vector dot product, and the notion of a consistent PCM. The trial test also showed that the recommended method was accurate and useful in helping decision-makers rewrite procedures to satisfy the AHP’s consistency standards.

Mazuerk et al. [78] proposed a new straightforward and understandable iterative SBS (Step-by-Step) algorithm for the drop of inconsistency in a PCM based on SBS changes to the PCM’s highly inconsistent elements, where the inconsistency was determined by a modified inconsistency index of Koczkodaj. Benitez et al. [79] offered an orthogonal projection in a linear space linearization technique that found the most closely consistent PCM to the original inconsistent PCM.

Pereira et al. [80] introduced two greedy algorithms that can enhance an AHP matrix’s consistency by changing the first comparability with discontinuous values. The first one sought to maintain the initial PCM as quickly as possible, while the next one tried to improve the CR. Benitez et al. [81] suggested a paradigm that made it possible to balance consistency and professional judgment. The trade-off between expert reliability and synthetic consistency was the subject of our particular attention. A decision support system (DSS) that was appropriate was built with an algorithm that can be quickly integrated. With the help of an iterative feedback mechanism, our algorithm achieved a respectable level of consistency while largely adhering to the recommendations of experts.

Benitez et al. [82] described an approach to consistency through optimization. The main benefit of this method was that it depended on just n decision variables – the compared elements’ number – which meant it required less processing than other optimization techniques and could be simply implemented in almost any current computing environment. The minimization of water loss, one of the most significant issues encountered by managers of water supply, was used as an example of the proposed approach [82]. Sato et al. [83] considered the assessment of the consistency ratio using subjective data, which led to the suggestion of a new inconsistency metric for PCs in this study. The article, which was based on individual data from two public surveys, highlighted the relation between the CR and two indicators: (1) the consistency between the ranking method and the results of the AHP; and (2) the goodness-of-fit of the weight that the AHP came out in turn of human perception. The mathematical characteristic of a PCM was then used to support the proposal of a new inconsistency index that was centered on the weight’s goodness-of-fit and conformance.

Cao et al. [84] presented a heuristic approach for obtaining a consistent matrix from the initial inconsistent comparison matrix. The statistical findings showed that the proposed method can lead to a matrix that maintains more authentic comparison information than Xu and Wei [85] when the CR value is less than 0.10. However, because the procedure stopped at the demand when the CR=0.10, there was no assurance that his outcome would be better than others [84]. To avoid having to restart the matrix collection process, which can occasionally become impractical due to a short time, high operating costs, and DM tiredness, Pereira et al. [86] suggested a nonlinear programming model that decreased the inconsistency to approximate zero without being required to regenerate the judgments. The key benefit of the suggested model was that it reduced and modified the original judgments as little as possible, kept the Decision Maker’s judgments within a reasonable domain, and only generated different values, so all solutions adhered to the parameters of the problem.

Bozoki et al. [87] considered inconsistency indices from a broad class, including the CR, CI by Peláez and Lamata, and the Consistency Measure (CM) presented by Koczkodaj. Suppose that there is a specified level of allowable consistency (for CR, this can be 0.10). The goal was to determine the minimum number of matrix elements that, when modified properly, result in an acceptable matrix. On the other side, the goal was to determine the lowest level of inconsistency that could be carried out given the largest number of modifiable matrix elements. In both situations, a nonlinear mixed-integer optimization problem provided the basis for the solution.

Agoston et al. [88] extended Saaty’s well-known thumb rule for the permissible degree of inconsistency to incomplete PCM. The extension was predicated on selecting the absent components in a way that minimizes the maximal eigenvalue of the incomplete matrix. The inconsistency of random matrices was discovered to be a function of matrix size and the number of missing elements, with a roughly linear dependency in the case of the latter variable. Consequently, it is not possible to use the random index’s well-established values.

Kuras et al. [89] presented REDUCE, a Python package that reduced inconsistency in multicriteria decision-making (MCDM) using multiplicative pairwise comparisons (PC). Written in Python, the REDUCE library makes use of auxiliary libraries like NumPy, SciPy, and SymPy. It provided 21 functions that were divided into four categories: support functions, PCM indexes, consistency ratio (CR) reduction techniques, and data input assistance. Performance tests show that the library can handle a wide range of matrices, especially from 3×3 to 10×10, and that using it speeds up the process considerably in comparison to spreadsheets, especially when handling a high number of matrices.

Escobar et al. [90] offered a decision support system (DSS) designed to assist decision-makers in lessening the inconsistency in the decisions they make when utilizing the analytical hierarchy process (AHP). The DSS was developed to examine the choices made in a PCM, where the RGM served as the prioritizing process and the GCI served as the measure of inconsistency.

Paramanik et al. [91] introduced a novel technique called the “Objective-Subjective Weighted Method for Minimising Inconsistency (OSWMI),” which takes into account pairwise comparisons of the alternatives and criteria as well as the performance ratings that go along with them. First, they have enhanced “Linear programming techniques for Multidimensional Analysis of Preferences LINMAP” and “CRiteria Importance Through Intercriteria Correlation CRITIC.” In the end, a multi-objective non-linear programming (MONLP) model is used to integrate the enhanced CRITIC method, “Best Worst Method BWM,” and LINMAP II to create the suggested OSWMI approach.

Siraj et al. [92] focused on the impact of intransitive judgments on pairwise comparison matrix consistency. A Monte-Carlo simulation was used to statistically prove the existence of intransitive decisions in pairwise matrices with sufficient consistency. The results showed that a sizable fraction of comparison matrices that satisfied Saaty’s CR criteria were ordinally inconsistent.

Ishizaka et al. [93] explained how to create a consistent matrix by using a Prologue program that aids the decision-maker. An expert module found violations of the rules explained (how-explanations), offered suggestions for improvements (What-If-explanations), and provided guidance on how to carry out the comparison procedure.

Lamata et al. [94] offered a different, simple-to-apply technique for enhancing judgment consistency. The determinant and a few arithmetic operations must be calculated. This approach was simple to understand and enhance consistency through improved consistency relations. Additionally, they examined the consistency matrix following the application of this strategy and demonstrated how the triplet utilized to increase consistency was the basis for enhancing the consistency in the new matrix.

Slawomir et al., talked about a mathematical model that serves as the basis for both the AHP and a novel technique that enables the consistency index to be used to quantify pairwise comparison inconsistency to be greatly reduced or even eliminated. It was possible to lower the consistency index substantially below the 0.1 level by using the suggested strategy [95].

By revealing its relationship to the logarithmic least squares method, Chen et al. [96] demonstrated that the connecting path method (CPM), a popular technique for estimating missing judgments, also guaranteed the smallest GCI and just required simple connecting paths. According to the formal evidence, CPM by itself was adequate to address the inconsistency of PCM in AHP as well as the missing judgments.

Pankratova et al. [97] focused on strategies to improve (raise) PCM consistency without the assistance of an expert. A comparative examination of these strategies was conducted using computer simulation. It was demonstrated that when an inadmissibly inconsistent PCM is used, for example, with a consistency ratio of CR=0.2 or CR=0.3, techniques of improving PCM consistency help to reduce inconsistency up to the permissible level CR=0.1 for n=5.

Abel et al. [98] had introduced INSITE, a method for using MOO to lessen inconsistency within a group of PC judgments. By describing inconsistency reduction and judgment modification as distinct objectives, INSITE aims to minimize inconsistency within a set of judgments as optimally as possible. This allows for the identification of trade-off solutions between the competing objectives. A DM can become knowledgeable about the trade-offs between reducing inconsistency and modifying judgement from this, which will aid in the facilitation of an evidentiary, transparent, auditable, and traceable process.

The proposed method by Xu et al. [99] can use a partial correction to show the changes in direction while also providing the optimal values, preserving most of the information provided by the original comparison matrix. In addition, it is possible to quickly and accurately identify the contradictory items in the probability-hesitant pairwise comparison matrix by employing the suggested method.

A challenge to identify the component that needs to be altered to raise a PCM’s consistency level. Nedashkovskaya et al. [100] suggested a fresh methodology for analyzing the effectiveness of techniques for identifying a PCM’s most inconsistent parts to address this issue. A better M_Outflow technique is developed to identify a cycle and the least consistent element in a PCM. Through the use of computer modeling, it was demonstrated that, when compared to other approaches under consideration, the suggested M_Outflow method was more efficient under approved conditions.

Yu et al. [101] offered a streamlined and user-friendly standard for determining whether a pairwise comparison matrix in AHP has sufficient consistency. Additionally, it created a methodical process for bringing an inadequately consistent matrix up to complete consistency. This process relied on the decision-maker’s rank order of confidence in each pairwise comparison.

Bose et al. [102] introduced a multi-objective genetic algorithm designed to ensure a high degree of original input authenticity while lowering a PCM’s inconsistency.

MCDA based approaches also play a pivotal role in addressing a wide array of sustainability issues [103105].

Here we propose a summary table of the above papers, which tells us about the published work (Table 2).

Table 2 Summary of repairing the pairwise comparison matrix

S. No. Proposed Method Focus on Year References
1. Reduce: A Python Module Method for Reducing Inconsistency in PCM 2023 [89]
2. Using Subjective Data Obtained from Opinion Surveys To propose a new consistency index for PCM 2023 [83]
3. An Objective-Subjective Weighted Method for Minimizing Inconsistency (OSWMI) Method for Minimizing Inconsistency in PCM 2022 [91]
4. A Decision Support System Method for Reducing Inconsistency in PCM 2022 [90]
5. Consistency Ratio, Decreasing Rate, and Attribute Weight Method To enhance the consistency of PCM 2022 [66]
6. Many-Objective Optimization Algorithm (MOOA), To decrease the CR to a consistent level 2022 [69]
7. A Plausible Linear Estimation to achieve an acceptable level of inconsistency. 2022 [88]
8. Cosine Consistency Index To improve PCM’s consistency 2022 [68]
9. Row Geometric Mean (RGM) and Geometric Consistency Index (GCI) To revise the judgment and improve the inconsistency of PCM 2021 [65]
10. An Enhanced Population-Based Multi-Objective Water Cycle Algorithm To modify inconsistency PCM 2021 [70]
11. Multi-Objective Genetic Algorithm Reducing the inconsistency of PCM 2020 [102]
12. 3 Tuples Iterative Method a straight consistency test and enhancement technique for the PCM in AHP 2020 [74]
13. Step-by-Step (SBS) Algorithm To reduce the inconsistency of PCM 2020 [78]
14. A Direct Consistency Test and an Improvement Method Quick and highly accurate identification of the inconsistent element in the probability-hesitant PCM is possible. 2019 [99]
15. M Outflow Method Finding the least consistent element in PCM 2018 [100]
16. Teaching Learning-Based Optimisation (TLBO) To minimize the CR 2018 [64]
17. Multi-Objective Optimization (Moo) Inconsistency reduction in PCM 2018 [98]
18. Two Greedy Algorithms To improve the consistency of PCM 2018 [80]
19. A Simplified Criterion Assessing and Improving the Consistency of a Pairwise Comparison Matrix 2017 [101]
20. A Mathematical Model Removing Inconsistency in PCM 2016 [95]
21. Non-Dominated Sorting Genetic Algorithm-2 (NSGA-2) To minimize the CR and deviation matrix 2016 [63]
22. An Error Function Similar to Chi-Square (χ2) To discover the inconsistent elements in PCM and revise them with suitable values 2016 [72]
23. Computer Simulation to improve the consistency of PCM. 2015 [97]
24. Connecting Path Method to improve consistency for incomplete PCM 2015 [96]
25. Nonlinear Programming Model To lessen the inconsistency to approximate zero 2015 [86]
26. Ant Algorithm To convert inconsistent PCM into consistent PCM 2015 [9]
27. Nonlinear Mixed-Integer Optimization Problem To obtain the lowest possible level of inconsistency 2013 [87]
28. A Simple Formula To introduce a modified, consistent PCM 2014 [76]
29. Ant Colony Optimization (ACO) Improving the CR and checking how much the original matrix and modified matrix differ from each other 2014 [10]
30. Particle Swarm Optimization (PSO) Algorithm To locate the smallest CR 2014 [11]
31. Integrated Linear Programming and Eigenvector Methods To obtain a new, modified, consistent PCM 2014 [67]
32. Optimization To achieve consistency 2012 [82]
33. Particle Swarm Optimization (PSO) Algorithm To make a substitute matrix that passes the consistency test 2012 [8]
34. Monte–Carlo Simulation to rectify intransitive judgments in PCM. 2012 [92]
35. Genetic Ant Algorithm The inconsistency of the PCM caused by its instability was identified. 2011 [75]
36. An Induced Matrix For better the CR 2011 [77]
37. A Linearization Technique To find the most consistent PCM from a given inconsistent PCM 2011 [79]
38. Linearization Process To balance consistency level and expert’s judgment 2011 [81]
39. Heuristic Approach To create a consistent matrix from an inconsistent matrix 2008 [84]
40. An Expert Module To improve the consistency of PCM 2004 [93]
41. An Alternative Method An Alternative Method 2002 [94]
42. A Consistency Improving To transform the comparison matrix 1999 [73]

Based on the data presented in the table above, one can infer that various researchers have employed different methods to transform inconsistent Pairwise Comparison Matrices (PCMs) into consistent ones. Specifically, 62% of researchers have focused on reducing the Consistency Ratio (CR) to near zero, 5% have pursued consistency through the utilization of the new consistency index method, 26% have attained consistency by revising their judgments, and 7% have achieved consistency by altering inconsistent elements to align with consistent ones within the PCM. Consequently, it becomes evident that there exist diverse methodologies to render any inconsistent PCM consistent, providing multiple avenues for ensuring the coherence of judgments.

5 Conclusion

Achieving consistency in a pairwise comparison matrix is crucial for addressing multi-criteria decision-making challenges. Extensive research has been dedicated to rectifying inconsistencies within these matrices. This article presents several effective methods for mitigating PCM inconsistency, including adjusting judgments, transforming inconsistent matrices into consistent ones, and reducing the consistency ratio to values below 0.10 or near zero.

Researchers have explored various approaches such as the Ant Algorithm, Heuristic Approach, Particle Swarm Optimization (PSO) Algorithm, Integrated Linear Programming and Eigenvector Methods, Teaching Learning Based Optimization (TLBO), Step-by-Step (SBS) Algorithm, Row Geometric Mean (RGM), Geometric Consistency Index (GCI), among others, which prove instrumental in attaining consistency from an initially inconsistent matrix.

Furthermore, this article delves into the primary concerns involved in transitioning from an inconsistent to a consistent matrix, providing a comprehensive overview for readers’ convenience. It sheds light on the ongoing efforts to rectify inconsistent matrices over an extended period, emphasizing the paramount importance of achieving consistency in decision-making processes.

Given the extensive coverage of research in this field, there remains scope for further refinement of pairwise comparison matrices. This article serves as a valuable resource for scholars, encouraging exploration of overlooked areas within this domain.

References

[1] Zanakis, S. H., Mandakovic, T., Gupta, S. K., Sahay, S., and Hong, S. (1995). A review of program evaluation and fund allocation methods within the service and government sectors. Socio-Economic Planning Sciences, 29(1), 59–79.

[2] Saaty, T. L. (1980). The Analytic Hierarchy Process. McGraw-Hill, New York. (1980)

[3] Chiclana, F., Herrera-Viedma, E., Alonso, S., and Herrera, F. (2009). Cardinal consistency of reciprocal preference relations: A characterization of multiplicative transitivity. IEEE Transactions on Fuzzy Systems. 17, 14–23.

[4] Tam, C. M., Tong, T. K. L., and Chiu, G. W. C. (2006). Comparing non-structural fuzzy decision support system and analytical hierarchy process in decision-making for construction problems. European Journal of Operational Research, 174(2), 1317–1324.

[5] Xu, Z., and Da, Q. (2003). An approach to improving consistency of fuzzy preference matrix, Fuzzy Optimization and Decision Making. Fuzzy Optimization and Decision Making, 2, 3–12.

[6] Ma, J., Fan, Z. P., Jiang, Y. P., Mao, J. Y., and Ma, L. (2006). A method for repairing the inconsistency of fuzzy preference relations. Fuzzy Sets and Systems, 157(1), 20–33.

[7] Lin, C. C., Wang, W. C., and Yu, W. D. (2008). Improving AHP for construction with an adaptive AHP approach (A3 ). Automation in Construction, 17(2), 180–187.

[8] Yang, I. T., Wang, W. C., and Yang, T. I. (2012). Automatic repair of inconsistent pairwise weighting matrices in analytic hierarchy process. Automation in Construction, 22, 290–297.

[9] Girsang, A. S., Tsai, C. W., and Yang, C. S. (2015). Ant algorithm for modifying an inconsistent pairwise weighting matrix in an analytic hierarchy process. Neural Computing and Applications, 26, 313–327.

[10] Girsang, A. S., Tsai, C. W., and Yang, C. S. (2014). Ant Colony Optimization for Reducing the Consistency Ratio in Comparison Matrix. In: International Conference on Advances in Engineering and Technology (ICAET’2014) March 29–30,

[11] Girsang, A. S., Tsai, C. W., and Yang, C. S. (2014). Multi-objective particle swarm optimization for repairing inconsistent comparison matrices. International Journal of Computers and Applications. 36(3).

[12] Kumar, A., Garg, P., Pant, S., Ram, M., and Kumar, A. (2022). Multi-criteria decision-making techniques for complex decision making problems. MATHEMATICS IN ENGINEERING, SCIENCE AND AEROSPACE, 13(3), 791–803.

[13] Alcantud, J. C. R., and Giarlotta, A. (2019). Necessary and possible hesitant fuzzy sets: A novel model for group decision making. Information Fusion, 46, 63–76.

[14] Meng, F., Tang, J., and Fujita, H. (2019). Linguistic intuitionistic fuzzy preference relations and their application to multi-criteria decision making. Information Fusion, 46, 77–90.

[15] Saaty, T. L. (1977). A scaling method for priorities in hierarchical structures. Journal of Mathematical Psychology, 15(3), 234–281.

[16] Haghighi, M., Divandari, A., and Keimasi, M. (2010). The impact of 3D e-readiness on e-banking development in Iran: A fuzzy AHP analysis. Expert Systems with Applications, 37(6), 4084–4093.

[17] İç, Y. T., and Yurdakul, M. (2009). Development of a decision support system for machining center selection. Expert Systems with Applications, 36(2), 3505–3513.

[18] Vargas, L. G. (1990). An overview of the analytic hierarchy process and its applications. European Journal of Operational Research, 48(1), 2–8.

[19] Kumar, A., and Pant, S. (2023). Analytical hierarchy process for sustainable agriculture: An overview. MethodsX, 10, 101954.

[20] Zahedi, F. (1986). The Analytic Hierarchy Process – A Survey of the Method and its Applications. Interfaces (Providence), 16(4), 96–108.

[21] Vaidya, O. S., and Kumar, S. (2006). Analytic hierarchy process: An overview of applications. European Journal of Operational Research, 169(1), 1–29.

[22] Saaty, T. L. (1978). Modeling unstructured decision problems – the theory of analytical hierarchies. Mathematics and Computers in Simulation, 20(3), 147–158.

[23] Saaty, T. L. (1970). Applications of analytical hierarchies. Mathematics and Computers in Simulations, 21(1), 1–20.

[24] Saaty, T. L. (1986). Axiomatic Foundation of the Analytic Hierarchy Process. Management Science, 32(7), 841–855.

[25] Saaty, T. L. (1990). How to make a decision: The analytic hierarchy process. European Journal of Operational Research, 48(1), 9–26.

[26] Saaty, T. L. (2001). Deriving the AHP 1–9 scale from first principles. Proceedings – 6th ISAHP 2001 Berne, Switzerland, 397–402.

[27] Saaty, T. L. (2003). Decision-making with the AHP: Why is the principal eigenvector necessary. European Journal of Operational Research, 145(1), 85–91.

[28] Leal, J. E. (2020). AHP-express: A simplified version of the analytical hierarchy process method. MethodsX, 7, 100748.

[29] Hsu, Y. L., Lee, C. H., and Kreng, V. B. (2010). The application of Fuzzy Delphi Method and Fuzzy AHP in lubricant regenerative technology selection. Expert Systems with Applications, 37(1), 419–425.

[30] Chen, M. K., and Wang, S. C. (2010). The critical factors of success for information service industry in developing international market: Using analytic hierarchy process (AHP) approach. Expert Systems with Applications, 37(1), 694–704.

[31] Nassar, N., and AbouRizk, S. (2014). Practical Application for Integrated Performance Measurement of Construction Projects. Journal of Management in Engineering, 30(6), 04014027–1-11.

[32] Arantes, A., Ferreira, L. M. D. F., and Kharlamov, A. A. (2014). Application of a Purchasing Portfolio Model in a Construction Company in Two Distinct Markets. Journal of Management in Engineering, 30(5), 04014020.

[33] Tseng, Y. F., and Lee, T. Z. (2009). Comparing appropriate decision support of human resource practices on organizational performance with DEA/AHP model. Expert Systems with Applications, 36, 6548–6558.

[34] Naghadehi, M. Z., Mikaeil, R., and Ataei, M. (2009). The application of fuzzy analytic hierarchy process (FAHP) approach to selection of optimum underground mining method for Jajarm Bauxite Mine, Iran. Expert Systems with Applications, 36(4), 8218–8226.

[35] Pant, S., Kumar, A., Ram, M., Klochkov, Y., and Sharma, H. K. (2022). Consistency Indices in Analytic Hierarchy Process: A Review. Mathematics, 10(8), 1206.

[36] Golden, B. L., and Wang, Q. (1989). An Alternate Measure of Consistency. In: The Analytic Hierarchy Process. Springer Berlin Heidelberg, Berlin, Heidelberg, 68–81.

[37] Ho, W. (2008). Integrated analytic hierarchy process and its applications – A literature review. European Journal of Operational Research, 186(1), 211–228.

[38] Liberatore, M. J., and Nydick, R. L. (2008). The analytic hierarchy process in medical and health care decision making: A literature review. European Journal of Operational Research, 189(1), 194–207.

[39] Jung, J. P. (1989). Bibliographical research on the Analytic Hierarchy Process (AHP). Socio-economic Planning Sciences, 23(3), 161–167.

[40] Sipahi, S., and Timor, M. (2010). The analytic hierarchy process and analytic network process: an overview of applications. Management Decision, 48(5), 775–808.

[41] Mushtaha, E., Shamsuzzaman, M., Abdouli, S. A., Hamdan, S., and Soares, T. G. (2020). Application of the analytic hierarchy process to developing sustainability criteria and assessing heritage and modern buildings in the UAE. Architectural Engineering and Design Management, 16(3), 329–355.

[42] Nagy, L., Ruppert, T., and Abonyi, J. (2020). Analytic Hierarchy Process and Multilayer Network-Based Method for Assembly Line Balancing. Applied Sciences, 10(11), 3932.

[43] Krenicky, T., Hrebenyk, L., and Chernobrovchenko, V. (2022). Application of Concepts of the Analytic Hierarchy Process in Decision-Making. Management Systems in Production Engineering, 30(4), 304–310.

[44] Duleba, S., Tettamanti, T., Nyerges, A., and Szalay, Z. (2021). Ranking the Key Areas for Autonomous Proving Ground Development Using Pareto Analytic Hierarchy Process. IEEE Access, 9, 51214–51230.

[45] Chaisar, M., and Garg, S. K. (2022). Selection of Sewage Treatment Technology using Analytic Hierarchy Process. Materials Today Proceedings, 56(6), 3433–3440.

[46] Macchiaroli, M., Dolores, L., Mare, G. D. (2023). Multicriteria Decision Making and Water Infrastructure: An Application of the Analytic Hierarchy Process for a Sustainable Ranking of Investments. Applied Sciences, 13(14), 8284.

[47] Saaty, R. W. (1987). The analytic hierarchy process – what it is and how it is used. Mathematical Modelling, 9(3–5), 161–176.

[48] Brunelli, M. (2015). Introduction to the Analytic Hierarchy Process.

[49] Saaty, T. L. (1985). Decision making for leaders. IEEE Transactions on Systems, Man and Cybernetics, SMC-15, 450–452.

[50] Saaty, T. L. (1988). What is the Analytic Hierarchy Process. Mathematical Models for Decision Support, 48, 109–121.

[51] Fechner, G. T. (1948) Elements of psychophysics, 1860. In: Readings in the history of psychology, 206–213.

[52] Thurstone, L. L. (1927). A law of comparative judgment. Psychological Review, 34(4), 273–286.

[53] Saaty, T. L. (2008). Decision making with the analytic hierarchy process. International Journal of Services Sciences, 1(1), 83–98.

[54] Saaty, T. L. (1994). Fundamentals of decision making and priority theory with the analytic hierarchy process. Managing Forest Ecosystems, 3, 15–35.

[55] Saaty, T. L., and Hu, G. (1998). Ranking by Eigenvector versus other methods in the Analytic Hierarchy Process. Applied Mathematics Letters, 11(4), 121–125.

[56] Aguarón, J., and Moreno-Jiménez, J. M. (2003). The geometric consistency index: Approximated thresholds. European Journal of Operational Research, 147(1), 137–145.

[57] Gass, S. I., and Rapcsák, T. (2004). Singular value decomposition in AHP. European Journal of Operational Research, 154(3), 573–584.

[58] Narasimhan, R. (1982). A geometric averaging procedure for constructing supertransitive approximation to binary comparison matrices. Fuzzy Sets and Systems, 8(1), 53–61.

[59] Peláez, J. I., and Lamata, M. T. (2003). A new measure of consistency for positive reciprocal matrices. Computers and Mathematics with Applications, 46(12), 1839–1845.

[60] Barzilai, J., Cook, W. D., and Golany, B. (1987). Consistent weights for judgements matrices of the relative importance of alternatives. Operations Research Letters, 6(3), 131–134.

[61] Kendall, M. G., and Smith, B. B. (1940). On the method of paired comparisons. Biometrika, 31(3–4), 324–345.

[62] Saaty, T. L. (2009). Theory and Applications of the Analytical Network Process.

[63] Girsang, A. S., Sfenrianto, S., and Suroso, J. S. (2016). Multi-objective Using NSGA-2 for Enhancing the Consistency-Matrix. In: Proceedings of second international conference on Electrical Systems, Technology and Information, 123–129.

[64] Borkar, P., and Sarode, M. V. (2018). Modality of teaching learning based optimization algorithm to reduce the consistency ratio of the pair-wise comparison matrix in analytical hierarchy processing. Evolving Systems, 9(2), 169–180.

[65] Aguarón, J., Escobar, M. T., and Moreno-Jiménez, J. M. (2021). Reducing inconsistency measured by the geometric consistency index in the analytic hierarchy process. European Journal of Operational Research, 288(2), 576–583.

[66] Yang, W. C., Kang, H. S., Ri, G. S., and Kim, J. S. (2022). Consistency Improvement Method of Pairwise Matrix Based on Consistency Ratio Decreasing Rate and Attribute Weighting Method Considered Decision Makers’ Levels in Analytic Hierarchy Process: Application to Hip Joint Prosthesis Material Selection. Mathematical Problems in Engineering, 2022, 1–22.

[67] Zhang, H., Sekhari, A., Ouzrout, Y., and Bouras, A. (2014). Optimal Inconsistency Repairing of Pairwise Comparison Matrices Using Integrated Linear Programming and Eigenvector Methods. Mathematical Problems in Engineering, 1–16.

[68] Rallabandi, L. N. P. K., and Vandrangi, R. (2022). A method for improving cosine consistency index of pairwise comparison matrix in analytic hierarchy process. International Journal of Mathematics in Operational Research. 23(2), 259–283.

[69] Floriano, C. M., Pereira, V., and Rodrigues, B. E. S. (2022). 3MO-AHP: an inconsistency reduction approach through mono-, multi- or many-objective quality measures. Data Technologies and Applications. 56(5), 645–670.

[70] Petwal, H., and Rani, R. (2021). An Improved Multi-objective Water Cycle Algorithm to Modify Inconsistent Matrix in Analytic Hierarchy Process. In: Proceedings of international conference on Machine Intelligence and Data Science Applications, 187–197.

[71] Sadollah, A., Eskandar, H., and Kim, J. H. (2015). Water cycle algorithm for solving constrained multi-objective optimization problems. Applied Soft Computing, 27, 279–298.

[72] Rallabandi, L. N. P. K., Vandrangi, R., and Rachakonda, S. R. (2016). Improved Consistency Ratio for Pairwise Comparison Matrix in Analytic Hierarchy Processes. Asia-Pacific Journal of Operational Research, 33(3), 1–19.

[73] Zeshui, X., and Cuiping, W. (1999) Theory and Methodology A consistency improving method in the analytic hierarchy process 1. European Journal of Operational Research, 116(2), 443–449.

[74] Xu, K., and Xu, J. (2020). A direct consistency test and improvement method for the analytic hierarchy process. Fuzzy Optimization and Decision Making. 19, 359–388.

[75] Gao, J., Shan, R., Cui, H., and Ren, W. (2011). A new method for modification consistency of the judgment matrix based on genetic ant algorithm. In: 2011 International Conference on Multimedia Technology, 1903–1906.

[76] Benítez, J., Izquierdo, J., Pérez-García, R., and Ramos-Martínez, E. (2014). A simple formula to find the closest consistent matrix to a reciprocal matrix. Applied Mathematical Modelling, 38(15–16), 3968–3974.

[77] Ergu, D., Kou, G., Peng, Y., and Shi, Y. (2011). A simple method to improve the consistency ratio of the pair-wise comparison matrix in ANP. European Journal of Operational Research, 213(1), 246–259.

[78] Mazurek, J., Perzina, R., Strzalka, D., and Kowal, B. (2020). A New Step-by-Step (SBS) Algorithm for Inconsistency Reduction in Pairwise Comparisons. IEEE Access, 8, 135821–135828.

[79] Benítez, J., Delgado-Galván, X., Izquierdo, J., and Pérez-García, R. (2011). Achieving matrix consistency in AHP through linearization. Applied Mathematics Modelling, 35(9), 4449–4457.

[80] Pereira, V., and Costa, H. G. (2018). AHP inconsistency reduction through two greedy algorithms application.

[81] Benítez, J., Delgado-Galván, X., Gutiérrez, J. A., and Izquierdo, J. (2011). Balancing consistency and expert judgment in AHP. Mathematical and Computer Modelling, 54(7–8), 1785–1790.

[82] Benítez, J., Delgado-Galván, X., Izquierdo, J., and Pérez-García, R. (2012). Improving consistency in AHP decision-making processes. Applied Mathematics and Computation, 219(5), 2432–2441.

[83] Sato, Y., and Tan, K. H. (2023). Inconsistency indices in pairwise comparisons: an improvement of the Consistency Index. Annals of Operations Research, 326, 809–830.

[84] Cao, D., Leung, L. C., and Law, J. S. (2008). Modifying inconsistent comparison matrix in analytic hierarchy process: A heuristic approach. Decision Support Systems, 44(4), 944–953.

[85] Zeshui, X., and Cuiping, W. (1999). A consistency improving method in the analytic hierarchy process. European Journal of Operational Research, 116(2), 443–449.

[86] Pereira, V., and Costa, H. G. (2015). Nonlinear programming applied to the reduction of inconsistency in the AHP method. Annals of Operations Research, 229(1), 635–655.

[87] Bozóki, S., Fülöp, J., Poesz, A. (2013). On reducing inconsistency of pairwise comparison matrices below an acceptance threshold. Central European Journal of Operations Research, 23(4), 849–866.

[88] Ágoston, K. C., and Csató, L. (2022). Inconsistency thresholds for incomplete pairwise comparison matrices. Omega (Westport), 108, 102576.

[89] Kuraś, P., Strzalka, D., Kowal, B., and Mazurek, J. (2023). REDUCE – A Python Module for Reducing Inconsistency in Pairwise Comparison Matrices. Advances in Science and Technology Research Journal, 17(4), 227–234.

[90] Escobar, M. T., Aguarón, J., Moreno-Jiménez, J. M., and Turón, A. (2022). A Decision Support System for Improving the Inconsistency in AHP. International Journal of Decision Support System Technology, 15(2), 1–16.

[91] Paramanik, A. R., Sarkar, S., and Sarkar, B. (2022). OSWMI: An objective-subjective weighted method for minimizing inconsistency in multi-criteria decision making. Computers and Industrial Engineering, 169(c), 108138.

[92] Siraj, S., Mikhailov, L., and Keane, J. (2012). A heuristic method to rectify intransitive judgments in pairwise comparison matrices. European Journal of Operational Research, 216, 420–428.

[93] Ishizaka, A., and Lusti, M. (2004). An expert module to improve the consistency of AHP matrices. International Transactions in Operational Research, 11(1), 97–105.

[94] lamata, M. T., and Pelaez, J. I. (2002). A method for improving the consistency of judgements. International Journal of Uncertainty, Fuzziness and Knowledge-Based Systems, 10(6), 677–686.

[95] Sławomir, J. (2016). Removing Inconsistency in Pairwise Comparisons Matrix in the AHP. Multiple Criteria Decision Making, 11, 63–79.

[96] Chen, K., Kou, G., Michael Tarn, J., and Song, Y. (2015). Bridging the gap between missing and inconsistent values in eliciting preference from pairwise comparison matrices. Annals of Operations Research, 235(1), 155–175.

[97] Pankratova, N., and Nedashkovskaya, N. (2015). Methods of evaluation and improvement of consistency of expert pairwise comparison judgments. International Journal Information Theories and Applications, 22(3).

[98] Abel, E., Mikhailov, L., and Keane, J. (2018). Inconsistency reduction in decision making via multi-objective optimisation. European Journals of Operational Research, 267(1), 212–226.

[99] Xu, K., and Xu, J. (2019). A Direct Consistency Improvement Method for the Probability-Hesitant Analytic Hierarchy Process. IEEE Access, 7, 9445–9458.

[100] Nedashkovskaya, N. I. (2018). Investigation of methods for improving consistency of a pairwise comparison matrix. Journal of the Operational Research Society, 69(12), 1947–1956.

[101] Yu, O. (2017). Assessing and Improving Consistency of a Pairwise Comparison Matrix in the Analytic Hierarchy Process. In: 2017 Portland International Conference on Management of Engineering and Technology (PICMET), 1–6.

[102] Bose, A. (2020). Using genetic algorithm to improve consistency and retain authenticity in the analytic hierarchy process. OPSEARCH, Springer; Operational Research Society of India, 57(4), 1070–1092.

[103] Rawat, S. S., Pant, S., Kumar, A., Ram, M., Sharma, H. K., and Kumar, A. (2022). A state-of-the-art survey on analytical hierarchy process applications in sustainable development. Int. J. Math. Eng. Manag. Serv, 7, 883–917.

[104] Sharma, H. K., Kumar, A., Pant, S., and Ram, M. (2022). Artificial intelligence, blockchain and IoT for smart healthcare. River Publishers.

[105] Pant, S., Garg, P., Kumar, A., Ram, M., Kumar, A., Sharma, H. K., and Klochkov, Y. (2023). AHP-based multi-criteria decision-making approach for monitoring health management practices in smart healthcare system. International Journal of System Assurance Engineering and Management, 1–12.

Biographies

images

Shalu Kaushik earned a B.sc degree from the R. K. (PG) College, Shamli, Uttar Pradesh, India and M.sc degree from V. V. (PG) College Shamli, Uttar Pradesh, India. She is a promising young researcher serving as a Research Scholar at the Department of Applied Sciences (Mathematics) within the Gurukula Kangri (Deemed to be University), Haridwar, India. Her research focuses on Multi-Criteria Decision Making, Analytic Hierarchy Process and Pair-Wise Comparison Matrix.

images

Sangeeta Pant received the Ph.D. degree from the G. B. Pant University of Agriculture and Technology, Pantnagar, India. She is currently an Associate Professor with Symbiosis International (Deemed University), Pune, India. Before this, she was associated with the Department of Mathematics, School of Engineering and Computing, Dev Bhoomi Uttarakhand University, Dehradun, as an Associate Professor. She was also an Assistant Professor (SG) with the University of Petroleum and Energy Studies (UPES), Dehradun, India. She has published around 65 research articles in journals/ books of national and international repute in her area of interest. She has been actively involved in various other research related activities, such as editing/reviewing for various reputable journals and organizing/participating in conferences. Her research interests include numerical optimization, artificial intelligence, nature-inspired algorithms, and MCDM.

images

Lokesh Kumar Joshi received his Master’s and Ph.D. degree in Mathematics from G. B. Pant University of Agriculture and Technology, Pantnagar, India. He has been working as an Assistant Professor in Gurukula Kangri (Deemed to be University), Haridwar, India. His current area of interest is Fuzzy Sets, Fixed Point Theorems and Applications.

images

Anuj Kumar received the master’s and Ph.D. degrees in mathematics from the G. B. Pant University of Agriculture and Technology, Pantnagar, India. He is currently a Professor with D. Y. Patil International University, Pune, India. Before this position, he was associated with the University of Petroleum and Energy Studies (UPES), Dehradun, India, as an Associate Professor. He was an Assistant Professor in mathematics with ICFAI University, Dehradun. He has published more than 70 research articles in journals of national and international repute. His research interests include MCDM, reliability analysis, optimization, and artificial intelligence. He is also an Associate Editor of the International Journal of Mathematical, Engineering, and Management Sciences. He is a regular reviewer for various reputable journals from, Elsevier, IEEE, Springer, Taylor & Francis, and Emerald.

images

Mangey Ram received the Ph.D. degree major in Mathematics and minor in Computer Science from G. B. Pant University of Agriculture and Technology, Pantnagar, India in 2008. He has been a Faculty Member for around thirteen years and has taught several core courses in pure and applied mathematics at undergraduate, postgraduate, and doctorate levels. He is currently the Research Professor at Graphic Era (Deemed to be University), Dehradun, India & Visiting Professor at Peter the Great St. Petersburg Polytechnic University, Saint Petersburg, Russia. Before joining the Graphic Era, he was a Deputy Manager (Probationary Officer) with Syndicate Bank for a short period. He is Editor-in-Chief of International Journal of Mathematical, Engineering and Management Sciences; Journal of Reliability and Statistical Studies; Journal of Graphic Era University; Series Editor of six Book Series with Elsevier, CRC Press-A Taylor and Frances Group, Walter De Gruyter Publisher Germany, River Publisher and the Guest Editor & Associate Editor with various journals. He has published 300 plus publications (journal articles/books/book chapters/conference articles) in IEEE, Taylor & Francis, Springer Nature, Elsevier, Emerald, World Scientific and many other national and international journals and conferences. Also, he has published more than 55 books (authored/edited) with international publishers like Elsevier, Springer Nature, CRC Press-A Taylor and Frances Group, Walter De Gruyter Publisher Germany, River Publisher. His fields of research are reliability theory and applied mathematics. Dr. Ram is a Senior Member of the IEEE, Senior Life Member of Operational Research Society of India, Society for Reliability Engineering, Quality and Operations Management in India, Indian Society of Industrial and Applied Mathematics, He has been a member of the organizing committee of a number of international and national conferences, seminars, and workshops. He has been conferred with “Young Scientist Award” by the Uttarakhand State Council for Science and Technology, Dehradun, in 2009. He has been awarded the “Best Faculty Award” in 2011; “Research Excellence Award” in 2015; “Outstanding Researcher Award” in 2018 for his significant contribution in academics and research at Graphic Era Deemed to be University, Dehradun, India. Recently, he has been received the “Excellence in Research of the Year-2021 Award” by the Honourable Chief Minister of Uttarakhand State, India.

Abstract

1 Introduction

images

2 Analytic Hierarchy Process and Pair-Wise Comparison Matrix

3 Consistency Index and Consistency Ratio

4 Repairing of Pairwise Comparison Matrix

5 Conclusion

References

Biographies