Leveraging the Synergy of IPv6, Generative AI, and Web Engineering to Create a Big Data-driven Education Platform

Gao Yongli1,*, Dong Qi2 and Chen Zhipeng2

1Financial Office, Tangshan Normal University, Tangshan, 063000, China
2Department of Computer Science, Tangshan Normal University, Tangshan, 063000, China
E-mail: gaoyongli0315@163.com; dongqi@tstc.edu.cn; czp@tstc.edu.cn
*Corresponding Author

Received 11 October 2023; Accepted 29 November 2023; Publication 08 April 2024

Abstract

The rapid advancement of network technology in China has significantly accelerated the implementation of information technology in higher education. Through the utilization of computer technology, multimedia technology, big data technology, artificial intelligence technology, and network communication technology, the integration of these technologies in university teaching has become widespread. This paper presents an analysis and discussion on the utilization of the latest IPv6 network transmission protocol technology to enhance the application of data collection in university education, with a specific focus on gathering information related to university faculties. By leveraging web engineering and multimedia technology as fundamental components, the network facilitates the sharing of educational resources among students, thereby enabling the reform of management approaches, fostering educational progress in China, and establishing a comprehensive big data-driven education platform specifically tailored to colleges and universities. Additionally, the incorporation of big data visualization and analysis tools allows for easy retrieval of existing university educational information, facilitates the creation of data charts, and expedites the utilization of data for its inherent value. Finally, the proposed approach employs generative AI to collect and analyze feedback from students and educators, followed by the application of web engineering techniques to continuously enhance the online education platform based on this feedback.

Keywords: Web engineering, IPv6, generative AI, education informatization, big data platform.

1 Introduction

In the heart of China’s ever-evolving educational landscape lies a phenomenon known as education informatization – a dynamic fusion of modern information technologies that has brought about a tectonic shift in the way knowledge is imparted and acquired. This multifaceted transformation encompasses the astute utilization of computers, multimedia tools, network communication, and a tapestry of advanced technologies. The aim is to propel education informatization, catalyze education communication informatization, and spearhead the modernization of pedagogical approaches [1].

The significance of this transformation was unequivocally underscored when, in April 2018, the Ministry of Education formally enshrined education informatization as a linchpin strategy for propelling the modernization of education and establishing China’s position as being at an educational critical point. Clear-cut requirements, objectives, and actionable implementation strategies were meticulously laid out, setting the stage for a resolute journey towards educational transformation.

It is within this backdrop of visionary aspirations that colleges and universities, equipped with a solid foundation in ideology, technology, and talent, embarked on a collective mission to advance education informatization. Special funds have been judiciously allocated in recent years, with the express purpose of constructing education informatization platforms – a testament to the unwavering commitment of academic institutions to the cause of comprehensive education informatization [1].

As technology advances, the development of information technology in higher education becomes inexorably linked to the application of data acquisition technology. The efficacy of data acquisition, in turn, is intrinsically tied to the network transmission protocols that underpin its operation [2]. Yet, as with any technological frontier, the existing network transmission protocols have their limitations [3]. It is within this crucible of necessity and innovation that IPv6 emerges as a beacon of progress [4].

The transformation of higher education is crucial for creating an equitable and accessible learning environment. Key efforts include promoting diversity in data analysis, accessibility considerations, personalized learning pathways, inclusive curriculum design, equitable resource allocation, faculty diversity and inclusion, culturally competent support services, access to technology, cultural competency training, community engagement, institutional policies, and a continuous feedback loop. Data analysis should be used to assess the impact of these initiatives on diverse demographics, accessibility standards, and student needs. Personalized learning plans should be created using data analytics, and course materials should represent diverse perspectives, cultures, and historical contexts. Financial aid programs should be adjusted to address the needs of underrepresented groups. Cultural competency training should be provided to faculty and staff, and community engagement with underrepresented communities should be measured. Regularly reviewing and revising policies and establishing student feedback mechanisms can help refine inclusive practices.

IPv6, by sheer numerical comparison, is a technological marvel, boasting an address capacity that eclipses its predecessor, IPv4, by an astonishing factor of approximately 8 × 1028 times [5]. In its sheer magnitude, IPv6 not only vanquishes the specter of dwindling network address resources but also heralds an era where an array of internet-connected devices, extending beyond the realm of traditional computers, can seamlessly access the boundless expanse of the internet.

As we embark on this intellectual odyssey, we explore the profound intersection of education informatization and the transformative power of IPv6. Together, they weave a tapestry of progress, where knowledge flows freely, educational resources are democratically shared among students, and the administrative landscape of education undergoes a seismic transformation. It is a journey where data becomes the cornerstone of informed decision-making, and the visualization and analysis tools that bring it to life are the brushes on the canvas of educational innovation.

Yet, the pinnacle of transformation is achieved through the harmonious partnership between human intellect and artificial intelligence. Generative AI orchestrates the collection and analysis of feedback from students and educators alike. With each interaction, web engineering techniques refine the online education platform, making it more responsive, intuitive, and attuned to the evolving needs of the educational community.

Specifically, this paper presents an analysis and discourse on the utilization of the latest IPv6 network transmission protocol technology to enhance data collection in university education, with a particular emphasis on gathering information pertaining to university faculties. By leveraging web engineering and multimedia technology as fundamental components, the network enables the sharing of educational resources among students, thereby facilitating the reform of management approaches, fostering educational progress in China, and establishing a comprehensive big data-driven education platform specifically tailored to colleges and universities. Moreover, the integration of big data visualization and analysis tools allows for effortless retrieval of existing university educational information, facilitates the creation of data charts, and expedites the utilization of data for its intrinsic value. Ultimately, the proposed methodology employs generative AI to gather and analyze feedback from students and educators, followed by the implementation of web engineering techniques to continually enhance the online education platform based on this feedback.

The proposed education management system aims to address several challenges in higher education. It aims to streamline data management, enhance teaching and learning, facilitate resource sharing and collaboration, reform management approaches, adopt IPv6 for scalability, use big data for informed decision-making, and utilize generative AI for feedback analysis. The system aims to streamline data storage, enhance teaching and learning, and provide real-time data and analytics for evaluating faculty performance and student progress. It also aims to address scalability issues by ensuring the network infrastructure can handle the growing demands of a technologically advanced education system. By addressing these challenges, the system aims to create a dynamic, efficient, and student-centered learning environment, contributing to the advancement of higher education in China.

It must be noted that the proposed user-centric approach to system design is crucial for the success and adoption of an education management system. This involves conducting user surveys and interviews, identifying user personas, defining user journeys, organizing collaborative design workshops, and conducting prototype testing. An iterative design process is implemented, continuously refining the system based on user feedback. Accessibility and inclusivity considerations are also prioritized, ensuring the system accommodates users with diverse needs. User training and support are developed, considering different learning styles and preferences. Feedback mechanisms are implemented within the system, allowing users to provide real-time feedback. Communication and change management strategies are implemented, and regular check-ins and surveys are established to address emerging issues and ensure long-term user satisfaction. This approach enhances the usability and acceptance of the education management system, creating a more inclusive and responsive educational environment.

2 Analysis of the Current State of Technology

The information construction of domestic colleges and universities has been experienced for nearly ten years and basically completed the construction of various business systems with management as the core [6]. These systems and platforms provide a large amount of basic and operational data for school management and improve the standardization and efficiency of school work. With the development of modern university education industry, the demand of informatization campus construction is gradually transformed from building business systems to the demand of carrying out comprehensive applications in the whole school, and the solution to these new demands is to support and display through big data [7]. The data accumulated by long-term use of business systems can help universities understand the problems in the management and teaching process through scientific and effective analysis, provide them with business optimization means and improve the current situation of school management [8].

Therefore, it must be clearly understood that big data analysis platform is the construction direction of informatization in colleges and universities at this stage. In this paper, the study makes an architectural study of the big data platform for the demand of data in universities, as well as an analysis of the theme of its implementation of data analysis. Data collection needs to adopt mature integrated middleware technology, provide unified visualized collection tools in a Web way, graphically design and define the extraction, conversion and loading processes, and ensure the stability and security of data collection and exchange. As the basis of data analysis, data collection must support the diversity of data sources to guarantee the changes of data sources in the process of subsequent school informatization construction, and support the current mainstream database, big data storage and file-like data formats, etc. Figure 1 shows the general framework of data collection for college teachers.

images

Figure 1 Composition of data collection for teachers in higher education.

In improving the quality of the teaching staff of information technology construction in colleges and universities, highly qualified network professionals and personnel are part of the information technology planning and construction of all college education. This is because it is necessary to train and evaluate teaching teams and courses so that school teachers can also successfully reuse highly targeted and intelligent teaching courses and improve one aspect of cultural literacy [9]. Education functionaries need to deepen their understanding of the process of building information technology in university education [10].

The collection of educational data requires a combination of technologies, each with a different scope and focus. Data collection refers to the use of multiple databases to receive data from customers and to perform simple queries and processing on it. The main characteristic and challenge of the data acquisition process, high concurrency, is shown in Figure 2.

images

Figure 2 Main techniques for student data collection.

The main collection technologies used are divided into the following categories.

IOT perception technology: IOT perception technology, wearable device technology, campus one-card technology, etc. [12] The IOT perception technology mainly collects the status of devices, while the wearable device technology mainly collects the behavior of individuals’ physiology and learning, and the campus one-card technology collects all kinds of life information of the school.

Video surveillance technology: includes video surveillance, intelligent recording, and emotion recognition [13]. Video surveillance technology is mainly used to collect campus security information on campus, and emotion recognition is the statistics of students’ emotions during the learning process.

Image recognition class technology: image recognition class technology is an important area of artificial intelligence, and refers to the use of computer matching, processing, analysis of images to identify a variety of different modes of target and object technology, mainly including online evaluation of online reading technology.

Platform collection technology: including online teaching and management platform technology, web crawler technology, etc. The online learning and management platform mainly collects all kinds of online teaching and management data, while log retrieval and analysis technology collects maintenance records and user records, mobile APP technology collects data of all kinds of learning processes, and web crawler collection is for educational public opinion.

Data security and privacy are crucial in an education management system. Key strategies include data encryption, role-based access control, data masking and anonymization, secure authentication methods like multi-factor authentication, regular security audits and assessments, data governance policies, a robust data breach response plan, regular security training for users, secure data transmission protocols, data retention policies, compliance with data protection regulations, and regular software updates and patch management. These measures ensure data remains unreadable even if unauthorized access occurs, prevent eavesdropping and man-in-the-middle attacks, and maintain a secure environment for managing sensitive information from various departments. Regular security training helps create a security-aware culture among faculty, students, and administrators. By implementing these measures, the education management system can establish a robust framework for data security and privacy, providing a safe and trustworthy environment for managing sensitive information.

3 IPv6 Protocol Technology

With the rapid development of the Internet, the problems of IPv4 have become more and more prominent, and the advent of IPv6 has enabled the shortcomings of IPv4 to be overcome [14]. However, IPv6 is not perfect, nor is it a one-off solution. IPv6 will continue to improve as it develops, but it will not happen overnight, it will take a lot of time and money, but in the long run, IPv6 will be beneficial to the long-term and lasting development of the network. The International Internet Organization has decided to form two working groups to develop relevant international standards. The technical advantages of IPv6 and IPv4 are as shown in Table 1.

Table 1 Table of technical advantages of IPv6 protocol

Question Deficiencies of IPv4 Advantages of IPv6
Address space IPv4 addresses are identified with 32 bits, and the theoretical number of addresses that can be provided is 4.3 billion. In addition, the distribution of IPv4 addresses is uneven: the United States accounts for about half of the global address space, while Europe is relatively scarce; the Asia-Pacific region is even scarcer. There have been several solutions to the IPv4 address shortage problem. IPv6 addresses are identified by 128 bits. 128-bit address structure allows IPv6 to have theoretically (4.3 billion * 4.3 billion * 4.3 billion * 4.3 billion) addresses. The nearly unlimited address space is the biggest advantage of IPv6).
Message format The IPv4 header contains optional field options, covering Security, Timestmp, etc. Compared with IPv4, IPv6 removes the domains of IHL, Identifier and Flag, and only adds the stream tag domain to improve the processing efficiency.
Routing aggregation Due to allocation planning problems in the early days of IPv4, many IPv4 addresses were unevenly distributed and could not be efficiently pooled into one block for routing. The larger address space allows IPv6 to be easily deployed in hierarchical networks. The hierarchical structure simplifies the aggregation of routes and therefore allows for significantly faster delivery of routes.
Security support IPv4 has not been carefully designed, so its internal architecture does not provide end-to-end security. IP protocol-based authentication and IPSec encryption are used in the IPv6 protocol for end-to-end security.
Support for QOS IPv4 does not have a dedicated means to support QOS. IPv4 adds flow marking domains to improve QOS assurance.

The leading bit in the address determines the IPv6-specific address, and the area containing the varying length of this leading bit is called the FP. In IPv6, the single transport address is divided into two parts [15]. The first part contains the prefix of the address, while the other part contains the identity of the interface. Here is a simple way to combine IPv6 addresses/prefixes: ipv6 address/prefix length.

The prefix in this example is: 3FFE:FFFF:0:CD30, such as 3FFE:FFFF:0: CD30::/64, with the address specification shown in Figure 3.

A global unicast address consists of a global routing prefix, a Subnet ID, and an Interface ID, as shown in Figure 4.

images

Figure 3 Schematic diagram of EUI-64 specification.

images

Figure 4 Global unicast address format.

A link-local address is a limited address in IPv6 that can only be used for nodes that are connected to the same LAN link. In IPv6 protocol stacking, a link-local address (identified by an interface made up of EUI-64 rules) is automatically set for each node at origination [16]. This mechanism allows two IPv6 nodes to be configured without the need to be on the same link. As a result, link-local addressing is widely used in neighbor discovery and non-stateful addressing applications. IPv6 messages with link-local addresses as source or destination addresses are not sent by the routing device to other links. The format of a link-local address is shown in Figure 5.

images

Figure 5 Link local address format.

An IPv6 message consists of three main components: the IPv6 basic header, the IPv6 extension header, and the upper-layer protocol data. Compared with IPv4, the fields of IHL, identifiers, Flags, Options, Padding, etc. in IPv6, only the Stream Tag field has been added, which makes the processing of IPv6 headers much simpler than in IPv4, thus improving the processing speed. In addition, IPv6 introduces the concept of extended headers, which can be implemented without changing the original structure and is theoretically infinitely expandable, providing great flexibility. the basic IPv6 message header format is shown in Table 2.

Table 2 IPv6 message format

Translation Traffic Grade Process Labels
Length of the payload Next heading Jump limits
Source address (128 bits)
Destination address (128 bits)

In IPv4, ICMP sends IP packets to the destination node with errors and information. It defines diagnostic, informational, and administrative information such as: unreachable destinations, packet overlength, timeouts, response requests, and response responses. ICMPv6 provides not only the features common to ICMPv4 in IPv6, but also lays the foundation for additional features. The message format of ICMPv6 is shown in Figure 6.

images

Figure 6 Message format of ICMPv6.

In the IPv6 protocol, the intermediate forwarding device segments the IPv6 messages to reduce the processing burden of the intermediate forwarding device [17]. After receiving a message, if the length of the message is longer than the MTU of the forwarding interface, it will be deleted; meanwhile, in ICMPv6 messages, the “Packet Too Big” message transmits the MTU value of the forwarding interface to the source host, which uses this value to transmit IPv6 packets again, causing additional communication load, and the PMTU principle is shown in Figure 7.

images

Figure 7 PMTU principle.

The whole transmission channel needs to go through four links with MTU 1500, 1500, 1400 and 1300 respectively [18]. When the source node transmits a chunk packet, it first slices 1500 and transmits the chunk packet according to the PMTU, and when it reaches the output interface with MTU 1400, the device will return the packet while carrying the information of MTU 1400 Too Big error. After receiving the message, based on the PMTU, the source node segments the packet and transmits a sliced packet again. Then, the source node segments 1300 again according to the PMTU and sends a segmented packet that finally reaches the destination, thus determining the path of the PMTU.

4 Data Collection Solutions for Universities

In order to maintain consistency and facilitate simplicity of use, it is imperative that the data entry procedure in educational institutions adheres to a simplified and standardized approach. The process entails the development of a cohesive interface that serves as a centralized platform for data entry activities. This interface incorporates user-friendly form design, features such as drop-down menus and auto-complete functionality, and real-time error checking and validation. Additionally, standardized data formats are employed to ensure consistency. Role-based permissions are implemented to regulate access to the system, while guided data entry wizards assist users in the process. The interface is designed to be compatible with mobile devices, and user training and support resources are provided. A feedback mechanism is established to gather user input, and regular reviews and updates are conducted to enhance system performance. These practices serve to establish a uniform experience for users, mitigate errors, and maintain data consistency across several departments. In addition, it is imperative for the system to possess mobile-friendly capabilities, encompassing extensive training materials and a feedback mechanism to accommodate user input. Periodic evaluations and revisions can facilitate the identification of areas for enhancement and guarantee ongoing optimization.

The functions of the information management system in higher education at all levels are divided into four main categories: business management, comprehensive query, comprehensive statistics, and system management. Business management is further divided into information management, change management, training management, qualification registration, and business management functions. Schools are mainly information entry, which is the starting point of the main business. Provinces, cities, counties and other agencies are the main focus of the information audit. The query and statistical functions of the system at all levels are basically the same, with differences in the scope of data, and systems at all levels can view data within the jurisdiction of this level; system management is mainly used for system setup as well as permission configuration, and here we should note that public configuration functions such as role management, dictionary management, and business process configuration are unique to the provincial system, and teacher user management is unique to the school-level system, as shown in Figure 8.

images

Figure 8 Framework of education information system in higher education.

The information database of teachers in colleges and universities contains many types of information such as basic information, study experience, work experience, job appointment, etc. It is important to note here that the information classes teachers see differ from one school section to another, as shown in Figure 9.

images

Figure 9 Faculty information base indicators.

In the university education information system, there are system administrator, information administrator and information searcher accounts at the same level according to different responsibilities and authority, which are managed and used by the relevant person in charge [19]. The system administrator is responsible for managing users at this level, creating teacher self-help subsystem accounts at this level and account permissions and account passwords of system administrators at lower levels. Information administrators are responsible for managing the entry, submission and review of teacher information at this level and in subordinate units, and organizing the application of the system. Information searchers can query the basic information and related statistics of teachers at this level and subordinate units.

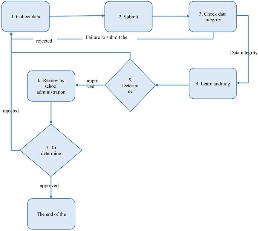
The data collection process is shown in Figure 10.

images

Figure 10 Flow of information data collection in higher education.

For the data acquisition method of university education information technology, the sampling program is run and the data is collected immediately until all the data of the sampling points of the analog signals in a period of time are collected [20], as shown in Figure 11.

images

Figure 11 DMA data acquisition method.

In this case, the amplitude of the sampled signal is compared with a series of multiples of a minimum number of units, and the amplitude is replaced by the multiple of the minimum number of units closest to the amplitude of the sampled signal: the minimum number of units of quantization, denoted by q; the ratio of the quantizer full scale range voltage FSR (full scale range) to 2n; where n is the number of bits of the quantizer, as follows:

q=FSR2n.

In the collected data of the university, when calculating the value of a certain goods, the remaining part of less than one penny is treated as: ignoring all and rounding; the quantization method is: only rounding and rounding, and the signal amplitude axis is divided into several layers, and the interval between each layer is equal to the quantization unit q. The quantization signal xq(nTs) is represented as shown in Figure 12.

When 0 xS(nTS) < q, xq(nTs) = 0.

When q xS(nTS) < 2q, xq(nTs) = q.

When 2q xS(nTS) < 3q, xq(nTs) = 2q.

The signal processing process of data acquisition uses a set of 4-bit binary codes to represent a decimal (Table 3).

images

Figure 12 Data quantization process.

Table 3 Correspondence between decimal numbers and binary codes, etc

Decimal Number Binary Code Binary Decimal Code 8-4-2-1
15 1111 0001
14 1110 0100
13 1101 0011
12 1100 0010
11 1011 0001
10 1010 0000
9 1001 1001
8 1000 1000
7 0111 0111
6 0110 0110
5 0101 0101
4 0100 0100
3 0011 0011
2 0010 0010
1 0001 0001
0 0000 0000

When collecting material for college materials, IPv6 technology is used to separate the optional IPv6 base headers and place them between the IPv6 headers and higher-level protocol data units. 1 IPv6 message can contain 0, 1 or more extension headers that are only added by the sender when the device or target node performs specific processing, as shown in Table 4.

Table 4 IPv6 extended header format for educational data

Version Traffic Flow Label
Payload length Next header Hop limit
Source
Address
Destination
Address
Extension head date
Extension head date

In IPv6, the IPv6 extension header is arbitrary and does not have a 40-byte limit, facilitating future extensions [21]. This feature and the chosen processing method allow IPv6 to be fully functional. However, the extension header is usually an integer multiple of 8 bytes in length to improve the handling of labels and transport layer protocols. The next header in the IPv6 base header indicates the type of the first extended header, while the next header area in the first header indicates the type of the next header.

5 Application Analysis

Education teaching management information construction of a variety of ways to develop and apply the realization of the teaching management work system of the department, including the recent education administration management information content, course arrangement management mode, examination management mode, the final grade management work, classroom management mode and basic functions of professional teaching management work, and constantly optimize the existing education important function module management system.

Optimizing the functions of different departments is essential for improving the effectiveness of a web-based company workflow. This integration enables effortless communication and sharing of pertinent information among college instructors who are accountable for course content and fundamental teaching duties. Through consistent data management, an interconnected platform is established, which converts the fragmented character of information into a more centralized heating system, resulting in an enhanced organization. First and foremost, giving priority to promptly identifying top-notch resources caters to the user’s requirements. This entails the introduction or autonomous development of service systems and associated information pertaining to anticipated requests, while conducting comprehensive research on user requirements. The software system additionally streamlines administrative activities by enabling online logging for comprehensive analysis. The system facilitates the assessment of the performance and final data of graduates with a Master’s degree. Students can easily access their schedules, assess their accomplishments, and interact with college instructors for system feedback. This all-encompassing strategy establishes a vast educational information platform that is in line with the changing requirements of the academic community.

To assess the effectiveness of a resource-sharing system, consider implementing various evaluation strategies. These include monitoring user engagement metrics, conducting user surveys and feedback, assessing learning outcomes, measuring collaboration metrics, assessing accessibility and inclusivity, assessing technology proficiency, comparing with traditional methods, establishing a continuous improvement feedback loop, aligning with curriculum objectives, and gathering feedback from instructors and administrators. By tracking user engagement metrics, analyzing usage patterns, and implementing these strategies, you can gain a comprehensive understanding of the system’s impact on student engagement and learning outcomes. Regular surveys and feedback sessions can help identify areas for improvement and ensure the system evolves based on student needs and technological advancements. Additionally, obtaining feedback from instructors and administrators can provide insights into the impact of implementing collaborative tools and multimedia learning materials on teaching methodologies and administrative efficiency. This approach enables data-driven decision-making and continuous improvement for an optimal educational experience.

The university education information data collection platform studied in this paper has the following functions:

1. Establishment of a unified teacher information database.

2. First-time information entry: entrance to existing teacher information when the system is activated.

3. New teacher entry: entrance to newly hired teacher information after the system is activated.

4. Daily maintenance: information update of teacher job appointment and annual assessment.

5. Teacher transfer management: management of teachers’ movement between schools.

6. Other change management: manage teachers’ changes within the school, such as leaving, retirement, long sick leave, secondment, etc.

7. Training credit management: manage training programs and the results of participating teachers.

8. Qualification registration management: manage regular registration of teachers’ qualifications.

9. Provide multi-angle information retrieval function.

10. Provide fixed reports and custom reports to analyze and display teachers’ information from multiple angles.

Schools alone can complete data collection in the following ways.

1. Entering through the front page of the system: information manager login information management information first entry.

2. Schools download the template to fill in the data and then import it in bulk.

3. Batch import: system administrator login user rights management teacher user management import.

4. Add one by one: system administrator login user rights management teacher user management add.

5. Information administrator login information first entry import.

6. Information administrator login teacher information management information first entry import select file upload.

7. When importing data, repeatedly importing basic information data is to directly overwrite the original basic data

8. Information administrator login information first entry statistics statistics immediately.

9. Check the filling of information, only the required fields that are filled in can be reported

It must be noted that a robust education management system requires the integration of advanced analytics tools and stringent security measures. These include data warehousing, AI-driven analytics, predictive analytics, prescriptive analytics, learning analytics, performance metrics, customizable dashboards, real-time analytics, and strict access controls. Data encryption ensures information is protected during transmission and storage, while access controls and role-based permissions restrict sensitive information. Two-factor authentication prevents unauthorized access, and regular security audits identify vulnerabilities. User activity monitoring helps detect anomalies and suspicious activities. Regular data backups and recovery plans ensure minimal data loss and downtime. Security awareness training educates system users on best practices and potential threats. Regulatory compliance ensures compliance with data protection regulations and industry standards. By integrating these elements, the education management system can derive meaningful insights from data while ensuring confidentiality, integrity, and availability of stored information.

6 Continuous Improvement Through Feedback Loops

The education management system should incorporate a user-friendly feedback mechanism to encourage real-time input from teachers, students, and administrators. This can be achieved through a user-friendly interface, an accessible feedback button, categorized feedback options, anonymous feedback, a rating system, text comments and suggestions, screenshot attachment, real-time notifications for administrators, a feedback dashboard, regular feedback surveys, acknowledgment and follow-up communication, and a continuous improvement loop. These features ensure that issues are identified promptly, and the system evolves in alignment with the needs and preferences of teachers, students, and administrators. The system should also include a rating system, text comments and suggestions, screenshot attachment, real-time notifications for administrators, a feedback dashboard, regular feedback surveys, acknowledgement and follow-up communication, and a continuous improvement loop.

The implementation of a generative AI-driven feedback collection and analysis system, combined with web engineering techniques, can significantly enhance the performance and user experience of an online education platform. Below is a step-by-step overview of the process:

1. Step 1. Generative AI-powered feedback collection:

a. Data gathering: The online education platform can integrate AI-driven chatbots, surveys, and sentiment analysis tools to collect feedback from students and educators, encompassing various aspects such as course content, user interface, assessment methods, and technical issues.

b. Natural language processing (NLP): NLP algorithms process text-based feedback to derive meaningful insights. They identify recurring themes, sentiment, as well as specific suggestions or concerns expressed by users.

c. Voice and speech recognition: AI analyzes voice and speech feedback, converting spoken words into text for further analysis. This is particularly beneficial for capturing verbal feedback from users.

2. Step 2. Feedback analysis:

a. Sentiment analysis: AI algorithms determine the sentiment of feedback (positive, negative, or neutral) to gauge overall user satisfaction.

b. Topic modeling: Topic modeling techniques, like latent Dirichlet allocation, are employed to identify common topics or issues mentioned in feedback. This aids in categorizing and prioritizing feedback themes.

c. Identification of trends: AI detects emerging trends or patterns in feedback over time, enabling proactive responses and improvements.

3. Step 3. Reporting and visualization:

a. Data visualization: Utilizing web engineering techniques, interactive dashboards and reports are created to visualize the feedback data. This facilitates the quick comprehension of insights by stakeholders.

b. Real-time updates: Web engineering enables real-time updates of feedback data, ensuring stakeholders have access to the most recent information.

4. Step 4. Continuous improvement:

a. Feedback loop: A feedback loop is established to share analyzed data with relevant teams, such as course designers, technical support, or curriculum developers.

b. Prioritization: Web engineering tools assist in prioritizing feedback based on severity, frequency, or impact on the user experience.

c. Agile development: Agile development methodologies are implemented to iteratively address feedback and make improvements to the online education platform. This approach allows for rapid, incremental changes based on user input.

5. Step 5. User engagement:

a. Communication channels: Web engineering is employed to create communication channels within the platform for direct interaction between users and administrators. This includes discussion forums, live chats, or feedback submission forms.

b. Personalized recommendations: AI is utilized to provide personalized recommendations for courses, resources, or support services based on user feedback and preferences.

6. Step 6. User-centric design:

a. Responsive design: Ensuring that the online education platform is responsive and adaptable to various devices, screen sizes, and accessibility needs is a fundamental aspect of web engineering.

b. User testing: Usability testing is conducted with students and educators to gather direct feedback on the platform’s design and functionality.

By seamlessly integrating generative AI-driven feedback collection and analysis with web engineering practices, educational institutions can create a dynamic and responsive online education ecosystem that continuously evolves to meet the needs and expectations of its users. This approach not only enhances the learning experience but also demonstrates a commitment to listening and responding to the voices of students and educators.

The integration of big data analysis and generative AI into the educational experience requires a strategic approach. This involves data collection and analysis, and using big data analytics tools to identify patterns and trends. Generative AI-driven insights are then used to analyze textual feedback, identify common themes, and prioritize issues based on severity and impact. Actionable recommendations are generated using generative AI, and data-driven decision support is provided. Cross-functional collaboration is encouraged, with stakeholders including teachers, students, administrators, and IT professionals involved. An agile development approach is adopted, and a continuous deployment pipeline is established. User communication is transparent, and feedback acknowledgement is acknowledged. Post-implementation monitoring is conducted, and an iterative feedback loop is maintained. Training and support are provided, and documentation and knowledge sharing are encouraged. This approach ensures that user feedback drives continuous enhancement, fostering a responsive and adaptive educational ecosystem.

The use of generative AI in analyzing student and educator feedback requires ethical considerations. These include transparency, accountability, fairness, equity in access, informed consent, security and privacy, continuous monitoring, ethical application, educational awareness, bias mitigation strategies, and public accountability. Transparency involves explaining the decision-making processes of AI models, clear communication, defining roles and responsibilities, and establishing audit mechanisms. Fairness involves avoiding bias in data and ensuring equitable access for all user groups. Security and privacy involve data protection, anonymization, continuous monitoring, and ethical application of insights. Educational awareness promotes awareness of ethical considerations and fosters a culture of responsible AI use. Bias mitigation strategies involve adjusting training data, incorporating fairness metrics, or using debiasing techniques. Public accountability involves fostering open dialogue with the educational community about the use of AI in feedback analysis. By prioritizing these ethical considerations, educational institutions can harness the power of Generative AI responsibly while safeguarding the rights, privacy, and well-being of students and educators.

7 Scenario: Enhancing University Education with IPv6, Web Engineering, and Generative AI-Driven Feedback

In the not-so-distant past, a renowned university in China embarked on a transformative journey to revolutionize its education system. Armed with the latest in technological advancements, the university sought to leverage IPv6, web engineering, multimedia technology, big data tools, and generative AI to create a holistic and dynamic education ecosystem. Here’s how this envisioned system played out:

1. IPv6-powered data collection: Professor Zhang, the head of the university’s education department, initiated the project by overseeing the implementation of IPv6 network transmission protocol technology. This cutting-edge technology provided the foundation for seamless data collection and transmission across the campus.

2. Data collection focused on university faculty: A dedicated team, led by Dr. Li, was responsible for crafting a robust data collection strategy, with a specific emphasis on gathering information related to the university faculty. They developed custom data collection forms and integrated them into the university’s online portal.

3. Web engineering and multimedia integration: Professor Wang, an expert in web engineering and multimedia technology, spearheaded the integration of these components. The online education platform underwent a complete overhaul, becoming more intuitive, responsive, and accessible. Multimedia-rich resources, including video lectures and interactive simulations, were seamlessly integrated into courses.

4. Sharing educational resources: With the enhanced online platform, Professor Chen, the Dean of Academic Affairs, facilitated the sharing of educational resources among students. Real-time collaboration tools allowed students to collaborate on projects, discuss coursework, and access a vast repository of multimedia-enhanced learning materials.

5. Reform of management approaches: Dr. Liu, the Vice Chancellor, oversaw the transformation of the university’s management approaches. Data-driven decision-making became the norm, with administrators using real-time dashboards and reports generated by big data analysis to optimize resource allocation, course scheduling, and faculty-student interactions.

6. Big data-driven education platform: Professor Zhao, the Chief Information Officer, played a pivotal role in establishing a comprehensive big data-driven education platform tailored to the university’s unique needs. This platform integrated data from various sources, providing a 360-degree view of the educational ecosystem.

7. Data visualization and analysis: The Data Analytics Team, led by Dr. Wu, harnessed the power of big data visualization and analysis tools. They created interactive dashboards that allowed faculty and administrators to explore educational data in real-time, facilitating data-driven insights and decision-making.

8. Generative AI for feedback: Professor Liu, an AI expert, introduced generative AI into the system. This AI collected feedback from students and educators through chatbots, surveys, and sentiment analysis tools. Natural language processing (NLP) algorithms analyzed feedback, detecting trends and sentiments.

9. Continuous enhancement: Dr. Sun, the Director of IT, ensured a seamless feedback loop. The AI-driven insights were shared with course designers, administrators, and web engineers, who then employed agile web engineering techniques to implement rapid improvements to the online education platform.

In this visionary scenario, the university’s education ecosystem transformed into a dynamic, data-driven, and highly responsive environment. Education became personalized, interactive, and continuously evolving, ensuring that students and educators alike thrived in an environment where technology seamlessly empowered education. As a result, the university progressed toward becoming a leading institution in China’s education modernization journey.

A comprehensive approach to preparing faculty and staff for technology and data-driven decision-making is essential for successful implementation. This includes assessing current skills and knowledge, developing customized training programs, conducting technology familiarization workshops, implementing data literacy training, integrating technology in teaching, establishing professional development opportunities, implementing mentorship programs, fostering collaborative learning communities, and establishing feedback mechanisms. Additionally, training modules should focus on accessibility and inclusivity, ethical use of technology, and continuous support. Pilot programs should be implemented to allow faculty and staff to apply new knowledge in real-world scenarios. Recognition and rewards should be given to those who actively engage in training and demonstrate successful integration. Regular evaluation and adjustment of training programs are necessary to ensure the effectiveness of the training and maximize the benefits of new technologies and data-driven decision-making in the educational landscape.

8 Conclusion

The journey of education informatization is one marked by the convergence of innovation, technology, and a resolute commitment to advancing the realm of education. It signifies the deliberate infusion of cutting-edge information technologies, including computers, artificial intelligence, and network communication into the very fabric of our educational landscape. With a purpose rooted in reforming teaching methods, enriching pedagogy, fostering information-rich educational communication, and ushering in modernized teaching techniques, education informatization stands as a beacon of transformation.

To ensure the long-term sustainability of the education ecosystem, it is essential to adopt a proactive approach to adaptability and continuous improvement. Key strategies include agile governance and leadership, continuous environmental scanning, flexible infrastructure, investment in professional development, data-driven decision-making for improvement, user feedback mechanisms, collaboration with industry and research, adaptive curriculum design, strategic planning for technology adoption, fostering a culture of innovation, cross-functional collaboration, community engagement and partnerships, inclusive and accessible practices, scenario planning and risk management, and regular system audits and evaluations. These strategies help educational institutions build a sustainable and adaptive ecosystem that can withstand technological disruptions and evolving educational needs. By fostering a culture of innovation, fostering cross-functional collaboration, community engagement, inclusive practices, scenario planning and risk management, and regular system audits and evaluations, educational institutions can build a resilient and adaptable system that remains responsive to the dynamic nature of education in the long term.

Central to this paradigm shift is the establishment of a resilient and dynamic university big data platform – a conduit for unlocking the latent potential of data and harnessing the transformative power of data visualization and analysis tools. This platform empowers educators and administrators to seamlessly access an expansive repository of campus data, construct insightful data-driven visual representations, and swiftly extract valuable insights that drive informed decision-making. From this point of view, this paper leverages the synergy of IPv6, generative AI, and web engineering to create a big data-driven education platform.

The significance of this research endeavor extends beyond theoretical exploration; it carries profound practical implications. Our commitment to pioneering the use of IPv6 technology bridges the divide between data collection and actionable insights. The resulting big data platform serves as a testament to our unwavering dedication, not just to accumulate data, but to unlock its intrinsic value for the betterment of education.

This pursuit transcends the confines of academia; it is a clarion call for tangible and transformative improvements in college education. It is an invitation to educators and administrators to embrace the power of data-driven decision-making, thus propelling the educational ecosystem into an era defined by unprecedented progress and enlightenment.

As we reflect on this journey, we recognize that education informatization is not merely a vision; it is a living reality. It is a commitment to the future of education – one where technology, innovation, and data converge to illuminate the path towards a brighter, more informed, and more inclusive educational landscape. In the pages of this research, we have laid the foundations for this transformative journey. Now, it falls upon us to carry this torch forward, ensuring that education continues to evolve, adapt, and thrive in an ever-changing digital age.

Data Availability Statement

The labeled dataset used to support the findings of this study are available from the corresponding author upon request.

Conflict of Interest

The author declares that there are no conflicts of interest.

Funding Statement

The research is supported by Scientific Research Fund Project of Tangshan Normal University. (Project number: 2021B25, Project Name: Research on the application of IPv6 Technology in university campus network), and Science and Technology Plan Project of Tangshan Science and Technology Bureau (Project number: 21130212D, Project Name: Tangshan Foundation Innovation Team of Digital Media Security).

References

[1] Zhang Yue, Hu Wei. Cultivation of students’ tactical awareness in high school volleyball teaching [J]. Sports Vision, 2021(22):38–39.

[2] Zhao Liang. The construction of volleyball course content in college under multimedia video practice teaching mode [J]. Liberal arts enthusiasts (education teaching), 2020(04):10+12.

[3] Wu LQ. Thinking about the use of multimedia technology in university volleyball teaching [J]. DOI: 10.16655/j.cnki.2095-2813.2020.05.082.

[4] Li Mei. The application of multimedia technology in college volleyball teaching [J]. Digital World, 2020(03):160–161.

[5] Du N. Research on the construction of digital resources for volleyball network teaching[J]. Contemporary Sports Science and Technology, 2019, 9(35):246+248.

[6] Nguyen, H., et al. “Web-based object detection and sound feedback system for visually impaired people.” 2020 International Conference on Multimedia Analysis and Pattern Recognition (MAPR) 2020.

[7] Henukh, A., et al. “Multimedia development with web-based connected massive open online course (cmoocs) in basic physics material.” Journal of Physics Conference Series 1569(2020):022027.

[8] Paraskevaidis, P., and E. Fokides. “Using 360 Videos for Teaching Volleyball Skills to Primary School Students.” Open Journal for Information Technology 3.1(2020):21–38.

[9] Batez, M. “Effects of Teaching Program Based on Teaching Games for Understanding Model on Volleyball Skills and Enjoyment in Secondary School Students.” Sustainability 13.2(2021):606.

[10] Shao J, Jiang H, Zhang C, et al. Medium Access Controller Design for Wireless Body Area Network[A]. Proceedings of ICCSIT 2011[C]. Beijing, China: Institute of Microelectronics Tsinghua University, 2021. 48–52.

[11] Gupta P, McKeown N. Packet classification using hierarchical @ intelligent cuttings[J]. IEEE Micro, 2021, 20(1):34–41.

[12] Tomasz Mrugalski, Jozef Wozniak. Analysis of IPv6 handovers in IEEE 802.16 environment[J]. Telecommunication Systems, 2019, 452.

[13] Abdullah M A, Othman N E. Review of IPv6 transition mechanism implementation on campus network[J]. International Journal on Communications Antenna and Propagation, 2021, 5(5):269–278.

[14] Wu P, Cui Y, Wu J, et al. Transition from IPv4 to IPv6: A state-of-the-art survey[J]. IEEE Communications Surveys & Tutorials, 2021, 15(3):1407–1424.

[15] Tylman W. Native Support for Modbus RTU Protocol in Snort Intrusion Detection System[J]. 2020, 224:479–487.

[16] Cui Y, Chen Y, Liu J, et al. State management in IPv4 to IPv6 transition[J]. IEEE Network, 2019, 29(6):48–53.

[17] Luckie M, Hyun Y, Huffaker B, et al. Traceroute Probe Method and Forward IP Path Inference[C]// Internet Measurement Conference. ACM, 2022:311–324.

[18] Steenstra J, Taylor K S, Chen L, et al. Location based service (LBS) system and method for creating a social network: U.S. Patent 9,402,156[P]. 2018-7-26.

[19] Song C, Havlin S, Makes H A. Self similarity of complex networks[J]. Nature, 2019, 433(7023):392–395.

[20] Hector Garcia-Molina and Daniel Barbara. How to assign votes in a distributed system. Journal of the ACM, 32(4):841–860, 2022.

[21] Mehedi Bakht and Robin Kravets. Searchlight: asynchronous neighbor discovery using systematic probing. ACM SIGMOBILE Mobile Computing and Communications Review, 14(4):31–33, 2020.

Biographies

images

Gao Yongli, received his Master’s degree in Computer Technology from Yunnan University in 2014. He works in the Finance Department of Tangshan Normal University and mainly focuses on network security and artificial intelligence.

images

Dong Qi works in the Department of Computer Science at Tangshan Normal University, and mainly focuses on Internet of Things technology.

images

Chen Zhipeng received his Ph.D. degree in signal and information processing from Beijing Jiaotong University, Beijing, China, in 2019. He works in the Department of Computer Science at Tangshan Normal University, and mainly focuses on network security and machine learning.

Abstract

1 Introduction

2 Analysis of the Current State of Technology

images

images

3 IPv6 Protocol Technology

images

images

images

images

images

4 Data Collection Solutions for Universities

images

images

images

images

images

5 Application Analysis

6 Continuous Improvement Through Feedback Loops

7 Scenario: Enhancing University Education with IPv6, Web Engineering, and Generative AI-Driven Feedback

8 Conclusion

Data Availability Statement

Conflict of Interest

Funding Statement

References

Biographies