Traceability Management of Systems of Systems: A Systematic Review in the Assisted Reproduction Domain
Leticia Morales Trujillo1, Julián Alberto García1, David Lizcano2 and Manuel Mejías1
1University of Seville, Escuela Técnica Superior de Ingeniería Informática, Web Engineering and Early Testing (IWT2) group Avda. Reina Mercedes s/n. 41012 Sevilla, Spain
2 Universidad a Distancia de Madrid (UDIMA), Madrid, Spain
E-mail: leticia.morales@iwt2.org; juliangg@us.es;
david.lizcano@udima.es; risoto@us.es
Received 07 January 2019;
Accepted 05 June 2019
Over last decade, Assisted Reproductive Treatment (ART) has become a very used health service by more and more people around the world because of problems such as the delay in the maternity age, single-parent couples, etc. In this context, health agencies have performed innovations to improve healthcare processes of ARTs, to optimize the performance of health professionals who work in fertilization laboratories and to improve Biological Sample Management (BSM) and sample traceability in ART. However, there are important handicaps in ART processes from the point of view of quality, safety and management. On the one hand, these processes are mainly based on manual execution tasks and manual control tasks. This excess of manual tasks could lead to fatal traceability and safety errors during BSM. On the other hand, ART processes require real, interoperable and traceable communications between different software systems that have to collaborate together (health information systems, biological sample management systems, patient management systems, etc.), but, at present, it is possible to identify some limitations in this domain, that is, the domain of systems of systems (SoS). This paper aims to conduct an exhaustive study was carried out both in the research community and in the commercial field to identify and analyze SoS solutions and theoretical proposals for BSM in ART processes. We have applied the Systematic Literature Review (SLR) methodology to carry out our study and we conclude it is a very young research line that shows a growing trend and that in the actuality there are very few technologies that deal with the problem of the BSM in ART.After analyzing the results, this paper presents as future work an initial Model-Driven conceptual solution to improve BSM in ART.
Keywords: Systematic Literature Review, Systems of Systems, Biological Sample Management, Assisted Reproductive Treatment.
It is a worldwide accepted knowledge that in the last years, process management has become a suitable strategy to increase excellence and productivity in any kind of organization and business domain [1]. This strategy tries to assess processes and improve their effectiveness and efficiency to reduce costs and improve quality, productivity, traceability of artifacts within organizational processes and competitiveness. In this sense, this paper is contextualized within the domain known as SoS where multiple, dispersed and independent systems are in context as part of a larger and more complex system. More specifically, it is contextualized with the Assisted Reproduction Treatment (ART) processes [2] and how software engineering provides solutions and techniques to improve the management of these processes and the management and traceability of their artefacts (i.e. biological samples).
Over last decade, ART has become a very used health service by more and more sentimental couple around the world because of problems such as fertility limiting pathologies, delay in the maternity age, single-parent couples, homosexual couples and women who wish to face maternity individually [3], among others. In fact, some epidemiological studies conclude that Infertility pathologies affect 15% of the population of reproductive age in Western countries (i.e., one in six couples) and this percentage is gradually increasing every year [4]. However, these data can be extrapolated to other countries. For example, Spain is Europe’s leader in ART. In this European country, 127,809 ART processes and 38,903 artificial inseminations were carried out in 2015 according to the latest data from the Ministry of Health, what implied 36,318 births in Spain using these techniques (these births represent 8% of the total births in Spain that year) [5].
Despite the upward trend in the application of ART processes around the world, there are many aspects that should be improved during the execution of these processes [6]. One of the most critical aspects is to establish and define quality and control mechanisms [7] in Biological Sample Management (BSM) and traceability of biological samples in ART when these biological samples (ovules, sperm and embryos) are manipulated by embryologists in fertilization laboratories. The definition of control mechanisms to guarantee traceability and improve BSM is a very important and critical aspect in this domain because any identification error of biological samples could cause health problems for the patient and, even, legal problems [8–10].
An identification error occurs when a patient is mistakenly paired with a diagnostic test, biological samples or ART process, and it could be usually caused by environmental and technical aspects.
Regarding environmental aspects, we mainly refers to sociological aspects and environmental stress of embryologist and laboratory professionals [11]. The presence of intense environmental causes clear physiological reactions on health professionals who work in fertilization laboratories, such as perception of discomfort, work overload, discomfort and anxiety symptoms, deviation of attention and lack of concentration, and behavioral deficits, among others. These factors and the systematization of the work carried out by embryologists are the main causes of errors in BSM and traceability of biological samples in ART. In this context, double-manual checking protocol [12] was proposed as mechanism to minimize these errors. However, this protocol does not solve the problem because it duplicates the number of manual tasks performed, as well as the extra documentation to document results of control tasks.
Regarding technical aspects, we refer to how the information generated during the lifecycle of the biological sample is managed from the time the sample is obtained until it reaches its destination (i.e., freezing, insemination, etc., in the case of ART processes). The management of this information has been historically performed by embryologists on paper, spreadsheets or small databases [13]. However, these data formats difficult data management and traceability of information. These situations also prone to generate duplicate information which forces embryologists to perform contiguous checks to corroborate the correct use of samples in each execution of ART processes.
At present, these situations and aspects are especially critical today because it is usually to use different software systems during clinical practice in ART. These processes require real, interoperable and traceable communications between different software systems (domain of systems of systems, SoS) that have to collaborate together (health information systems, biological sample management systems, patient management systems, control systems for physical laboratory devices such as biological sample freezers, etc.), but, at present, it is possible to identify some limitations.
In this context, this paper presents an exhaustive study to identify and analyze SoS solutions and theoretical proposals for BSM in ART processes. However, it is important to mention that this study is just one piece of a more ambitious research strategy. Once the state-of-the-art of this subject is known, our objective is to propose a Model-Driven framework to facilitate the design and development of information systems oriented to the management of biological samples and the traceability of these samples throughout their lifecycle. Firstly, our intention is to guide this future framework towards ART processes in a non-invasive way. However, we plan also to define this framework in a generic way to provide support to any type of biological sample from different areas (agriculture, food, health, etc.). Finally, we want to mention that we have carried out an initial search to found related works in order to know other systematic review on this topic (i.e., BSM in ART process). However, we have not obtain any results what highlight the importance of our study.
This paper is structured as follows. Functional context of our research are briefly described in Section 2. Later, the method used for the study and its planning are presented in Sections 3 and 4, respectively. Once decided how the study is going to be performed, the review protocol whose results are presented in Section 5 was conducted. Later, Section 6 offer discussions on these results. After analyzing the scientific and technical literature related to the domain under study, Section 7 describes our future work and presents an initial conceptual scheme of our proposal directed by models to improve BSM and traceability of samples in ART processes. Finally, Section 8 states a set of conclusions.
This section describes briefly the background and functional context of our research. These aspects are focused in the context of ART processes which are framed within the SoS domain.In this context, as mentioned above, one of the most commonly used mechanism to avoid possible errors in BSM and traceability of biological samples in ART is doublemanual checking (DMC) protocol [12].
This protocol is based on the control of manual tasks performed by main embryologists (known as «operator») through another embryologist (known as «witness») who just verifies tasks of the former. The main objective of this protocol is to detect any error committed by the operator as soon as possible so that it can be solved in time. The witness aims to identify these errors. However, some studies suggest that DMC protocol is not as safe and effective as it seems to be [14]. The main reason is in the performance of repetitive tasks by both professionals («operator» and «witness»). These repetitive and manual tasks could get to reduce the effectiveness of this protocol because the attention levels of both professionals decrease when the same action is repeated by the same person. Therefore, this protocol does not solve the problem in BSM and traceability of biological samples because it duplicates the number of manual tasks performed, as well as the extra documentation to document results of control tasks.
However, there are some alternatives to DMC protocol that are based on physical devices and software control systems.
On the one hand, there are systems based on barcodes that are used in conjunction with DMC protocol. These systems identify each cryopreservation devices (pipette, Petri dish, vitrification devices, etc.) with a barcode and the «operator» has to use a barcode reader when s/he is handling a cryopreservation devices. This methodology allows registering in a software system where each biological sample is and when it is manipulated. In this context, this kind of systems itself could early alert when a biological sample is going to be incorrectly used in a different instance of the ART process. However, some handicap can be identified. Firstly, this method is a reactive method since it works if the barcode reader is used. Secondly, regarding barcodes, the European Commission has standardized this identifier to increase the confidence of this control technique [15]. This European directive establishes technical requirements for the coding of human cells and tissues. However, there is another factor that hinders the implementation in real environments in ART domain. This code is based on strings of 40 characters. This text is too large to be printed on cryopreservation devices.
On the other hand, there are also systems based on radio-frequency identification (RFID) technology. In this case, it is necessary to place an RFID adhesive tag on each cryopreservation device. Each label encodes a unique and unambiguous patient reference. This type of identification and traceability system allows registering the location of each label throughout the execution of an ART process as well as who is manipulating the device that confers this RFID tag. The advantage of this system over barcode systems is the pro-activity of RFID systems. The «operator» does not need to use any tag reader since these tags are automatically read by sensors placed in different locations in the laboratory. Although some companies have proposed technical solutions based on RFID technology [16], these solutions are expensive, not very flexible and are aimed at laboratories with specific architecture and spatial distribution. In addition, it is necessary to use all the cryopreservation devices provided by these companies.
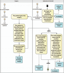
Once background is presented, it is also interesting to know how ART clinics and ART units usually work. This functional information is important to adequately focus on the systematic review described in following sections of this paper. In this sense, we have used the procedure implanted in Inebir [17] as functional case which describes the actions carried out within the ART processes. We have used activity diagrams of UML (Unified Modeling Language) to represent these processes. Thanks to these activity diagrams, it was possible to know the actors and the artifacts, devices or information supports involved at each moment, as well as the place where each action is carried out.
The following is an example of the activity diagram (Figure 1) corresponding to the process of extraction of oocytes culminating in the conservation of the oocytes obtained.
As can be seen in the illustration above, the actors involved in this process are, on the one hand, gynecologists, nurses and nursing assistants in charge of extracting the oocytes from the patient, with the aid of an oocyte puncture needle, in the surgery and, on the other hand, in the laboratory in the dark, are the embryologists and laboratory technician who are in charge of preparing the oocytes extracted from culture plates for their subsequent conservation in an incubator. All the information about the process is collected in the treatment sheet, which are in paper format.
In addition to the process of oocyte extraction and preservation, 3 more processes were studied. The process of seminal preparation, the process of ovules fertilization and subsequent transfer and, finally, the process of cryopreservation of samples.
The general vision obtained after this case study is that despite being a clinic with all the advances in laboratory technology, where the pregnancy rate is higher than the national average, it is necessary to improve the traceability control system.
Today they continue to make use of the DMC protocol. Although the evidence suggests that it may not be as safe and effective because the effects of mechanization may decrease levels of care. In addition, it involves the duplication of resources in an already expensive process.
Figure 1 Extraction of oocytes.
In addition, at present all the information obtained from laboratory processes is collected in paper format and independent of the clinic’s patient management software. This means, among other things, a double or triple work, because many of these information supports must be updated periodically which leads to the realization of a new one from time to time.
This paper describes the application of one of the most widely accepted methods in the area of software engineering to perform Systematic Literature Review (SLR) as other researchers have done in papers such as [18] by Enríquez et al. and [19] by Petersen et al. Initially, this method was proposed by Kitchenham et al. [20] and its goal was to present a fair evaluation of a research topic by using a trustworthy, rigorous, and auditable methodology.
In this context, therefore, our study aims to identify and analyze SoS solutions and theoretical proposals for BSM and traceability of samples in ART processes using review methods mentioned previously. For this purpose, we have focused the review process in two areas: scientific field and industrial field. The review process in both areas will be carried out following the phases described by Kitchenham [20]: (i) planning, which confirms the necessity of the research, defines the review protocol, research questions (the most important activity) and decides how researchers should carry out the review; (ii) conducting, which executes the defined protocol previously; and (iii) reporting, which describes how the final report has been elaborated.
Finally, we have proposed two incremental iterations in order to adjust and improve our review protocol in scientific field and industrial field. This decision has allowed to identify industrial, technical and scientific proposals with a broader scope, providing a general view of them. Then, the first iteration takes into account only some results from datasources to obtain a greater feedback, which allows us to improve review protocol and search keywords. Later, the review process is exhaustively executed in the second iteration following all phases proposed by Kitchenham.
Next sections describe in detail how we have conducted each phase to achieve our research goal. However, it is important to mention that this paper is focused on presenting the final iteration of our review process because it is the most exhaustive and complete iteration.
This section describes in detail the planning process that have been carried out in this study for scientific and industrial purposes. During this process, it has been identified the need of performing this review, the research questions have been formulated, and the review protocol has been defined and validated.
As previously mentioned, ART has become a clinical service to which more and more people have access, whether due to the delay in the age of paternity, single-parent couples, etc. This demand and need of society has led to the offer of multitude of fertilization treatments, and, in this context, it is necessary to establish control and quality mechanisms to minimize matching errors of biological samples and patients. This aspect is critical and requires appropriate mechanisms to ensure the traceability of these samples and tests, avoiding fatal errors.
This study arises from the need to know the state-of-the-art of the solutions (published in scientific and technical literature) that have been provided to control the traceability of biological samples in ART units. In this sense, the acquired knowledge will be: (i) traceability control of biological samples, (ii) solutions, techniques, methods or frameworks that propose control of the traceability of biological samples in ART units, and (iii) the ability to assess each of these solutions based on a classification framework and needs of each clinic.
In order to understand the existing research proposals for the management of samples and its traceability in ART units or laboratories, it is necessary to formulate some Research Questions (RQ), which guide this study. Table 1 presents the RQs proposed together with their motivations.
After identifying the background and formulating the RQs, it is necessary to define the review protocol of this review. This protocol contains information on search and data extraction strategies, criteria for selection of studies, data synthesis, and dissemination strategy.
This section aims to describe the followed procedure to find the most relevant studies related to traceability of biological samples in assisted reproduction laboratories. This strategy is going to be focused on the search of journal papers and conference papers into different digital libraries. The searching strategy has been divided into two stages.
Table 1 Research questions
| Research Questions | Motivation |
| RQ1. What methods, techniques and/or artifacts/tools have been investigated for the control of the traceability of biological samples in assisted reproduction? | The motivation of this RQ is to find methods, techniques and/or tools that have been investigated for the control of the traceability of biological samples in assisted reproduction. |
| RQ2. What methods, techniques and/or tools have been used to control the traceability of biological samples in assisted reproduction? | This RQ aims to determine if the research works proposed in this field are more practical or theoretical. |
| RQ3. What is the nature of the methods, techniques and/or tools found on the control of the traceability of biological samples in assisted reproduction? | The motivation of this RQ is to identify the nature of methods, techniques and tools found to control the traceability of biological samples in assisted reproduction and assess their status. |
| RQ4. What are objectives pursued in the research work for the control of the traceability of biological samples in assisted reproduction? | This RQ aims to determine the main point of interest of the investigation. |
On the one hand, keywords are selected in the pre-search phase to confirm that most of the keywords are included into each research paper under study. In this context, the use of appropriate keywords is relevant for the quality of results. Table 2 shows the list of keywords. General terms and synonyms were used to make sure that the majority of papers related to this topic will be included.
Moreover, once pre-search phase is defined, systematic searches are carried out in different scientific databases using combinations of keywords. Equation (1) formalizes mathematically the boolean expression of keywords (Table 2) that was used in the searches. The digital bookstores that were established to carry out the search in the scientific field were the following: Scopus, Science Direct, Web of Science (WOS), and IEEE Explore.
Table 2 Keywords giving main terms
| A | B |
| A1. Traceability | B1. Assisted reproduction |
| A2. Tracing | B2. IVF |
| A3. Control process | B3. In vitro fertilization |
| B4. In vitro fertilisation | |
| B5. Artificial insemination | |
| B6. ART |
Equation 1. Boolean expression of keywords
On the other hand, it was applied the search expression shown in Equation (1) in each scientific database. The application of this equation is performed on title-abstract-keyword metadata of each paper. Equation (2) formalizes the application of the boolean expression of keywords (Equation 1) over the mentioned metadata.
Equation 2. Boolean expression on metadata of a paper
It is important to mention that each database has its own syntax to represent custom searches (based on logical expressions) on metadata of each paper. In addition, each database also has limitations on the number of logical clauses that can be applied in the same search. For this reason, the application of Equation (2) has been divided into several queries.
Table 3 shows each of the queries that was executed in each of the databases selected in this systematic review.
Moreover, it is relevant to mention that an important number of search queries were executed on each database and it was necessary to adapt each query to filters offered by each database. In addition, it was considered to apply other filters criteria (e.g., year of publication, scientific area, specific topic, etc.). The search engines that were established to carry out consultations in the industrial field were the following: Google, Yahoo and Bing.
Table 3 Search queries
| Digital Library | Query |
| Scopus | TITLE-ABS-KEY (“traceability” OR “tracing” OR “control process”) AND TITLE-ABS-KEY (“assiste reproduction” OR “IVF” OR “in vitro fertilization” OR “in vitro fertilisation” OR “artificial insemination” OR “IUI”) |
| WOS | (TI = (“traceability” OR “tracing” OR “control process”) AND TI = (“assisted reproduction” OR “IVF” OR “in vitro fertilization” OR “in vitro fertilisation” OR “artificial insemination” OR “IUI”)) |
| IEEE Explore | ((“traceability” OR “tracing” OR “control process”) AND (“assisted reproduction” OR “IVF” OR “in vitro fertilization” OR “in vitro fertilisation” OR “artificial insemination” OR “IUI”) |
| Science direct | Title, abstract, keywords: (“traceability” OR “tracing” OR “control process” ) AND (“assisted reproduction” OR “IVF” OR “in vitro fertilization” OR “in vitro fertilisation” OR “artificial insemination” OR “IUI”) |
In this case, queries were carried out combining the different key concepts without following a specific pattern thanks to the ease with which search engines can carry out search strings. The management of references is done using a Microsoft Excel spreadsheet and the tool Jabref [21]. Both tools help to manage the papers under study and carry out the systematic search properly.
Regarding inclusion/exclusion criteria, papers under study had to meet some criteria such as: they had to be written in English, published from 2000 in either well-reputed journals, such as the one indexed in the Journal Citation Reports (JCR) or in prestigious conferences proceedings categorized in CORE Conference Ranking (in this case, consider only conferences with level A*, A and B within this ranking were considered). Discussion, surveys, reviews or opinion papers were excluded as well as abstract formats, duplicates and those whose main contribution is not related to our research topic. Table 4 summarizes the criteria (C) that was defined in the review protocol.
Table 4 Exclusion and inclusion criteria
| # | Exclusion and Inclusion Criteria |
| C1 | Papers must be related to the traceability of biological samples in assisted reproduction laboratories. In addition, papers that are not related to this topic and papers with the following scope will also be excluded of this study |
| C2 | Only English; Full text obtained; Publication date after 2000; papers are included. |
| C3 | Duplicated, survey, comparative study, review, discussion, tutorial, panel or opinion papers as well as abstract formats are excluded. |
Finally, following the recommendations published by Kitchenham et al. [18], the systematic review protocol was revised in order to refine it to adequately achieve the objectives of the study and address the main threats. In this context, before formally executing the search strategy, random searches were conducted to refine and adjust keywords, search strings, and exclusion criteria. It is impossible to achieve complete coverage of everything that is written on a topic. Four digital research databases were used, including relevant journals, conferences and workshops related to the topic of BSM in ART processes. The protocol was also reviewed by a Professor of Software Engineering at the University of Seville (Spain) who is an expert in systematic review. His observations led to some revisions of the protocol.
Once the review protocol has been defined, the systematic literature review is conducted and its results are presented in this section. For this purpose, Section 5.1 presents the result of the execution of the review protocol in the scientific field whereas that Section 5.2 describes results found in the industrial field after executing the review protocol.
There were two main sections during the process carried out in this systematic review: (i) detect and select primary studies and data extraction, and (ii) apply the inclusion and exclusion criteria to select the primary studies to be used for the work, showing the finally selected and the phase of data synthesis, where a statistical study was conducted. The main conclusions obtained are shown below.
Due to the limitations offered by certain digital libraries when performing searches (for example: limitations to use complex search strings), it was necessary to design specific strings for each source and manipulate the search results to obtain the same results that could have been obtained using the original search string. The search was performed on the title, abstract and keywords of the documents, except in those databases that did not allow it. In such a case, the search was performed only on the title or full text.
For each search source, search strings, metadata of elements found (title, author, year of publication, etc.) and abstracts of the documents were stored. After executing the first search, an initial set of 185 publications was obtained. Subsequently, each publication was read and after that, according to C1 (see Table 4; Exclusion and inclusion criteria), those irrelevant to the problem of traceability of biological samples in assisted reproduction were excluded. After applying this exclusion criterion, a total of 147 publications were eliminated. This massive elimination of documents is due to the fact that the subject dealt with in this systematic review is very specific and many of the documents in spite of dealing with assisted reproduction and control criteria did not refer to the control of the traceability of biological samples as such.
The next step was to check whether the selected publications were within the chosen range of years, i.e., C2 (see Table 4) was applied. A total of 5 elements that were written before 2000 were eliminated after applying this criterion. Consequently, C3 criterion was applied by checking whether any of the documents remaining after the first screening were duplicated, leaving us with a total of 14 documents. This was due to the fact that most of the documents found through the different search engines were coincident.
In short, the final result was a total of 17 primary studies to read the full text. Of these 17 primary studies finally selected, 14 belonged to the search process corresponding to 7.57% of the total results found in the initial search and 3 primary studies that were recommended by experts in the field. Figure 2 summarizes the volume of primary studies that were obtained after applying each selection process and inclusion/exclusion criteria.
On the other hand, Table 5 shows the total of selected primary studies, that is, the 17 selected primary studies.
Figure 2 Primary studies selection procedure.
Table 5 Primary studies. Scientific field
| Title | Reference |
| Traceability in assisted reproduction technology | [22] |
| Quality management in the ART laboratory | [23] |
| Overall quality improvement of an IVF centre: Usefulness of a quality system in reproduction | [24] |
| A novel embryo identification system by direct tagging of mouse embryos using silicon-based barcodes | [25] |
| Direct embryo tagging and identification system by attachment of biofunctionalized polysilicon barcodes to the zona pellucida of mouse embryos | [26] |
| Barcode tagging of human oocytes and embryos to prevent mix-ups in assisted reproduction technologies | [27] |
| Traceability of human sperm samples by direct tagging with polysilicon microbarcodes | [28] |
| Failure mode and effects analysis of witnessing protocols for ensuring traceability during IVF | [29] |
| Revised guidelines for good practices in IVF laboratories | [30] |
| Application of failure mode and effect analysis in an assisted reproduction technology laboratory | [31] |
| Failure mode an affects analysis of witnessing protocols of ensuring traceability during PGD/PGS cycles | [32] |
| Electronic witness system in IVF-patients perspective | [33] |
| Quality management in the IVF laboratory: Witnessing | [34] |
| Comprehensive protocol of traceability during IVF: The result of a multicentre failure mode and effect analysis | [35] |
| Different barcodes codification for embryo microlabeling | [36] |
| Development of a security system for assisted reproductive technology (ART) | [37] |
| Measuring human error in the IVF laboratory using an electronic witnessing system | [38] |
This section summarizes the data obtained after executing the queries defined in the search strategy section of this document. In order to define the classification framework for each of the primary studies found, the procedure approached was to try to answer each one of the research questions formulated in the planning of the review, and to keep each one of the characteristics that defined it, in such a way that, for each question, a series of characteristics that define it is obtained.
On the other hand, two complete iterations were carried out to classify all the studies and check that all the characteristics that had been found included the content of each study.
Table 6 shows and describes the classification framework that has been created based on the 17 primary studies resulting from the execution of the aforementioned searches, the application of the inclusion/exclusion criteria and the incorporation of studies recommended by experts.
Table 6 Characteristic of classification. Scientific field
| Question | Characteristic | Description |
| RQ1 | Method and/or technique | This characteristic defines whether the proposal that is made in the primary study is a set of procedures to obtain a result. |
| Microtechnology support | This characteristic defines whether the proposal made in the primary study is a technology composed of microdevices. | |
| RQ2 | Academic | This characteristic defines whether the proposal made in the primary study has been validated with a case study at the academic level. |
| Industrial | This characteristic defines whether the proposal made in the primary study has been validated with any case study in industry. | |
| Validate | This characteristic defines whether the proposal made in the primary study has been validated with experiments, use cases or surveys. | |
| No validate | This characteristic defines whether the proposal made in the primary study has not been validated with experiments, use cases or surveys. | |
| Experiment | This characteristic defines whether the proposal made in the primary study has been validated with the elaboration of different experiments. | |
| Case of use | This characteristic defines whether the proposal made in the primary study has been validated with the study of a use case. | |
| Survey | This characteristic defines whether the proposal made in the primary study has been validated with the elaboration of some type of survey. | |
| RQ3 | Quality management system | This characteristic defines whether the solution proposed by the primary study is based on the implementation of a quality management system. |
| Silicon barcodes | This feature defines whether the solution proposed by the primary study is based on the use of silicon barcodes. | |
| Biofunctional polysilicon barcodes | This characteristic defines whether the solution proposed by the primary study is based on the use of biofunctional polysilicon barcodes. | |
| FMEA | This characteristic defines whether the solution proposed by the primary study is based on the application of a process fault identification methodology (FMEA). | |
| RFID | This feature defines whether the solution proposed by the primary study is based on the use of radio frequency identification (RFID) tags. | |
| DMC | This characteristic defines whether the solution proposed by the primary study is based on the application of the double-manual checking (DMC) protocol. | |
| Guide to good practice | This characteristic defines whether the solution proposed by the primary study is based on the use of good practice guides. | |
| RQ4 | Comparison of solutions | This characteristic defines whether the solution proposed by the primary study is a comparison of several existing proposals in the literature. |
| Proposal of solutions | This characteristic defines whether the solution proposed by the primary study is a new proposed solution. | |
| Improved of solutions | This characteristic defines whether the solution proposed by the primary study is an improvement of an existing proposal in the literature. |
The research question to which each characteristic obtained corresponds, its name or identification and a brief description of its purpose or nature are presented.
Once the study of industrial technologies has been carried out, and the primary technologies have been detected and selected, the main conclusions obtained are shown.
The search engines return very few results due to the fact that this is a rather premature field in the industry. If the restriction that these results must be new compared to those found in the scientific field is added to this, the results obtained are further reduced. In addition, many of the results obtained through the different search engines were coincident, which resulted in a greater decrease in the number of final elements. Finally, a total of 5 potential results were obtained to address the problem of the control of biological samples in assisted reproduction laboratories. All the results found are technologies or methods used in industry today, whether to a greater or lesser extent, which is why they do not appear in the scientific field, since most of the elements found in that field (scientific field) belonged to research that focused on the use of methodologies and different supports of microdevices but none was a complete solution so they could not be launched on the market or tested in the field of industry.
The classification applied to carry out the synthesis of the data obtained after carrying out the searches is marked by the research questions. The procedure used was the same as that used for the scientific field (see Table 6), it consists of answering each of the research questions and keeping each one of the characteristics that defined it.
Table 7 shows the total of selected primary studies.
This section discusses one by one the answers to the four research questions defined as the target to fulfill this systematic literature review.
Table 7 Primary studies. Industrial field
| Name | Reference |
| RI WitnessTM | [39] |
| Handbook of Good Practices | [40] |
| SIRHA | [41] |
| Gidget | [42] |
| IVF Patrol | [43] |
Figure 3 Results RQ1. Scientific field.
RQ1. «What methods, techniques and/or artifacts/tools have been investigated for the control of the traceability of biological samples in assisted reproduction?»
The research question RQ1 focuses on finding methods, techniques and/or tools that have been investigated for the control of the traceability of biological samples in assisted reproduction.
Regarding scientific field, Figure 3 shows the predominant type of study are methods and/or techniques, which represent 52.94% of the total number of studies. The rest of studies correspond to supports of microtechnologies with 47.06%.
Regarding industrial field, Figure 4 shows that most results correspond to complete systems based on technology composed of micro-devices, with 4 elements of the total, the remaining element, correspond to proposed methodologies. In terms of percentages, the complete systems with microtechnology support represent 80% of the total of the elements and in terms of the method proposal they correspond to 20% of the results.
Figure 4 Results RQ1. Industrial field.
Figure 5 Results RQ2. Scientific field.
RQ2. «What methods, techniques and/or tools have been used to control the traceability of biological samples in assisted reproduction?»
The second research question aims to know if research works found are practical or theoretical works.
Regarding scientific field, Figure 5 shows that the vast majority of publications belong to the academic field, specifically 82.35% of the total. In addition, after analyzing the primary studies found in our systematic review, it is possible to identify that most studies have been validated in the academic field (Figure 6).
Figure 6 Validation of academic primary studies.
Also, regarding validated studies, three groups have been differentiated (Figure 7). The first one (experimentation group) refers to validated works by means of experimental methods using test data or real data. This group is the one that contains the majority of the found results that were validated (61.54% of the total). The second group refers to a validation of the proposal using use cases or case studies. The proportion of primary studies included in this group is 38.46%. Finally, the third group groups the proposals that have been validated through surveys. In this case, only 7.69% of the studies analyzed have been validated with this method.
Regarding industrial field, Figure 8 shows that all results obtained after executing the search protocol are practical results and, therefore, these results have been classified in the industrial field.
RQ3. «What is the nature of the methods, techniques and/or tools found on the control of the traceability of biological samples in assisted reproduction?»
This research question aims to identify the nature of the methods, techniques and/or tools found to control the traceability of biological samples in assisted reproduction.
Figure 7 Types of validation primary studies.
Figure 8 Results RQ2. Industrial field.
Regarding scientific field, as can be seen in the Figure 9, several categories of classification are distinguished. The predominant ones are the use of biofunctional polysilicon barcodes and the application of the method to identify actual or potential errors in the processes (FMEA). Both ones represent 23.53% of the total. Next one is the category of application of quality management systems, with 17.65%. The rest of the studies appear in low measure.
Moreover, after analyzing the primary studies in consideration of their nature, it is possible to identify two groups: (i) methods and/or techniques which includes the characteristics of quality management systems, FMEA, MDT and guide of good practices, and (ii) microdevice support, which includes RFID features, silicon barcodes and biofunctional polysilicon barcodes.
Figure 9 Results RQ3. Scientific field.
Figure 10 Results RQ3. Industrial field.
Regarding industrial field, and according to the defined taxonomy, the nature of the solution that stands out is the one that uses RFID (Figure 10). In total 2 elements have been obtained in which RFID is used, representing 40% of the total. Subsequently, there is a set of natures that obtained a single result, these represent 20% of the results and correspond to the monitoring of a guide of good practices, a web service as an information support and a system in which barcodes are used to control biological samples. The rest of the classified natures did not obtain any results for this area.
Finally, we could integrate the results obtained in both the scientific and industrial fields into process-oriented management. This management has a clear multidisciplinary character that has conditioned the emergence of different visions, definitions and perspectives of the life cycles of process management and its continuous improvement as proposed by Shewhart et al. [44]. This author defines this life cycle as a four-step iterative management method (plan – do – check – act) used in business for the control and continuous improvement of processes and products.
Taking into account the cycle proposed by Shewhart the previous proposal can be classified as follows: the group that includes methods and/or techniques would fit within the plan step, while the group that includes microdevice support would fit within the check step.
RQ4. «What are the objectives pursued in the research work for the control of the traceability of biological samples in assisted reproduction?»
This research question indicates which is the main point of interest of the research and which areas have been less researched.
Regarding scientific field, three categories are identified (Figure 11): comparison of solutions, proposal of solutions and improvement of solutions. The comparative field of solutions contains those results that are comparison or study of different existing techniques, and represents 23.53%. The characteristic improvement of solutions represents 5.88% of the results. Finally, the majority group is that encompassed under the proposed characteristic of solutions that has 12 elements, thus representing 70.59% of the results.
Finally, other analyses of the results that are not intrinsically related to the research questions, but are relevant to the purpose of this paper, are considered to be of interest. These results can help to know the future of the research field of traceability control of biological samples in assisted reproduction. Figure 12 shows the trend of publication in issues related to the control of traceability of biological samples in assisted reproduction. It can be clearly observed as the trend increases in recent years, so it can be deduced that it is a subject of high interest to the scientific community.
Regarding industrial field, all the results obtained can be included under the characteristic proposed solutions, thus representing 100% of the results (Figure 13). The comparative of solutions and the improved of solutions did not obtain any result.
Figure 11 Results RQ4. Scientific field.
Figure 12 Trend of publications per years.
Figure 13 Results RQ4. Industrial field.
After carrying out the systematic review described in this paper, we concluded that any technological solution to improve BSM and the traceability of samples should be minimally invasive and compatible with other hospital information systems, as well as adaptable to different ART units.Considering the results of this study and the knowledge gained from the ART case study (mentioned in Section 2), we plan to design a preliminary solution to solve the BSM problem in ART. However, this solution is intended to be general enough to be applied in any other context of the SoS domain.In this sense, it is proposed to develop a solution composed of the following aspects:
Theoretical framework: for traceability management, which provides alignment with traceability management standards and allows the design, development and implementation of a theoretical framework, which among other things, allows:
An important aspect when using MDE is to guarantee traceability between the generated process models. This is essential in the context of the proposal that is made here and that allows maintaining the identity of a process among all the modules that guarantee traceability and the possibility of finding errors in the early stages, thus avoiding irrecoverable failures [45–48].
Support tool: The solution proposal will be based on a support tool that allows accessibility from any workstation or workplace to the process of management of biological samples and tests of the patient in the clinic with secure access through user profiles. In addition, it will act as a document manager for all the information generated in the process. On the other hand, a module will be required to represent the clinical process. This system must be compatible with the central hospital management system, be in accordance with the standards and allow the administrator or person defining the process to “mark” the points to be controlled.
This support tool will be adjusted to the application domain of the solution.
This study arises from the fundamental idea: “How can the control of the traceability of biological samples within the processes of assisted reproduction be increased?”
Due to the growth in the use of assisted reproduction techniques in recent years and the scarcity of control mechanisms that guarantee the traceability of biological samples during the processes that these techniques entail, the importance of studying the current situation of assisted reproduction clinics. The solutions that are being proposed and those that are being researched to supply this problem was determined, so that with all the information a possible solution proposal could be defined. For this purpose, a case study was carried out, the objective of which was the Inebir assisted reproduction clinic, from which it was possible to know the way in which processes are currently carried out in its laboratory and the notable improvement that could be applied was evidenced.
The need to solve the problems encountered in the case study, concerning the control of biological samples, opened up a very interesting line of research, for which precise planning had to be carried out on how to deal with it. For this reason, an exhaustive study was carried out both in the research community and in the commercial field.
The results obtained after carrying out research within the scientific world on the control of biological samples in assisted reproduction, showed that it is a fairly young field of study, due to the fact that most of the related publications are very recent. In addition, it was clear that interest in the control of biological samples in assisted reproduction processes is growing, showing an increasing trend. In this way, it was possible to carry out a suitable analysis in order to obtain a solution to the problem in the future.
On the other hand, when carrying out the industrial study, it was also found that there are few technologies that offer a solution to the control of biological samples in assisted reproduction. After analyzing and exploring in different search engines, it was discovered that there are many assisted reproduction clinics that intend to incorporate new technologies to carry out this control, but currently continue to use the DMC protocol. This clearly shows the underlying economic interest, an indicator that it is a branch with a long way to go.
Subsequently, and with all the knowledge acquired, we begin to define a conceptual solution to improve the BSM and the traceability of samples, which is also going to be extrapolated to any domain of application.
This research has been supported by the POLOLAS (TIN2016-76956-C3-2-R) project of the Spanish Ministry of Economy and Competitiveness under ERD funds.
[1] Van-der-Aalst, W. M. P. Business process management: a personal view. Business Process Management Journal, vol. 10, no. 2, p. 5, 2004.
[2] Zegers-Hochschild, F., Adamson, G. D., de Mouzon, J., Ishihara, O., Mansour, R., Nygren, K., ... & Van der Poel, S. (2009). The international committee for monitoring assisted reproductive technology (ICMART) and the world health organization (WHO) revised glossary on ART terminology, 2009. Human reproduction, 24(11), 2683–2687.
[3] Matzuk, M. M., & Lamb, D. J. (2008). The biology of infertility: research advances and clinical challenges. Nature medicine, 14(11), 1197.
[4] Skakkebaek, N. E., Rajpert-De Meyts, E., Buck Louis, G. M., Toppari, J., Andersson, A. M., Eisenberg, M. L., ... & Ziebe, S. (2015). Male reproductive disorders and fertility trends: influences of environment and genetic susceptibility. Physiological reviews, 96(1), 55–97.
[5] El mundo, El 8,6% de los niños nacen en España gracias a técnicas de reproducción asistida. Website:http://www.elmundo.es/cie ncia-y-salud/salud/2017/10/11/59ddebb0ca474103188b45a1.html (accessed February, 2019).
[6] Brezina, P. R., Ning, N., Mitchell, E., Zacur, H. A., Baramki, T. A., & Zhao, Y. (2012). Recent advances in assisted reproductive technology. Current Obstetrics and Gynecology Reports, 1(4), 166–173.
[7] IMFER BLOG, España por delante de Italia, Francia o Alemania en reproducción asistida. Website: https://www.imferblog.com/espana-por-delante-de-italia-francia-o-alemania-en-reproduccion-asistida/ (accessed February, 2019).
[8] M. Spriggs, IVF mixup: White couple have black babies, J. Med. Ethics. (2003). doi:10.1136/jme.29.2.65.
[9] O. Dyer, Black-twins-are-born-to-white-parents-after-infertility-treatment, BMJ, 2002; 325; 64. (n.d.).
[10] BBC NEWS, Embryo mix-up at IVF hospital. Website: http://news.bbc.co.uk/2/hi/health/2367705.stm (accessed February,
[11] Cohen, J., Gilligan, A., & Garrisi, J. (2005). Setting up an ART laboratory. In Textbook of Assisted Reproductive Techniques (pp. 37–44). CRC Press.
[12] ESHRE Group. (2015). Revised guidelines for good practice in IVF laboratories. Guideline of the European Society of Human Reproduction and Embryology. European Society of Human Reproduction and Embryology.
[13] Tyler, J. P. (2016). Data Management in the ART Unit. In Organization and Management of IVF Units (pp. 193–215). Springer, Cham.
[14] Thornhill, A. R., Brunetti, X. O., & y Bird, S. (2013). Medición de errores humanos en el laboratorio de FIV mediante un sistema electrónico de observación. En el 17° Congreso Mundial sobre controversias en Obstetricia, Ginecología e Infertilidad (COGI) (p. 101).
[15] Commission Directive, (2015). Directive 2006/86/EC as regards certain technical requirements for the coding of human tissues and cells. Official Journal of the European Union. Commission Directive (EU) 2015/565. ELI:http://data.europa.eu/eli/dir/2015/ 565/oj
[16] Cooper Surgical Company. RI Witness ART Management System. Website: https://fertility.coopersurgical.com/products/ri-witness/ (accessed February, 2019).
[17] Inebir. Website: https://inebir.com/en/ (accessed February, 2019).
[18] Enríquez, J. G., Domínguez-Mayo, F. J., Escalona, M. J., Ross, M., & Staples, G. (2017). Entity reconciliation in big data sources: A systematic mapping study. Expert Systems with Applications, 80, 14–27.
[19] Petersen, K., Feldt, R., Mujtaba, S., & Mattsson, M. (2008, June). Systematic mapping studies in software engineering. In Ease (Vol. 8, pp. 68–77).
[20] Kitchenham, B., & Brereton, P. (2013). A systematic review of systematic review process research in software engineering. Information and Software Technology, 55(12), 2049–2075. http://doi.org/10.1016/j.infsof.2013.07.010.
[21] S. Feyer, S. Siebert, B. Gipp, A. Aizawa, & J. Beel, Integration of the scientific recommender system Mr. DLib into the reference manager JabRef, in: Lect. Notes Comput. Sci. (Including Subser. Lect. Notes Artif. Intell. Lect. Notes Bioinformatics), 2017. doi:10.1007/978-3-319-56608-5 80.
[22] L. Larue, Traceability in assisted reproductive technology, Andrologie. 29 (2000) 384–387.
[23] P. M. M. Kastrop, Quality management in the ART laboratory, Reprod. Biomed. Online. 7 (2003) 691–694.
[24] R. Nunez-Calonge, S. Cortes, B. Peramo, & P. Caballero, Overall quality improvement of an IVF centre: Usefulness of a quality system in reproduction, Int. Congr. Ser. (2004). doi:10.1016/j.ics.2004.04.007.
[25] S. Novo, L. Barrios, J. Santal, R. Gmez-Martnez, M. Duch, J. Esteve, J. A. Plaza, C. Nogus, & E. Ibez, A novel embryo identification system by direct tagging of mouse embryos using silicon-based barcodes, Hum. Reprod. (2011). doi:10.1093/humrep/deq309.
[26] S. Novo, O. Penon, L. Barrios, C. Nogués, J. Santaló, S. Durán, R. Gómez-Matínez, J. Samitier, J. A. Plaza, L. Pérez-García, & E. Ibáñez, Direct embryo tagging and identification system by attachment of biofunctionalized polysilicon barcodes to the zona pellucida of mouse embryos, Hum. Reprod. (2013). doi:10.1093/humrep/det083.
[27] S. Novo, C. Nogués, O. Penon, L. Barrios, J. Santaló, R. Gómez-Martínez, J. Esteve, A. Errachid, J.A. Plaza, L. Peˆrez-García, & E. Ibáñez, Barcode tagging of human oocytes and embryos to prevent mix-ups in assisted reproduction technologies, Hum. Reprod. (2014). doi:10.1093/humrep/det409.
[28] S. Novo, I. Mora-Espí, R. Gómez-Martínez, L. Barrios, E. Ibáñez, X. Such, M. Duch, X. Mora, J.A. Plaza, & C. Nogués, Traceability of human sperm samples by direct tagging with polysilicon microbarcodes, Reprod. Biomed. Online. (2015). doi:10.1016/j.rbmo.2015.04.012.
[29] L. Rienzi, F. Bariani, M. Dalla-Zorza, S. Romano, C. Scarica, R. Maggiulli, A. Nanni-Costa, & F. Ubaldi, Failure mode and effects analysis of witnessing protocols for ensuring traceability during IVF, Reprod. Biomed. Online. (2015).
[30] M. De los Santos, S. Apter, G. Coticchio, S. Debrock, K. Lundin, C. Plancha, F. Prados, L. Rienzi, G. Verheyen, B. Woodward, & N. Vermeulen, Revised guidelines for good practices in IVF laboratories, Hum. Reprod. (2015).
[31] G. Intra, A. Alteri, L. Corti, E. Rabellotti, E. Papaleo, L. Restelli, S. Biondo, M. P. Garancini, M. Candiani, & P. Viganò, Application of failure mode and effect analysis in an assisted reproduction technology laboratory, Reprod. Biomed. Online. (2016). doi:10.1016/j.rbmo.2016.05.008.
[32] D. Cimadomo, F. M. Ubaldi, A. Capalbo, R. Maggiulli, C. Scarica, S. Romano, C. Poggiana, D. Zuccarello, A. Giancani, A. Vaiarelli, & L. Rienzi, Failure mode and effects analysis of witnessing protocols for ensuring traceability during PGD/PGS cycles, Reprod. Biomed. Online. (2016). doi:10.1016/j.rbmo.2016. 06.002.
[33] M. Forte, F. Faustini, R. Maggiulli, C. Scarica, S. Romano, C. Ottolini, A. Farcomeni, A. Palagiano, A. Capalbo, F. Ubaldi, & L. Rienzi, Electronic witness system in IVF-patients perspective., J. Assist. Reprod. Genet. (2016).
[34] D. H. McCulloh, P. A. Labella, & C. McCaffrey, Quality manage ment in the IVF laboratory: Witnessing, in: Princ. IVF Lab. Pract. Optim. Perform. Outcomes, 2017. doi:10.1017/9781316569 238.040.
[35] L. Rienzi, F. Bariani, M. Dalla Zorza, E. Albani, F. Benini, S. Chamayou, M.G. Minasi, L. Parmegiani, L. Restelli, G. Vizziello, & A. N. Costa, Comprehensive protocol of traceability during IVF: The result of a multicentre failure mode and effect analysis, Hum. Reprod. (2017). doi:10.1093/humrep/dex144.
[36] R. Gómez-martínez, S. Novo, M. Duch, L. Barrios, E. Ibañez, C. Nogues, J. Esteve, & J.A. Plaza, Diferent barcodes codification for embryo microlabeling, 14th Int. Conf. Miniaturized Syst. Chem. Life Sci. (2010).
[37] Y. S. Hur, E. K. Ryu, S. J. Park, J. Yoon, S. H. Yoon, G. D. Yang, C. Y. Hur, W. D. Lee, & J. H. Lim, Development of a security system for assisted reproductive technology (ART), J. Assist. Reprod. Genet. (2015). doi:10.1007/s10815-014-0367-0.
[38] A. R. Thornhill, X. Brunetti-Orriols, & S. Bird, Measuring human error in the IVF laboratory using an electronic witnessing system, WORLD Congr. Controv. Obstet. Gynecol. Infertil. (n.d.).
[39] CooperSurgical Fertility Companies, RI Witness, (n.d.). https://www.origio.com/products/ri-witness/ (accessed February, 2019).
[40] A. de la Fuente, M. Boada, A. Reche, M. Muñoz, M. Martínez-Moya, M. Nicolás, J. Marqueta, J. Mozas, I. Arnott, F. Abellán, J. Nadal, L. Feito, & A. Romeu, J. Ballescá, Manual de buenas prácticas, 144 (2016).
[41] Ministerio de sanidad consumo y bienestar social, Gabinete de Prensa – Notas de Prensa, (n.d.). https://www.mscbs.gob.es/ gabinete/notasPrensa.do?id=4223 (accessed February, 2019).
[42] Merck, Gidget® : an electronic witness & workflow solution for labs, (n.d.). https://hcp.merckgroup.com/en/fertility/technolo gies/Gidget.html? (accessed February, 2019).
[43] GineFiv, IVF Patrol. Seguridad total en tu tratamiento de fertilidad, (n.d.). https://www.ginefiv.com/ivf-patrol (accessed February, 2019).
[44] Shewhart, Walter Andrew; DEMING, William Edwards. Statistical method from the viewpoint of quality control. Courier Corporation, 1986.
[45] Blanco, R., Enríquez, J. G., Domínguez-Mayo, F. J., Escalona, M. J., & Tuya, J. (2018). Early Integration Testing for Entity Reconciliation in the Context of Heterogeneous Data Sources. IEEE Transactions on Reliability, 67(2), 538–556.
[46] Enríquez, J. G., Olivero, M., Escalona, M. J., & Mejías, M. (2018). MARIA: A Process to Model Entity Reconciliation Problems. J. Web Eng., 17(3&4), 206–223.
[47] Domínguez-Mayo, F. J., Escalona, M. J., Mejías, M., Ross, M., & Staples, G. (2014). Towards a homogeneous characterization of the model-driven web development methodologies. Journal of web engineering, 13(1-2), 129–159.
[48] Escalona, M. J., Gutiérrez, J. J., Pé rez-Pé rez, M., Molina, A., Domínguez-Mayo, E., & Domínguez-Mayo, F. J. (2011). Mea-suring the quality of model-driven projects with NDT-Quality. In Information Systems Development (pp. 307–317). Springer, New York, NY.

Leticia Morales Trujillo holds a Bachelor’s Degree in Health Engineering with a mention in Biomedical Engineering from the University of Seville since 2016 and a Master’s Degree in Software Engineering and Technology from the University of Seville since 2018. Since 2016 researcher associated to the research group of Web Engineering and Early Testing (IWT2), belonging to the Department of Languages and Computer Systems of the University of Seville. Currently, she is enrolled in the doctoral program 2018-2019 of the University of Seville. At the researcher level he has participated in several research projects at a national level. Among its most important research results are several contributions to national and international conferences and publications in JCR journals.

Julián Alberto García was awarded his PhD in Computer Science by the University of Seville, Spain, in 2015. Since 2008, he has participated in R&D projects as a researcher in the Web Engineering and Early Testing Group (IWT2). Her current research interests include the areas of property engineering, Business Process Management (BPM), Model-Driven Engineering and quality assurance. Julian is responsible for the BPM area and responsible for security of in IWT2. He is lecture in the University of Sevilla (Spain) and manages several technological transfer projects with companies and he participates as a member comitee in several international congresses and journals.

David Lizcano holds a Ph.D. in Computer Science (2010) and a M.Sc. in Research in Complex Software Development (2008) from the Universidad Politécnica de Madrid, UP. He is Professor at Madrid Open University, UDIMA. He held a research grant from the European Social Fund, and was involved in several national and European-funded projects relating to service-oriented architectures, programming paradigms, software engineering, human-computer interaction and end-user development. He has published his research in more than 30 high-ranking JCR-indexed journals.

Manuel Mejías was awarded his Ph.D in Industrial Engineering by the University of Seville, Spain, in 1997. He has been a lecturer at this university since 1987, where he is currently a lecturer and researcher. He has been several years teaching and researching in the field of Software Engineering. His current lines of research are plotted in the areas of methodological issues in software process, quality assurance and reference models in software production.
4 Planning the Systematic Review
4.1 Identifying the Necessity of the Review
4.2 Formulating Research Questions
4.3 Defining the Review Protocol
4.3.2 Study selection, inclusion and exclusion criteria
4.3.3 Validation and threats of the review protocol
5 Conducting and Quality Results
5.1.1 Detection, selection of primary studies and data extraction
7 Future Works and Initial Model-Driven Conceptual Solution to Improve BSM