Photographic Image Intelligent Fuzzy Assistant Teaching System Based on Augmented Reality and Web

Xiaoying Fan

The Academy of Fine Arts, Hubei Normal University, Huangshi, China

E-mail: 95161408@qq.com

Received 28 April 2021; Accepted 11 May 2021; Publication 24 June 2021

Abstract

Due to the limitation of time and space, the traditional photographic image intelligent fuzzy teaching system can not provide targeted auxiliary teaching for students with different learning abilities. The design of intelligent fuzzy assistant teaching system of photographic image based on augmented reality and web is carried out, including the hardware design of server and peripheral equipment selection, and the design of intelligent fuzzy assistant teaching system of photographic image based on Web and augmented reality, such as intelligent fuzzy assistant teaching display, student learning behavior evaluation software design, etc. Experiments show that, compared with the traditional system, the photographic image intelligent fuzzy assistant teaching system based on augmented reality and web has more correct allocation of teaching resources, stronger pertinence and practical value.

Keywords: Augmented reality, photographic image, auxiliary teaching.

1 Introduction

The intelligent fuzzy aided teaching of photographic images is a kind of teaching method in which teachers complete all kinds of teaching activities, discuss teaching contents with students, arrange class hours, train teaching and so on, and complete interaction and communication through dialogue. Since the theory of intelligent fuzzy aided teaching of photographic images was put forward, with the continuous progress of modern science and technology, intelligent fuzzy aided teaching of photographic images has also developed with the help of all kinds of multimedia intelligent fuzzy of photographic images [1]. In the teaching mode, the intelligent fuzzy assistant teaching of photographic images has formed a great impact and challenge to the traditional education, and has gradually become an important source of theory and practice in the innovative teaching mode, forming a new teaching means and methods. In order to make the content of the intelligent fuzzy assistant teaching system of photographic image more vivid, this paper proposes a kind of intelligent fuzzy assistant teaching system of photography image which combines web and augmented reality technology, which can improve the teaching quality through the visual expression [2]. Through the combination of augmented reality technology and intelligent fuzzy aided teaching of photographic images, this paper further explores the application role of the intelligent fuzzy aided teaching system of photographic images based on Augmented Reality in the field of pedagogy, breaks the limitation of time and space, provides a broader teaching field for students’ education, and through the means of virtual materialization and virtual materialization, provides reference for the teaching of photographic images Intelligent fuzzy assistant teaching provides a new teaching form [3]. Through the design of the photographic image intelligent fuzzy assistant teaching system based on augmented reality, the photographic image intelligent fuzzy assistant teaching is introduced into a higher and farther development platform.

2 Design of Intelligent Fuzzy Aided Teaching System for Photographic Images

2.1 Hardware Structure optimization of Intelligent Fuzzy Aided Teaching System for Photographic Images

The system architecture adopts three-tier structure mode, namely, presentation layer, application layer and data layer. The presentation layer is the client browser, the application layer belongs to the web server implementation, and the data layer needs a separate server. Compared with the traditional C/S structure, this three-tier structure mode can make full use of network resources and reduce the load of the client, which is of great significance to the later system maintenance, and the system supports cross platform operation and application. The working principle of the system using B/S model is: users use HTTP protocol to send requests to visit the web server, and the web server is mainly responsible for the user’s requests. There are mainly two ways: one is that the web server contains the resources requested by the user, which is directly fed back to the user; the other is that the web server does not have the resources required by the user, which is called the web server The server accesses the database server through middleware. The database side responds to the requirements of the web server and returns the data to the web server. The web side finally visualizes the final results to the client according to the user’s needs.

In the process of rapid development of photographic image intelligent fuzzy aided teaching, due to the limitations of traditional aided teaching system in learning ways and teaching resources, for students with different learning ability levels, it is unable to play an auxiliary role. How to assist students with different ability levels in teaching through different teaching means and appropriate teaching mode [4]. It has become another higher requirement of intelligent fuzzy assistant teaching system of photographic image. Photography image intelligent fuzzy assistant teaching system makes photography image intelligent fuzzy assistant teaching better present and more intelligent [5]. Researchers in the field of pedagogy have proposed more teaching methods to improve the performance of the system. Kn-197ubuntu 19.21 server is selected to provide hardware environment for the operation of photographic image intelligent fuzzy assistant teaching system based on augmented reality. Kn-197ubuntu 19.21 server is configured with dual core CPU, multiple expandable processors, 2GB memory and 40Gb hard disk. The hardware environment configuration of the system server is shown in Table 1.

Table 1 Hardware environment configuration of system server

Type To Configure Type To Configure
CPU Binuclear bandwidth 2 Mbps
Support operating Ubuntu 19.21 128 bit Browser support All kinds of browsers on
system PC and mobile terminals

The server has two options of graphics processing and field programmable logic gate array, and has the general ability to adapt to any system application program. It provides a good platform for the operation of photography image intelligent fuzzy auxiliary teaching system [6]. The dual core multi-channel in the hardware device is used to balance the accelerator, storage device and teaching resources, and improve the performance of the system application program to the greatest extent [7]. System B/S structure is Browser/Server, which is a kind of operation mode in which the server receives the browser’s request, obtains the data from the database, runs the processing on the server, and returns the running result to the browser [8]. The B/S structure is shown in Figure 1.

images

Figure 1 System B/S structure optimization.

The system adopts JSP technology based on Web, adopts three-tier B/S (Browser/server) mode, takes the web server as the center, and the client accesses the background database connected to the web server through the browser. JSP technology is a technology used to develop dynamic web applications. It is a Java platform technology mainly used to create applications with dynamic web content. The technology of B/S mode, which is convenient for users, is the network technology of Internet. This technology is especially suitable for online information publishing. The network assisted instruction system based on B/S is a network assisted platform to carry out classroom teaching activities. It aims to encourage and support learners to study actively, meet learners’ personalized learning needs, promote full communication between teachers and students, and help to improve teaching quality and cognitive level. It mainly includes teaching resource database, virtual learning community, simulated examination room and so on. By using the network aided instruction system based on B and is, teachers can easily make electronic handouts and multimedia courseware, store them in the teaching server for students to use, and manage them safely and effectively. The Internet provides students with personalized learning programs, which facilitates their autonomous learning. Further optimization of system structure and functional parameters is shown in Table 2:

Table 2 Configuration of system B/S structure performance parameters

Serial Number Name Function
First floor browser (1) Explain HTML
(2) Display web content
The second floor Web server (1) Receive browser request
(2) Generate code to return to browser
The third layer database (1) Receive web server request
(2) Database operation
(3) The running results are returned to the web server

In the process of teaching, the network aided teaching system based on B/s breaks the shackles of traditional teaching mode, provides favorable conditions for students to participate, provides rich and vivid teaching resources for learners, provides powerful tools for discovering knowledge, exploring knowledge and expressing ideas, and helps to cultivate students’ innovative ability. Through the network technology, we can realize the sharing of educational resources, improve the way of learning, realize the information exchange between teachers and students, and realize the open, long-term and extensive interactive teaching. Through the interactive teaching, we can make students deeply understand the difficulties of the course, and enhance the ability of image thinking and creativity. On the other hand, multimedia is used to describe the subject from all directions and angles, which makes the abstract knowledge vivid, vivid, concrete and intuitive, and makes it easy for users to master what they have learned. Through the organization, help and promotion of teachers, students can construct meaningful knowledge independently through cooperation, dialogue and communication with teachers and classmates, so as to obtain new knowledge and form their own knowledge structure system. In the design of course aided instruction system, the main body of the system is student users, and the main body of system maintenance and management is teachers [9]. In the auxiliary teaching system of photographic image intelligent fuzzy course, students can log in to the system through the browser and register users to carry out corresponding operations, such as browsing the relevant information of the course, submitting difficult questions and viewing the answering situation through the web browser, online testing and viewing data statistics, viewing and submitting assignments, etc., while administrators and teachers can work in the background [10]. After receiving the request, the server runs the relevant program modules to deal with it, so as to improve the running effect of the system.

2.2 Software Function Optimization of Intelligent Fuzzy Aided Teaching System for Photographic Images

The intelligent fuzzy assistant teaching display of photographic image based on augmented reality and web is divided into object, rule, control, peripheral and so on. Object display includes image analysis, intelligent fuzzy assistant teaching and other object resources. After analyzing all kinds of virtual models and scene resources required for teaching, it is displayed in the system, which belongs to the most basic display in the system [11]. Rule display is to debug the communication rules and teaching resources, and provide the most basic functional services for intelligent fuzzy aided teaching of photographic images. Operation display includes the placement of virtual objects and basic roaming function, which is mainly applied to the user experience layer. Peripheral display is an important part of the whole photographic image intelligent fuzzy assistant teaching system to support the interaction between augmented reality and reality, which is convenient for the use of interactive peripherals [12]. The teaching exhibition hall is added to provide users with a more intuitive way to choose the courseware for students with different learning ability levels [13]. At the same time, students can also manage the courseware independently through the system teaching exhibition hall. Based on this, the main functions of the auxiliary teaching system structure are optimized. The functional structure of the auxiliary teaching system is shown in Figure 2.

images

Figure 2 Optimization of structure and function of auxiliary teaching system.

It can be seen that the auxiliary teaching system structure is mainly composed of four modules: teaching courseware, user information, learning results and bulletin board. The teaching courseware module is used to display some excellent teaching courseware resources, which is convenient for users to watch directly or download and edit the resources [14]. Users can also search for high-quality teaching resources in massive resources in the form of classified teaching courseware to complete teaching directly. In the user information module, the basic user information of the system can be used, such as user name, user avatar, etc. the user has the right to modify the personal user information [15]. At the same time, the module is convenient for the later management personnel to manage the user rights. The learning achievement display module is mainly used to display the learning achievements of the teaching courseware downloaded or edited by users themselves, which can be displayed in different ways, such as sand table mode, ordinary editing mode, etc. users can query the learning achievements of different students through the list in the system, find their own learning achievements or classify the learning achievements [16]. The bulletin board module is used to recommend high-quality learning achievement display or teaching resource sharing for users. The specific content in the bulletin board should be customized according to different operators [17]. Based on this, the user management module of teaching assistant system is further optimized. The user management module structure of the teaching assistant system is shown in Figure 3.

images

Figure 3 User management module of teaching assistant system.

The main objects involved in computer assisted instruction system are administrators, teachers and students. Administrators can manage the information of departments and teachers, teachers can reply to the questions raised by students, manage classes, real problem types, real problem explanation information, course related information (course introduction, information announcement, curriculum, teaching schedule, etc.), and manage online testing and learning Student users can ask questions, view the real topic explanation and course related information, conduct online testing and view data statistics, view and submit assignments, etc. Therefore, through the extraction of system domain concepts. Curriculum resource management includes two parts: Teachers’ management of curriculum resources and students’ selection of curriculum resources. Teacher resource management is that teachers provide various course resources to students through the system, including course video, course courseware, course progress, course homework, etc. [18]. According to the behaviorism learning theory, the curriculum resources uploaded by teachers should create a positive learning atmosphere for students, strengthen students’ positive behavior and eliminate negative behavior to the greatest extent. The curriculum resources uploaded by teachers should be sorted according to students’ cognitive order, from simple to difficult, from shallow to deep [19]. Curriculum resources should be combined with students’ learning experience as far as possible to improve students’ understanding of curriculum resources and their autonomous learning ability. According to the constructivist learning view, students are the main body of cognition, that is, students can learn actively [20]. Each student will construct his own understanding of new knowledge based on his own original experience, and re recognize and code the new knowledge. “Students should choose the curriculum resources uploaded by teachers according to their own cognitive structure, so as to improve their learning efficiency.” For the sake of security, only login users can use the teaching resources uploaded by teachers to learn. Further optimize the resource management function of the auxiliary teaching system. The specific function of optimizing course resource management is shown in Figure 4.

images

Figure 4 Optimization of curriculum resource management function.

The intelligent fuzziness of multimedia photographic images and the various characteristics of network communication technology are especially conducive to the realization of cognitive flexible hypertext learning environment, so we can use a variety of media to represent knowledge in multiple ways. Teaching activities must provide learners with multiple representation of knowledge, such as a variety of models, a variety of views, a variety of programs, etc., and encourage learners to construct knowledge in a variety of ways in the process of students’ learning [21]. Teaching design should pay attention to the construction of “cross shaped” structure composed of concepts and cases, and grasp complex knowledge from different cases and different angles. When abstract concepts change in the field of inferior structure, it is necessary to closely combine the generality and concreteness of knowledge, so as to ensure the flexibility of knowledge to adapt to the changing situation [22]. To further improve the homework management module and function of the system, teachers arrange the homework of the course according to the selected course, which includes filling in the overall information and the detailed information of the homework. The system mainly has the function of teachers assigning homework and students completing homework. The after-class management process of the optimized teaching system is shown in Figure 5.

images

Figure 5 Optimization of after class management process of teaching system.

As shown in the figure, the overall information of the assignment includes: course ID, assignment name, submission time and deadline. The detailed information of the assignment is the topic design of the assignment. There are four kinds of homework questions: single choice questions, multiple choice questions, short answer questions and application questions [23]. The information of single choice questions and multi choice questions should include the content, options, score and standard answers. The information of short answer questions and application questions should include the content, reference answers and score. In this way, based on the network assisted teaching system and supplemented by the traditional classroom teaching, it breaks through the space-time distance between teachers and students, realizes the maximum range integration and sharing of teaching resources, fills the gap in the traditional classroom teaching, and effectively improves the teaching efficiency [24]. Rectangular box describes each link of teacher-student classroom teaching, elliptical box describes the composition of auxiliary teaching system. As shown in the figure, the auxiliary teaching system has penetrated into every link of classroom teaching and become an indispensable tool for teachers’ teaching and students’ learning.

2.3 Realization of Intelligent Fuzzy Aided Teaching of Photographic Image

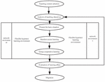
This paper evaluates the error of the output data information and the factors that lead to the error in each module before the output in the photographic image intelligent fuzzy assistant teaching system, and then calculates the influence of the error on the previous error to evaluate. Through continuous repetition, it completes the calculation of the accuracy of Teaching Resources Division in each stage of the photographic image intelligent fuzzy assistant teaching. In the BP neural network, the interactive channel of photographic image intelligent fuzzy auxiliary teaching resources is created [25]. The main input includes the factors that affect the accuracy of the division, and then the influencing factors are transferred to the middle layer through the corresponding means. Through the digital resource information processing core, the relevant information in the process of transmission is processed, and the results are transmitted to the output layer. The evaluation process of student learning behavior is shown in Figure 6.

images

Figure 6 Flow chart of learning behavior evaluation of CAI system.

According to the classification of photographic image intelligent fuzzy auxiliary teaching resources, this paper proposes three different types of teaching, and the calculation formula of the correct rate of students with different learning ability for the same type of topic is as follows:

i=1nk1i=1nk2=γ (1)

In the formula, P1 is the correct rate of students with different learning ability levels to the same type of questions; k1 is the number of students with visual type; k2 is the total number of students with visual type who answered the right questions. The influence factors in the process of system operation are calculated, and the penalty property function of the system is constructed

H(n)=γp¯(f(x),g(x)) (2)

In the above algorithm, p¯ is the constrained programming problem of the system; f(x) is the detection function; g(x) is the constraint function. The square root of the teaching assistant problem L is processed to obtain the accurate system stability detection function

T=lim1L+aH(n) (3)

In the above algorithm, a is the standard operation parameter of the system. The evaluation results are divided into grades, and the evaluation results are classified. Based on the measured values of the test system, the evaluation results are converted and marked as 0–100 numerical grades respectively. The benchmark image of each test system and the score value of the tested system are sorted out. The consistency of the scores is tested. The teaching contents in different stages and different testing contents and teaching periods in the same testing stage are evaluated respectively. The two groups of scoring values are compared and checked. If the difference between the scoring values is more than 20 points, it is regarded as the system testing results and discarded. If the effective scoring times given in the same testing stage are less than the total scoring times Finally, the average score, standard deviation and 95% confidence interval of each test image were calculated. The average stability algorithm is as follows.

U=12Ni=1nuij[T-H(n)] (4)

The standard deviation algorithm is as follows.

S=limx12δU-12 (5)

After the optimization of the remote control module structure of the multimedia online teaching system, the remote control process is optimized combined with the data mining algorithm. In the process of remote control of the teaching system, the load trend prediction method is selected to collect the relevant English teaching information as the auxiliary system control. This method uses the load characteristics to analyze most of the systems, and uses the system to calibrate the system The change trend of the early warning system. Further, according to the requirements of the system, the auxiliary teaching system provides users with the following functions: administrator oriented function, login, teacher management, department management and other functions. For students, there are login registration, course related information query, real question explanation query, question answering, online test and view data statistics, submit homework and other module functions. For teachers, there are student users and class management, course related information module management, question type management, real topic explanation module management and other functions. The system adopts B/S structure, and the overall design framework of the whole system is shown in Figure 7.

images

Figure 7 Overall design architecture of the system.

Multimedia network and other teaching equipment can edit, control and transmit text, graphics, images, animation, sound and other forms of information, so that students can obtain a learning environment close to the real world; The integration, interaction and synchronization of multimedia network technology can enable students to carry out the most extensive interactive learning, which is conducive to the formation of multi-dimensional and non-linear “cross crossing” state composed of concepts and cases. Learners can establish a “cooperative learning” mechanism through the omni channel interaction function of multimedia network technology, which is of great significance to the development of students’ advanced cognitive ability We have achieved remarkable results. In this process, teachers should pay attention to the order and method of teaching, so that learners can form horizontal and vertical links to knowledge points, and try to build knowledge network initially. Random access information is another feature of hypertext. Because of the hyperlinks between knowledge points, the same information can be obtained by different paths. This approach to information is not determined previously, it is similar to random. Learners can choose the access path according to their mastery of knowledge points. The application of random access teaching method emphasizes that teaching design is student-centered, that “situation” plays an important role in meaning construction, and that “cooperative learning” plays a key role in meaning construction. On this basis, the intelligent fuzzy auxiliary teaching mode of photographic graphics is further optimized, as shown in Figure 8.

images

Figure 8 Optimization of intelligent fuzzy aided teaching mode of photographic graphics.

Virtual learning community provides a communication platform for the interaction between teachers and students and students, which fully reflects the leading role of students and teachers. As the main body of information processing, learners, according to the different information they see and different angles of understanding problems, further reflect on their own ideas, reorganize their understanding and ideas, and complete the knowledge construction in the process of “reflection action reflection action”, so as to realize the cultivation of cooperative learning ability and metacognitive ability. The process of constructing learning community and realizing knowledge construction interactively reflects the learning view and teaching view of social constructivism and distributed cognition.

3 Analysis of Experimental Results

In order to verify the practical application effect of the photographic image intelligent fuzzy assistant teaching system based on augmented reality, the simulation environment of the photographic image intelligent fuzzy assistant teaching system and the traditional system is created by using the simulation experiment software. The platform and software used in the system design are shown in Table 3.

Table 3 Platform and software used in system design

Serial Number Platform/Software Function
1 WindowsXP Operating system
2 Apache Web server
3 MySQL Database server
4 SQL Manager for MySQL Database management
5 phpMyAdmin Database management
6 Dreamweaver Web application development
7 Adobe Photoshop Art and image processing

In practice, the teaching content is presented in the form of theme and teaching activities are carried out. The course is divided into four parts: first, before each classroom teaching, the teacher releases the main part of the content of this lesson to the teaching system; second, the teacher can release the syllabus, teaching progress, key and difficult points of teaching and other information in the teaching system; third, the teacher can release the homework or initiate discussion in the form of asking questions and tasks. However, teachers’ participation should be moderate and give students a space for full expression, debate and reflection. Taking Word 2003, a word processing software in computer culture foundation as an example. Before students use the auxiliary teaching system, teachers will publish the key and difficult points of the knowledge and the specific requirements of the task to the teacher resource database, which is convenient for students to consult. In order to provide students with teaching background materials, teachers should comprehensively study the knowledge content related to word from different levels and angles. There are two ways to present the materials: one is to use the written materials on the media, the other is to provide audio-visual materials that can be heard and seen. In order to stimulate students’ interest in learning, make students change passive acceptance learning into active inquiry learning, reasonable use of multimedia means, can achieve unexpected results, at the same time, appropriate incentive evaluation can promote students to further explore. Teachers use multimedia production technology to create a diversified, realistic and word related learning environment. The teacher will show the students the examples in word such as blackboard newspaper, diary and article with pictures and artistic words, so that they can write them after learning word, so as to stimulate their interest in learning word. According to the function of photographic image intelligent fuzzy assistant teaching system, test and simulation cases are created to gradually check whether the functional requirements of the system and users meet the implementation assumptions. In order to ensure the reliability of simulation results, a total of 600 cases of system error data and valid data are created, including 300 cases of error data and 300 cases of valid data. Through experiments to determine whether the system can be correctly implemented. Secondly, in the process of the experiment, different learning styles, students’ ability level and other factors that affect the experimental results are set uniformly. The above experimental data are respectively introduced into the photographic image intelligent fuzzy auxiliary teaching system and the traditional photographic image intelligent fuzzy auxiliary teaching system. The system is set as the experimental group and the traditional system as the control group. According to the above experiment, the simulation experiment is prepared to complete, and the data information in the experimental results is recorded, and the experimental results of the experimental group and the control group are compared as shown in the Table 4.

Table 4 Comparison of experimental results between experimental group and control group

Group Data Volume Correct Number of
Group (Error Data: Valid Data = 1:1)/Example Teaching Resources/Example
Experience group 200 98
400 197
600 294
Control group 200 65
400 101
600 234

images

Figure 9 Comparison test results.

According to the experimental data in the table, it can be seen that the correct number of teaching resources in the experimental group is significantly higher than that in the control group. In order to test the actual running effect of the stability test system of multimedia courseware aided instruction software, EDI hard disk array, optical fiber network and Ethernet are used to form a dual network structure of non-woven network. In the process of experimental detection, two servers are selected as MDC server and data server respectively. The gen switch adopts ciso757 switch, which connects the disk array and non-woven work site at the same time to complete the download and post production work. The detection experiment is carried out by using the Cisco ws-c3550 Ethernet switch. In the case of uncertain test quantity, the stability of IOT software architecture is taken as the test index and recorded. The specific test results are shown in Figure 9.

According to the above test results, compared with the traditional system, the proposed stability test system of multimedia courseware assisted instruction software has higher operation efficiency. In the test process, the higher the system immunity is, the better its stability is, and the accuracy of test results will also be improved. Further observation of the test curve shows that the proposed multimedia courseware assisted instruction software has higher operation efficiency The test time of the stability test system is only 60s, while that of the traditional system is more than 80s. Therefore, it is proved that the stability test system of the multimedia courseware aided teaching software has high accuracy and timeliness, which fully meets the research requirements. Therefore, the simulation experiment further proves that the photographic image intelligent fuzzy assistant teaching system based on augmented reality and web proposed in this paper is very different from the traditional teaching methods. The system effectively improves the accuracy of teaching resource allocation and learning ability of students of different majors, and has strong pertinence. Therefore, the system is more suitable for the actual photography image intelligent fuzzy auxiliary teaching.

4 Concluding

Through the design of intelligent fuzzy assistant teaching system of photographic images based on augmented reality and web, the traditional teacher-student communication platform and student learning platform system are effectively improved, and the related mobile devices and augmented reality technology are introduced into the system. It realizes the three-dimensional communication of photographic images and intelligent learning, intelligent fuzzy assistant teaching, and aims at students with different learning abilities Provide the teaching resources they need, improve the utilization rate of teaching resources, and provide better teaching services for teachers and students.

References

[1] Fahmi F, Alwy M. Design of Virtual Automotive Showroom with Augmented Reality Technology Using The Smartphone[J]. IOP Conference Series: Materials Science and Engineering, 2020, 03(1):12–19.

[2] Pettijohn KA, Peltier C, Lukos JR, et al. Virtual and augmented reality in a simulated naval engagement: Preliminary comparisons of simulator sickness and human performance[J]. Applied Ergonomics, 2020, 89(4):103–116.

[3] Lee S, Shim S, Ha H, et al. Simultaneous Optimization of Patient-Image Registration and Hand-Eye Calibration for Accurate Augmented Reality in Surgery[J]. IEEE Transactions on Biomedical Engineering, 2020, (15):8–16.

[4] Ahn SJ, Han SU, Al-Hussein M. 2D Drawing Visualization Framework for Applying Projection-Based Augmented Reality in a Panelized Construction Manufacturing Facility: Proof of Concept[J]. Journal of Computing in Civil Engineering, 2019, 33(5):32–47.

[5] Xia Y. Resource scheduling for piano teaching system of internet of things based on mobile edge computing[J]. Computer Communications, 2020, 12(21):158–164.

[6] Pedersen HB, Andersen JEV, Nielsen TG, et al. An experimental system for studying the plane pendulum in physics laboratory teaching[J]. European Journal of Physics, 2020, 41(1):15–23.

[7] Francisco Jose Sánchez Sutil, Jesús De la Casa Hernández, Ortega AC. Power Factor Compensation Using Teaching Learning Based Optimization and Monitoring System by Cloud Data Logger[J]. Sensors, 2019, 19(9):2172–2178.

[8] Shin-nosuke Suzuki, Yutaro Akimoto, Kengo Suzuki, et al. Development of A-txt system compatible introductory teaching materials for Electric Power Engineering using gaming simulation – ScienceDirect[J]. Procedia Computer Science, 2020, 176(11):1557–1566.

[9] Nancy W, Parimala A, Livingston LMM. Advanced Teaching Pedagogy As Innovative Approach In Modern Education System[J]. Procedia Computer Science, 2020, 172(10):382–388.

[10] Baumfalk B, Bhattacharya D, Vo T, et al. Impact of model-based science curriculum and instruction on elementary students’ explanations for the hydrosphere[J]. Journal of research in science teaching, 2019, 56(5):570–597.

[11] ZhiChao, Wang, Qing, et al. Research on the evaluation index system of college students’ class teaching quality based on association algorithm[J]. Cluster Computing, 2019, 22(6):13797–13803.

[12] Elsebaei M, Elnawawy O, Othman A, et al. Elements of Safety Management System in the Construction Industry and Measuring Safety Performance – A Brief[J]. IOP Conference Series Materials Science and Engineering, 2020, 974(11):12–16.

[13] Zarifin, Siswanto I, Solikin M, et al. Management Information System for Materials and Tools At Automotive Educational Workshop[J]. Journal of Physics: Conference Series, 2020, 1700(1):12–18.

[14] Erdem D, Beke A, Kumbasar T. A Deep Learning-Based Pipeline for Teaching Control Theory: Transforming Feedback Control Systems on Whiteboard into MATLAB[J]. IEEE Access, 2020, 12(18):7–16.

[15] Lee Y, Ahn N, Heo JH, et al. Teaching Where to See: Knowledge Distillation-based Attentive Information Transfer in Vehicle Maker Classification[J]. IEEE Access, 2019, 15(16):16–21.

[16] Veerasamy B, Annadurai S. Video compression using hybrid hexagon search and teaching–learning-based optimization technique for 3D reconstruction[J]. Multimedia Systems, 2020, 35(12):1–15.

[17] Pasquini C, Boato G, Boehme R. Teaching Digital Signal Processing With a Challenge on Image Forensics [SP Education][J]. IEEE Signal Processing Magazine, 2019, 36(2):101–109.

[18] Utami P, Hartanto R, Soesanti I. A Study on Facial Expression Recognition in Assessing Teaching Skills: Datasets and Methods[J]. Procedia Computer Science, 2019, 161(4):544–552.

[19] Theelen H, Willems MC, Beemt AVD, et al. Virtual internships in blended environments to prepare preservice teachers for the professional teaching context[J]. British Journal of Educational Technology, 2020, 51(1):194–210.

[20] Marji, Harly M. Design of independent full car suspension by using fuzzy control to improve ride comfort and steering ability of passenger car[J]. Journal of Physics: Conference Series, 2020, 17(18):12–39.

[21] Lin PH, Chen SY. Design and evaluation of a deep learning recommendation based augmented reality system for teaching programming and computational thinking[J]. IEEE Access, 2020, 12(3):1–15.

[22] Yu W, Huang Y, Hu B, et al. Optimization and improvement of software and theory comprehensive training[J]. Journal of Physics: Conference Series, 2021, 1732(1):12–34.

[23] Francisco Jose Sánchez Sutil, Jesús De la Casa Hernández, Ortega A C. Power Factor Compensation Using Teaching Learning Based Optimization and Monitoring System by Cloud Data Logger[J]. Sensors, 2019, 19(9):2172–2179.

[24] Shin-nosuke Suzuki, Yutaro Akimoto, Kengo Suzuki, et al. Development of A-txt system compatible introductory teaching materials for Electric Power Engineering using gaming simulation – ScienceDirect[J]. Procedia Computer Science, 2020, 176(5):1557–1566.

[25] ZhiChao, Wang, Qing, et al. Research on the evaluation index system of college students’ class teaching quality based on association algorithm[J]. Cluster Computing, 2019, 22(6):13797–13803.

Biography

images

Xiaoying Fan works at the Academy of Fine Arts, Hubei Normal University. I received the Bachelor’s degree in 2005 from Lu Xun Academy of Fine Arts and the master’s degree in 2012 from China Academy of Art. My research interests include artistic photography, artistic anthropology and photographic technology education. I have gone deep into ancient Chinese villages for photography creation for many times and visited people living in villages to learn about their lives and living conditions. I am full of interest in artistic anthropology and organically combines photography with artistic anthropology. My photographic works have participated in domestic photography exhibitions and won awards for many times. In the course of photography teaching, I try to introduce photography technology and has some experience.

Abstract

1 Introduction

2 Design of Intelligent Fuzzy Aided Teaching System for Photographic Images

2.1 Hardware Structure optimization of Intelligent Fuzzy Aided Teaching System for Photographic Images

images

2.2 Software Function Optimization of Intelligent Fuzzy Aided Teaching System for Photographic Images

images

images

images

images

2.3 Realization of Intelligent Fuzzy Aided Teaching of Photographic Image

images

images

images

3 Analysis of Experimental Results

images

4 Concluding

References

Biography