Study on the Evaluation Model of the Overall Post-Disaster Protection of the Linpan Settlement Landscape

Yushan Zhou1, Yunzhang Li1, Jie Yang1, 2,* and Heng Li1

1College of Architecture and Environment, Sichuan University, Chengdu, China
2 China Qingdao Research Institute, Qingdao, China
E-mail: yang_jie05@aol.com
*Corresponding Author

Received 13 September 2021; Accepted 29 December 2021; Publication 23 March 2022

Abstract

Linpan is a typical rural settlement and cultural landscape in the western Sichuan Plain. The protection of Linpan has positive and significant impacts on the people, who live in the Linpan that is in the process of post-disaster reconstruction, to re-establish their sense of belonging. By studying the core elements and pattern characteristics of traditional Lipan, we established an evaluation model for Linpan landscape overall protection. The post-disaster reconstruction is disaster has already occurred, and the government has been involved in reuse activities. Reconstruction and sustainable recovery refer to measures that help restore the livelihoods, assets, and production levels of emergency-affected communities. The model was used to assess 12 post-disaster reconstructions of Linpan settlements with an aim to obtain an effective model of holistic protection. The AHP method understands the structure of the problem and real hindrances that managers the while solving it. Holistic protection is an approach that seeks to incorporate all the components designed to be precautionary in an organization. the aim of the article is the post-disaster reconstruction mode that fully retains the traditional Linpan pattern and elements that are more beneficial to the continuation of regional culture.

Keywords: Linpan, protection, evaluation, western Sichuan Plain, post-disaster reconstruction, holistic protection, analytic hierarchy process for analysis.

1 Introduction

Along with the transition from the revitalization of rural economy in China to the comprehensive development of rural areas, the construction goals and requirements of “beautiful rural construction” were proposed for rural regional planning [1]. The rural landscape has received increasing attention, but it is still lacking protective development strategies with in-depth evaluation for the rural landscape. To this end, this work takes the Dujiangyan Linpan landscape as an example to study the overall protection evaluation model of the regional rural landscape. Linpan is a regional cultural landscape of typical rural settlements at the West Sichuan Plain [2]. During the “5/12 Wenchuan Earthquake” in 2008, Linpan settlements, mainly in the area of Dujiangyan and Pengzhou, were severely damaged. The post-disaster planning recommended a vast variety of reconstruction modes, resulting in the significant difference between the reconstructed and original Linpan settlements in terms of landscape and cultural forms. The protection of Linpan has a positive significance for rebuilding the sense of belonging of the people living in the Linpan after the disaster. It has been attracting more and more attention to conceive the effective overall protection of Linpan landscape.

As for international studies in rural landscape evaluation, in the 1990s, Britain [3] mainly relied on human sensory evaluation, yielding qualitative evaluation methods; in 2000, Hendriks et al. [4] in the Netherlands compared and evaluated the landscape quality between organic and regular farms through an expert scoring system. Since the earthquake in 2008, many studies on Linpan have been completed domestically. As for domestic studies, in 2008, Zhou and Qu [5] summarized the core characteristics of urban disaster recovery and reconstruction planning according to the concept plan of post-disaster reconstruction planning in Dujiangyan City; in 2016, Xue [6] studied the constructive impacts of geographic design on Linpan rural planning at Longmen Shan, western Chengdu; in 2018, Li [7] established the comprehensive quality evaluation model for western Sichuan Lipan landscape via the analysis of 103 rural landscape samples.

To date, domestic and international experts and scholars have used traditional planning methods to conduct protective exploration and practice and theoretical research on Linpan landscape. Some evaluation methods, such as the expert scoring method, are used to evaluate the quality of rural landscapes. However, the quality evaluation of Linpan landscape has not yet been systematic, and there are still many inconclusive factors in the protection of Linpan landscape. In this work, the analytic hierarchy process (AHP) is used to construct the holistic evaluation system for Linpan landscape protection (HESLLP). The AHP method is an effective analysis method in the construction of a landscape evaluation system. The evaluation matrix is constructed by the quantitative representation of the importance of each evaluation index of the landscape, and the weight is calculated. The accurate evaluation system is constructed according to the weights obtained, and the evaluation results are finally obtained. Before this, the relevant literature on Lipan landscape research had been thoroughly surveyed, the landscape characteristics of the Linpan in the post-disaster reconstruction area had been investigated, and consecutively consulted the Linpan landscape experts to ensure the scientific nature of the HESLLP system.

images

Figure 1 Landscape map of forest buildings, trees, farmland, water, residential life and culture.

images

Figure 2 Reconstructed villages in Dujiangyan city.

Dujiangyan is well-known for its natural field landscape and artificial water conservancy project, and these two features made it is on the “World Heritage List” [8]. The holistic evaluation system for Linpan landscape protection (HESLLP) is a multi-level complex system composed of multiple elements. With reference to the evaluation index selection of the rural landscape evaluation system in recent years [9] Unfortunately on May 12, 2019, an huge earthquake occurred, resulting in severe damage to the traditional Linpan settlement landscape at Dujiangyan. The elements of nature, ecology, production, and dwelling that are formed by the long-term life of local traditional residents became fragile (see Figure 1), so it is an urgent need to protect these elements in all aspects. Dujiangyan Linpan is located at the third circle of western Sichuan Linpan, scattering over the plain; up to 2009, there was 306 sites where is of more than 10 residents, the total area reached 4261828 m2 with an average of 115.72 m2 per person; the density of the Linpan was 0.34 per km2, and the resident population was 0.34%. Under the influence of the government’s planning policies, the reconstruction of the Dujiangyan Linpan was affected by the construction of new rural communities in the traditional Linpan settlement landscape, and the regional culture of the Linpan was destroyed. By visiting and investigating the intact traditional Linpan settlements in the Dujiangyan area, the core characteristics of the overall protection of the Linbpan landscape were obtained, interpreted, and summarized. Through on-site investigation and comparison, we selected 12 representative Linpan reconstruction samples, which are Xiangrong, Heming, Jinyang, Luchi, Shipan, Qipan, Huaxi, Taian, Chaping, Xujia, Songjia, and Rongjia (see Figure 2). We used the AHP method to evaluate the overall protection of the post-disaster reconstruction of the 12 Linpan settlements.

2 Methodology

2.1 Selection of Criteria and Indicator Layers

The holistic evaluation system for Linpan landscape protection (HESLLP) is a multi-level complex system composed of multiple elements. With reference to the evaluation index selection of the rural landscape evaluation system in recent years [9] and the consideration of the recommendations from Linpan landscape experts, we selected the criteria and indicator layers of HESLLP in accordance with the characteristics of Lipan landscape protection.

The Linpan in western Sichuan contains rich elements of nature, ecology, production and dwelling. These elements are formed through long-term historical development and show the unique regional culture of western Sichuan. Therefore, the Linpan’s environment and landscape at protection points must be protected in all aspects. The characteristics of the overall protective elements of the intact Linpan settlement in Dujiangyan area are as follows: (1) The core characteristics of the material landscape form: the Linpan is a rural landscape, which includes surrounded wilderness, middle jungle, and small bridge. It is a unique combination of courtyards, buildings, trees, farmland, and water system elements. (2) The core characteristics of the cultural landscape form: the Linpan is the product of farming culture. As a self-sufficient living production system, it has the typical characteristics of rural cultural landscape: people living close to the field, which is convenient for farming; relying on locally available materials to meet the living needs, which is of ease and comfort; the agricultural and sideline productions are full of vitality; with the clan relationship, the villagers are close to each other, the interpersonal relationship is friendly, and the folk culture is rich. Therefore, the core elements of the material landscape and cultural landscape become the key factor to the overall protection of the Linpan. In order to accurately evaluate the landscape of the Linpan settlement after the disaster, the material landscape protection and cultural landscape protection are used as the criterion layers to construct the HESLLP model.

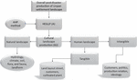
Through the actual investigation and the consultation of 11 Lipan experts, we finally selected 9 three-level evaluation indicators, including five evaluation indexes for the material landscape protection, i.e. architectural landscape inheritance, forest landscape inheritance, field landscape inheritance, water landscape inheritance and settlement form inheritance, and four evaluation indexes for the cultural landscape protection, i.e. retention of farming culture, lifestyle tradition, folk customs, and side-line production, by which the rating system was ultimately built (see Figure 3). The evaluation indicators of either subsystem are independent and yet related to each other. The resulting evaluation system can objectively reflect the current state, level and quality of the Lipan’s landscape protection.

images

Figure 3 The holistic evaluation system for Linpan landscape protection.

images

Figure 4 Process of cultural landscape protection.

The above Figure 4 determines the process of cultural landscape protection with AHP and HESLLP methods of process for evaluation.

2.2 The Weight of Evaluation Indicators and the Establishment of Scoring Standards

The weight of the evaluation index was established by the “1-to-9 scale method” [10]. The relative importance of the indicators is represented by five scores of 1, 3, 5, 7, and 9, which are corresponding to Equally Important, Slightly Important, Significant, Strongly Significant, and Extremely Significant, while 2, 4, 6, and 8 are intermediate values for evaluation. Eleven experts with experience in Linpan research and practice were invited to evaluate the weight of subsystems and indicators, and each expert made independent judgments during the evaluation process (results were shown in Table 1).

After the weights of the indicators were determined, the scoring criteria of each index were determined. As for the inheritance of the architectural landscape, a value of 1, 3, 5, 7 and 9 is corresponding to exotic style, modern style, Chinese classical style, eclectic style of western Sichuan folk house, and traditional residential style of western Sichuan respectively; as for the inheritance of forest landscape, field landscape, water landscape, and settlement pattern, a value of 1, 3, 5, 7, and 9 was corresponding to very low, low, moderate, high, and very high; as for the retention of traditional farming culture, a value of 1, 3, 5, 7, and 9 was corresponding to very little, little, moderate, rich, and very rich; as for the tradition of lifestyle, a value of 1, 3, 5, 7, and 9 was corresponding to urbanization, modernization, eclecticism, localization, and tradition; as for the retention of folk customs and sideline production, a value of 1, 3, 5, 7 and 9 was corresponding to very low, low, average, high, and very high. The Table 1 states the weight of the evaluation index with different factors.

Table 1 Weight of the evaluation index

Expert Label Expert 1 Expert 2 Expert 3 Expert 4 Expert 5 Expert 6 Expert 7 Expert 8 Expert 9 Expert 10 Expert 11
The material landscape protection 0.6 0.4 0.5 0.68 0.6 0.7 0.68 0.65 0.6 0.65 0.6
The cultural landscape protection 0.4 0.6 0.5 0.32 0.4 0.3 0.32 0.35 0.4 0.35 0.4
Forest landscape inheritance 0.25 0.1 0.15 0.2 0.25 0.25 0.21 0.25 0.3 0.3 0.2
Architectural landscape inheritance 0.2 0.25 0.1 0.12 0.15 0.1 0.2 0.15 0.2 0.2 0.1
Water landscape inheritance 0.1 0.25 0.05 0.18 0.25 0.15 0.1 0.1 0.1 0.1 0.3
Field landscape inheritance 0.1 0.1 0.1 0.1 0.15 0.1 0.21 0.15 0.2 0.2 0.2
Settlement form inheritance 0.35 0.3 0.6 0.5 0.2 0.4 0.28 0.35 0.2 0.2 0.2
Retention of farming culture 0.25 0.15 0.3 0.25 0.4 0.35 0.25 0.3 0.3 0.3 0.3
Lifestyle tradition 0.25 0.25 0.3 0.25 0.25 0.35 0.26 0.25 0.2 0.3 0.4
Folk customs 0.4 0.4 0.3 0.35 0.3 0.2 0.25 0.35 0.3 0.2 0.2
Sideline production 0.1 0.2 0.1 0.15 0.05 0.1 0.24 0.1 0.2 0.2 0.1

2.3 The Establishment of the Evaluation Model

Material landscape protection evaluation and cultural landscape protection evaluation are the core components of Linpan landscape protection evaluation. Through consulting Lipan experts, the evaluation of the material landscape and cultural landscape was realized by scoring at evaluation indexes, such as the inheritance of building landscape or the retention of the agricultural culture, and calculating. The material landscape protection evaluation model and the cultural landscape protection evaluation model are based on the linearly weighted moving average. On the basis of the combination of expert’s score at each index and its weight, we weighted the subtotal score of material or cultural landscape layer and then averaged it by the number of participating experts to get the index’s final evaluation value.

The HESLLP can comprehensively reflect the state of the overall protection of the Linpan landscape and the degree of realization of the management objectives. The comprehensive rating model uses the linearly weighted moving average to sum the scores of each index and the weights of the corresponding layers, gives each expert an evaluation value of the one-way system, weights the scoring points of each expert, and finally weighted averaged at the target level calculation to obtain a comprehensive evaluation score.

Wi – weight assigned ith trailing days factor,

Pi – data value of the previous day,

ML – number of periods in the moving average,

l – total number of observations,

i – 1 = series start at total period,

By calculating through the formula (1), formula (2), and formula (3), we were able to obtained the scores for the material landscape protection evaluation, the culture landscape protection evaluation and the HESLLP.

{PxML=i=1lPiMLWiMLi=1lWiML=1PML¯=x=1nPxMLn=x=1n(i=1lPiMLWiML)n (1)
{PxCL=j=1mPjCLWjCLj=1mWjCL=1PCL¯=x=1nPxCLn=x=1n(j=1mPjCLWjCL)n (2)
{Px=PxMLWML+PxCLWCL=(i=1lPiMLWiML)WML+(j=1mPjCLWjCL)WCLWML+WCL=1P¯=x=1nPxn=x=1n{(i=1lPiMLWiML)WML+(j=1mPjCLWjCL)WCL}nPxML=i=1lPiMLWiMLi=1lWiML=1PxCL=j=1mPjCLWjCLj=1mWjCL=1 (3)

2.4 Analytic Hierarchy Process for Analysis

The (AHP) Analytic Hierarchy Process is used for organizing and analyzing the process of complex decision making with the help of math and psychology. It is a powerful and simple method for decision making and it basically used for selection and prioritization projects and it allows to gather the strategies as a weighted set that is used to analyse the score of projects. The following is the pseudocode for AHP process with weights.

Pseudocode for Analytical Hierarchy process:

Step 1: calculate sum of weight function values,

Input = W1, w2,…wn

Step 2: landscape protection evaluation,

Step 3: material landscape protection evaluation,

PML¯=x=1nPxMLn=x=1n(i=1lPiMLWiML)n

Step 4: cultural landscape protection evaluation,

PCL¯=x=1nPxCLn=x=1n(j=1mPiCLWiCL)n

Step 5: use the condition,

WML+WCL=1

Step 6: condition is proved, calculate data value of the previous days.

Step 7: output,

j=1mWjCL=1

3 Results and Discussion

3.1 Evaluation Results for Material Landscape Protection

The evaluation results for material landscape protection are as in Table 2. According to the material landscape protection evaluation model, the higher the score of the evaluation results, the better the quality of the Linpan material landscape protection. From the evaluation results in Figure 4, the material landscape protection at Huaxi Village is the best, whereas the worst is at Shipan Village. Compared with other villages in the study, Huaxi Village is in line with the characteristics of traditional local dwellings. At the same time, it has a good natural forest, water and field landscape pattern; the settlement form follows the traditional Linpan settlement style and has not overwhelmed by modern new town’s style. As a result, its traditional Linpan material forms have been better protected. The post-disaster reconstruction at Shipan Village is mainly based on imitating urban apartment-style dwellings, which destroys the traditional Linpan-dwelling styles and has a great influence on the production and living habits of traditional residents. The Table 2 determines the evaluation result for material landscape protection.

Table 2 The evaluation results for material landscape protection

Scoring
Object
(Village) Xiangrong Heming Jinyang Lvchi Shipan Qipan Huaxi Taian Chapin Xujia Songjia Rongjia
The material landscape protection score (PML¯) 6.32 6.67 4.84 3.28 3.03 3.59 8.05 5.11 3.32 7.35 7.10 7.46

images

Figure 5 Histogram of the material landscape protection.

The Figure 4 states the graphical representation of the Histogram of the material landscape protections for different landscapes.

3.2 Evaluation Results for Cultural Landscape Protection

The evaluation results for culture landscape protection are shown in Table 3. According to the Linpan culture landscape protection evaluation model, the higher the score of the evaluation results, the better the quality of the cultural landscape protection. From the evaluation results in Figure 5, the cultural landscape at Huaxi Village is the best, while the worst is at Shipan Village. Compared with other villages in the study, Huaxi Village retains traditional farming methods, and the core elements of cultural landscapes, such as lifestyle and folk customs, are also the best reserved, which is in line with the living habits of people prior to the disaster. The Shipan Village subverted the original Linpan settlement pattern, which affected the lifestyle of traditional residents to a certain extent and weakened the social and cultural value of the Linpan. The Table 3 states the evaluation results for cultural landscape protection.

Table 3 The evaluation results for cultural landscape protection

Scoring
Object
(Village) Xiangrong Heming Jinyang Lvchi Shipan Qipan Huaxi Taian Chapin Xujia Songjia Rongjia
The cultural landscape protection score (PCL¯) 5.59 5.35 4.82 3.51 3.17 3.99 6.52 4.26 3.32 5.60 6.25 6.20

images

Figure 6 Histogram of the cultural landscape protection.

The Figure 5 states the graphical representation of the Histogram of the cultural landscape protection for different landscapes.

3.3 Evaluation Results for HESLLP

The results of the HESLLP are shown in Table 4. According to the HESLLP model, the higher the score of the evaluation results, the better the quality of the protection of the Linpan material landscape. From the evaluation results (Figure 6), the HESLLP at Huaxi Village was the best, yet the worst is at Shipan Village. The post-disaster reconstruction process at Huaxi Village is based on the remodelling strategy of repairing or duplicating traditional houses in western Sichuan. It intentionally protects the spatial pattern, natural environment, and agricultural cultural landscape of the Linpan. Therefore, when experts conducted rating, they had the highest landscape perception for Huaxi Villiage’s material landscape and cultural landscape. The post-disaster reconstruction at Shipan Village adopts the planning method of modern urban apartment-style community, which greatly impacts the local traditional Linpan landscape and the production and lifestyle of traditional rural residents. The Table 4 determines the evaluation of HESLLP results.

Table 4 The evaluation results for HESLLP

Scoring
Object
(Village) Xiangrong Heming Jinyang Lvchi Shipan Qipan Huaxi Taian Chapin Xujia Songjia Rongjia
HESLLP score (P¯) 6.04 6.17 4.81 3.40 3.07 3.77 7.48 4.81 3.35 6.68 6.76 6.97

images

Figure 7 Histogram of HESLLP.

The Figure 6 states the graphical representation of the Histogram of HESLLP for different landscapes.

4 Conclusion

This work takes Dujiangyan Linpan landscape as an example to study the overall protection evaluation model of regional rural landscape. By studying the core elements and pattern characteristics of traditional Lipan, this work’s findings shed light on the protection of rural regional cultural landscape. From the perspectives of material landscape protection and cultural landscape protection of Linpan, a post-disaster HESLLP model has been established via the analytic hierarchy process. According to the specific evaluation results, the post-disaster reconstruction method could make a significant impact on the protection and inheritance of Linpan’s material and culture landscapes. The evaluation results confirm that the post-disaster reconstruction mode that fully retains the traditional Linpan pattern and elements is more beneficial to the continuation of regional culture, and that the planning model of modern small town-style has an invert impact on the traditional rural landscape.

Acknowledgments

The authors gratefully acknowledge the financial support from China Qingdao Research Institute, Sichuan University, the National Nature Science Foundation of China under Grant (No. 51308360), Science and Technology Plan Project in Sichuan province (No. 2014GZ0133), Social Science Foundation of Sichuan Ministry of Education (No. LYC13-04), We would like to thank the anonymous referees for commenting on this paper.

References

[1] Wang Jingxin, Zhi Xiaojuan (2018). Rural Revitalization in China and its Regional Spatial Reconstruction: Case Study and Prospects of “Building up Characteristic Towns with Beautiful Countryside”to Revitalize Chinese Countryside. Journal of Nanjing Agricultural University (Social Sciences Edition), 18(2), 17–26.

[2] XueFei, Zhu Zhanqiang (2013). The Research of Linpan Culture Landscape Conservation. Chinese Landscape Architecture, 29(11), 25–29.

[3] Li Yuqi, He Jie, et al. (2017). Progress and Prospects in Researches on Rural Landscape Quality Assessment. Journal of Sichuan Forestry Science and Technology, 38(4), 53–57.

[4] K. Hendriks, D.J. Stobbelaar, J.D. van Mansvelt (2000). The appearance of agriculture: An assessment of the quality of landscape of both organic and conventional horticultural farms in West Friesland. Agriculture, Ecosystems & Environment, 77(1–2), 157–175.

[5] Zhou Ke, Qu Jun (2008). Core characteristics of post-disaster city reconstruction planning: review of international competition for Dujiangyan. City Planning Review, (11), 87–92.

[6] Xue Fei, Dang Anrong, et al. (2016). Rural Landscape Planning Research on the Sanba Village in Chengdu Longmen Mountain. Landscape Architecture, (5), 106–113.

[7] Li Yuqi, Luo Yishuang, et al. (2018). Establishment of the Evaluation System for Rural Landscape Quality Based on Analytic Hierarchy Process: Taking Western Sichuan Linpan As an Example. Journal of Northwest Forestry University, 33(2), 263–268.

[8] Peng Wanzhong (2010). The Heritage-centered Post-Disaster Reconstruction Planning and Implement of Urban and Rural Areas in Dujiangyan. Urban Planning Forum, (3), 56–61.

[9] Xie Hualin, Liu Liming, Gong Dan (2003). Indexes System and Fuzzy Synthetic Judgment of the Esthetic Effects Evaluation of Rural Landscape–A Case Study in Baijiatuan Village, Haidian District, Beijing City. Chinese Landscape Architecture, 19(1), 59–61.

[10] Chen Cuiyu, Yang Shanyun, et al. (2014). Establishment of plant landscape evaluation system for residential area in Liuzhou city based on Analytic Hierarchy Process. Journal of Central South University of Forestry & Technology, (6), 134–140.

Biographies

images

Yushan Zhou Graduated from College of Architecture and Environment, Sichuan University, and got the degree of Master of Engineering in Landscape Architecture. Her research direction was Landscape Architecture Planning and Design.

images

Yunzhang Li is the deputy dean, professor and doctoral supervisor of College of Architecture and Environment, Sichuan University. His research fields mainly include: East Asian architectural history, Huizhou architectural research, Tibetan residential architecture research, church architecture research, pension architecture research, Japanese garden research, Chinese traditional garden research, etc.

images

Jie Yang is an associate professor at College of Architecture and Environment of Sichuan University. Her main research fields are rural ecotourism and agricultural landscape planning, landscape ecological planning and design, community park and affiliated green space design and campsite planning and design, and post-disaster human settlements reconstruction.

images

Heng Li is a research assisstant in College of Architecture & Environment, Sichuan University, China. He is completed his Doctor of Landscape Architecture in Architecure Landscape College from Beijing Forestry University, China. His area of interest includes the landscape planning and design, regional landscape system, regional ecological network. He is currently researching on sustainable ecology in urban and rural.

Abstract

1 Introduction

images

images

2 Methodology

2.1 Selection of Criteria and Indicator Layers

images

images

2.2 The Weight of Evaluation Indicators and the Establishment of Scoring Standards

2.3 The Establishment of the Evaluation Model

2.4 Analytic Hierarchy Process for Analysis

Pseudocode for Analytical Hierarchy process:

3 Results and Discussion

3.1 Evaluation Results for Material Landscape Protection

images

3.2 Evaluation Results for Cultural Landscape Protection

images

3.3 Evaluation Results for HESLLP

images

4 Conclusion

Acknowledgments

References

Biographies