A New Grey Prediction Model and Its Application in Renewable Energy Consumption

Bi Ge* and Zhenyan Shang

Chongqing College of International Business and Economics, Chongqing, 401520, China
E-mail: meilixiaoyu2024@163.com
*Corresponding Author

Received 26 June 2024; Accepted 08 August 2024

Abstract

Renewable energy is an energy resource that can be used continuously. At present, international oil prices continue to rise, the problem of global climate change is becoming increasingly prominent, and renewable energy and clean energy have ushered in a new round of development opportunities. Based on the new gray prediction model, this paper forecasts the consumption of renewable energy and further analyzes the sustainable development of renewable energy. In this paper, the combinatorial optimization method of cumulative order, background value coefficient, and initial conditions, parameter optimization combination, parameter combinatorial optimization process of the gray prediction model, and parameter optimization mechanism based on the PSO algorithm are proposed, and the reduction error analysis is carried out. The consumption of wind power and photovoltaic renewable energy is forecasted, and three different forecasting methods as exponential smoothing method, time series analysis method, and new gray forecasting method are compared, and the wind speed, irradiation intensity, and load are forecasted by these three different forecasting methods. Compared with the time series analysis method and the exponential smoothing method, the RMSE of the new grey prediction method is reduced by 127.12% and 160.59%, and the error rate is reduced by 3.16% and 4%, respectively. Based on the consumption forecast of renewable energy, this paper analyzes its sustainability from three directions economy, resource supply, and environment, and finally gives energy policy recommendations.

Keywords: Renewable energy, solar power, new grey prediction model, sustainability analysis, energy policy.

1 Introduction

Energy is the key material foundation to promote the development and progress of modern human society. On a global scale, it is not only an important strategic resource in the fields of economy, politics, culture, and military but also the core pillar of national development. Looking back at human history, it is found that every major civilization’s progress and technological breakthrough is often accompanied by the promotion of energy utilization methods and energy technology innovation [1]. As the world’s largest developing country, China has experienced rapid social and economic growth and made remarkable achievements in economic development during the past decades of reform and opening up. With industrialization and population growth, global energy consumption continues to rise, while the reserves of traditional fossil fuels are limited, and burning fossil fuels will release a large number of greenhouse gases, exacerbating global climate change. The development of renewable energy is therefore a key strategy to reduce dependence on fossil fuels, mitigate climate change, improve energy security and promote sustainable development. With China’s rapid rise, the demand for and consumption of renewable energy continues to grow rapidly.

In power system planning and operation, forecasting the consumption of renewable energy is crucial. In short, the forecasting of the power system aims to estimate in advance the energy demand at some stage in the future [2]. To make this prediction accurately, it must first reveal the internal change law of power consumption data. This is usually done by analyzing historical power data and exploring the relationship between these data and influencing factors, which is the basis for understanding the inherent laws of power data. Many domestic and foreign scholars have conducted extensive research in the field of power forecasting [3]. Some common forecasting methods in use today include the moving average method, trend analysis, time series forecasting, exponential smoothing method, neural network, and grey model forecasting. Since its inception in 1970, the ARIMA (Autoregressive Integrated Moving Average) model has served as a foundational tool for time series forecasting, gaining prominence as a go-to model for such analyses [4]. The advancement of computational capabilities and the emergence of machine learning have led to innovative approaches to energy consumption prediction. For instance, the seasonal exponential smoothing method advanced by Taylor [5] and colleagues demonstrates enhancements in forecasting precision. In parallel, the integration of neural networks into energy consumption forecasting models has been instrumental in capturing the intricate nonlinear dynamics at play between energy usage and various influencing variables. This integration has elevated the predictive process to a more rigorous and accurate standard. On the other hand, the grey system theory, pioneered by the Chinese scholar Prof. Deng Julong [6] in 1982, has made significant strides in handling uncertain and incomplete information within system modeling. However, when compared to the capabilities offered by neural networks, particularly in terms of functional scope, information processing, and prediction accuracy, grey system theory might present certain limitations. Grey system theory is mainly concerned with the modeling of fuzzy systems, but its ability to deal with system relationship analysis, modeling, prediction, and decision is relatively limited.

Each of the above methods and models has unique advantages and limitations, which affect the accuracy of prediction. Therefore, how to combine the advantages of each to make up for the shortcomings, how to select the most appropriate forecasting method according to the specific research needs, and even develop a new forecasting method, have become the key direction of the research community to pursue accurate forecasting. To solve the above problems, this paper combines particle swarm optimization algorithm with data prediction, proposes a new gray prediction model to predict the use of renewable energy, and deeply discusses the sustainable development of renewable energy. This paper introduces how to improve the construction process of the grey prediction model by combining the cumulative order, background value coefficient and initial conditions, and parameter optimization combination. In addition, the parameter optimization mechanism based on particle swarm optimization (PSO) is introduced and verified by the reduction error analysis. The study also forecasts renewable energy consumption from wind and solar, and compares exponential smoothing, time series analysis, and new gray forecasting methods, using all three simultaneously to predict wind speed, solar radiation intensity, and power load.

2 Parameter Optimization of Grey Prediction Model Based on Particle Swarm Optimization (PSO)

2.1 Parameter Combination Optimization

The gray prediction mannequin relies upon key parameters, which include the order of accumulation, the historical past cost coefficient, and the initialization conditions. The core content material of this chapter talks about how to reap the high-quality mixture of these parameters to optimize the overall performance of the gray prediction mannequin [7]. The cumulative era is a statistics processing technological know-how that displays the evolution of regulation and improvement style of unsure information. The randomness of the authentic information can be decreased via the era system of sequence accumulation, to expose the hidden vital traits and legal guidelines in the records extra truly [8]. The so-called accumulation order refers to the variety of instances the grey accumulation is generated, and the first-order accumulation era sequence is additionally recognized as the one-time accumulation technology sequence. Under regular circumstances, the accumulation order in the grey prediction mannequin is set to an integer.

Single-summation generates sequence:

X(1) =(x(1)(1),x(1)(2),,x(1)(n))
x(1)(k) =i=1kx(0)(i),k=1,2,,n (1)

Where X(1) is a cumulative birth sequence of X(0).

Single-decrement generation sequence:

X(r) =(x(r)(1),x(r)(2),,x(r)(n))
x(r)(k) =i=1kΓ(r+k-i)Γ(r+k-i)Γ(r)x(0)(i),k=1,2,,n (2)
X(r-1) =(x(r-1)(1),x(r-1)(2),,x(r-1)(n))
x(r-1)(k+1) =x(r)(k+1)-x(r)(k),k=1,2,,n (3)

Multiple accumulation generator:

(X(q))(h) =(X(h))(q)=X(h+q) (4)
X(0) =(X(r))(-r)=(X(-r))(r) (5)

The technology of adjoining imply is a smoothing method that goals to decrease the impact of severe records factors on the motion of the grey mannequin using calculating the suggestion of adjoining facts points. When setting up the sequence of adjoining suggest values Z(1), every adjoining fee is assigned a positive weight, which is known as the history fee coefficient [9]. When constructing a mannequin in a realistic application, the historical past fee coefficient is commonly set to 0.5. In the regular gray prediction model, the sequence of adjoining potential is composed of the suggested values of adjoining values in the cumulative sequence.

Z(1) =(z(1)(1),z(1)(2),,z(1)(n))
z(1)(k) =0.5x(1)(k)+0.5x(1)(k-1),k=2,3,,n (6)

Where Z(1) is the adjacent mean generating sequence of X(1).

For the gray prediction mannequin with optimized accumulation order, the adjoining implied producing sequence is the suggestion of adjoining factors of the r order cumulative producing sequence X(r).

Z(r) =(z(r)(1),z(r)(2),,z(r)(n))
z(r)(k) =0.5x(r)(k)+0.5x(r)(k-1),k=2,3,,n (7)

Where Z(r) is the adjacent mean generating sequence of X(r).

The determination of historical past fees is very essential for the accuracy of the gray prediction mannequin and the estimation of the improvement coefficient. To decorate the accuracy of the prediction mannequin and amplify its applicability in unique fields, it can seriously change the regular historical past values into weighted sums primarily based on first-order cumulative generated sequences [10]. In this process, it uses the golden part ratio to decide the highest quality weight, to extra efficiently replicate the dynamic modifications of the sequence and enhance the reliability of the prediction results.

Zξ(1) =(zξ(1)(2),zξ(1)(3),,zξ(1)(n))
zξ(1)(k) =ξx(1)(k)+(1-ξ)x(1)(k-1),k=2,3,,n (8)

For a grey prediction model with optimized accumulation order, the smoothing sequence of its independent variables is the weighted sum of adjacent elements of the sequence X(r) generated by the r-order accumulation, as shown in Equation (2.1).

Zξ(r) =(zξ(r)(2),zξ(r)(3),,zξ(r)(n))
zξ(r)(k) =ξx(r)(k)+(1-ξ)x(r)(k-1),k=2,3,,n (9)

The preliminary condition, additionally acknowledged as the preliminary cost or iterative base value, is the beginning factor of deducing the time response feature of the gray prediction mannequin and a direct component affecting the prediction accuracy of the model. The standard gray prediction mannequin normally selects the first facts x(0)(1) in the authentic sequence as the preliminary value.

x^(0)(k) =i=0k-1(-1)iΓ(r+1)Γ(i+1)Γ(r-i+1)x^(r)(k-i),k=2,3,,n (10)

In the traditional grey prediction model, the cumulative order, the background value coefficient, and the initial condition are set to fixed values, which are r=1, ξ=0.5, Csz=x(0)(1) respectively. The mixed optimization approach of cumulative order, historical past price coefficient, and preliminary stipulations is relevant to the gray prediction mannequin containing these three parameters [11]. The development technique of the gray prediction mannequin of parameter blended optimization consists of 5 steps, particularly information series, and analysis, gray prediction mannequin selection, mannequin development, and parameter optimization, mannequin simulation and overall performance testing, and gadget fashion prediction [12].

Traditional background values are converted to weighted sums based on first-order Accumulated Generating Operation (AGO) sequences, which have the following advantages in grey forecasting models: By accumulating the original data, AGO can smooth the random fluctuations in the data series and make the trend of the data series more obvious, thus improving the stability and prediction accuracy of the prediction model. The AGO operation can smooth the data series, reduce the influence of noise and outliers, and make the data series more stable, which is conducive to the construction of the model and the stability of the prediction results. Traditional background value calculation methods may not be able to fully reflect the inherent law and trend of data series, but the weighted and background value calculation based on AGO series can better reflect the long-term trend and dynamic changes of data series, so that the model is more consistent with the actual data.

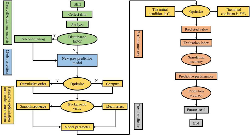
images

Figure 1 Grey prediction flow chart of parameter combination optimization.

To disclose the optimization mechanism of the parameter, aggregate of the gray prediction model, an instance of gray prediction mannequin with three-parameter aggregate optimization is adopted here. By the usage of the particle swarm optimization algorithm (PSO), this paper designed a drift chart to visually exhibit the parameter optimization process, as proven in Figure 1. The procedure of setting up the gray prediction mannequin of parameter mixture optimization is frequently divided into two parts. The first phase is a feature program, which builds the mannequin based totally on the parameter estimation method, time response formula, discount formulation, and overall performance taking a look at the index of the gray prediction model. This application covers all pending parameters, such as the order of accumulation, history cost coefficients, and preliminary conditions. The second part is the intelligent optimization algorithm program, specifically, the particle swarm optimization algorithm. This algorithm program calls the aforementioned grey prediction model function and optimizes one by one according to the order of accumulation order, background value coefficient, and initial conditions according to the optimization construction process [13]. During this process, the mean absolute percentage error (MAPE) is calculated and this result is fed back to the PSO program. Finally, the PSO program outputs the optimal accumulation order, background value coefficient, and initial condition values determined under the MAPE minimization condition. In short, the purpose of this process is to find the parameter values that optimize the performance of the model.

2.2 Model Property Analysis

The perturbation sure of the mannequin answer x is:

L[x(0)(1)] =|ε|κγ(n-1Bx+κγn-1BrxB) (11)
L[x(0)(k)] =|εζk-1|κγ(n-k+14Bx+1B
+κγn-k+14BrxB),k=2,3,,n (12)

It can be proved that the perturbation certain of the mannequin answer is:

L[x(0)(2)]=|εζ|κγ(n-74Bx+1B+κγn-74BrxB) (13)

Similarly, if the initial data x is disturbed, then the disturbance bound of the model solution x is:

L[x(0)(k)] =|εζk-1|κγ(n-k+14Bx+1B
+κγn-k+14BrxB),k=2,3,,n (14)

The matrix perturbation of certain concepts offers proof for the steadiness of the mannequin when the statistics factor is disturbed. According to this theory, as the pattern measurement of the records increases, the perturbation restriction expands accordingly, which explains why gray fashions are mainly appropriate for managing prediction issues with “small quantities of data”. In order to keep the data sample size constant and avoid large disturbance bounds in the model, methods such as uniform sampling, stratified sampling or Claudemont sampling are used to ensure the representativeness of the samples and avoid introducing too much noise due to random sampling. In the data preprocessing stage, the data set can be balanced by resampling techniques (such as oversampling a few categories or undersampling a majority of categories) to reduce the impact of class imbalance. Rolling prediction techniques can also be implemented [14]. This approach involves gradually replacing old data points while adding new ones, effectively reducing the potential for large perturbations.

The reduction error of the predicted value is:

|x^(0)(k)-x(0)(k)|<2ζk-1ε (15)

When ζ=1, the reduction error of the damped accumulation is the same as that of the traditional first-order accumulation model, both are 2ε. When ζ<1, the reduction error of damped accumulation is smaller than that of traditional first-order cumulative reduction error.

2.3 Comparison of Grey Generating Operators

To examine the variations between the 4 new gray-producing operators, Figure 2 suggests the prediction outcomes of GM(1,1) blended with 4 unique gray-producing operators. The 4 grey producing operators in Table 1 are used to change the standard first-order cumulative statistics era operation, and different modeling calculation steps continue to be unchanged. When the cumulative parameter is 1, the effects of the 4 cumulative gray fashions are equal to the standard first-order cumulative gray prediction model.

Table 1 Comparison and analysis of four kinds of grey-generating operators

Grey Generating Cumulative Sequence
Operator Formula Monotonicity
Damped accumulation x(ζ)(k)=i=1kx(0)(i)ζi-1 Monotone sequence
New information accumulates first x(λ)(k)=i=1kλk-ix(0)(i) Nonmonotonic sequence
Fractional order accumulation x(r)(k)=i=1k(k-i+r-1k-i)x(0)(i) Nonmonotonic sequence
Conformable accumulation x(α)(k)=i=1kx(0)(i)i1-α Monotone sequence

As can be viewed from Figure 2(b), when the cumulative parameter is much less than 1, NIPAGO’s estimated cost sequence is a lot larger than the exponential boom fee of the standard first-order cumulative GM(1, 1). It is extraordinarily unreasonable to think about only the precedence of facts and pass the exchange in the boom price of the estimated value. In contrast, based totally on fractional order accumulation and differential discount calculation, FAGO and CFAGO can function in nonlinear processing on the preliminary sequence and have an excessive overall performance in information fitting, however, the predictive impact of the mannequin is now not guaranteed. Figures 2(c) and (d) show that the prediction outcomes of the two fraction-order fashions tend to amplify first and then decline, which is inconsistent with the monotonic boom fashion of the regular grey model. Different from the above three gray-producing operators, the DAGO proposed in this chapter can successfully trade the exponential boom price of the forecast statistics by using adjusting the damping parameters, whilst the forecast result sequence nevertheless keeps monotonicity. As shown in Figure 2(a), with the decrease of damping parameters, the exponential growth trend of the prediction results decreases continuously, and even the concavity changes.

images

Figure 2 Prediction results of four different cumulative grey models.

3 Forecast of Renewable Energy Consumption

3.1 Data Collection

By querying the statistical database of the U.S Energy Information Administration website, this paper obtains the monthly demand data for renewable energy in the United States from 2005 to 2019, which is used as the raw data for modeling for empirical analysis. The dataset contains 180 observations with no missing data. As shown in Figure 3, the data has obvious seasonal fluctuation characteristics, with a period of 12, and the highest point is reached in May and June every year, and the lowest point is in September. At the same time, the overall data also showed a significant upward trend. The amplitude of the cycle fluctuation increases over time, that is, the amplitude of the cycle changes in step with the trend.

images

Figure 3 Renewable energy demand.

To verify the fit and prediction performance of the model, the dataset was divided into two parts. The data of 2005M1-2016M12 is used as the training set, with 144 observations in total, which is the input data of the type. The data from 2017M1-2019M12 is considered a test set, with a total of 36 observations. It can be seen that the standard deviation of the data is larger, indicating that its fluctuation is larger. The implied price of the demand information is large, and the suggested price of the check set is drastically larger than that of the education set, which suggests that the demand for renewable electricity has an upward trend. The fundamental reasons for the rise in the demand for renewable energy are the need for environmental protection, energy security considerations, technological advances and cost reductions, policy support and increased public awareness of environmental protection.

images

Figure 4 Distribution of predicted and actual values.

3.2 Consumption Prediction Based on the New Grey Prediction Model

Figure 4 indicates the becoming impact of every model, whereby GM(1,1) mannequin can solely depict a clean curve due to its inherent structural limitations, whilst different fashions can higher disclose the boom fashion and seasonal fluctuation traits in the data. The comparative evaluation indicates that the new gray prediction mannequin suggests a fine overall performance amongst the three fashions in each of the becoming stage and the prediction stage. The annual forecasting overall performance index in the discern additionally confirms that the prediction accuracy of the new grey forecasting mannequin is tremendously stable, and the prediction fantastic is much less affected even when the forecasting duration is prolonged [15]. In contrast, the MAPE measures of the different two fashions accelerated appreciably with the increase of the forecast period.

In this paper, three one-of-a-kind forecasting techniques are used to predict the wind speed, radiation intensity, residential place load, industrial vicinity load, and industrial place load in the future period, and the anticipated effects are in contrast with the proper values, as proven in Figures 5 and 6 respectively.

images

Figure 5 Comparison between the predicted and actual values of wind speed and irradiation intensity.

images

Figure 6 Projections for residential, commercial, and industrial areas.

From Figures 5 and 6, it can be viewed that the anticipated cost of the grey prediction technique primarily based on the particle swarm optimization algorithm is roughly identical to the genuine fee when predicting wind speed, irradiation depth, and load. The prediction accuracy of the method proposed in this paper is basically controlled above 95%, which has high reliability. However, when time series analysis method and exponential smoothing method are selected for prediction, the predicted value of these two methods has a great deviation from the real value, and can only predict the basic trend, and there are great deviations at specific points and inflection points [16]. To confirm the prediction accuracy of the three methods, the root implied rectangular error (RMSE) was once used in this paper to estimate the prediction accuracy, as proven below:

RMSE=1ni=1n(yi-y^i)2 (16)

To measure the accuracy of the prediction method, the root mean square error (RMSE) of the forecast data is calculated by Equation (16). A lower RMSE value means a more accurate prediction method. However, RMSE is only suitable for comparison between forecast data with the same unit. In the field of microgrids, the units of predictive variables such as wind speed, irradiation intensity, and load are different, which makes it impossible to directly use RMSE to evaluate the power generation and load prediction accuracy of microgrids [17]. Therefore, this study uses the error rate as an evaluation index to accurately measure the accuracy of predicting power generation and load of microgrids through a specific calculation formula. The error rate is calculated as follows:

ER=RMSEymax-ymin×100% (17)

According to the actual and predicted values of wind speed, irradiation intensity, and three kinds of loads, the RMSE and error rate of the three loads were calculated using Equations (16) and (17) respectively. The calculation results are shown in Table 2:

Table 2 Prediction error rates of different forecasting methods

New Grey Time Series Exponential
Type Index Prediction Analysis Method Smoothing Method
Wind speed RESE 0.236 0.537 0.614
Error rate 2.43 5.65 6.57
Irradiation rate RESE 77.16 158.4 270.58
Error rate 7.62 15.64 26.75
Residential area load RESE 23.73 126.74 167.54
Error rate 3.38 18.12 23.93
Commercial area load RESE 23.98 147.6 167.12
Error rate 3.61 22.64 25.68
Industrial area load RESE 103.54 741.12 806.4
Error rate 3.1 24.32 26.47

According to the evaluation in Table 2, the overall performance of the new grey prediction technique in wind velocity prediction is considerably higher than that of the normal time collection evaluation and exponential smoothing method. Compared with the two methods, the RMSE of the new technique is decreased by way of 127.12% and 160.59% respectively, and the error price is additionally decreased by using 3.16% and 4% respectively. In the radiation intensity prediction, the RMSE reduction of the new method is 105.1% and 250.6%, respectively, and the error rate is reduced by 8.03% and 19.13%. In terms of residential load forecasting, RMSE decreased by 434% and 605.94%, and the corresponding error rate decreased by 14.72% and 20.55% respectively. The load forecast results for commercial and industrial areas showed similar high performance, with RMSE decreasing by 521.04% and 605.58%, 606.22%, and 674.29%, and error rates decreasing by 18.98%, 22.05%, and 20.61%, 22.96%, respectively. These results clearly show that the new grey prediction method has obvious advantages in prediction accuracy and efficiency. Therefore, this study decided to adopt a grey prediction model combined with particle swarm optimization to further improve the prediction accuracy of renewable energy generation and consumption in microgrids.

4 Sustainability Analysis of Renewable Energy Sources

4.1 Economic Analysis

Theoretical analysis shows that when renewable energy is promoted to a certain extent, economic development will change from an unsustainable state to a sustainable state. Considering that the amount of real savings is a common index for evaluating economic sustainability internationally, this section studies the change in economic sustainability and the steady-state change process of economic development under renewable energy by observing the impact of renewable energy on the change of real savings [18].

During the operation, the new grey prediction model is used to calculate an equilibrium value of the total energy consumption. This equilibrium value represents a stable state of energy consumption in China. Next, based on the equilibrium value and the annual growth rate of China’s actual total energy consumption, a series of values are derived, which simulate and predict the changing trend of total energy consumption in the future [19]. Then, these predicted energy consumption values are re-input into the new grey prediction model while keeping other model parameters unchanged so that the equilibrium real savings corresponding to different total energy consumption levels can be calculated. The equilibrium real savings amount refers to the maximum economic or environmental benefit that can be achieved at a specific energy consumption level [20]. In this way, the equilibrium real savings and total energy consumption under different scenarios (“breakout “and” non-breakout”) can be calculated. “Breakthrough” refers to a major advance in renewable energy technology or policy, while “non-breakthrough” refers to maintaining the status quo. There is a one-to-one correspondence between the two indicators, reflecting the relationship between energy consumption and the amount of savings. The final result is shown in Figure 7, which shows that the trajectory line of the equilibrium true savings diverges after a certain point (the bifurcation point). To the left of the bifurcation line, renewable energy gradually approaches the bifurcation point of renewable energy, and the two trajectories coincide, indicating that there is no significant difference in the amount of savings in either the “breakout” or “non-breakout” scenarios before the bifurcation point is reached. To the right of the bifurcation line, once renewable energy breaks through the bifurcation point, the trajectory line is divided into two, one is the amount of savings in the “breakthrough” case represented by the real curve, and the other is the amount of savings in the “non-breakthrough” case represented by the virtual curve. This shows that after the breakthrough point, there is a clear distinction between the amount of savings in the two scenarios, reflecting the positive impact of renewable energy technology or policy breakthroughs.

images

Figure 7 Impact of energy on economy.

4.2 Resource and Environmental Analysis

Insufficient financing for investment in the energy sector. China will need significant investment to build a reliable and adequate energy supply system, which is especially necessary to provide modern energy for a large part of the Chinese population whose energy needs are currently unmet. First, investment in energy production still needs to be expanded, and private investment is insufficient. Second, investment in energy infrastructure is essential, including transmission, distribution and storage, and import facilities.

According to the Intergovernmental Panel on Climate Change (IPCC), cumulative carbon dioxide emissions from human things have a great influence on the warming of the Earth’s floor [21]. About 40% of these emissions are absorbed by terrestrial ecosystems and oceans. The rest accumulated in the atmosphere, leading to greenhouse gas concentrations not seen in at least 800,000 years. Climate change is altering the way natural systems operate, and many extreme weather and climate events have been observed since the 1950s, such as heat waves, droughts, floods, hurricanes, and wildfires. These activities exhibit that cutting-edge ecosystems are surprisingly touchy to local weather exchange and exhibit clear vulnerabilities. The hyperlink between local weather change, mess-ups, and sustainable improvement has grown to be an international problem [22]. If greenhouse fuel emissions are no longer reduced, a number of components of the local weather machine will proceed to heat and may additionally bear everlasting adjustments that will lead to giant and irreversible influences that pose serious threats to people and ecosystems. To manipulate local weather change, large and sustained discount rates in greenhouse gasoline emissions are necessary. This requires worldwide cooperation, revolutionary technologies, coverage changes, and social and financial restructuring. [23] Through these efforts, it can pass towards a greater sustainable future and mitigate the outcomes of local weather alternate on the planet and its inhabitants.

4.3 Energy Policy Recommendations

The transport quarter money owed for a sizable percentage of world greenhouse fuel emissions and is consequently imperative to accomplishing long-term carbon discount targets. As the industrial and construction sectors show greater potential for energy saving and carbon reduction in the short term, the transport sector can also play an important role in long-term emissions reduction through the adoption of advanced electrification and fuel cell vehicle technologies, combined with the use of carbon-free energy sources [24]. Key to achieving this goal will be the introduction of low to negative carbon fuel production technologies, such as electricity, hydrogen, and alternative liquid fuels, the development and diffusion of which will be critical to achieving ambitious CO2 emission stabilization targets [25]. This will require support from a range of policy tools, including but not limited to:

1. Set and raise fuel economy standards, provide subsidies for electric and fuel cell vehicles, encourage the development of public transportation, and control the growth of private cars through licensing and other means.

2. For the transportation of goods, it is possible to reduce transportation demand and improve transportation efficiency by increasing local production, optimizing cargo distribution routes, and increasing the use of railways and inland shipping [26].

3. Given the long construction cycle of rail and ship infrastructure and the investment in existing infrastructure and rolling stock, policy implementation is often slow and requires long-term planning and sustained effort.

4. To facilitate the rapid deployment of electric and fuel cell vehicles, immediate action is needed to remove barriers to energy efficiency, including strengthening research and development, reducing vehicle purchase costs, and adjusting subsidy mechanisms.

5. At the same time, the government should expand the non-economic benefits of public awareness of electric and fuel cell vehicles through the media and the Internet, such as enhancing energy security awareness and reducing carbon footprint [27].

6. Given that the transport sector is less sensitive to carbon prices than other sectors, particularly in the absence of active carbon policies, direct reduction of demand for transport services, facilitation of the transition to less carbon-intensive modes of transport, and deployment of low-carbon fuels will be important strategies for achieving emission reduction targets.

In summary, while the transport sector has certain challenges in achieving carbon-free mobility, its growing share of carbon emissions makes the transport sector an integral part of long-term carbon reduction efforts. Through proactive carbon policies and corresponding measures, the transport sector is expected to play an important role in significantly reducing CO2 emissions.

5 Conclusion

At present, the renewable electricity enterprise has end up a warm theme in the world. In this paper, an optimization scheme combining cumulative order, history cost coefficient, and preliminary fee is proposed to enhance the overall performance of the gray prediction model. In addition, the parameter aggregate optimization technique and the parameter adjustment mechanism based totally on the particle swarm optimization algorithm are introduced, and the discount error check of the mannequin is carried out. Using known energy consumption data, this paper validates the newly developed grey prediction model and compare it with two other types of models. Here are our main conclusions.

1. In each of the becoming stage and the prediction stage, the new grey prediction mannequin indicates the pleasant overall performance amongst the three models. The annual forecasting overall performance index additionally confirms that the prediction accuracy of the new gray forecasting mannequin is fairly stable, and the prediction satisfaction is much less affected even when the forecasting duration is extended.

2. The overall performance of the new grey prediction technique in wind velocity prediction is substantially higher than that of the common time collection evaluation and exponential smoothing method. Compared with the two methods, the RMSE of the new approach is decreased by using 127.12% and 160.59% respectively, and the error fee is additionally decreased via 3.16% and 4% respectively. In the radiation intensity prediction, the RMSE reduction of the new method is 105.1% and 250.6%, respectively, and the error rate is reduced by 8.03% and 19.13%.

References

[1] Avgoustaki D D, Xydis G. Indoor vertical farming in the urban nexus context: Business growth and resource savings[J]. Sustainability, 2020, 12(5): 1965.

[2] Litrã A V, Nichifor E, Chiþu I B, et al. The Dilemma of the European Integration Principle—Ensuring Energy Independence of the European Union[J]. Sustainability, 2023, 15(21): 15560.

[3] Azadeh A, Saberi M, Gitiforouz A, et al. A hybrid simulation-adaptive network based fuzzy inference system for improvement of electricity consumption estimation[J]. Expert Systems with Applications, 2009, 36(8): 11108–11117.

[4] Bartholomew D J, Box G E P, Jenkins G M. Time Series Analysis Forecasting and Control[J]. Journal of the Operational Research Society, 1971, 22(2): 199–201.

[5] Taylor J W. Short-term electricity demand forecasting using double seasonal exponential smoothing[J]. Journal of the Operational Research Society, 2003, 54(8): 799–805.

[6] Wang Chengshan, Yang Jun. Application of Grey System Theory in Urban annual Electricity Consumption forecast: Analysis and comparison of Different forecasting methods [J]. Power Grid Technology, 1999, 23(2): 15–18.

[7] Mujtaba A, Jena P K, Bekun F V, et al. Symmetric and asymmetric impact of economic growth, capital formation, renewable and non-renewable energy consumption on environment in OECD countries[J]. Renewable and Sustainable Energy Reviews, 2022, 160: 112300.

[8] Suer J, Traverso M, Jäger N. Carbon footprint assessment of hydrogen and steel[J]. Energies, 2022, 15(24): 9468.

[9] Colelli L, Segneri V, Bassano C, et al. E-fuels, technical and economic analysis of the production of synthetic kerosene precursor as sustainable aviation fuel[J]. Energy Conversion and Management, 2023, 288: 117165.

[10] Winquist E, Van Galen M, Zielonka S, et al. Expert views on the future development of biogas business branch in Germany, The Netherlands, and Finland until 2030[J]. Sustainability, 2021, 13(3): 1148.

[11] Plehwe D, Günaydin K. Whither Energiewende? Strategies to manufacture uncertainty and unknowing to redirect Germany’s renewable energy law[J]. International Journal of Public Policy, 2022, 16(5–6): 270–292.

[12] Liu L, Chen Y, Wu L. The damping accumulated grey model and its application[J]. Communications in Nonlinear Science and Numerical Simulation, 2021, 95: 105665.

[13] Bhuiyan M A, Zhang Q, Khare V, et al. Renewable energy consumption and economic growth nexus – a systematic literature review[J]. Frontiers in environmental science, 2022, 10: 878394.

[14] King L C, Van Den Bergh J C J M. Implications of net energy-return-on-investment for a low-carbon energy transition[J]. Nature energy, 2018, 3(4): 334–340.

[15] Paterson D, Connery K. Reconfiguring the edge city: The use of ecological design parameters in defining the form of community[J]. Landscape and Urban Planning, 1997, 36(4): 327–346.

[16] Akpan J, Olanrewaju O. Sustainable energy development: History and recent advances[J]. Energies, 2023, 16(20): 7049.

[17] Du L, Jiang H, Adebayo T S, et al. Asymmetric effects of high-tech industry and renewable energy on consumption-based carbon emissions in MINT countries[J]. Renewable Energy, 2022, 196: 1269–1280.

[18] Tilocca G, Sánchez D, Torres-García M. Applying the root cause analysis methodology to study the lack of market success of micro gas turbine systems[J]. Applied Energy, 2024, 360: 122717.

[19] Depren S K, Kartal M T, Çelikdemir N Ç, et al. Energy consumption and environmental degradation nexus: A systematic review and meta-analysis of fossil fuel and renewable energy consumption[J]. Ecological Informatics, 2022, 70: 101747.

[20] Ampim P A Y, Obeng E, Olvera-Gonzalez E. Indoor Vegetable Production: An Alternative Approach to Increasing Cultivation[J]. Plants, 2022, 11(21): 2843.

[21] Foteinaki K, Li R, Heller A, et al. Heating system energy flexibility of low-energy residential buildings[J]. Energy and Buildings, 2018, 180: 95–108.

[22] Fonseca J A, Nguyen T A, Schlueter A, et al. City Energy Analyst (CEA): Integrated framework for analysis and optimization of building energy systems in neighborhoods and city districts[J]. Energy and Buildings, 2016, 113: 202–226.

[23] Fave X, Zhang L, Yang J, et al. Impact of image preprocessing on the volume dependence and prognostic potential of radiomics features in non-small cell lung cancer[J]. Transl Cancer Res, 2016, 5(4): 349–363.

[24] Murray P, Marquant J, Niffeler M, et al. Optimal transformation strategies for buildings, neighbourhoods and districts to reach CO2 emission reduction targets[J]. Energy and Buildings, 2020, 207: 109569.

[25] Fonseca J, Schlueter A. Assessing the performance and resilience of future energy systems at neighbourhood scale[C]//Expanding Boundaries: Systems Thinking in the Built Environment: Sustainable Built Environment (SBE) Regional Conference Zurich. 2016: 96–100.

[26] Tutak M, Brodny J. Renewable energy consumption in economic sectors in the EU-27. The impact on economics, environment and conventional energy sources. A 20-year perspective[J]. Journal of Cleaner Production, 2022, 345: 131076.

[27] Delcea C, Cotfas L A. State of the Art in Grey Systems Research in Economics and Social Sciences[J]. Advancements of Grey Systems Theory in Economics and Social Sciences, 2023: 1–44.

Biographies

images

Bi Ge, Master of Applied Mathematics, Lecturer. Graduated from Xihua University in 2013. Currently employed at Chongqing College of International Business and Economics. Her research interests include Function Approximation theory, Mathematical Modeling and Optimization Problems.

images

Zhenyan Shang, Master of Applied Mathematics, Lecturer. Graduated from Chengdu University of Technology in 2013. Currently employed at Chongqing College of International Business and Economics. Her research interests include data analysis and model optimization.

Abstract

1 Introduction

2 Parameter Optimization of Grey Prediction Model Based on Particle Swarm Optimization (PSO)

2.1 Parameter Combination Optimization

images

2.2 Model Property Analysis

2.3 Comparison of Grey Generating Operators

images

3 Forecast of Renewable Energy Consumption

3.1 Data Collection

images

images

3.2 Consumption Prediction Based on the New Grey Prediction Model

images

images

4 Sustainability Analysis of Renewable Energy Sources

4.1 Economic Analysis

images

4.2 Resource and Environmental Analysis

4.3 Energy Policy Recommendations

5 Conclusion

References

Biographies